Крупнейшая бесплатная информационно-справочная система онлайн доступа к полному собранию технических нормативно-правовых актов РФ. Огромная база технических нормативов (более 150 тысяч документов) и полное собрание национальных стандартов, аутентичное официальной базе Госстандарта. GOSTRF.com - это более 1 Терабайта бесплатной технической информации для всех пользователей интернета. Все электронные копии представленных здесь документов могут распространяться без каких-либо ограничений. Поощряется распространение информации с этого сайта на любых других ресурсах. Каждый человек имеет право на неограниченный доступ к этим документам! Каждый человек имеет право на знание требований, изложенных в данных нормативно-правовых актах!

  


 

Федеральный горный и промышленный надзор России
(Госгортехнадзор России)

Серия 05

Нормативные документы по безопасности,
надзорной и разрешительной деятельности
в угольной промышленности

Выпуск 8

ИНСТРУКЦИЯ
ПО ЦЕНТРАЛИЗОВАННОМУ КОНТРОЛЮ
И УПРАВЛЕНИЮ ПОЖАРНЫМ ВОДОСНАБЖЕНИЕМ
УГОЛЬНЫХ ШАХТ

РД 05-448-02

Москва

Государственное унитарное предприятие
«Научно-технический центр по безопасности в промышленности
Госгортехнадзора России»

2002

Инструкция по централизованному контролю и управлению пожарным водоснабжением угольных шахт (далее - Инструкция) устанавливает порядок выполнения централизованного контроля за давлением воды в пожарно-оросительном трубопроводе, блокировке работы машин и механизмов, оптимальному объему информации на диспетчерских устройствах шахты, средствам отбора, передачи и представления информации. В Инструкции приведена методика выбора параметров измерительных приборов и расчета их уставки.

При составлении Инструкции использованы последние достижения науки и практики в области пожарной безопасности и ее профилактики, учтены выводы и предложения комиссий по расследованию аварий на шахтах за последние 10 лет, а также замечания и предложения проектных и научно-исследовательских институтов, угольных компаний, шахт и ВГСЧ.

Инструкция является руководящим документом, обязательным для инженерно-технических работников проектных организаций, угольных компаний, шахт, ВГСЧ и контролирующих организаций, занимающихся вопросами безопасности.

СОДЕРЖАНИЕ

1. Общие положения. 2

2. Информация в системе цкв.. 3

3. Места размещения измерительных приборов. 4

4. Способ представления информации. 4

5. Технические средства отбора, передачи и представления информации. 5

6. Блокировка машин и механизмов. 6

Приложение А. Условные обозначения манометров в системе цкв.. 6

Приложение Б. Схема размещения манометров в сети пожарного трубопровода в системе цкв оао «шахта «колмогоровская» оао «компания «кузбассуголь». 7

Приложение В. Книга ппз. 9

Приложение Г. Методика выбора диапазона измерения и расчета уставки манометра. 9

Утверждена

постановлением Госгортехнадзора

России от 10.06.02 № 23

Введена в действие с 01.09.02 г.

постановлением Госгортехнадзора

России от 10.06.02 № 23

ИНСТРУКЦИЯ ПО ЦЕНТРАЛИЗОВАННОМУ КОНТРОЛЮ И УПРАВЛЕНИЮ ПОЖАРНЫМ ВОДОСНАБЖЕНИЕМ УГОЛЬНЫХ ШАХТ

РД 05-448-02

1. ОБЩИЕ ПОЛОЖЕНИЯ

1.1. Управление пожарным водоснабжением на каждой шахте, представляющим комплекс рассредоточенных инженерно-технических сооружений для забора воды, хранения и транспортирования ее к месту аварии, должно осуществляться системой централизованного контроля и управления пожарным водоснабжением (далее - система ЦКВ).

1.2. Система ЦКВ должна быть составной частью (подсистемой) системы оперативно-диспетчерского управления (СОДУ) шахтой, а по мере развития на шахте автоматизированной системы управления охраной труда должна входить в ее состав.

1.3. Основная задача системы ЦКВ - поддержание оптимальных условий функционирования пожарного водоснабжения поверхностных и подземных объектов и готовности его к ликвидации возникшей аварии на шахте путем оперативного выявления мест возникновения нарушений в сети пожарно-оросительного трубопровода (ПОТ) и их устранения до возникновения пожара.

1.4. Система ЦКВ должна состоять из следующих элементов: приборов, измеряющих параметры сети ПОТ и коммутирующих по уставке сигнализирующего устройства сигналы дистанционной передачи; линий связи, по которым сигнал передается от элемента к элементу системы; технических средств предварительной обработки и передачи информации; технических средств формирования и представления информации.

1.5. Система ЦКВ может иметь самостоятельный контур автоматического управления - блокировку пуска и работы машин и механизмов, в том числе ленточных конвейеров.

1.6. Структура управления в системе ЦКВ может быть:

централизованной: одноуровневой - контроль и управление пожарным водоснабжением осуществляется из центрального пункта управления; двухуровневой - контроль и управление осуществляется из центрального пункта управления с передачей ряда неосновных функций пунктам управления, расположенным на удаленных промплощадках шахты;

децентрализованной - контроль и управление пожарным водоснабжением осуществляется из нескольких самостоятельных диспетчерских пунктов управления, находящихся на шахтах, входящих в состав шахтоуправления.

1.7. Технические средства отбора, передачи и представления информации в системе ЦКВ должны обеспечивать электро-, взрыво- и пожаробезопасность объекта.

1.8. Оснащение шахты системой ЦКВ должно производиться на основании проектов (разделов) противопожарной защиты (ППЗ), автоматизации и сигнализации, СОДУ, разработанных проектными группами или организациями.

1.9. В процессе эксплуатации системы ЦКВ, при вводе (погашении) горизонта, крыла, участка, забоя или других изменениях в сети ПОТ работники шахты должны в течение трех суток произвести корректировку этих проектов и организовать централизованный контроль.

2. ИНФОРМАЦИЯ В СИСТЕМЕ ЦКВ

2.1. Объем диспетчерского контроля в системе ЦКВ должен быть достаточным для получения исчерпывающей информации о пожарном водоснабжении поверхностных и подземных объектов шахты.

2.2. В пункте управления на диспетчерских устройствах должна быть информация в объеме, представленном в табл. 1.

Таблица 1

Наименование объекта контроля и управления

Информация

1

2

Поверхностные объекты

1. Источники водоснабжения шахты:

 

1.1. Городской водопровод

1.1. О наличии воды

1.2. Насосные, станции пожарные

1.2. О положении (включен, отключен) насоса

 

1.3. Управление работой насосов

2. Пожарные резервуары

2. О расчетном уровне пожарного запаса воды

2.1. О снижении на 5 % расчетного объема пожарного запаса воды (при этом должен блокироваться водозабор на нужды, не связанные с пожаротушением)

3. Пожарные насосы

3.1. О наличии давления воды

3.2. О положении (включен, отключен) насоса

3.3. Управление работой насосов

4. Техкомплекс (сортировка)

4.1. О наличии расчетного давления воды в сети ПОТ

Подземные объекты

5. Выработки, по которым вода подается в шахту

5.1. О наличии расчетного давления воды в сети ПОТ

6. Околоствольный двор (руддвор)

6.1. О наличии расчетного давления воды в сети ПОТ

7. Действующее выемочное поле

7.1. То же

8. Подготовительный забой

8.1. »

9. Очистной забой

9.1. »

10. Крылья шахты

10.1. »

11. Наклонные выработки, выходящие на поверхность

11.1. »

12. Главные транспортные выработки, оборудованные ленточными конвейерами

12.1. »

13. Другие выработки, в которых проектом ППЗ предусматривается подача воды по спецмероприятиям

13.1. »

14. Узлы редуцирования в сети ПОТ

14.1. О наличии расчетного давления воды (нижний предел)

15. Насосы, используемые при пожаре

15.1. О наличии давления воды

15.2. О положении (включен, отключен) насоса

15.3. Управление работой насосов

2.3. Объем информации в системе ЦКВ и структура управления определяются действующей (проектируемой) системой поверхностного и пожарного водоснабжения шахты.

2.4. Организация косвенной информации в системе ЦКВ не допускается [например, по расчетному давлению воды на уклоне (бремсберге), по которому осуществляется пожарное водоснабжение, судить о наличии расчетного давления в сети ПОТ очистного и подготовительного забоя или по положению пожарного насоса судить о наличии расчетного давления на коллекторе и т.п.].

2.5. В проекте (разделе) ППЗ определяются: объем информации в системе ЦКВ, места размещения измерительных приборов в сети ПОТ, их тип, предел измерения и расчетная величина уставки сигнализирующего устройства.

2.6. По мере реализации проекта (раздела) ППЗ в части системы ЦКВ, на схеме (плане) горных выработок и плане поверхности к плану ликвидации аварии (ПЛА) в соответствии с обозначениями, приведенными в приложении А настоящей Инструкции, должны указываться места размещения измерительных приборов.

3. МЕСТА РАЗМЕЩЕНИЯ ИЗМЕРИТЕЛЬНЫХ ПРИБОРОВ

3.1. Места размещения измерительных приборов в системе ЦКВ могут быть стационарными (на магистральных сетях ПОТ) и передвижными (на участковых сетях ПОТ).

3.2. Корректировка мест размещения передвижных измерительных приборов производится после отработки участка, стационарных - по мере изменения сети ПОТ.

3.3. В местах размещения измерительные приборы могут соединяться с трубопроводом пожарного водоснабжения непосредственно или через побудительную линию установки автоматического пожаротушения.

3.4. В системе ЦКВ использование побудительной линии установки автоматического пожаротушения для размещения измерительных приборов должно быть ограничено, так как информация от него многофункциональна (контроль давления воды в сети ПОТ, режим работы установки автоматического пожаротушения, пожар и т.п.).

3.5. В проектах (разделах) ППЗ места размещения измерительных приборов в сети ПОТ указываются на схемах гидравлического расчета сети ПОТ в соответствии с приложениями А и Б, а в текстовой части - их расчетные параметры (таблично).

3.6. На объектах измерительные приборы размещаются в соответствии с табл. 2.

Таблица 2

Наименование объекта, на котором размещается прибор

Место размещения измерительного прибора

1

2

1. Городской водопровод

1.1. На вводе в сеть шахтного водоснабжения

2. Пожарные насосы (поверхностные и подземные)

2.1. На напорных трубопроводах

3. Техкомплекс (сортировка)

3.1. В конечных точках сети ПОТ

3.2. В точках сети ПОТ, имеющих наибольшие высотные отметки

4. Выработки, по которым вода подается в шахту

4.1. Устье, в 20 м от сопряжения

5. Околоствольный двор (руддвор)

5.1. Перед ответвлением сети ПОТ на горизонт

6. Действующее выемочное поле

6.1. На ответвлениях в верхней и нижней частях выемочного поля

7. Подготовительный забой

7.1. На конце сети ПОТ

8. Очистной забой

8.1. На конце сети ПОТ:

на вентиляционном штреке,

не далее 100 м от забоя;

на конвейерном штреке,

не далее 50 м от забоя

9. Крылья шахты

9.1. В удаленных точках

10. Наклонные выработки, выходящие на поверхность

10.1. В пределах 20 м от устья

11. Главные транспортные выработки, оборудованные ленточными конвейерами

11.1. В начале и конце выработки.

Конец одной выработки и начало другой могут быть совмещены в одну точку

12. Другие выработки

12.1. В точках, предусмотренных проектом ППЗ

13. Узлы редуцирования

13.1. На выход (нижний предел)

4. СПОСОБ ПРЕДСТАВЛЕНИЯ ИНФОРМАЦИИ

4.1. В системе ЦКВ на диспетчерских устройствах информация формируется в доступной для пользователя форме в виде световых и звуковых сигналов по «светлому» или «темному» щиту.

4.2. Поступающие сообщения должны характеризовать два состояния объекта пожарного водоснабжения шахты - «норма» и «авария».

4.3. В состоянии объекта «норма» - по «светлому» щиту диспетчерских устройств сигналы ровно светятся любым, кроме красного, цветом, предпочтительно зеленым; в состоянии «авария», в том числе при нарушении информационного канала, по «светлому» и «темному» щиту сигналы светятся красным цветом, мигающим.

4.4. Световой сигнал «авария» должен сопровождаться звуковым сигналом, который можно квитировать* с диспетчерских устройств.

* Квитировать - отключить сигнал с помощью устройств с самовозвратом.

4.5. Допускается квитирование мигания аварийного сигнала при условии, что он будет переключен на ровное свечение до устранения нарушения.

4.6. Распознавание символов на диспетчерских устройствах должно осуществляться с помощью мнемосхем объекта или надписей на шильдиках**.

** Шильдик - рамка, в которую вставляется носитель с нанесенной информацией.

4.7. Информация может представляться на двух и более диспетчерских устройствах при условии, что они будут находиться в одном помещении (диспетчерском пункте).

4.8. Способ представления информации на диспетчерские устройства определяется проектом (разделом) СОДУ или автоматизированной системой управления (АСУ) шахты.

4.9. Допускается использовать аппарат пункта управления (ПУ) устройства ТУ-ТС «Ветер» в качестве диспетчерских устройств в системе ЦКВ.

4.10. В АСУ текущая информация должна представляться на ее выводные устройства по запросу пользователя. Тревожная сигнализация должна автоматически формироваться и представляться при поступлении в ЭВМ аварийного сигнала.

4.11. В системах СОДУ и АСУ шахты текущая информация должна представляться в реальном масштабе времени.

4.12. Все нарушения, возникшие в системах ЦКВ и пожарного водоснабжения шахты, регистрируются в Книге, форма которой представлена в приложении В.

5. ТЕХНИЧЕСКИЕ СРЕДСТВА ОТБОРА, ПЕРЕДАЧИ И ПРЕДСТАВЛЕНИЯ ИНФОРМАЦИИ

5.1. Типы технических средств отбора, передачи и представления информации в системе ЦКВ должны определяться проектом (разделом) СОДУ, АСУ, автоматизации и сигнализации, на основании решений, принятых в проекте (разделе) ППЗ шахты.

5.2. В качестве средств обработки, формирования и представления информации должны быть приняты диспетчерские устройства, допущенные в установленном порядке к эксплуатации на угольных шахтах Госгортехнадзором России.

5.3. Передача сигналов между элементами системы ЦКВ должна осуществляться телемеханическими устройствами (ТСД, ТКУ-2, УТШ, КСПТ, «Ветер», УФИ и т.п.) и по прямым физическим линиям, где они допускаются.

5.4. Соединение и подключение электрических цепей должно быть выполнено согласно требованиям нормативных документов и соответствующей эксплуатационной документации оборудования.

5.5. В качестве измерительного прибора в системе ЦКВ рекомендуется использовать манометр сигнализирующий ДМ 8017СгУ2 (далее - манометр) с уровнем и видом взрывозащиты «особовзрывобезопасное электрооборудование», «искробезопасная электрическая цепь», с маркировкой взрывозащиты РОИа, с двумя электрически не связанными цепями.

5.6. Выбор диапазона измерения и расчет уставки сигнализирующего устройства манометра производятся в соответствии с приложением Г.

5.7. На объекте манометр соединяется с сетью ПОТ в соответствии с требованиями проектной и эксплуатационной документации.

6. БЛОКИРОВКА МАШИН И МЕХАНИЗМОВ

6.1. Для выполнения требования по оборудованию систем управления машин и механизмов, в том числе ленточных конвейеров, блокировочными устройствами пуска рекомендуется в качестве датчика контроля давления воды в сети ПОТ применять манометр ДМ8017СгУ2.

6.2. Конструкция сигнализирующего устройства манометра позволяет использовать его в двух независимых искробезопасных цепях с дискретным входом систем контроля и управления.

6.3. При падении давления или отсутствии воды в сети ПОТ контакты сигнализирующего устройства манометра должны воздействовать на электрические цепи: экстренной остановки в блоке управления ленточным конвейером; отключения станций управления горнопроходческого и выемочного оборудования.

6.4. При восстановлении нормального пожарного водоснабжения объекта разблокирование цепей управления машин и механизмов, должно осуществляться этим же манометром.

6.5. В проекте (разделе) ППЗ должны быть определены манометры, осуществляющие блокировку пуска и работы машин и механизмов при снижении давления в сети ПОТ ниже расчетного.

6.6. В проекте (разделе) «Автоматизация» разрабатываются схемы соединения и подключения сигнализирующего устройства манометра с блоками управления машин и механизмов.

6.7. Для соединения манометра с блоками управления должна применяться проводка, допущенная для применения в угольных шахтах.

Приложение А

Обязательное

Условные обозначения манометров в системе ЦКВ

В числителе - порядковый номер манометра.

В знаменателе - манометр, установленный непосредственно на пожарный трубопровод.

В числителе - порядковый номер манометра.

В знаменателе - манометр, установленный в побудительной линии установки автоматического пожаротушения.

Примечание. 1. Окружность - диаметром не менее 5 мм.

2. Буквы - высотой не менее 3 мм, красным цветом.



Приложение В

Обязательное

Форма к п. 4.12

КНИГА ППЗ

Шахты _________________________________

Начата _______________

Окончена _____________

Дата (число, месяц, год)

Наименование объекта

Описание аварии, плановой работы

Принятые меры

Ответственный за проведение работы (должность, Ф. И. О.)

Отметка о выполнении работы, подпись ответственного

 

 

 

 

 

 

Пояснения к ведению Книги

В Книге регистрируются аварии и плановые работы в системах пожарного водоснабжения и ЦКВ шахты.

Книга должна быть прошнурована и скреплена печатью, страницы пронумерованы.

Книга заполняется горным диспетчером и хранится в диспетчерском пункте.

Ответственность за правильное ведение Книги и своевременное ее заполнение возлагается на технического директора (главного инженера) шахты.

Приложение Г

Обязательное

Методика выбора диапазона измерения и расчета уставки манометра

1. Диапазон измерения манометра определяется по его пределу измерения, который должен быть выше максимально возможного напора в сети ПОТ на данном участке.

Выбор диапазона измерения манометра осуществляется по табл. 1.

Таблица 1

Диапазон измерения, МПа (кгс/см2)

Предел измерения, МПа (кгс/см2)

0 - 1,0 (10,0)

0,75 (7,5)

0 - 1,6 (16,0)

1,2 (12)

0 - 2,5 (25,0)

1,87 (18,7)

0 - 4,0 (40,0)

3,0 (30,0)

0 - 6,0 (60,0)

4,5 (45,0)

0 - 10,0 (100,0)

7,5 (75,0)

2. Расчет уставки сигнализирующего устройства манометра в данной точке сети ПОТ должен производиться на основании расчета гидравлических параметров пожарного водоснабжения этого участка. Величина уставки определяется из выражения

Руст = Рст - Рmax т.н - 0,025Диз,

где Рст - максимальный напор воды (в статике) на данном участке сети ПОТ при всех вариантах водоснабжения, МПа (кг/см2);

Рmax т.н - потери напора на данном участке сети ПОТ при максимальном потреблении воды на технологические нужды после точки размещения манометра, МПа (кг/см2);

Диз - предельное значение диапазона измерения манометра, МПа (кг/см2).

Потери напора при максимальном потреблении воды на технологические нужды (Рmax т.н) определяются расчетно: по максимальному расходу воды на данном участке на технологические нужды, м3/с, полному гидравлическому сопротивлению этого участка сети ПОТ, см25, и потерям напора на местные сопротивления (10 %).

3. Пример.

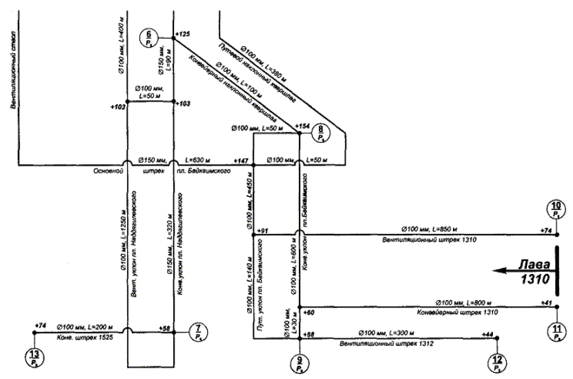
Выбор диапазона и расчета уставки манометра по схеме гидравлического расчета сети ПОТ ОАО «Шахта «Колмогоровская» ОАО «Компания «Кузбассуголь» (приложение Б).

Исходные данные:

Место размещения манометра - устье путевого уклона пл. Наддягилевского.

Порядковый номер манометра - 4.

Максимальный расчетный напор воды в сети ПОТ в месте размещения манометра Рст = 150 м (15 кгс/см2, 1,5 МПа).

Потери напора при максимальном водопотреблении на технологические нужды Рmax т.н = 10 м (1,0 кгс/см, 0,1 МПа).

Согласно табл. 1 выбирается предел измерения манометра 1,87 МПа (18,7 кгс/см2) и по нему - диапазон измерения манометра 2,5 МПа (25 кгс/см2).

Величина уставки сигнализирующего устройства манометра

Руст = (15,0 - 1,0) - 0,025 ´ 25,0 = 13,375 кгс/см2.

Указатель сигнализирующего устройства манометра устанавливается по шкале у деления 13 кгс/см2.

4. В проекте (разделе) ППЗ должны быть представлены результаты расчетов по выбору диапазона измерения и уставки сигнализирующего устройства каждого манометра, используемого в системе ЦКВ (таблично).

 




ГОСТЫ, СТРОИТЕЛЬНЫЕ и ТЕХНИЧЕСКИЕ НОРМАТИВЫ.
Некоммерческая онлайн система, содержащая все Российские Госты, национальные Стандарты и нормативы.
В Системе содержится более 150000 файлов нормативно-технической документации, действующей на территории РФ.
Система предназначена для широкого круга инженерно-технических специалистов.

Рейтинг@Mail.ru Яндекс цитирования

Copyright © www.gostrf.com, 2008 - 2026