Крупнейшая бесплатная информационно-справочная система онлайн доступа к полному собранию технических нормативно-правовых актов РФ. Огромная база технических нормативов (более 150 тысяч документов) и полное собрание национальных стандартов, аутентичное официальной базе Госстандарта. GOSTRF.com - это более 1 Терабайта бесплатной технической информации для всех пользователей интернета. Все электронные копии представленных здесь документов могут распространяться без каких-либо ограничений. Поощряется распространение информации с этого сайта на любых других ресурсах. Каждый человек имеет право на неограниченный доступ к этим документам! Каждый человек имеет право на знание требований, изложенных в данных нормативно-правовых актах!

  


 

ФЕДЕРАЛЬНОЕ АГЕНТСТВО

ПО ТЕХНИЧЕСКОМУ РЕГУЛИРОВАНИЮ И МЕТРОЛОГИИ

НАЦИОНАЛЬНЫЙ
СТАНДАРТ
РОССИЙСКОЙ
ФЕДЕРАЦИИ

ГОСТ Р
51901-6-
2005

(МЭК 61014:2003)

Менеджмент риска

ПРОГРАММА ПОВЫШЕНИЯ НАДЕЖНОСТИ

IEC 61014:2003

Programme for reliability growth (MOD)

 

Москва

Стандартинформ

2006

Предисловие

Цели и принципы стандартизации в Российской Федерации установлены Федеральным законом от 27 декабря 2002 г. № 184-ФЗ «О техническом регулировании», а правила применения национальных стандартов Российской Федерации - ГОСТ Р 1.0-2004 «Стандартизация в Российской Федерации. Основные положения».

Сведения о стандарте

1. ПОДГОТОВЛЕН Открытым акционерным обществом «Научно-исследовательский центр контроля и диагностики технических систем» (ОАО НИЦ КД) на основе собственного аутентичного перевода стандарта, указанного в пункте 4

2. ВНЕСЕН Управлением развития, информационного обеспечения Федерального агентства по техническому регулированию и метрологии

3. УТВЕРЖДЕН И ВВЕДЕН В ДЕЙСТВИЕ Приказом Федерального агентства по техническому регулированию и метрологии от 30 сентября 2005 г. № 236-ст

4. Настоящий стандарт является модифицированным по отношению к международному стандарту МЭК 61014:2003 «Программа повышения надежности» (IEC 61014:2003 «Programme for reliability growth», MOD) путем внесения технических отклонений, объяснение которых представлено во введении к настоящему стандарту.

Наименование настоящего стандарта изменено относительно наименования указанного международного стандарта для приведения в соответствие с ГОСТ Р 1.5-2004 (подраздел 3.5).

Изменения, введенные в настоящий стандарт по отношению к международному стандарту, обусловлены необходимостью наиболее полного достижения целей национальной стандартизации

5. ВВЕДЕН ВПЕРВЫЕ

Информация об изменениях к настоящему стандарту публикуется в ежегодно издаваемом информационном указателе «Национальные стандарты», а текст изменений и поправок - в ежемесячно издаваемых информационных указателях «Национальные стандарты». В случае пересмотра (замены) или отмены настоящего стандарта соответствующее уведомление будет опубликовано в ежемесячно издаваемом информационном указателе «Национальные стандарты». Соответствующая информация, уведомление и тексты размещаются также в информационной системе общего пользования - на официальном сайте национального органа Российской Федерации по стандартизации в сети Интернет.

Содержание

1. Область применения

2. Нормативные ссылки

3 Термины и определения

4 Основные принципы

4.1 Общие положения

4.2 Происхождение слабых мест и отказов

4.3 Основные принципы повышения надежности при проектировании продукции. Общие принципы разработки надежности

4.4 Основные принципы повышения надежности на стадии испытаний

4.5 Планирование повышения надежности и оценка достигнутой надежности на стадии проектирования

5 Аспекты менеджмента

5.1 Общие положения

5.2 Процедуры, включающие процессы на стадии проектирования

5.3 Взаимодействия и обмен информацией

5.4 Трудовые ресурсы и затраты на стадии проектирования

5.5 Эффективность затрат

6 Планирование и выполнение программы повышения надежности

6.1 Концепция и краткий обзор интегрированного повышения надежности

6.2 Действия по повышению надежности на этапе проектирования

6.3 Действия по повышению надежности на стадии валидации

6.4 Испытания на повышение надежности

7 Повышение надежности при эксплуатации

Приложение А (справочное)

Приложение В (справочное)

Библиография

Введение

Совершенствование продукции в соответствии с программой повышения надежности должно быть частью действий в сфере надежности при разработке продукции. Это особенно важно для проекта, в котором используются новые методы, компоненты или значительное место занимает программное обеспечение. В этом случае, программа может выявить со временем много слабых мест, причины которых связаны с проектом. Уменьшение вероятности отказа из-за этих причин в максимально возможной степени позволяет предотвратить их появление на испытаниях или при эксплуатации. На этой последней стадии корректировка проекта обычно является очень сложной, дорогостоящей и отнимает много времени.

Стоимость жизненного цикла может быть снижена, если необходимые изменения проекта сделаны на самой ранней стадии.

Раздел 1 МЭК 60300-3-5 [1] относит к «программе повышения (или совершенствования) надежности» проведение анализа надежности оборудования и испытания на надежность при проектировании с целью повышения надежности. В процессе анализа надежности проекта применяют аналитические методы, описанные в ГОСТ Р 51901.5 (МЭК 60300-3-1). Анализ надежности проекта имеет особое значение, поскольку позволяет провести раннюю идентификацию потенциально слабых мест проекта, задолго до завершения этапа проектирования. Введение в проект модификаций на этой стадии является недорогим и относительно простым, не вызывая существенных изменений в разработке, задержек при выполнении программы, модификации производства и производственных процессов.

Программа повышения надежности, интегрированная в процессы проектирования и разработки продукции (интегрированная разработка надежности), позволяет сократить время разработки продукции, планировать затраты и снизить стоимость всей программы.

Хотя программа испытаний на повышение надежности весьма эффективна для раскрытия потенциальных проблем эксплуатации, она обычно требует больших затрат времени испытаний и ресурсов. Корректирующие действия в этом случае являются значительно более дорогостоящими, чем в ситуации, когда они проводятся на ранних стадиях разработки проекта. Кроме того, продолжительность этих испытаний может серьезно повлиять на маркетинг и график введения системы.

Рентабельным решением этих проблем является программа повышения надежности, полностью интегрированная в процессы проектирования, оценки и испытаний. Программа требует активного участия руководителя проекта, а часто и участия заказчика. За прошлые несколько лет ведущие организации промышленности разработали и применили аналитический и испытательный методы, полностью интегрированные в процесс проектирования, для повышения надежности на стадии проектирования продукции. Эта технология изложена в настоящем стандарте и рассматривается в разделе 6.

В отличие от применяемого международного стандарта в настоящий стандарт не включены ссылки на МЭК 60050-191:1990 «Международный электротехнический словарь. Глава 191. Надежность и качество обслуживания», который нецелесообразно применять в национальном стандарте из-за отсутствия принятых гармонизированных национальных стандартов. В соответствии с этим изменено содержание раздела 2. Кроме того, изменена нумерация пунктов раздела 6.. Сравнение структуры настоящего стандарта со структурой указанного международного стандарта приведено в дополнительном приложении В.

НАЦИОНАЛЬНЫЙ СТАНДАРТ РОССИЙСКОЙ ФЕДЕРАЦИИ

Менеджмент риска

Программа повышения надёжности

Risk management.
Programme for reliability growth

 

Дата введения - 2006 - 02 - 01

1. Область применения

Настоящий стандарт устанавливает требования и дает рекомендации для устранения слабых мест из аппаратных объектов и программного обеспечения с целью повышения надежности.

Стандарт применяют, когда спецификация на продукцию требует выполнения программы повышения надежности оборудования (электронного, электромеханического, механических аппаратных средств, а также программного обеспечения) или когда требуется доработка проекта.

Рекомендации сопровождаются описаниями управления, планирования, испытаний (лабораторных или эксплуатационных), анализа отказов, корректирующих методов.

2. Нормативные ссылки

В настоящем стандарте использованы ссылки на следующие стандарты:

ГОСТ Р ИСО 9000-2001 Системы менеджмента качества. Основные положения и словарь

ГОСТ Р ИСО 9001-2001 Системы менеджмента качества. Требования

ГОСТ Р 51901.2-2005 (МЭК 60300-1:2003) Менеджмент риска. Системы менеджмента надежности

ГОСТ Р 51901.5-2005 (МЭК 60300-3-1:2003) Менеджмент риска. Руководство по применению методов анализа надежности

ГОСТ Р 51901.13-2005 (МЭК 61025:1990) Менеджмент риска. Анализ дерева неисправностей

ГОСТ Р 51901.16-2005 (МЭК 61164:1995) Менеджмент риска. Повышение надежности. Статистические критерии и методы оценки

ГОСТ 27.310-95 Надежность в технике. Анализ видов, последствий и критичности отказов. Основные положения.

Примечание: При пользовании настоящим стандартом целесообразно проверить действие ссылочных стандартов в информационной системе общего пользования - на официальном сайте национального органа Российской Федерации по стандартизации в сети Интернет или по ежегодно издаваемому информационному указателю «Национальные стандарты», который опубликован по состоянию на 1 января текущего года, и по соответствующим ежемесячно издаваемым информационным указателям, опубликованным в текущем году. Если ссылочный стандарт заменен (изменен), то при пользовании настоящим стандартом следует руководствоваться замененным (измененным) стандартом. Если ссылочный стандарт отменен без замены, то положение, в котором дана ссылка на него, применяется в части, не затрагивающей эту ссылку.

3 Термины и определения

В настоящем стандарте применены следующие термины с соответствующими определениями.

Примечание: Для анализа данных испытаний на повышение надежности важно различать термины «параметр потока отказов» (для восстанавливаемых объектов) и «интенсивность отказов» или «мгновенная интенсивность отказов» (для невосстанавливаемых объектов).

3.1 элемент (объект) (Item entity): Любая часть, компонент, устройство, подсистема, функциональный модуль, оборудование или система, которые рассматриваются самостоятельно.

Примечание: Элемент (объект) может представлять собой аппаратные средства, программное обеспечение или то и другое вместе и может в специфических случаях включать персонал.

3.2 совершенствование надежности (reliability improvement): Процесс, предпринятый с целью повышения надежности и направленный на устранение причин систематических отказов и/или уменьшения вероятности появления других отказов.

Примечания:

1. Метод, описанный в настоящем стандарте, направлен на разработку корректирующих модификаций, обеспечивающих сокращение количества слабых мест системы и вероятности их появления.

2. Для любого объекта имеются пределы реального и экономического совершенствования и достижимого уровня повышения надежности.

3.3 повышение надежности (reliability growth): Состояние, характеризуемое совершенствованием показателей надежности объекта во времени.

Примечание: Моделирование (прогнозирование) и анализ совершенствования надежности на стадии проектирования основаны на стандартной оценке ожидаемой надежности продукции в пределах заданного периода времени.

3.4 интегрированная разработка надежности (integrated reliability engineering): Инженерный метод, состоящий из множества методов анализа надежности/ безотказности, интегрированных во все технические стадии и действия, относящиеся к продукции от стадии разработки до эксплуатации при взаимодействии всех заинтересованных сторон.

3.5 целевое значение надежности продукции (product reliability goal): Требования надежности для продукции, основанные на целях предприятия, требованиях рынка или необходимой вероятности успешного выполнения задачи, которая является разумно достижимой согласно прошлому опыту и развитию техники.

Примечание: Для некоторых проектов требования надежности устанавливаются заказчиком. Целевое значение надежности для продукции является итоговым значением процесса повышения надежности.

3.6 систематические слабые места (systematic weakness): Недоработки, которые могут быть устранены или влияние которых уменьшено только введением модификаций в проект, производственный процесс, процедуры эксплуатации, документацию или замены нестандартных компонент компонентами с более высокой надежностью.

Примечания:

1. Слабые места часто являются источником отказов и связаны со слабыми местами в проекте или производственном процессе, или документации.

2. Ремонт или замена (или перезапуск в случае программного обеспечения) без модификации могут привести к отказам того же самого вида.

3. Слабые места программного обеспечения всегда являются систематическими.

3.7 остаточные слабые места (residual weakness): Слабые места, которые не являются систематическими.

Примечания:

1. Для остаточных слабых мест риск отказа соответствующего вида является маленьким или даже незначительным в пределах ожидаемого времени испытаний.

2. Слабые места программного обеспечения не могут быть остаточными.

3.8 отказ (failure): Потеря объектом способности исполнять требуемую функцию.

Примечания:

1. В результате объект получает неисправность.

2. Отказ - это событие, в отличие от неисправности, которая является состоянием.

3. Термин «потеря» подразумевает, что объект имел способность исполнять требуемую функцию и затем утратил ее. Если проект системы способен обеспечить выполнение заданного требования эффективности, то отказ - утрата этой способности.

3.9 режим отказа (failure mode): Способ, которым система или компонент прекращают исполнять свою функцию, предусмотренную проектом.

Примечания:

1. Режим отказа может быть охарактеризован частотой его появления или вероятностью его появления для включения в показатели надежности компонента или системы.

2. Для исследования надежности системы в предназначенных условиях эксплуатации должны быть исследованы соответствующие режимы отказов, их причины, частоты или вероятности их появления.

3.10 уместный отказ (relevant failure): Отказ, который должен быть включен в результаты испытаний, данные эксплуатации и использован при расчетах оценки показателя надежности.

Примечания:

1. Критерии для включения в уместные отказы должны быть установлены.

2. Критерии уместных отказов описаны в 6.4.6.

3.11 неуместный отказ (non-relevant failure): Отказ, который должен быть исключен из результатов испытаний, данных эксплуатации и не должен использоваться при расчетах оценки показателя надежности.

Примечание: Критерии для выделения неуместных отказов описаны в 6.4.5.

3.12 систематический отказ (systematic failure): Отказ, для которого анализ физических процессов, обстоятельств, условий или модель отказа указывают на возможность его повторного появления.

Примечания:

1 Корректирующее техническое обслуживание без модификации обычно не устраняет причину отказа.

2 Систематический отказ может быть вызван по желанию моделированием причины отказа.

3. В настоящем стандарте систематический отказ интерпретируется как отказ, следующий из систематического слабого места.

3.13 остаточный отказ (residual failure): Отказ, вызванный остаточными слабыми местами.

3.14 отказ категории A (failure category А): Систематический отказ, выявленный на испытаниях, относительно которого руководство принимает решение не делать корректирующей модификации из-за затрат времени, технологических ограничений или других причин.

3.15 отказ категории В (failure category В): Систематический отказ, выявленный при испытаниях, для которого руководство принимает решение ввести корректирующую модификацию

Примечание: Классификация отказа не применима для повышения надежности на стадии проектирования продукции, поскольку представления о потенциальных режимах отказов не позволяют это сделать. Все компоненты могут потенциально отказать в одном или другом режиме, но вероятность и последствия такого события могут сильно различаться. Сначала изучаются режимы отказа и их потенциальные причины, которые могут иметь высокую вероятность реализации, и, если ресурсы и графики позволяют, исследуются другие режимы отказа, менее вероятные. Продукция с большим количеством компонентов, каждый из которых может иметь много режимов отказа, а каждый из режимов отказа может иметь много причин, требует много усилий для классификации режимов отказов или их причин и может быть слишком сложной и дорогостоящей для обоснования классификации. Поэтому классификация отказов не применяется для повышения надежности продукции на стадии проектирования.

3.16 неисправность (fault): Состояние объекта, характеризующееся неспособностью исполнять требуемую функцию, исключая время профилактического технического обслуживания или других запланированных действий, или простои из-за недостатка внешних ресурсов.

Примечание: Неисправность часто является результатом отказа объекта, но может существовать и без отказа.

3.17 режим неисправности (fault mode): Одно из возможных состояний дефектного объекта для заданной требуемой функции.

Примечание: Использование термина «режим отказа» в этом смысле допустимо для идентификации потенциального отказа объекта или компонента.

3.18 мгновенный показатель надежности: (instantaneous reliability measure): Показатель надежности для объекта в данной точке времени (прошлого или настоящего) при выполнении программы повышения надежности.

Примечания:

1. Показатель надежности, используемый при анализе проекта, - это математическое ожидание показателя надежности продукции в заданный момент времени или его эквивалентный параметр потока отказов, рассчитанный на основе оценок показателей надежности продукции в исследуемый период времени.

2. Иногда показатель надежности может быть выражен с помощью эквивалентных значений средней наработки на отказ (MTBF) или средней наработки до отказа (MTTF), вычисленных на основе оценок надежности продукции в исследуемый период времени.

3. Используемый в настоящем стандарте термин «время» может быть заменен другими характеристиками, такими как циклы, расстояния (мили, километры) и т.п.

4. В настоящем стандарте термин «параметр потока отказов» используется для показателя надежности восстанавливаемой системы, а такие термины как «интенсивность отказов», «мгновенная интенсивность отказов» применяются для невосстанавливаемой системы, MTBF и MTTF могут заменять друг друга соответственно. Далее система предполагается восстанавливаемой, если определенно не заявлено обратное.

5. Показатели надежности системы, обычно используемые при испытаниях, - это параметр потока отказов, MTBF, (мгновенная) интенсивность отказов, MTTF.

6. Значения показателей надежности оцениваются на основе моделей повышения надежности, определенных отдельно для улучшения продукции на стадиях проектирования и испытаний.

3.19 экстраполируемый показатель надежности (extrapolated reliability measure): Показатель надежности объекта, предсказанный для заданной будущей точки в программе испытаний на повышение надежности, если много корректирующих модификаций присутствует в программе.

Примечания:

1. Применение термина «экстраполяция» предполагает наличие ограничений по времени.

2. Условия предыдущих испытаний и процедуры корректирующих модификаций принимаются в неизменном виде.

3. Значение показателя надежности оценивается на основе модели повышения надежности, применяемой к предыдущим данным. Тот же подход применяется к будущему периоду программы.

4. Наиболее часто используемые показатели надежности - (мгновенный) параметр потока отказов, MTBF, (мгновенная) интенсивность отказов, MTTF.

5. Экстраполируемый показатель надежности не применим для использования в программе повышения надежности в процессе проектирования.

3.20. прогнозируемый показатель надежности (projected reliability measure): Показатель надежности, предсказанный для объекта после одновременного введения ряда корректирующих модификаций.

Примечания:

1. Модификации часто вводятся между двумя последовательными этапами программы.

2. Показатели надежности, обычно используемые при проверке повышения надежности, - это (мгновенный) параметр потока отказов, MTBF, (мгновенная) интенсивность отказов, MTTF.

3. Показатель надежности в процессе повышения надежности на этапе проектирования - это показатель надежности продукции, прогнозируемый для заданного периода времени, такого как гарантийный период или срок службы.

4. Значения этих показателей оцениваются на основе модели повышения надежности.

3.21 профиль использования (usage profile): Детальная информация по вопросам эксплуатации и условий окружающей среды (их содержание, ограничения продолжительности и последовательности) для новой продукции.

3.22 отчет об эффективности эксплуатации (field performance report): Обзор и анализ данных эксплуатации, подходящих для разрабатываемой продукции.

3.23 спецификация надежности (product specification for reliability): Описание ожидаемой эффективности продукции для указанного периода времени с ожидаемым профилем использования.

3.24 испытания на безотказность и долговечность (reliability and life test): Испытания (на действия окружающей среды или другие воздействия), предназначенные для подтверждения или оценки вероятности появления режимов отказов или их причин, когда эти оценки трудно получить только на основе анализа.

Примечание: Эксплуатационные испытания (испытания на долговечность) выполняются для демонстрации надежности продукции.

3.25 планирование повышения надежности (reliability growth planning): Планирование действий в сфере надежности, таких как исследования, выбор материалов, испытания компонентов, способствующих повышению надежности продукции.

Примечание: Один и тот же термин может относиться к планированию параметра и величины улучшения проекта, необходимых для достижения целей в области надежности продукции. Планирование состоит из разработки аналитического представления в разделе о повышении надежности проекта и оценки величины изменений (улучшений) характеристик проекта, необходимых для достижения целей в области надежности.

3.26 предварительные оценки надежности (preliminary reliability estimates): Оценки надежности новой продукции на основе данных предыдущего проекта.

3.27 предварительное распределение надежности (preliminary reliability allocation): Распределение надежности по частям проектируемой продукции, для которых из-за недостатка информации предварительные оценки не могут быть получены.

3.28 проектные рекомендации (design guidelines): Проектный документ, в котором приводятся критерии повышения надежности продукции.

3.29 непрерывная оценка надежности при проектировании (continuous design reliability assessment): Обновление оценки надежности новой продукции одновременно с разработкой проекта и при испытании компонентов и подсистем продукции.

3.30 FMEA и сокращение режимов отказов (FMEA and failure mode mitigation): Идентификация критических и/или связанных с безопасностью режимов отказов, их причин и последствий, оценка вероятности их появления в соответствии с профилем использования и ресурсом продукции.

Примечание: Объектом уменьшения являются причины и режимы отказов с высокой вероятностью и тяжестью последствий. Очень полезным инструментом для анализа режимов отказов проекта является анализ дерева неисправностей, который является логическим представлением режимов отказов аппаратных средств.

3.31 ключевые компоненты (key components): Компоненты, которые являются существенными для достижения необходимой эффективности продукции и которые оценивались и выбирались на основе доступных и выполнимых требований надежности и условий окружающей среды.

3.32 заключительный отчет о надежности (final reliability report): Собрание методов, исследований, испытаний, результатов, опыта, полученных последствий режимов отказов, критических компонентов и их итоговой надежности, достигнутое повышение надежности, итоговая оценка надежности объекта в целом.

Примечание: Отчет включает информацию, которая должна использоваться как источник информации для ссылок, сообщений и является отправной точкой для разработки следующей версии или новых версий продукции.

3.33 оценка надежности продукции при заменах (reliability assessment of product changes): Оценка надежности при заменах компонентов продукции в процессе проектирования или производства.

Примечание: Изменения надежности продукции могут быть следствием корректирующих действий, сокращения затрат на продукцию или изменений в процессе производства.

3.34 непрерывные испытания на надежность (continuing reliability testing): Испытания на надежность находящейся в производстве партии продукции для подтверждения неснижения надежности продукции под воздействием процессов производства или большого количества компонентов низкого качества.

3.35 анализ отчета об отказах системы и корректирующих действий (FRACAS) (failure reporting analysis and corrective action system): Система закрытого цикла для обеспечения прослеживаемости действий проекта вплоть до его завершения.

Примечание: FRACAS - источник информации об эксплуатационных и экспериментальных отказах продукции, связанной с новым проектом. Анализ может помочь выявлению режимов отказов в исследуемом проекте.

3.36 система (system): Совокупность взаимосвязанных и взаимодействующих объектов. [ГОСТ Р ИСО 9000, статья 3.2.1]

Примечания:

1. С позиции надежности система должна иметь:

а) определенную цель, выраженную через требования к функциям системы;

b) установленные условия эксплуатации и использования.

2. Система имеет иерархическую структуру.

3.37 компонент (component): Элемент, рассматриваемый на самом низком уровне анализа системы.

3.38 распределение (allocation): Процедура, применяемая при проектировании системы (объекта) и направленная на распределение требований к значениям характеристик объекта по компонентам и подсистемам в соответствии с установленным критерием.

3.39 интегрированное повышение надежности (integrated reliability growth): Повышение надежности, достигнутое на основе объединения информации анализа, испытаний, рабочего проекта и других данных и действий по идентификации и сокращению потенциальных режимов отказов объекта.

3.40 перемежающийся отказ (intermittent failure): Отказ, который не может быть восстановлен каждый раз после тестирования и появляется спорадически.

3.41 повторяющийся отказ (recurrent failure): Отказ, который появляется повторно.

3.42 список действий (action list): Список, подготовленный для выделения действий, необходимых для обеспечения повышения надежности.

3.43 условие или образец отказа (condition or pattern of failure): Способ выявления некоторых отказов.

3.44 анализ обстоятельств (circumstantial analysis): Анализ обстоятельств, в которых появляются некоторые отказы.

3.45 эквивалентная интенсивность отказов (equivalent failure rate): Интенсивность отказов компонента или объекта, рассчитанная для достигнутой им надежности и соответствующего периода времени в предположении о постоянной интенсивности отказов в этот период времени.

Примечание: Полученное значение эквивалентной интенсивности отказов допустимо применять только для выделенного периода времени.

4 Основные принципы

4.1 Общие положения

Основные принципы повышения надежности продукции сохраняются при обнаружении слабых мест продукции при проектировании, анализе и испытаниях.

В программе анализа повышения надежности на этапе проектирования проводится анализ проектируемой продукции для определения слабых мест среди компонентов продукции и их взаимодействий при эксплуатации в ожидаемых и возможных экстремальных условиях окружающей среды. Результаты анализа проекта необходимо сравнивать с целями и требованиями надежности продукции, а для необходимых улучшений разрабатывать рекомендации. Для определения потенциальных отказов, улучшений и повышения надежности применяется инструментальный анализ.

Анализ проекта не должен ограничиваться электроникой, поскольку механические компоненты также подвержены отказам. По этой причине более подходящим показателем надежности является вероятность безотказной работы или вероятность отказа, а не интенсивность отказов или параметр потока отказов, поскольку отказы механических компонентов часто не могут быть описаны постоянной интенсивностью отказов.

Для выявления потенциальных режимов отказов, особенно там, где анализ является слишком сложным или может привести к сомнительным результатам, могут применяться все аналитические методы надежности. Режимы отказа, имеющие высокую вероятность появления, устраняют улучшением проекта, а затем определяют новую оценку надежности. Таким образом, повышение надежности зафиксировано, а продвижение проекта зарегистрировано. Анализ надежности проекта охватывает также встроенное программное обеспечение и аппаратно-программные взаимодействия.

В программе испытаний на повышение надежности для выявления слабых мест и совершенствования надежности системы, модуля, подсистемы или компонента используются лабораторные или эксплуатационные испытания. Появление отказа должно диагностироваться, после чего должны быть выполнены ремонт и/или замена, а затем соответствующие испытания должны быть продолжены. Одновременно с испытаниями необходимо анализировать прошлые отказы для поиска их основных причин, а также для определения, где должны быть включены в проект соответствующие корректирующие модификации или другие процедуры, направленные на повышение надежности. Эта методология применяется как к аппаратным средствам, так и к встроенному программному обеспечению.

Программа повышения надежности для неремонтируемых и невосстанавливаемых объектов или компонентов должна только обеспечивать получение последовательных выборок, каждая из которых соответствует более высокой надежности проекта, чем предыдущая.

4.2 Происхождение слабых мест и отказов

4.2.1 Общие положения

Слабые места обычно неизвестны, пока они не проявятся через отказы при использовании продукции. Однако слабое место может быть создано намного раньше появления отказа непреднамеренной человеческой ошибкой в некоторой операции, воздействующей на элемент и вызывающей чрезмерные эксплуатационные нагрузки или воздействия окружающей среды, или неадекватное ухудшение компонента, при котором его прочность не может противостоять ожидаемому напряжению или комбинации напряжений. Слабые места могут быть присущи материалу или компоненту из-за процесса, не находящегося в полном управлении.

4.2.2 Систематические слабые места

Систематические слабые места обычно имеют отношение к проекту продукции, выбору компонентов, производственному процессу или аналогичным процедурам.

Количество типов слабых мест зависит от:

- точности спецификации или оценки эксплуатационных напряжений и воздействий окружающей среды, или условий использования продукции (профиль использования продукции);

- новизны, сложности или критичности проекта, производственного процесса или условий и режимов эксплуатации;

- ограничений, таких как неадекватный масштаб времени для разработки или производства, недостаток финансов, ошибки при выборе габаритов, массы или эффективности;

- навыков и уровня обучения персонала, занятого в проекте:

- физического размещения компонентов, которое может быть причиной перегрева, или производственных дефектов.

Систематические слабые места могут присутствовать в аппаратных средствах и в программном обеспечении и иметь широкие последствия, поскольку единственная причина может вызвать появление аналогичных слабых мест во всех элементах. Корректирующие модификации, предназначенные для устранения систематических слабых мест или уменьшения вероятности их появления, могут включать ошибки, которые являются причиной появления новых систематических слабых мест.

Систематические слабые места могут относительно легко идентифицироваться в процессе испы­таний даже при небольших объемах выборки, так как они появляются во всех или у большинства систем. Обязательным условием является то, что условия испытаний должны способствовать выявлению режимов отказов.

4.2.3 Остаточные слабые места

Остаточные слабые места связаны с неконтролируемыми изменениями объекта или его компонентов. Факторы, приведенные в 4.2.2, также способствуют проявлению остаточных слабых мест, но их воздействие может быть уменьшено путем обучения персонала и контроля качества.

Остаточные слабые места присутствуют только в аппаратных средствах. В отличие от систематических слабых мест их последствия ограничиваются воздействиями на отдельные элементы. Существенная часть существующих остаточных слабых мест в объекте может быть полностью устранена с помощью проверки на надежность с отбраковкой, однако оставшиеся слабые места приводят к отказам через случайные интервалы времени на протяжении всего времени жизни объекта. Любой обширный ремонт, замена или модификация вносят риск появления остаточных слабых мест.

Остаточные слабые места очень трудно обнаружить в процессе испытаний, так как они присутствуют только в малой доле продукции. Для их обнаружения могут требоваться большие объемы выборки. Лучшим способом избежать остаточных слабых мест является защита от ошибок, использование контроля качества (статистического управления процессами) или адекватных ограничений при проектировании. Следует избегать термина «случайный отказ». Время появления отказа может быть случайным, но причина отказа является детерминированной, даже если неизвестна физика процесса, приводящего к отказу.

4.3 Основные принципы повышения надежности при проектировании продукции. Общие принципы разработки надежности

В программе повышения надежности на стадии проектирования продукции необходимо провести анализ проекта для определения, включают ли некоторые из его компонентов или их взаимодействия слабые места при работе в ожидаемых эксплуатационных режимах и условиях окружающей среды с их возможными предельными значениями. Результаты анализа проекта должны сравниваться с целями и требованиями к надежности продукции, на основе которых разрабатываются необходимые для улучшения рекомендации. Для определения потенциальных отказов, улучшений и повышения надежности проводится инструментальный анализ расчетных напряжений и слабых мест компонент с соответствущими режимами отказов.

Все аналитические методы надежности применимы для повышения надежности на стадии проектирования продукции, включая испытания, специально предназначенные для обнаружения потенциальных режимов отказов, особенно в тех случаях, когда анализ является слишком сложным или может дать сомнительные результаты. Найденные режимы отказов или их причины, имеющие высокую вероятность появления, устраняются путем улучшения проекта, после чего оценивается надежность проектируемой продукции. Таким образом, контролируется и регистрируется повышение надежности.

Анализ надежности проекта распространяется также на встроенное программное обеспечение и аппаратно-программные взаимодействия. Качественные оценки надежности также должны определяться при выполнении проекта. Список действий может включать идентифицированные, но не полностью исследованные риски и принятые, но не оцененные режимы отказов, а также известные режимы отказов. Сокращение количества пунктов в этом списке может рассматриваться как показатель повышения надежности.

4.4 Основные принципы повышения надежности на стадии испытаний

В программе повышения надежности лабораторные или эксплуатационные испытания используются для выявления слабых мест и совершенствования надежности системы, оборудования, компоненте или аналогичного объекта. При обнаружении отказа должны быть проведены необходимые диагностике и ремонт, а затем испытания должны быть продолжены. Одновременно отказы прошлых испытаний должны быть проанализированы для выявления их причины и разработки соответствующей корректирующей модификации или других процедур, приводящих к повышению надежности. Такая процедура применяется для аппаратных средств и встроенного программного обеспечения.

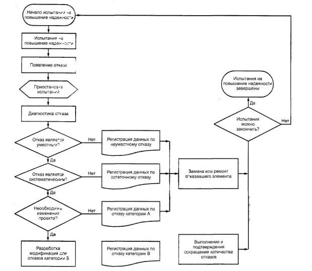
Повышение надежности на стадии испытаний обычно связывают только с уменьшением воздействия систематических слабых мест. Последовательность событий от первоначального наличия слабых мест до их устранения для систематических и остаточных слабых мест показана на рисунке 1.

Решение о том, относится ли отказ в процессе испытаний к категории А или к категории В, обычно принимается следующим образом:

- систематические отказы в процессе испытаний, связанные с безопасностью, необходимо относить к категории В;

- систематические отказы в процессе испытаний, количество которых может быть уменьшено с учетом технических, финансовых и временных ограничений, также необходимо относить к категории В

- систематические отказы в процессе испытаний, не связанные с безопасностью, требующие перепроектирования сложного объекта с существенной стоимостью и задержками выполнения программы необходимо относить к отказам категории А;

- отказы в процессе испытаний, которые решено считать остаточными, необходимо относить к категории отказов А.

Группа принятия решения о категории отказа обычно составляется из персонала управлением проектом, надежностью и программой.

При классификации модификаций необходимо помнить о следующем предостережении. Частью является желание в течение программы повышения надежности объявить об успешном определена местоположения отказа. Очень важно проверить появление отказа при испытаниях не только в тех же самых испытательных условиях, в которых отказ произошел, но также учесть способствующие факторы предыдущих условий испытаний. Другой фактор, который также должен быть тщательно исследован это возможность того, что модификация создает другой режим отказа, который не может проявиться в процессе испытаний; должны применяться дополнительные испытания для обнаружения возможны режимов отказов. Необходимо помнить, что модификациям также соответствует своя интенсивность отказов.

Рисунок 1 - Сравнение процесса повышения надежности и ремонта

Программа повышения надежности для неремонтируемых и невосстанавливаемых объектов или компонентов (расходуемые объекты, ракеты) должна обеспечивать последовательное получение измененных выборок, каждая из которых соответствует более высокой надежности проектируемого объекта.

Испытания на повышение надежности программного обеспечения не зависят от физической среды (например, температуры и влажности), но могут зависеть от других условий (например, использования и сопровождения) и не зависят от разбраковки надежности. Однако оценки показателей надежности программного обеспечения могут быть получены только на основе наблюдений программных средств при работе испытуемых или эксплуатируемых аппаратных средств, программного выполнения кодирования, мониторинга и регистрации отказов. Следовательно, на повышение надежности программного обеспечения воздействует способность испытаний выявлять слабые места в ходе выполнения программы. Поэтому такие испытания должны быть настолько всесторонними, насколько возможно, и включать все специфические и непредвиденные условия, которые могут возникать при использовании.

4.5 Планирование повышения надежности и оценка достигнутой надежности на стадии проектирования

4.5.1 Общие положения

Так как параметр потока отказов испытуемого объекта уменьшается после успешной модификации, методы оценки мгновенной интенсивности отказов, эквивалентной интенсивности отказов, параметра потока отказов, вероятности отказов или MTBF, которые предполагают параметр потока отказов постоянным, не допустимы в процессе повышения надежности. Однако в каждой точке введения улучшений концепция постоянного эквивалентного параметра потока отказов (интенсивности отказов) может применяться.

Настоящий стандарт выделяет принципы математического моделирования для оценки достигнутого повышения и проектируемой надежности. Соответствующие методы могут использоваться при планировании программ улучшения надежности на основе подсчета оценки количества и важности проблем в списке действий, а также изменений проекта или времени, необходимого для достижения указанной цели надежности.

4.5.2 Повышение надежности на стадии разработки/проектирования продукции

Оценка повышения надежности относительно проста на стадии разработки/ проектирования продукции, поскольку улучшения проекта просто оценить. Планирование повышения надежности на стадии проектирования очень похоже на планирование повышения надежности на стадии испытаний. Планирование включает наблюдение за количеством действий и выполнением требуемых изменений в проекте для достижения необходимого повышения надежности. Это вызвано тем, что повышение надежности на основе анализа и улучшения проекта на стадии проектирования приводит к тем же результатам, что и запланированные испытания на повышение надежности. Это происходит потому, что потенциальные режимы отказов или их причины, которые являются источником высокого риска, исследуются первыми. Аналогично, при испытаниях режимы отказов, которые являются наиболее вероятными, исследуются первыми. Таким образом, режимы отказов исследуются хронологически в соответствии с вероятностью и ответственностью их появления в проекте и испытаниях.

Моделирование повышения надежности основано на итоговом улучшении проекта в результате анализа. Поэтому модель учитывает количество и степень улучшений проекта. Результатом является кривая, представляющая вероятность безотказной работы, соответствующую результирующей эквивалентной интенсивности отказов в соответствии с этапами повышения надежности. Эта кривая может быть аппроксимирована степенной кривой для эквивалентной интенсивности отказов так же, как это делалось для программы испытаний на повышение надежности.

На рисунке 2 показан идеализированный график этой кривой для планирования повышения надежности на стадии проектирования продукции.

Рисунок 2 - Запланированное улучшение (снижение) эквивалентной интенсивности отказов.

По оси абсцисс отложены периоды времени до улучшения проекта. Полное время - это весь период проектирования.

Для промышленных объектов бывает необходимо представить надежность и улучшение/повышение надежности с помощью вероятности безотказной работы за указанный период времени, например за гарантийный период, или время выполнения задачи. Это особенно важно для потребителей, когда процент отказов означает процент продукции, возвращенной для ремонта за гарантийный период. Улучшение этого показателя надежности также очень удобно для продукции, включающей и механические устройства, и электронику. Запланированное повышение надежности может быть представлено графически аналогично рисунку 2, за исключением того, что параметром в данном случае является вероятность безотказной работы (ГОСТ Р 51901.16), этот график представлен на рисунке 3.

Рисунок 3 - Запланированное улучшение вероятности безотказной работы

4.5.3 Повышение надежности в ходе программы испытаний

Точность любого метода оценки надежности по результатам испытаний зависит от того, насколько эффективны процедуры мониторинга и регистрации отказов и наработок. В этом отношении данные лаборатории обычно более надежны, чем данные эксплуатации или «неофициальных» программ испытаний.

Наиболее влиятельными факторами лабораторных испытаний являются принятая последовательность испытаний и пределы условий окружающей среды и эксплуатационных нагрузок, а также их связь с условиями использования. Появление отказов в процессе испытаний зависит от типа и величины прикладываемых напряжений, поэтому полученная интенсивность отказов и качество оценки надежности зависят от качества программы испытаний. По этой причине необходимо уделять особое внимание точному представлению напряжений, возникающих в реальной жизни (МЭК 60300-3-5, [1]). Моделирование не должно использоваться, если имеются сомнения относительно степени управления процессом испытаний. Однако, даже если управление является недостаточным и моделирование должно быть оставлено, процессы совершенствования, описанные в настоящем стандарте, всегда будут завершаться повышением надежности. Программа должна выполняться, даже если количественные результаты не могут быть получены.

Кривая 1 на рисунке 4 является сглаживающей кривой ступенчатого графика накопленного числа первых отказов, каждого типа слабых мест системы в зависимости от времени испытаний. Эта кривая является экспоненциальной и отражает конечное число типов слабых мест системы. Кривая 2 соответствует остаточным отказам в зависимости от времени наблюдений. Эта кривая является линейной после окончания периода приработки. Сумма кривых 1 и 2 дает кривую 3 (все уместные отказы), имеющую тенденцию к линейности на конце. Подобные соотношения для систематического отказа могут появляться, если корректирующая модификация отсрочена или является неэффективной.

Характеристики, соответствующие кривым, изображенным на рисунке 4, соответствуют следующим условиям:

- период приработки исключен (в противном случае имелась бы нелинейность в начале кривой 2);

- в процессе выполнения программы повышения надежности не появляются новые слабые места системы, например, при ремонте или модификации;

- отсутствуют отказы, вызванные нормальным или приемлемым износом;

- условия окружающей среды, режимы работы и глубина тестирования остаются постоянными в процессе программы. Любой цикл в подпрограмме испытаний должен быть коротким и согласованным;

- время испытаний точно контролируется.

Рисунок 4 - Уместные испытательные или эксплуатационные отказы во времени

5 Аспекты менеджмента

5.1 Общие положения

Менеджмент должен установить процедуры для планирования и выполнения программы повышения надежности и важные связи между испытательными действиями и ответственностью за корректирующие модификации. Соответствующие рекомендации приведены в ГОСТ Р 51901.2.

При высоких требованиях надежности и коротком времени разработки продукции невозможно сначала проектировать продукцию, а затем испытывать ее на надежность. Поэтому качество проектируемой продукции, компонентов и производственных процессов должно создаваться в процессе проектирования. При проведении анализа и испытаний потенциальные проблемы и режимы отказов необходимо идентифицировать, верифицировать, проанализировать и принять по ним решение (о внесении изменений в проект).

Процесс повышения надежности включает классическую концепцию повышения надежности, когда продукция выпущена на рынок или направлена в эксплуатацию, но главный акцент делается на действиях по повышению надежности до начала производства продукции.

Для информирования о состоянии надежности отчет по процессу повышения надежности направляют руководству и, если это предусмотрено контрактом, заказчику. Такой отчет включают в каждый промежуточный отчет по проекту при каждом выпуске нового проекта и подготовке производства для каждого опытного образца. Отчет должен включать проектирование будущей надежности на основе анализа испытаний, запланированных действий улучшения и последствий таких действий в предыдущих проектах. Такой подход позволяет на ранних этапах обнаружить возможные различия между проектируемой надежностью и целями по надежности для продукции. В случае существенного расхождения можно вовремя добавить ресурсы. Однако необходимо подчеркнуть, что проектируемая надежность основана на запланированных действиях улучшения и их, ранее выявленных последствиях. Если число запланированных действий сокращено, например, из-за недостатка времени или ресурсов, то нельзя ожидать проектируемого повышения надежности.

Необходимо отметить, что действия, которые имели определенные последствия в предыдущих проектах, необязательно будут иметь те же самые последствия для нового проекта. Кроме того, могли измениться технология, группа проектирования или руководитель проекта. Поскольку компания имеет опыт предыдущего проекта, можно ожидать, что надежность в начале процесса проектирования ниже, так как первые отказы проще устранить, чем последние. Однако для одинаковых действий нельзя ожидать одинаковых последствий для нового и старого проектов.

5.2 Процедуры, включающие процессы на стадии проектирования

На рисунке 5 схематически изображены процедуры управления на стадии проектирования

Рисунок 5 - Общая структура программы повышения надежности

При планировании целей и программы (см, раздел 6) должен быть предусмотрен период подготовки. Это позволяет всему персоналу ознакомиться с испытуемым оборудованием и официальными, и неформальными связями между испытаниями и проектными действиями (см. 5.3). Требования к испытаниям описаны в 6.4, классификация отказов - в 6.4.4, а корректирующая модификация - в 6.4.8. Эти три процедуры изображены на рисунке 5.

Математическое моделирование для программы повышения надежности на стадии разработки/проектирования продукции может быть начато, как только получена информация относительно начальной надежности продукции и установлена цель надежности.

Математическое моделирование (см. 6.4.9) для программы испытаний на повышение надежности не должно начинаться, пока не произошло статистически значимое количество отказов. Чтобы избежать получения ложных результатов, моделирование не должно применяться, если требования модели не выполняются.

Регистрация отказов, выявленных на испытаниях, состоит по существу из ежедневной детальной регистрации, обратной связи с процессом проектирования и пользователем (см. 6.4.12).

5.3 Взаимодействия и обмен информацией

Инженер по надежности должен лично разработать корректирующие модификации, направленные на устранение систематических слабых мест. Он должен поддерживать тесную связь с персоналом, заинтересованным в информации об отказах, и с лицами, ответственными за устранение систематических слабых мест.

Основные источники данных об отказах:

- информация поставщика;

- анализ и моделирование;

- ускоренные испытания на надежность,

- испытания при ступенчатой нагрузке,

- форсированные испытания на долговечность (HALT);

- испытания на повышение надежности;

- отбраковочные испытания на надежность;

- подтверждение надежности;

- квалификационные испытания на воздействие окружающей среды;

- приемочные испытания;

- эксплуатационные испытания;

-эксплуатация;

- данные об аналогичном оборудовании.

Испытания на повышение надежности (в соответствии с их целью) являются наиболее существенным источником необходимых данных. В процессе этих испытаний устанавливают взаимосвязь между совокупностью данных и условиями окружающей среды. Другие источники могут обеспечивать полезную информацию для установления категорий отказов, например данные об аналогичном оборудовании. Компьютерный банк данных с поиском и сортировкой данных дает возможность сопоставлять подобные виды отказов из различных источников.

Области ответственности, в которых необходим контроль исполнения, могут включать:

- проектирование и разработку;

- поставщиков компонентов и субподрядчиков;

- конструкторские бюро;

- спецификации;

- планирование производства;

- изготовление;

- отбраковку по надежности;

- приемочные испытания;

- технические инструкции и руководства;

- инструкции по эксплуатации и техническому обслуживанию;

- обучение;

- транспортирование и обработку;

- пользователей.

Рисунок 6 - Диаграмма взаимодействий и функций

На рисунке 6 показан пример существенных линий взаимодействия. Различные поставщики могут относиться к различным организациям, а персонал может иметь различные обязанности или несколько обязанностей.

5.4 Трудовые ресурсы и затраты на стадии проектирования

Поскольку характер и масштаб проектов и проектируемых объектов могут изменяться в широком диапазоне, ниже приведено только самое общее руководство. Для небольших проектов инженер по надежности, указанный в 5.3, может быть занят в проекте только частично. В других случаях ему может потребоваться значительный штат.

Трудовые ресурсы должны позволять выполнять действия, необходимые для устранения слабых мест, выявленных в ходе программы повышения надежности.

Анализ отказов и проектирование модификаций может потребовать существенных усилий.

Испытуемые объекты и испытательное оборудование могут быть восстанавливаемыми, и при использовании их после восстановления не увеличивать полные затраты. Неиспользованный комплект запасных частей также может быть восстановлен с учетом возможных переделок и модификаций.

5.5 Эффективность затрат

Инвестиции в программе повышения надежности могут дать существенную экономию затрат на полный жизненный цикл всей совокупности объектов.

Эта экономия зависит от многих факторов, включая размер совокупности объектов, среднюю длину жизненного цикла, стоимость ремонта и объем инвестиций в средствах технического обслуживания при эксплуатации. Обычно анализ эффективности затрат определяет затраты на эффективность программы повышения надежности.

Источником существенного дополнения экономии затрат является то, что в случае изменений проекта не требуется никаких изменений в подготовке рабочих мест, компоновке монтажных плат схемы или в производственном процессе, если изменения сделаны до завершения этих действий.

6 Планирование и выполнение программы повышения надежности

6.1 Концепция и краткий обзор интегрированного повышения надежности

Продукция, независимо от назначения, области применения и характера, обычно проходит несколько главных стадий разработки. Стадии зависят от планирования работ, поставщиков и структуры управления производством. Общая последовательность этапов разработки продукции:

a) Стадия концепции и определения требований к продукции

Продукцию определяют концептуально и определяют предварительные требования относительно ее эффективности и среднего срока службы.

b) Определение продукции

Продукцию определяют более подробно и проводят планирование ее проектирования, изготовления и маркетинга. Определяют предварительную архитектуру и предварительный технический проект вместе с функциональными возможностями и эксплуатационными характеристиками продукции.

с) Проектирование

Продукцию определяют в деталях, относящихся к ее функциональным возможностям, структуре и характеристикам эффективности. Проект завершается, когда на основе анализа и оценок определены проектируемые компоненты. В конце этой стадии продукция готова к производству.

d) Стадия испытаний для оценки и валидации

Одновременно с необходимыми приготовлениями для производства продукции ее подвергают испытаниям для оценки надежности и эффективности. С выпуска первой продукции проводят квалификационные испытания и испытания на надежность.

e) Стадия эксплуатации продукции

Последней стадией является стадия использования продукции, когда имеется полная совокупность данных о ее эффективности, а соответствующий анализ данных обеспечивает информацию для дальнейших исследований и возможных улучшений в следующих поколениях продукции или частей ее проекта, которые могут быть использованы при проектировании другой продукции.

В ходе каждой стадии процесса проектирования выполняются необходимые действия, анализ или испытания, связанные с надежностью. Все это способствует повышению надежности продукции и формирует интегрированный процесс повышения надежности или интегрированный процесс разработки надежности.

Стадии разработки продукции могут носить различные названия в зависимости от особенностей поставщика. На рисунке 7 указаны различные действия по надежности в общей временной шкале.

Рисунок 7. Интегрированный процесс разработки надёжности

6.2 Действия по повышению надежности на этапе проектирования

6.2.1 Действия на стадии концепции и формирования требований к продукции

До начала выполнения программы должна быть установлена цель по надежности для продукции, разумно достижимая в ходе выполнения программы повышения надежности продукции при проектировании. Цель должна учитывать:

- разумные предположения о допустимом проценте возвращающихся для обслуживания в гарантийный период единиц продукции - для потребителя продукции;

- сценарий выполнения задания и требуемой эффективности разработанной продукции в соответствии с ее установленным использованием - для военной продукции.

Эти действия не ограничиваются определением количественных или описательных целей или требований надежности. Важно определить функции продукции, а также все условия и приемлемые режимы эксплуатации. Необходимо оценить и определить критический отказ системы, снижающий эффективность или вызывающий незначительные отклонения в эксплуатации. Предполагается, что определения отказов или ухудшений эксплуатации являются различными для различных подсистем или их блоков.

Профиль использования или целевая задача продукции должны включать разработанные на основе исследований, потребностей и ожиданий заказчиков и пользователей детальную последовательность и значения параметров, характеризующих условия эксплуатации и окружающей среды, ожидаемых при использовании продукции. Эта информация должна использоваться при определении цели в сфере надежности продукции и для оценки ее надежности.

Для оценки первоначальной надежности продукции и установления достижимой цели надежности продукции проводят анализ данных эффективности эксплуатации аналогичной продукции.

Отчет о режимах отказов при эксплуатации аналогичной продукции должен использоваться как информация о потенциальных режимах отказов вновь разработанной продукции.

6.2.2 Определение и предварительный проект продукции

Включение целей по надежности в спецификацию продукции гарантирует их выполнение.

Требования надежности для ключевых компонентов должны быть такими, чтобы обеспечить выполнение целей надежности продукции. Требования по надежности должны определять максимально допустимые интенсивности отказов компонентов в соответствии с ожидаемыми условиями эксплуатации и быть включены в спецификации компонентов. Если информация о надежности ориентирована на нормальные условия (например, 25 °С), то они должны быть скорректированы по отношению к ожидаемым условиям окружающей среды с помощью теории Аррениуса или других применимых методов.

Начальные оценки надежности на этой стадии определяют на основе данных опытной эксплуатации аналогичной продукции, а также оценок надежности для предварительного проекта.

План и модель повышения надежности на этой стадии разрабатывают для того, чтобы определить действия, количество и величину улучшений проекта, необходимых для достижения целей надежности продукции за период разработки проекта.

Модель для планирования повышения надежности основана на идеализированной кривой повышения надежности, соответствующей степенному закону. Предположение, что повышение надежности на этапе проектирования описывается степенным законом, основано на том, что обычно режимы отказа с самыми высокими интенсивностями отказов заранее известны, а порядок снижения вероятности их появления соответствует эквивалентной интенсивности отказов для этих режимов отказов (причин) (ГОСТ Р 51901.16).

6.2.3 Этап проектирования

Оценки и моделирование надежности FMEA/FTA выполняются для определения надежности продукции на различных стадиях разработки проекта, а также идентификации и сокращения режимов отказов, уменьшения их последствий, которые могли бы представлять потенциальную проблему для эксплуатации продукции. Сокращение режимов отказов и соответствующих причин или минимизация их последствий способствуют повышению надежности продукции.

Анализ режимов и последствий отказов FMEA (ГОСТ 27.310) при проектировании должен выполняться для каждого вида продукции и обеспечивать оценку всех режимов отказов и соответствующих причин, включая вероятности их появления.

Для оценки вероятности отказа или вероятности безотказной работы системы в целом отдельные режимы отказов и их причины должны быть связаны с аппаратными средствами и представлены в виде фактической архитектуры системы. Для этого могут использоваться традиционные методы моделирования надежности для представления структуры аппаратных средств, в том числе ручные, с применением программных средств по прогнозированию надежности или с использованием построения дерева неисправностей (ГОСТ Р 51901.13 и ГОСТ Р 51901.5). Анализ дерева неисправностей (FTA) выполняют вручную или с использованием программного обеспечения.

FTA является нисходящим анализом и выявляет все возможные пути неисправностей, которые могут приводить к отказу отдельных блоков с помощью клапанов более низкого уровня, представляющих режимы отказов программного обеспечения или аппаратных средств. Потенциальные причины режимов отказов обычно представляют основными событиями с соответствующей вероятностью появления. Значение вероятности, соответствующее вершине событий, позволяет определять вероятность отказа (вероятность безотказной работы) продукции. Преимущество методологии использования FTA состоит в том, что анализ режимов отказов и моделирование надежности выполняются одновременно. Самостоятельного моделирования надежности не требуется, а изменения проекта легко учесть.

Для определения приоритетов сокращения режимов отказов или снижения вероятности их появления оценивают величину и тяжесть последствий отдельных режимов отказов и их причин. Приоритет следует отдавать причинам режимов отказов, которые влияют на безопасность и имеют значимую вероятность появления. Режимы отказов, которые являются критическими для эксплуатации продукции и имеют высокую вероятность появления, также относят к приоритетным. Возможным решением может быть изменение надежности компонента, если она имеет существенное влияние на надежность системы в целом или ее блока. Правильный выбор ключевых компонентов гарантирует, что компоненты, которые существенно влияют на функции продукции, имеют требуемую надежность. Надежность этих компонентов обычно вычисляют на основе данных ресурсных испытаний, полученных от изготовителей компонентов с учетом условий использования продукции.

Сокращение режимов отказов является результатом тесного сотрудничества проектировщиков и специалистов по надежности в поиске решений повышения надежности продукции. Такое решение может включать изменения проекта и компонент, ограничение допустимых значений характеристик компонентов, изменение компоновки тепловых режимов и другие решения. Сокращение режимов отказов способствует повышению надежности продукции.

Вместо аналитического определения надежности компонентов могут проводиться испытания на надежность. Компоненты могут быть электронными компонентами, блоками или подсистемами продукции, а испытания могут проводиться для определения назначенной наработки, назначенного ресурса или выполнения задания. Это особенно полезно в случаях, когда проектируемая продукция включает много покупных компонентов. Испытания в этом случае предназначены для подтверждения надежности компонентов в соответствии с профилем использования продукции.

Формальный и неформальный анализ проекта при решении указанных вопросов надежности способствует тесному взаимодействию проектировщиков и специалистов по надежности для создания более надежной продукции (МЭК 61160 [4]).

Оценка ремонтопригодности должна подтвердить разумную трудоемкость и стоимость технического обслуживания продукции. Эти действия не способствуют непосредственному повышению надежности, но позволяют сократить количество отказов, которые могут потребовать обширного технического обслуживания.

Мониторинг повышения надежности состоит из построения графика достигнутой надежности продукции в соответствии с оценками, полученными в процессе проектирования, проведения время от времени улучшений проекта (изменений) и сравнения полученного графика с моделью повышена надежности, запланированной для продукции. Тогда любые действия, необходимые для достижения; запланированного повышения надежности, можно выполнять своевременно.

6.2.4 Стадия подготовки производства и изготовления

Испытания компонентов и системы в целом для технической оценки производства, валидации улучшений проекта или замены компонентов, а также запланированные испытания на повышение надежности являются частью последних действий до начала производства продукции.

Тщательный отбор воздействий окружающей среды может быть сделан на опытных образцах для оценки полноты производственных процессов или на образцах промышленной партии для улучшения процесса производства.

Валидационные испытания проводят на этапах подготовки производства или изготовления продукции для валидации использования продукции в критических условиях эксплуатации и окружающей среды.

Испытания на повышение надежности - это запланированный процесс для идентификации режимов отказов продукции, не идентифицированных при более ранних исследованиях. Поскольку это один из методов повышения надежности, он описан в 6.3.

Ресурсные испытания проводят, при необходимости, для определения ресурса или надежности продукции. Часто они проводятся на компонентах, которые не были проверены изготовителем и необходимы для замены в процессе улучшения проектируемой продукции.

Отчет о надежности необходим для регистрации и документирования всех действий, относящихся к анализу надежности продукции, проведенных улучшений, испытаний и их результатов, достигнутого повышения надежности и всех результатов исследований, которые могут использоваться при проектировании другой продукции.

6.2.5 Стадия эксплуатации продукции

Следует уделять внимание наблюдению и анализу отказов в процессе эксплуатации. Эти отказы должны фиксироваться, так как они могут использоваться при разработке новой продукции на стадии концепции, при проведении улучшений эксплуатируемой продукции, пересмотре проекта или при введении замен.

Повышение надежности эксплуатируемой продукции описано в разделе 7.

6.3 Действия по повышению надежности на стадии валидации

На стадии валидации проводят оценку продукции сточки зрения пользователя. Результаты испытаний на этой стадии трудно использовать для количественной оценки повышения надежности, если только условия испытаний не были предназначены для моделирования условий эксплуатации продукции. На стадии валидации продукция часто используется персоналом изготовителя или выбранными заказчиками (опытная эксплуатация). Даже, когда результаты этих испытаний не могут использоваться для количественных оценок повышения надежности, идентифицированные режимы отказов и проблемы могут косвенно, через список действий, влиять на процесс повышения надежности

6.4 Испытания на повышение надежности

6.4.1 Общие положения

В пределах реальных экономических затрат и ограничений времени не все слабые места могут быть устранены. Систематические и остаточные не устраненные слабые места определяют поток отказов или вероятность отказа проектируемой продукции. Цель программы повышения надежности при проектировании и на стадии испытаний - устранение систематических слабых мест или снижение вероятности их появления до установленного значения. Необходимость выполнения специализированной программы испытаний на повышение надежности определяется следующими основными причинами:

a) необходимостью продолжения повышения надежности продукции, подвергая ее условиям ускоренной эксплуатации для выявления слабых мест, которые были не замечены при анализе проекта;

b) требованием заказчика демонстрации надежности продукции. В этом случае классическая демонстрация надежности с установленной продолжительностью испытаний заменяется специализированными испытаниями на повышение надежности, допускающими улучшения продукции и в то же время позволяющими подтвердить его требуемую надежность. Эти испытания могут иметь вид периода приработки или приемочных испытаний с продолжительностью, установленной в контракте.

Обычно общее время испытаний для совершенствования надежности зависит от параметра потока отказов (или MTBF), деленного на коэффициент ускорения (МЭК 60300-3-5 [1]), если надежность не была улучшена с помощью аналитических методов или испытаний, направленных на выявление возможных режимов отказов в подсистемах или блоках.

Организационные усилия, используемые в испытаниях на повышение надежности, - это отчет об отказах и система корректирующих действий, называемые иногда анализом отчета об отказах и системой корректирующих действий (FRACAS). Это система закрытого цикла, когда анализируют каждый зарегистрированный отказ. Если установлено, что отказ связан с проектом, то определяют корректирующие действия для улучшения проекта и сокращения количества отказов. Эта система допускает активное повышение надежности за счет устранения недоработок. Корректирующие действия проводятся только после валидации действий по уменьшению количества отказов.

6.4.2 Планирование испытаний

6.4.2.1 Общие положения

Для обеспечения своевременной поставки всех необходимых объектов и средств планирование испытаний на повышение надежности должно начинаться на ранней стадии выполнения программы. При подготовке плана испытаний программы повышения надежности, необходимо принять решения относительно:

- количества испытуемых объектов каждого типа и статуса/пересмотра соответствующего проекта;

- испытательного оборудования (стандартного и специального);

- запасных частей (модулей и компонентов);

- средств обеспечения условий и испытаний окружающей среды;

- ожидаемой продолжительности программы в календарном времени и наработке;

- трудовых ресурсов для подготовки, испытаний, обмена информацией, ремонта, анализа, исследований и модификации.

6.4.2.2 Количество испытуемых объектов

Увеличение количества одновременно испытуемых объектов делает выборку более представительной. Чтобы получить существенное общее количество отказов в разумное время, необходимо испытать большее количество объектов. Обычно это приемлемо для объектов с низкой стоимостью и небольшими геометрическими размерами. Однако важно гарантировать, что испытания большого количества объектов позволят сократить продолжительность испытаний. Появление некоторых отказов зависит от времени (например, отказов, вызванных износом), и сокращение времени испытаний, даже при наличии большого количества испытуемых объектов, не позволяет этим отказам проявиться. По этой причине можно ограничить количество испытуемых объектов и назначить достаточное время ускоренных или других испытаний. Намного более безопасный подход состоит в том, чтобы сократить критические уровни и допустить количество отказов, определяемое требованиями к достоверности результатов испытаний.

6.4.2.3 Ускоренные испытания

Поскольку слабые места обычно проявляются через отказы, в программу повышения надежности включают стимуляцию появления отказов, исключение или снижение вероятности появления отказов, которые выявляют систематические слабые места. Однако преднамеренная стимуляция обычно приме­няется в лабораторных испытаниях, а не в эксплуатации.

Выбор соответствующих воздействий окружающей среды для стимулирования отказов должен проводиться в соответствии с МЭК 60605-2 [2]. Для стимулирования появления отказов необходимо применять методы ускоренных испытаний. При этом необходимо учитывать экстремальные значения характеристик проекта, которые не должны быть превышены. Если проектная спецификация содержит экстремальные значения параметров окружающей среды (больше или равные параметрам окружающей среды для некоторых компонентов или материалов), то эти значения параметров окружающей среды не должны применяться в течение специализированных испытаний на повышение надежности. Это требование должно выполняться даже в том случае, если соответствующие компоненты или материалы могут противостоять этим экстремальным нагрузкам в течение квалификационных испытаний с ограниченной продолжительностью. Например изделие, содержащее электролитические конденсаторы, рассчитанные на номинальную температуру 85 °С, может выдержать высокотемпературные квалификационные испытания до 85 °С, но те же самые конденсаторы могут отказать при увеличенной выдержке с той же самой температурой в процессе испытаний на повышение надежности. Рабочие напряжения также должны быть усилены, но не должны превышать максимум нагрузки компонентов в испытуемом изделии,

Напряжения от воздействия окружающей среды и рабочие напряжения должны соответствовать условиям использования объекта, но могут быть предназначены для усиленного выявления скрытых слабых мест. Необходимо проявить осторожность, чтобы не ввести механизмы отказа, нетипичные для нормального использования, что может сделать математическую модель неадекватной. Отдельная техническая оценка или квалификационные испытания в критических условиях, если они проводятся являются источником дополнительных данных об отказах. Тип и степень используемого усиления нагрузок могут изменяться в соответствии с уровнем блоков.

Чтобы гарантировать обнаружение всех отказов, кроме испытательной спецификации, в процессе испытаний должен быть разработан подробный график испытаний на эффективность. Если элемент имеет встроенное программное обеспечение, то график испытаний должен охватывать все возможные режимы работы и их комбинации.

6.4.2.4 Продолжительность выполнения программы

Время, необходимое для достижения заданной надежности, может быть спрогнозировано только на основе данных прошлого опыта (собственного или опубликованного) с помощью моделирования повышения надежности. Математические модели позволяют спрогнозировать количество отказов, основываясь на оценках параметров модели, полученных по предыдущим программам. Этот график затем корректируют, чтобы учесть дополнительные отказы, то есть неуместные отказы, и повторение систематических отказов, вызванное наличием оставшихся слабых мест. Необходимо оценить среднее календарное время восстановления и проведения модификаций, а также необходимое время на непредвиденные обстоятельства, связанные с поломками оборудования, болезнью персонала и т.д.

Календарное время всей программы должно быть суммой:

- требуемой полной наработки, приведенной к календарному времени согласно максимальном;

- количеству рабочих часов в неделю (или месяц);

- полного времени восстановления всех ожидаемых отказов;

- полного времени модификаций, необходимых для устранения всех ожидаемых систематически слабых мест.

6.4.2.5 Плановое повышение надежности и мониторинг

Пользователь должен определить целевое значение показателя надежности для испытуемого оборудования.

Для оценки продвижений в повышении надежности при выполнении программы необходимо подготовить плановую кривую повышения надежности. Она покажет надежность, ожидаемую в указанных точках программы в единицах календарного времени или наработок. Если программа разбита на отдельные этапы времени, то эти точки могут совпадать с концами этапов.

Плановое повышение надежности определяют с помощью идеализированной кривой повышения надежности, которую строят на основе принятой математической модели ГОСТ Р 51901.16. Параметры этой кривой отражают реальную скорость повышения надежности и определяются на основе предыдущего опыта. Если имеются отдельные этапы, то в пределах каждого этапа должна быть установлена своя цель. В указанных точках программы фактическое повышение надежности должно сравниваться с запланированным повышением (мониторинг повышения надежности).

6.4.3 Особенности для перемонтируемых, невосстанавливаемых объектов и компонентов Принципы, которые применяются к программе повышения надежности ремонтируемых объектов, также применяют к программе повышения надежности перемонтируемых и невосстанавливаемых объектов или компонентов. Имеются, однако, некоторые различия. В этом случае наиболее используемыми показателями надежности являются интенсивность отказов и MTTF.

Объем каждой испытуемой выборки одного типа объектов должен быть как можно больше. Отказавший элемент не должен заменяться. Для выявления всех скрытых слабых мест испытания должны продолжаться параллельно с анализом систематических отказов. Для устранения систематических отказов должна проводиться корректирующая модификация объекта, после которой вся испытуемая выборка должна дорабатываться в соответствии с модификацией. Испытания должны возобновиться для проверки эффективности этой и других модификаций и продолжать выявлять скрытые слабые места. В некоторых случаях может быть принято решение продолжить испытания даже в том случае, когда начаты испытания после нового пересмотра проекта, чтобы выявить отказы, которые происходят только при более длинной наработке (например, связанные с износом).

Если износ объекта является существенным, то улучшение состоит в увеличении ресурса объекта (параметр положения распределения Вейбулла) и в уменьшении изменений ресурса (параметр формы распределения Вейбулла). Эти действия требуют применения других методов анализа, таких как анализ Вейбулла, МЭК 60605-4 [3].

6.4.4 Классификация отказов

Классы отказов, причины которых скрыты в проекте или конструкции, как описано в разделе 4, являются неуместными для корректирующей модификации, а также для моделирования и оценки повышения надежности. На первом этапе классификации необходимо идентифицировать и исключить неуместные отказы. На втором этапе необходимо разделить уместные отказы на систематические и остаточные отказы.

Классификация требует технического анализа, основанного на всей доступной информации исследований. Классификация пытается проследить назад концептуальную последовательность, описанную в 4.2, то есть от отказа до слабого места к характеру первоначальной причины.

6.4.4.1 Классы неуместных отказов

Неуместные отказы описаны в 7.2.1 МЭК 60300-3-5. В зависимости от специальных требований конкретных программ (как определено в соответствующей спецификации или плане), некоторые или все типы отказов, перечисленные ниже, могут быть классифицированы, как не требующие корректирующей модификации, а также как неуместные для оценки повышения надежности (см. 6.4.9).

Если отказы любого из следующих типов приводят к более широким изменениям значений надежности (например, отказы в интерфейсах, связанном оборудовании или испытательном оборудовании), они могут рассматриваться как уместные отказы для корректирующей модификации в этих областях, даже если они являются неуместными по отношению к главному элементу программы.

a) Зависимые отказы

Если отказ рассматривается как систематический, то он является уместным.

b) Эксплуатационные отказы

Если отказ рассматривается как систематический, то он является уместным.

c) Отказ в процессе корректировки или уже устраненный за счет корректировки

При использовании математических моделей для оценки повышения надежности, конкретные требования могут исключать или не исключать эти отказы.

d) Идентичные неустойчивые отказы

После первого появления любого типа отказов такие отказы могут быть неуместными. Слабые места, вызывающие отказы, вероятно, являются систематическими и, следовательно, уместными.

e) Отказ, требующий регулирования или технического обслуживания (используется только обычный оператор)

Отказы, которые могут быть исправлены этими средствами, могут быть неуместны. Если рассматривается систематический отказ, то он является уместным.

f) Компоненты, отказывающие при проведении специфических испытаний, но выполняющие свою функцию

Если общая эффективность единицы оборудования не снизилась, то отказы, которые могут быть обнаружены в процессе исследования, могут рассматриваться как неуместные.

g) Отказы, которые произошли после установленного срока службы

Отказы объектов, подверженных износу, которые отказывают после указанного минимального срока службы, могут быть неуместными.

h) Отказы в процессе разбраковки по надежности

Эти отказы должны быть неуместными для оценки повышения надежности. Однако отказы, выявляющие новые систематические слабые места при разбраковке по надежности, всегда требуют исследования и возможно корректирующей модификации,

6.4.4.2 Классы уместных отказов

Уместные отказы должны быть классифицированы как систематические или остаточные

- для решения о необходимости корректирующей модификации;

- для некоторых методов моделирования повышения надежности, чтобы обеспечить определением ввод категории отказа.

При классификации отказов полезно использовать следующие основные правила:

a) Систематические отказы

Систематические отказы после анализа физических обстоятельств или проекта - условие или модель отказа, которые могут вызвать повторные отказы. Это может подтверждаться фактическими повторениями отказа после достаточно длительного времени испытаний. Например, компонент, который находится в условиях повышенных нагрузок в состоянии слабого повышения нагрузок из-за ошибки в проекте, может проявляться в виде текущего отказа в течение достаточно длительного периода.

b) Остаточные отказы

Остаточный отказ - это отказ, который не вызывает повторного отказа и причины не указывают на то, что это вероятно (например, случайная ошибка мастера).

Классификации должны постоянно пересматриваться, поскольку более поздние события могут давать новые основания для проведения переклассификации. Это наиболее часто происходит в систематических отказах категории В (см. рисунок 8).

6.4.4.3 Категории уместных отказов

Систематические отказы должны быть отнесены к категориям А или В:

a) Отказы, не сопровождающиеся корректирующими модификациями, потому что ожидаемые результаты не устранили бы проблемы стоимости, времени или технические трудности;

b) Отказы, сопровождающиеся корректирующей модификацией, направленной на предотвращение их повторения.

6.4.5 Процесс совершенствования надежности на этапе испытаний на повышение надежности

На рисунке 8 показана последовательность выполнения диагностики отказа, ремонта или замены классификации и, при необходимости, дальнейших исследований и корректирующих модификаций. Toт же самый процесс должен применяться и в случае, когда источником информации является иная программа или действие, не имеющее целью повышение надежности.

Испытания должны быть приостановлены при появлении отказа на время, достаточное для диагностики, ремонта, изъятия или замены испытуемого объекта. Насколько возможно исследование систематических отказов и модификаций проекта должно проводиться параллельно с испытаниями несмотря на то, что существует вероятность отказа того же самого типа, пока слабое место сохраняется

Систематические отказы категории В должны всегда сопровождаться корректирующей модификацией. Когда модификация разработана, она может быть проведена в ближайший удобный момент (то есть при появлении другого отказа или другой приостановки испытаний).

Однако можно достичь большей эффективности, если программа разделена на несколько отрезков времени и модификации (особенно крупномасштабные) проводятся после каждой стадии. Эта схема показана на рисунке 8.

Рисунок 8 - Процесс испытаний на повышение надежности

После отказа сменные части могут быть заменены на резервные для восстановления работоспособности системы. Это позволяет включить модификацию в запасной модуль и сэкономить время, не прибегая к прерыванию испытаний. Наличие набора таких запасных модулей очень удобно, но, пока эти модули не включают всех предыдущих модификаций, они должны использоваться только временно.

Эффективность модификации не известна до завершения испытаний, продолжительность которых должна быть в несколько раз больше времени испытаний до первого отказа конкретного типа слабого места. Это позволяет не только выявить, были ли воздействия конкретного слабого места успешно уменьшены или устранены, но также, не появились ли новые систематические слабые места. Любые ошибки в изготовлении или новые компоненты привносят новые слабые места. Для их выявления требуется дополнительное время работы. В качестве статистических методов могут использоваться методы, приведенные в МЭК 60300-3-5.

6.4.6 Математическое моделирование при испытаниях на повышение надежности

В данном разделе описаны методы моделирования, применимые для таких показателей надежности как параметр потока отказов или MTBF. Для других показателей надежности, например интенсивности отказов и MTTF, должны использоваться другие модели. Моделирование повышения надежности дает возможность использовать количественные оценки достигнутых и будущих значений показателей надежности в конце или в промежуточных точках программы повышения надежности. Результаты моделирования могут быть представлены в следующем виде:

- мгновенный параметр потока отказов или MTBF в данной точке программы;

- экстраполируемое значение потока отказов или MTBF в некоторой будущей точке программы;

- прогнозируемый параметр потока отказов или MTBF вне времени, когда отсроченные модификации выполнены или улучшения завершены.

Мгновенные или экстраполируемые интенсивности отказов обычно используются во время выполнения программы, а прогнозируемые значения обычно используются для определения оценки в конце этапа или в конце программы.

Кроме того, могут быть определены оценки для следующих отношений:

- отношение перечисленных выше параметров к параметрам в начале программы;

- количество выявленных систематических слабых мест по отношению к общему количеству, оцененному с помощью моделирования;

- количество систематических слабых мест, устраненных с помощью модификаций по отношении к общему их количеству.

Длина первого периода отказов (периода приработки) может быть оценена непосредственно по данным об отказах путем наблюдений за отказами/наработками или другими средствами. И отказы и наработки в пределах этого периода должны быть исключены из данных, используемых для расчета повышения надежности.

Имеется несколько используемых в настоящее время математических моделей. Они зависят от предпочтений пользователя, типа и продолжительности программы повышения надежности. Это модель Дуайна, модель AMSAA/Kpoy и модель IBM/Роснера с фиксированным количеством дефектов.

6.4.7 Характер и цели моделирования

В моделях повышения надежности используют математические функции, которые при оптимальных значениях параметров достаточно точно описывают свойства конкретного набора данных. Такие функции и характеристики лучше всего представлять в тех же переменных, что и первоначальный набор данных, который обычно состоит из накопленного количества уместных отказов и накопленных уместны наработок (см. рисунок 9). Для описания моделей могут использоваться непрерывные или дискретны функции. Дискретная модель представляет отказы более реалистично, но часто требует большего количества этапов для оценки, чем непрерывная модель.

Выбор модели, которую нужно использовать, включает компромисс между простотой и реализмом. Большинство моделей имеет не больше двух параметров, потому что большее количество усложняет оценку. Для получения оценки максимального правдоподобия или оценки минимума квадратов отклонений решают соответствующие уравнения для параметров. Подставляя эти значения в модельную функцию, получают значения повышения надежности для параметров, перечисленных в 6.4.6.

Важными требованиями моделирования являются следующие:

- необходимы адекватные данные;

- условия испытаний должны соответствовать установленным требованиям.

Модели не должны рассматриваться как абсолютно верные и должны применяться осторожно. Он должны использоваться как статистический инструмент, помогающий принять правильное техническое решение.

6.4.8 Показатели надежности, используемые при моделировании

6.4.8.1 Мгновенный параметр потока отказов

В соответствии с рисунком 4 (кривая 3) отношение общего количества уместных отказов в обще случае имеет форму, изображенную на рисунке 9.

В любой момент времени мгновенный параметр потока отказов - это тангенс угла наклона касательной к кривой в соответствующей точке. На рисунке 9 показаны касательные, проведенные в начале координат и в промежуточной точке (t1, n1) программы повышения надежности. Тангенсы угла наклона этих касательных представляют значения мгновенных интенсивностей отказов объекта (или совокупности объектов). Они могут быть оценены с помощью использования математической модели построения соответствующей кривой процесса.

Однако, если модификации для улучшения надежности были выполнены на более поздних этапах, общего периода испытаний, модель может быть не достаточно продолжительной для отражения результирующего повышения надежности. Следовательно, истинный мгновенный параметр потока отказа будет меньше, чем полученная оценка. Если большинство или все модификации отсрочены до конца испытаний (или стадии испытаний), то этот метод оценки надежности не может использоваться. Только прогнозируемый параметр потока отказов можно оценить в соответствии с 6.4.8.3.

Примечание: Тангенс угла наклона касательной в начале координат и в точке (t1, n1,) равен мгновенному параметру потока отказов, а в точке (t2, n2) - экстраполируемому параметру потока отказов

Рисунок 9 - Характерная кривая, показывающая мгновенные и экстраполируемые интенсивности отказов

6.4.8.2 Экстраполируемый параметр потока отказов

На рисунке 9 показана касательная, проведенная в точке (t2, n2). Ее тангенс угла наклона представляет экстраполируемый параметр потока отказов в этой точке как оценка методом экстраполяции из точки (t1, n1). Предполагается, что та же самая модель и параметры, которые применялись к данным об отказах, накопленным до точки (t1, n1), должны применяться до точки (t2, n2) и что условия испытаний и выполняемые процедуры модификации являются неизменными при выполнении всей программы.

Таким образом, экстраполируемый параметр потока отказов - это прогнозируемая оценка уровня, ожидаемого на некотором будущем этапе или в конце программы. Однако следует помнить, что изменение условий испытаний или процедуры модификации может лишить экстраполяцию необходимой достоверности.

Кривая, показанная на рисунке 9, является только примером и не представляет событий реальных испытаний. Возможно, что при испытаниях отказов становится больше, а не меньше.

6.4.8.3 Прогнозируемый параметр потока отказов

Прогнозируемый параметр потока отказов - это ожидаемое значение параметра потока отказов при эксплуатации, следующей за программой модификации. Программа, включающая несколько модификаций, выполняемых одновременно, вызывает скачек надежности (см. рисунок 10) вместо непрерывного ее повышения. Если прогнозируемый параметр потока отказов оценивался в конце программы повышения надежности, то это соответствует эксплуатации, если условия испытаний соответствуют условиям эксплуатации. Прогнозирование является более тонким методом и требует более глубоких технических знаний, чем оценка мгновенного или экстраполируемого значения параметра потока отказов.

Полученная оценка не дает доказательств, следующих из испытаний, что все модификации повысили надежность в необходимой степени и не добавили новых слабых мест. Обычно лишь немногие модификации полностью эффективны и лишь в некоторых случаях доставляют новые отказы. Коэффициент эффективности «улучшения» выражается долей, на которую уменьшается значение параметра потока отказов. Этот коэффициент может быть назначен на основе технического анализа каждой модификации или как общее значение (обычно 0,7).

Рисунок 10 - Примеры кривых повышения надежности и скачков

Методика прогнозирования предполагает, что каждый распознаваемый тип систематического слабого места имеет собственный постоянный параметр потока отказов после периода приработки. Этот параметр потока отказов можно подтвердить, если появлялось достаточное количество повторных отказов данного типа. При успешной модификации только наработка до первого отказа каждого типа может быть получена для оценки соответствующего параметра потока отказов.

Выполняют следующие шаги:

Используя набор наработок до отказа всех систематических типов отказов и модель, оценивают параметр потока отказов для каждого известного типа систематического отказа;

a) Определяют коэффициент эффективности улучшения;

b)По модели оценивают общий параметр потока отказов по всем систематическим слабым местам, в том числе еще необнаруженным;

c) Поскольку остаточный параметр потока отказов принят за константу, его оценивают непосредственно, разделив общее количество остаточных отказов на накопленное уместное время испытаний;

d) Прогнозируемый общий параметр потока отказов оценивают как сумму интенсивностей отказов, порожденных следующими слабыми местами:

- известные систематические слабые места, для которых могут быть разработаны корректирующие модификации;

- необнаруженные систематические слабые места, предсказанные моделью, но еще не наблюдаемые;

- остаточные слабые места.

На рисунке 11 проиллюстрированы эти концепции. Они применяются и к аппаратным средствам, и к программному обеспечению, за исключением того, что для программного обеспечения остаточный параметр потока отказов всегда равен нулю.

6.4.8.4 Другие оценки

Повышение надежности в ходе этапа или всей программы может быть измерено. Для этого оценку прогнозируемой интенсивности делят на ее мгновенное значение в начале программы. Для моделей, которые используются для оценки общего количества типов систематических слабых мест (включая необнаруженные), этот показатель можно легко получить. Затем часть, соответствующую отказам, для которых проведены модификации, находят на основе данных количества отказов категории В. Степень успеха всех модификаций и точность коэффициентов эффективности улучшения может быть оценена только по результатам дальнейших испытаний или на основе данных эксплуатации.

Рисунок 11 - Прогнозируемый параметр потока отказов, оцененный с помощью моделирования

6.4.9 Отчет об испытаниях на повышение надежности и документация

Отчет и документация о повышении надежности должны вестись непрерывно для мониторинга процесса и, при необходимости, увеличения ресурсов. Поэтому документация должна непрерывно пересматриваться, например, перед каждым обсуждением проекта. Формальный отчет должен включаться в каждый промежуточный отчет по проекту, а также разрабатываться при каждом выпуске проекта и при создании опытного образца.

Отчет должен содержать описание повышения надежности и должен включать значения мгновенного параметра потока отказов, экстраполируемого параметра потока отказов, а также прогнозируемого параметра потока отказов и запланированные действия. В отчете должен быть указан статус действий с течением времени для каждого класса тяжести и для различных состояний проблем в зависимости от тяжести последствий. Отчет должен завершаться оценкой надежности и рисков для продукции с необходимой достоверностью этих оценок. Эти оценки должны указать, существует ли разница между целями надежности продукции и прогнозируемым параметром потока отказов. Отчет должен содержать расчет коэффициентов достигнутого улучшения на основе используемых статистических моделей повышения надежности. Вместе с описанием фактически выполненного анализа испытаний и действий по улучшению эти коэффициенты используются для планирования и прогнозирования показателей надежности для новых проектов, выполняемых в той же организации.

Документация программы повышения надежности должна включать:

a) План испытаний, обычно разработанный изготовителем и одобренный заказчиком с указанием деталей всех задач, входящих в программу повышения надежности, условий и средств испытаний. Эти задачи должны включать действия по анализу, подготовку, установку, испытания, мониторинг, документацию и процедуру, которая будет выполняться после появления отказа. Может потребоваться плановая кривая повышения надежности;

b) Спецификация испытаний, детализирующая мониторинг функциональной эффективности объекта;

c) Ежедневный файл регистрации для регистрации результатов испытаний, отказов и других существенных данных;

d) Отчет об отказах для регистрации каждого отказа, уместного или неуместного. Отчет должен выполняться по стандартной форме, используемой изготовителем для всех источников данных об отказах и предназначенной для ввода существенных данных в банк данных;

e) Отчет об анализе отказов, содержащий результаты исследований, анализа и, при необходимости, действий, связанных с отказом;

f) Промежуточные отчеты за указанные промежутки времени для включения, при необходимости, результатов сравнения фактического и запланированного повышения надежности (см. рисунок 8);

g) Заключительный отчет с описанием программы, представляющий все существенные результаты, действия и выводы, включая оценки надежности полученные методом математического моделирования.

Требования перечислений d) и е) предполагают наличие уникальной системы маркировки каждого отказа, обеспечивающей его связь с анализом, проектом и соответствующим элементом. Последующие отчеты должны ссылаться на все уместные предыдущие отчеты.

Более детальная информация, относящаяся к отчетам по испытаниям на надежность, приведена в МЭК 60300-3-5.

7 Повышение надежности при эксплуатации

Повышение надежности может быть продолжено на стадии эксплуатации продукции. Анализ данных эксплуатации, содержащихся в хорошо организованной системе регистрации, обеспечивающей прослеживаемость отказов, может показать связанные с проектом проблемы, не раскрытые при анализе отказов и испытаний. Повторение отказа и его тщательный анализ могут привести к выявлению недостатков проекта, которые иногда являются основанием для пересмотра и улучшения проекта. Это улучшение проекта может быть учтено при дальнейшем изготовлении продукции. Тщательный мониторинг данных эксплуатации относительно конкретных отказов и их повторного появления приводит к успешному улучшению надежности продукции.

Мониторинг повышения надежности в эксплуатации является трудным, так как в этом случае имеются другие изменения продукции, помимо улучшения проекта. Промышленные изменения продукции и изменения надежности ее компонентов зависят от действий их изготовителей и продавцов, которые иногда невозможно проследить.

Для лучшего качества данных эксплуатации необходимо организовать сбор данных таким образом, чтобы описания отказов были однотипными (стандартизированными) и каждый отказ был зафиксирован максимально подробно.

Даже если не отмечено количественное повышение надежности при эксплуатации, отсутствие повторений систематических отказов и сокращение сервисных запросов свидетельствуют о повышении надежности в эксплуатации.

Приложение А (справочное)

Сведения о соответствии ссылочных международных стандартов национальным стандартам, использованным в настоящем стандарте в качестве нормативных ссылок

Обозначение ссылочного национального стандарта

Обозначение и наименование ссылочного международного стандарта и условное обозначение степени его соответствия ссылочному национальному стандарту

ГОСТ Р ИСО 9000-2001

ИСО 9000:2000 «Системы менеджмента качества. Основные положения и словарь» (IDT)

ГОСТ Р ИСО 9001-2001

ИСО 9001:2000 «Системы менеджмента качества. Требования» (IDT)

ГОСТ Р 51901.2-2005
(МЭК 60300-1:2003)

МЭК 60300-1:2003 «Менеджмент надежности. Часть 1. Системы менеджмента надежности» (MOD)

ГОСТ Р 51901.5-2005
(МЭК 60300-3-1:2003)

МЭК 60300-3-1:2003 «Управление надежностью. Часть 3-1. Руководство по применению. Методы анализа надежности. Руководство по методологии» (MOD)

ГОСТ 27.310-95

МЭК 60812:1985 «Методы анализа надежности систем. Метод анализа видов и последствий отказа» (MOD)

ГОСТ Р 51901.13-2005
(МЭК 61025:1990)

МЭК 61025:1990 «Анализ дерева неисправностей (FTA)» (MOD)

ГОСТ Р 51901.16-2005
(МЭК 61164:1995)

МЭК 61164:1995 «Повышение надежности. Статистические критерии и методы оценки» (MOD)

Приложение В (справочное)

Сопоставление структуры настоящего стандарта со структурой примененного в нем международного стандарта МЭК 61014:2003

Структура международного стандарта МЭК 61014:2003

Структура настоящего стандарта

Подразделы

Пункты

Подпункты

Подразделы

Пункты

Подпункты

6.1

-

-

6.1

-

-

6.2

6.2.1

-

6.2

6.2.1

-

6.2.2

 

6,2.2

-

6.2.3

 

6.2.3

-

6.2.4

 

6.2.4

-

6.2.5

-

6.2.5

-

6.3

-

-

6.3

 

-

6.4

6.4.1

 

6.4

6.4.1

-

6.4.2

6.4.2.1 -6.4.2.5

6.4.2

6.4.2.1 -6.4.2.5

6.4.3

 

6.4.3

-

6.4.4

 

6.4.4

-

6.4.5

 

6.4.4

6.4.4.1

6.4.6

 

6.4.4.2

6.4.7

 

6.4.4.3

6.4.8

 

6.4.5

-

6.4.9

 

6.4.6

-

6.4.10

 

6.4.7

-

6.4.11

 

6.4.8

-

6.4.12

 

6.4.9

-

 

 

 

 

 

 

Примечание: Сопоставление структуры стандартов приведено только по разделу 6, так как предыдущие и следующие разделы стандарта и их иные структурные элементы идентичны.

Библиография

[1] Международный стандарт МЭК 60300-3-5:2001

Управление общей надежностью. Часть 3-5. Руководство по применению. Условия испытаний на надежность и принципы статистической проверки гипотез

(IEC 60300-3-5:2001)

(Dependability management - Part 3-5: Application guide - Reliability test conditions and statistical test principles)

[2] Международный стандарт МЭК 60605-2:1994

Испытание аппаратуры на надежность. Часть 2: Разработка испытательных циклов. (IEC 60605-2:1994) (Equipment reliability testing - Part 2: Design of test cycles )

[3] Международный стандарт МЭК 60605-4:2001

Испытание аппаратуры на надежность. Часть 4. Статистические методы для экспоненциального распределения. Точечные оценки, доверительные интервалы, предикционные интервалы и толерантные интервалы (IEC 60605-4:2001) (Equipment reliability testing - Part 4: Statistical procedures for exponential distribution - Point estimates, confidence intervals, prediction intervals and tolerance intervals)

[4] Международный стандарт МЭК 61160:1992

Официальный анализ проекта

(IEC 61160:1992)

(Formal design review)

 

Ключевые слова: менеджмент риска, анализ надежности, показатели надежности, параметр потока отказов, модель повышения надежности

 

 




ГОСТЫ, СТРОИТЕЛЬНЫЕ и ТЕХНИЧЕСКИЕ НОРМАТИВЫ.
Некоммерческая онлайн система, содержащая все Российские Госты, национальные Стандарты и нормативы.
В Системе содержится более 150000 файлов нормативно-технической документации, действующей на территории РФ.
Система предназначена для широкого круга инженерно-технических специалистов.

Рейтинг@Mail.ru Яндекс цитирования

Copyright © www.gostrf.com, 2008 - 2026