|
|
|
Открытое акционерное общество ОАО ПКТИпромстрой Рекомендации по разработке календарных планов и стройгенпланов Москва 2008 г. Содержание ОРГАНИЗАЦИОННО-ТЕХНОЛОГИЧЕСКАЯ ДОКУМЕНТАЦИЯ.
|
|||||||||||||||||||||||||||||||||||||||||||||||||||||||||||||||||||||||||||||||||||||||||||||||||||||||||||||||||||||||||||||||||||||||||||||||||||||||||||||||||||||||||||||||||||||||||||||||||||||||||||||||||||||||||||||||||||||||||||||||||||||||||||||||||||||||||||||||||||||||||||||||||||||||||||||||||||||||||||||||||||||||||||||||||||||||||||||||||||||||||||||||||||||||||||||||||||||||||||||||||||||||||||||||||||||||||||||||||||||||||||||||||||||||||||||||||||||||||||||||||||||||||||||||||||||||||||||||||||||||||||||||||||||||||||||||||||||||||||||||||||||||||||||||||||||||||||||||||||||||||||||||||||||||||||||||||||||||||||||||||||||||||||||||||||||||||||||||||||||||||||||||||||||||||||||||||||||||||||||||||||||||||||||||||||||||||||||||||||||||||||||||||||||||||||||||||||||||||||||||||||||||||||||||||||||||||||||||||||||||||||||||||||||||||||||||||||||||||||||||||||||||||||||||||||||||||||||||||||||||||||||||||||||||||||||||||||||||||||||||||||||||||||||||||||||||||||||||||||||||
|
Техническая характеристика |
|
|
Объем строительный, м3 |
2207 |
|
Площадь здания общая, м2 |
73,4 |
|
Внутренняя высота, м |
2,4 |
|
Размеры здания в плане, м |
6,6´12,0 |
|
Масса общая (с оборудованием), |
|
|
Расчетный срок службы, лет |
15 |
|
Технико-экономические показатели (на 1 м2 площади) |
|
|
Расход основных материалов: |
|
|
- стали, кг |
42,6 |
|
- лесоматериалов (приведенных к круглому лесу), м3 |
0,38 |
|
- утеплителя, м3 |
0,36 |
|
Трудоемкость, чел.-ч. |
|
|
- изготовления |
5,14 |
|
- монтажа |
1,5 |
|
Стоимость (строительной части), руб. |
81 |
|
Отпускная цена, тыс. руб. (цены 1984 г.) |
5,54 |
Рисунок 5 - Комплекс санитарно-бытового назначения на 25 человек
Передвижные здания в наибольшей степени отвечают требованиям мобильности. Они состоят из кузова и ходовой части, жестко соединенных между собой. Конструкция кузова аналогична зданиям контейнерного типа. В качестве шасси используются двухосные прицепы на автомобильном ходу. Передвижные здания - автофургоны используются для организации жилья, размещения бытовых, административных, производственных и складских помещений на объектах с небольшими продолжительностями работ или для бытового обеспечения рабочих в начальный период строительства. Необходимо отметить, что здания этого типа являются наиболее дорогими.
Проектирование временных зданий и сооружений
Размещение временных зданий и сооружений для санитарно-бытового обслуживания ИТР и рабочих строительства и определение их необходимого количества осуществляется в последовательности, предусмотренной блок-схемой по рисунку 1.
Потребность в административных и санитарно-бытовых зданиях при проектировании строительных генеральных планов зависит от численности ИТР и рабочих, занятых в строительстве.
Количество рабочих при разработке ПОС определяется на период максимального развертывания строительства комплекса по нормам на 1 млн. рублей годового объема строительно-монтажных работ или по графику финансирования строительства с учетом выработки.
При разработке ППР количество рабочих определяется из графика потребности в трудовых ресурсах (по максимальному значению).
Удельный вес различных категорий работающих - ИТР и служащих, (МОП) и рабочих принимается с учетом следующих ориентировочных данных:
- количество ИТР, служащих, младшего обслуживающего персонала (МОП) составляет в среднем 16 % от общего дневного количества рабочих, в том числе: ИТР - 8 %, служащих - 5 %, МОП и охрана - 3 %;
- численность рабочих, занятых в наиболее загруженную смену составляет 85 % от общего их количества, в том числе - 30 % работающих - женщины.
Общее сменное количество работающих определяется умножением максимальной сменной численности рабочих на коэффициент 1,12 (ИТР - 7 %, служащих - 3 %, МОП и охрана - 2 %).
В соответствии с установленной численностью персонала и нормативами потребности во временных зданиях и сооружениях различного назначения, приведенными в таблице 2, устанавливается расчетная площадь этих зданий. После оценки возможности использования для размещения работников зданий и сооружений, имеющихся на строительной площадке (существующих зданий, подлежащих сносу, новых объектов, строительство которых может быть закончено к моменту полного развертывания строительства и т.п.) на соответствующую численность работников комплектуется необходимое количество зданий сборно-разборного, контейнерного или передвижного типа соответствующей площади, поэтому принимаемая площадь чаще всего оказывается несколько больше расчетной. Различные типы мобильных зданий устанавливаются по пособию по мобильным зданиям.
Таблица 2
Нормативы потребности во временных административных и культурно-бытовых зданиях на стройплощадке
|
Наименование |
Назначение |
Ед. изм. |
Нормативный показатель |
|
|
Прорабская |
Размещение административно-технического персонала |
м2 |
3,0-3,5 на 1 чел. |
|
|
Гардеробная |
Переодевание рабочих и хранение уличной одежды и спецодежды |
м2 Двойной шкаф |
0,9 на 1 чел. 1 на 1 чел. |
|
|
Душевая |
Санитарно-гигиеническое обслуживание рабочих |
м2 Сетка |
0,43 на 1 чел. 1 на 12 чел. |
|
|
Умывальная |
То же |
То же Кран |
0,05 на 1 чел. 1 на 15 чел. |
|
|
Туалет |
- « - |
Очко |
Для женщин 1 на 20 чел.; 2 на 30 чел.; 4 на 70 чел.; 6 на 100 чел.; 8 на 150 чел.; |
Для мужчин 1 на 20 чел.; 2 на 70 чел.; 6 на 130 чел.; 7 на 200 чел.; 10 на 350 чел.; |
|
Сушильная |
Сушка спецодежды и спецобуви |
|
0,2 на 1 чел. |
|
|
Помещение для обогрева, отдыха и принятия пищи |
Обогрев, отдых, принятие пищи рабочими во время регламентированных перерывов (обеды и после смены) |
м2 |
1 на 1 чел. |
|
|
Столовые |
Обеспечение рабочих горячим питанием |
м2 посад. места |
0,6 на 1 чел. 1 на 4 чел. |
|
|
Медпункт |
Оказание работающим первой медпомощи |
То же |
20 на 300-500 чел. |
|
|
Кладовые |
Для хранения мелких изделий, инвентаря и др. |
- « - |
Объектная не менее 25, общеплощадочная не менее 60 |
|
Последней задачей, решаемой при проектировании стройгенплана, является размещение на площадке временных зданий и сооружений и их привязка к объектам строительства, при этом следует руководствоваться нижеприведенными рекомендациями.
Административные здания - конторы, диспетчерские и т.п., располагаются у въезда на строительную площадку. Здания санитарно-бытового назначения - гардеробные, душевые, помещения для сушки одежды и обуви, размещаются вблизи зон максимальной концентрации работающих.
Временные здания и сооружения размещают на участках, не подлежащих застройке основными объектами, с соблюдением противопожарных норм и правил техники безопасности вне опасных зон работы грузоподъемных кранов, а также не ближе 50 м от технологических производств, выделяющих пыль, вредные пары и газы.
Помещения для обогрева рабочих должны располагаться не далее 150 м от рабочих мест, а укрытия от солнечной радиации и атмосферных осадков непосредственно на рабочих местах или не далее 75 м от них.
Медпункт располагается в одном из блоков (контейнеров) бытовых помещений и не далее 800 м от рабочих мест.
Расстояние от туалетов до рабочих мест в наиболее удаленных частях зданий не должно превышать 100 м.
Выбор грузоподъемного крана для строительства объекта осуществляется по трем основным параметрам: грузоподъемности, вылету стрелы и высоте подъема груза (конструкции монтажного элемента), а также по экономическим показателям.
Грузоподъемность крана - груз полезной массы, поднимаемый краном и подвешенный при помощи съемных грузоподъемных приспособлений или непосредственно к несъемным грузоподъемным приспособлениям. У стреловых поворотных кранов должна быть обеспечена возможность подъема груза при всех положениях поворотной части.
У некоторых кранов импортного производства (Крупп, Колус) в массу поднимаемого груза входит и масса крюковой обоймы. Этот параметр определяется по справочникам в зависимости от вылета и длины стрелы крана, высоты подъема крюка, высоты здания, расстояния от крана до ближайшей стены или выступающей части здания и габаритов крана с учетом интервала безопасности.
Требуемая грузоподъемность крана на соответствующем вылете определяется по массе наиболее тяжелого груза со съемными грузозахватными приспособлениями (грейфера, электромагнита, траверс, стропов и т.п.). В массу груза включаются также масса навесных монтажных приспособлений, закрепляемых на монтируемой конструкции до ее подъема, и конструкций усиления жесткости груза.
Вылет стрелы и необходимая высота подъема груза устанавливаются исходя из ширины и высоты здания по массе наиболее удаленной и тяжелой конструкции. Длина стрелы крана принимается по его параметрам, приведенным в справочниках.
Грузоподъемность крана (Q) должна быть больше или равна массе поднимаемого груза Ргр., плюс масса грузозахватного приспособления Ргр.пр., плюс масса навесных монтажных приспособлений Рн.м.пр., плюс масса конструкций усиления жесткости поднимаемого элемента Рк.у.
Q ³ Ргр. + Ргр.пр. + Рн.м.пр. + Рк.у. (2.1.)
Для кранов с переменным вылетом грузоподъемность зависит от вылета.
Необходимый рабочий вылет Rp определяется расстоянием по горизонтали от оси вращения поворотной части крана до вертикальной оси грузозахватного органа как показано на рисунке 6, т.е. по вылету стрелы, а также в зависимости от габаритов грузоподъемного крана и ширины колеи подкрановых путей определяется ось передвижения крана относительно строящегося здания.

Рисунок 6 - Привязка башенного крана к зданию
Требуемая высота подъема hn определяется от отметки установки грузоподъемных машин (кранов) по вертикали и складывается из следующих показателей: высоты здания (сооружения) от нулевой отметки здания с учетом отметок установки (стоянки) кранов до верхней отметки здания (сооружения) (верхнего монтажного горизонта) h3, запаса высоты, равной 2,3 м из условий безопасного производства работ на верхней отметке здания, где могут находиться люди, максимальной высоты перемещаемого груза hгp (в положении, при котором производится его перемещение) с учетом закрепленных на грузе монтажных приспособлений или конструкций усиления, длины (высоты) грузозахватного приспособления hгp.np. в рабочем положении как показано на рисунках 6, 7, 8.
hn = [(h3 ± n) + hгp. + hгp.np. + 2,3], м (2.2.)
где п - разность отметок стоянки кранов и нулевой отметки здания (сооружения).
Расстояния между выступающими частями передвигающегося по наземным рельсовым путям крана (его поворотной или другой наиболее выступающей частью) и внешним ближайшим контуром здания (сооружения), включая его выступающие части (козырьки, карнизы, пилястры, балконы и т.п.) или временные строительные приспособления, находящиеся на здании или у здания (строительные леса, выносные площадки, защитные козырьки и т.п.), а также строениями, штабелями грузов и другими предметами, должны составлять согласно ст. 2.18.6 «Правил...» Госгортехнадзора России от уровня земли или рабочих площадок на высоте до 2000 мм не менее 700 мм, а на высоте более 2000 мм - не менее 400 мм соответственно рисунку 6. Для кранов с поворотной башней и числом секций в башне более двух это расстояние принимается не менее 800 мм по всей высоте ввиду возможного отклонения башни от вертикали.
Расстояние по вертикали от консоли противовеса или от противовеса, расположенного под консолью башенного крана, до площадок, на которых могут находиться люди, должно быть не менее 2000 мм.
Приближение к зданию (сооружению) приставного крана определяется минимальным вылетом, при котором обеспечивается монтаж ближайших к башне крана конструктивных элементов зданий с учетом размеров фундамента крана и условий крепления крана к зданию, в каждом конкретном случае определяемых расчетом специализированной организации.
Расстояние между поворотной частью стреловых самоходных кранов и строениями, штабелями грузов, лесами и другими предметами должно быть не менее 1 м, как показано на рисунке 7.

Рисунок 7 - Привязка стрелового крана к зданию
Приближение кранов к неукрепленным откосам котлованов, траншей или других выемок при ненасыпном грунте разрешается только за пределами призмы обрушения грунта и определяется расстоянием по горизонтали от основания откоса котлована (выемки):
- до нижнего края балластной призмы рельсового кранового пути согласно рисунку 8 и таблице 1.
- для стреловых кранов - до ближайших опор согласно рисунку 9 и таблице 3.

Рисунок 8 - Установка башенного крана у откоса котлована

Рисунок 9 - Установка стрелового крана у откосов выемки
Таблица 3
Минимальные расстояния по горизонтали от основания откоса выемки до ближайших опор машины (СНиП 12-03-2001 п. 7.2.4)
|
Глубина выемки, м |
Грунт ненасыпной |
|||
|
песчаный |
супесчаный |
суглинистый |
глинистый |
|
|
1,0 |
1,50 |
1,25 |
1,00 |
1,00 |
|
2,0 |
3,00 |
2,40 |
2,00 |
1,50 |
|
3,0 |
4,00 |
3,60 |
3,25 |
1,75 |
|
4,0 |
5,00 |
4,40 |
4,00 |
3,00 |
|
5,0 |
6,00 |
5,30 |
4,75 |
3,50 |
|
Примечание - При глубине выемки более 5 м расстояние от основания откоса выемки до ближайших опор крана определяется расчетом. |
||||
Наибольшую крутизну откосов котлованов, траншей и других временных выемок, устраиваемых без крепления в нескольких грунтах, находящихся выше уровня грунтовых вод, следует принимать по таблице 4.
Таблица 4
Крутизна откосов котлованов, траншей и других выемок в нескальных грунтах выше уровня грунтовых вод (СНиП 12-04-2002 п. 5.2.6)
|
Виды грунтов |
Крутизна откоса (отношение его высоты к заложению) при глубине выемки, м, не более |
||
|
1,5 |
3 |
5 |
|
|
Насыпные слежавшиеся |
1:0,67 |
1:1 |
1:1,25 |
|
Песчаные |
1:0,5 |
1:1 |
1:1 |
|
Супесь |
1:0,25 |
1:0,67 |
1:0,85 |
|
Суглинок |
1:0 |
1:0,5 |
1:0,75 |
|
Глина |
1:0 |
1:0,25 |
1:0,5 |
|
Лессовые |
1:1 |
1:0,5 |
1:0,5 |
|
Примечания 1. При напластовании различных видов фунта крутизну откосов для всех пластов надлежит назначать по наименее устойчивому виду от обрушения откоса 2. К неслежавшимся насыпным относятся грунты с давностью отсыпки до 2-х лет для песчаных; до 5-ти лет для пылевато-глинистых фунтов. 3. Крутизна откосов выемок глубиной более 5-ти м во всех случаях и глубиной менее 5 м при гидрогеологических условиях и видах грунтов не предусмотренных СНиП, а также откосов, подвергающихся увлажнению, должны устанавливаться проектом. |
|||
Расчетная длина подкранового пути корректируется исходя из минимальной длины одного звена - 12,5 м с учетом требования норм не менее двух звеньев (25 м). В случае устройства пути из одного звена при стесненной строительной площадке, грузоподъемность крана определяется исходя из условия его работы без передвижения. Кран, установленный на таком пути, является стационарным.
При привязке стреловых башенных кранов с поворотной башней для возведения надземной части здания (сооружения) расстояние (Sк) от оси вращения крана до ближайшей оси здания (сооружения) как показано на рисунках 6 и 7 определяется наибольшей суммой расстояний от оси здания до его выступающих частей (а) и габарита приближения (п) плюс величина габарита поворотной части крана (Rn)
S = а + n + Rn (2.3.)
Примечание. Сумма а + n для башенных кранов определяется с учетом п. 3.5 и принимается наибольшей.
При работе грузоподъемного крана на строительстве отдельного здания можно выделить следующие самостоятельные зоны: обслуживания, вблизи строящегося здания и опасной для нахождения людей.
Зона обслуживания башенных рельсовых и самоходных кранов определяется максимальным рабочим вылетом стрелы на участке между крайними стоянками крана на рельсовом или безрельсовом крановом пути.
Согласно СНиП 12-03-2001 границы опасных зон в местах, над которыми происходит перемещение грузов подъемными кранами, а также вблизи строящегося здания принимаются от крайней точки горизонтальной проекции наружного наименьшего габарита перемещаемого груза или стены здания с прибавлением наибольшего габаритного размера перемещаемого (падающего) груза и минимального расстояния отлета груза при его падении. Минимальное расстояние отлета груза (предмета) приведено в таблице 5.
Таблица 5
Минимальное расстояние отлета груза
|
Высота возможного падения груза (предмета), м |
Минимальное расстояние отлета груза (предмета), м |
|
|
перемещаемого краном |
падающего со здания |
|
|
до 10 |
4 |
3,5 |
|
до 20 |
7 |
5 |
|
до 70 |
10 |
7 |
|
до 120 |
15 |
10 |
|
до 200 |
20 |
15 |
|
до 300 |
25 |
20 |
|
до 450 |
30 |
25 |
|
* При промежуточных значениях высоты возможного падения груза (предмета) минимальное расстояние их отлета допускается определять методом интерполяции. |
||
Границы зон, возникающих при работе крана на зданиях и сооружениях, представлены на рисунках 10 и 11.

1 - ограждение строительной площадки; 2 - граница опасной зоны
вблизи строящегося здания; 3 - граница зоны, опасной для нахождения людей во время
перемещения, установки и закрепления элементов и конструкций*; 4 - граница зоны
обслуживания краном; 5 - грузоподъемный кран.
* - граница опасной зоны определяется в соответствии со СНиП
12-03-2001 (Приложение Г).
Рисунок 10 - Определение границ зон при работе башенных и стреловых рельсовых
кранов

1 - ограждение строительной площадки; 2 - граница опасной зоны
вблизи строящегося здания; 3 - граница зоны, опасной для нахождения людей во
время перемещения, установки и закрепления элементов и конструкций на одной
стоянке*; 4 - то же, с учетом всех стоянок; 5 - граница зоны обслуживания
краном; 6 - грузоподъемных кран.
* - граница опасной зоны определяется в соответствии со СНиП
12-03-2001.
Рисунок 11 - Определение границ опасной зоны при работе стрелового самоходного
крана
При разработке стройгенпланов необходимо учитывать требования техники безопасности и охраны труда, экологической и противопожарной безопасности, изложенные в СНиП 12-03-2001, СНиП 12-04-2002, ГОСТах и других нормативных документах
Оценка эффективности строительных генеральных планов производится по:
- протяженности и стоимости временных дорог;
- объему и стоимости работ по временному строительному хозяйству на 1 млн. руб. СМР;
- удельному весу стоимости временного хозяйства в % к общей стоимости.
Стройгенплан является одним из документов, предъявляемых строительной организацией в органы Госгортехнадзора и управления механизации (владельцам кранов) для приемки в эксплуатацию грузоподъемных кранов.
При площади территории стройплощадки, превышающей 5 га, необходимо предусматривать не менее 2-х выездов с противоположных сторон, а при невозможности выполнения этого требования устраиваются разворотные площадки 12´12 м.
Ко всем строящимся и эксплуатируемым зданиям должен быть обеспечен свободный проезд, причем к зданиям шириной более 18 м - с 2-х сторон.
Складирование горючих материалов в противопожарных разрывах запрещается.
Негорючие материалы можно складировать при условии наличия свободной полосы шириной не менее 5 м.
Передвижные вагончики для административно-бытовых помещений допускается располагать на расстоянии не менее 24 м от строящихся или эксплуатируемых зданий. Вагончиков в группе должно быть не более 10 шт., общая площадь до 800 м2. Расстояние между группами не менее 18 м.
Временное хранение древесных и других сгораемых отходов допускается на расстоянии не менее 20 м от строящихся или эксплуатируемых зданий и в пределах 3-х суточного запаса. Баллонов с газом не менее 20-30 м.
Расход воды на противопожарные нужды в зависимости от площади стройплощадки устанавливается до 10 га - 5 л/сек.; до 50 га - 20 л/сек.
В системе водоснабжения необходимо предусматривать размещение колодцев с противопожарными гидрантами, обеспечивающими возможность прокладки от них рукавов до мест возможного загорания на расстояние не более 100 м и не более 50 м от здания.
На строй генплане целесообразно указать места для курения и места установки щитов с противопожарным инвентарем.
Таблица для определения минимального расстояния отлета груза (предмета) при перемещении грузов кранами представлена в разделе 2.7.
Определение потребной мощности источников временного электроснабжения производится путем выявления электрических нагрузок токоприемников (электродвигателей, сварочной аппаратуры, осветительной нагрузки и т.п.).
Потребная мощность трансформаторов определяется в следующей последовательности:
1) подсчитываются расчетные нагрузки одного или группы одинаковых токоприемников:
а) активная в кВт
б) реактивная в кВАр
2) находится расчетный коэффициент мощности cosj по tgj, полученному из формулы:
(3.3.)
затем по таблице 6 находится величина cosj.
Таблица 6
Тригонометрические функции tgj и cosj
|
tgj cosj |
0,3 0,96 |
0,4 0,93 |
0,5 0,9 |
0,6 0,86 |
0,7 0,82 |
0,75 0,8 |
0,8 0,78 |
0,9 0,74 |
1 0,71 |
1,1 0,67 |
1,2 0,64 |
|
tgj cosj |
1,3 0,61 |
1,4 0,56 |
1,5 0,55 |
1,6 0,53 |
1,7 0,5 |
1,8 0,49 |
2 0,45 |
2,2 0,41 |
2,3 0,4 |
3 0,3 |
- - |
3) определяется суммарная нагрузка в кВа по объектам или видам работ по строительной площадке в целом:
(3.4.)
4) зная суммарную нагрузку, определяем потребную мощность трансформаторов в кВа
Ртр = SSм×Kмн (3.5.)
где Рм - расчетная активная нагрузка в кВт;
Ру - установленная мощность токоприемников потребителей в кВт;
Кс - коэффициент спроса одного или нескольких однотипных токоприемников, принимаемый по таблице 7;
Qм - расчетная реактивная нагрузка в кВА;
SSм - суммарная нагрузка строительной площадки в кВа;
Kмн - коэффициент совпадения нагрузок (для строек равен 0,75-0,85);
SРм - суммарная активная нагрузка строительной площадки в кВт;
cosj - среднерасчетный коэффициент мощности строительной площадки.
Таблица 7
Среднее значение коэффициента спроса Кс и cosj для строительных площадок
|
Характеристики нагрузок |
Кс |
cosj |
|
Экскаваторы с электроприводом 1-3 шт. |
0,5 |
0,6 |
|
более 3 шт. |
0,4 |
0,5 |
|
Растворные узлы |
0,4 |
0,5 |
|
Краны башенные и портальные 1-2 шт. |
0,3 |
0,5 |
|
более 2 шт. |
0,2 |
0,4 |
|
Механизмы непрерывного транспорта |
0,5 |
0,6 |
|
Электросварочные трансформаторы |
0,3 |
0,4 |
|
Насосы, вентиляторы, компрессоры |
0,6 |
0,75 |
|
Переносные механизмы |
0,1 |
0,4 |
|
Трансформаторный электропрогрев бетона, отогрев грунта и трубопроводов |
0,7 |
0,75 |
|
Электрическое освещение |
|
|
|
- наружное |
1 |
1 |
|
- внутреннее (кроме складов) |
0,8 |
1 |
|
- освещение складов |
0,35 |
1 |
Расчет ведется с учетом сроков, предусмотренных календарным планом производства строительно-монтажных работ и графика работы механизмов на строительной площадке. Получаемые по расчету величины нагрузок по отдельным объектам или видам работ заносятся в табл. 8, после чего сумма нагрузок по данному объекту заносится в табл. 9.
В таблице 10 приведен конечный расчет потребности в электроэнергии.
Таблица 8
Таблица подсчета нагрузок и расходов электроэнергии по строительно-монтажным работам
|
№ п/п |
Наименование строящихся объектов и видов работ |
Токоприемники |
Коэффициенты |
Расчетная мощность |
Периоды строительства |
Потребное количество электроэнергии в тыс. кВт.ч |
|||||||
|
наименование |
количество |
общая установленная мощность в кВт |
спроса Кс |
мощности cosj |
активная в кВт |
реактивная в кВАр |
1 |
2 |
... |
п |
|||
|
Потребная расчетная активная мощность в кВт |
|||||||||||||
|
1 |
2 |
3 |
4 |
5 |
6 |
7 |
8 |
9 |
10 |
11 |
|||
|
|
|
|
|
Принимается по паспорту машины |
Принимаются по таблице 7 |
|
Расчетная мощность (из графы 8), умноженная на время работы механизма |
||||||
|
|
Всего по строящемуся объекту |
|
|
|
|
|
|
|
|||||
Таблица 9
Сводная таблица подсчета суммарных нагрузок и расходов электроэнергии на строительных и монтажных работах
|
№ п/п |
Наименование строящихся объектов и видов работ |
Суммарная установленная мощность токоприемников Ру в кВт |
Общие расчеты коэффициента |
Суммарная расчетная мощность |
Максимальная потребная трансформаторная мощность Sм в кВа |
Потребное количество электроэнергии на весь период строительства в кВт.ч |
Периоды строительства |
||||||
|
спроса Кс |
мощности cosj |
активная Рм в кВт |
реактивная Qм в кВАр |
1 |
2 |
3 |
... |
п |
|||||
|
Требуемая суммарная мощность трансформаторной подстанции в кВт |
|||||||||||||
|
1 |
2 |
3 |
4 |
5 |
6 |
7 |
8 |
9 |
10 |
||||
|
|
|
Итого Графы 5 Формы 1 |
Определяется как частное от деления графы 6 на графу 3 данной таблицы |
|
В графы заносится сумма активных и реактивных нагрузок по объекту в целом из формы 1 |
Рассчитывается по формулам 4, 5 |
Суммарная мощность электроэнергии по видам работ или строящимся объектам в тыс. кВт.ч (определяется по графе 11 формы 1) |
Требуемая трансформаторная мощность находится путем деления суммы активных нагрузок (по данным графы 10 формы 1) на расчетный cosj (формула 12) с учетом Кмн (формула 5) |
|||||
Таблица 10
Расчет электрических нагрузок
|
№ п/п |
Наименование узлов питания и группы электроприемников |
Код эл. приемника |
Установленная мощность |
Коэффициент спроса |
cosj |
tgj |
Расчетная нагрузка |
|||
|
одного электр. приемника |
общая |
Рр, кВт |
Qр, кВА |
Sp, кВ.А |
||||||
|
1 |
2 |
3 |
4 |
5 |
6 |
7 |
8 |
9 |
10 |
11 |
|
1 |
Башенный кран НВК-160.2 |
1 |
55,0 |
55,0 |
1,00 |
0,96 |
0,29 |
55,00 |
16,06 |
|
|
2 |
Башенный кран КВк-160.2 |
1 |
30,0 |
30,0 |
1,00 |
0,71 |
0,98 |
30,00 |
29,40 |
|
|
3 |
Сварочный тр-р ТД-502-УЗ |
2 |
19,3 |
38,6 |
38,6 |
0,50 |
0,75 |
19,30 |
14,48 |
|
|
4 |
Сварочный пост ПСО-500 |
1 |
24,0 |
24,0 |
1,00 |
0,89 |
0,51 |
24,00 |
12,24 |
|
|
5 |
Подъемник ПРС-1000 |
1 |
26,0 |
26,0 |
1,00 |
0,91 |
0,45 |
26,00 |
11,70 |
|
|
6 |
Бетоносмеситель СБ-31 |
1 |
7,5 |
7,5 |
1,00 |
0,92 |
0,42 |
7,50 |
3,15 |
|
|
7 |
Бетононасос С-296А |
1 |
13,0 |
13,0 |
1,00 |
0,92 |
0,42 |
13,00 |
5,46 |
|
|
8 |
Прожектор ПКН-1500 |
20 |
1,5 |
30,0 |
1,00 |
1,00 |
0,00 |
30,00 |
0,00 |
|
|
9 |
Освещение раб. мест |
1 |
20,0 |
20,0 |
0,80 |
1,00 |
0,00 |
16,00 |
0,00 |
|
|
|
Итого: |
|
|
|
|
0,92 |
0,42 |
220,80 |
92,48 |
23930 |
|
|
Потери в тр-ре: |
|
|
|
|
|
|
1,28 |
14,85 |
|
|
|
Итого с потерями в тр-ре: |
|
|
|
|
0,901 |
0,48 |
222,08 |
107,33 |
246,65 |
|
|
Компенсация: |
|
|
|
|
|
|
|
-75 |
|
|
|
Итого после компенсации: |
|
|
|
|
0,99 |
0,16 |
222,08 |
32,33 |
224,42 |
Электрическое освещение строительных и монтажных работ подразделяется на рабочее, аварийное, эвакуационное и охранное.
1. Рабочее освещение должно быть предусмотрено для всех строительных площадок и участков, где работы выполняются в ночное время и сумеречное время суток, и осуществляется установками общего освещения и комбинированного. Общее равномерное освещение следует применять, если нормируемая величина освещения не превышает 2 лк. В остальных случаях в дополнение к общему равномерному должно предусматриваться общее локализованное освещение или местное освещение. Наименьшая освещенность рабочих мест в зависимости от вида выполняемых работ принимается по ГОСТ 12.1.046-85 «Строительство. Нормы освещенности строительных площадок».
Максимальный параметр освещенности рабочих мест составляет:
- Погрузка, установка, подъем, разгрузка оборудования, строительных конструкций, деталей и материалов грузоподъемными кранами - 10 лк;
- Монтаж конструкций стальных, железобетонных и деревянных (каркасы зданий, мачты, эстакады, фермы, балки и т.д.) - 30 лк;
- Бетонирование колонн, балок, плит покрытий, мостовых конструкций и т.д. - 30 лк;
- Кладка из крупных бетонных блоков, природных камней, кирпичная кладка, монтаж сборных фундаментов - 10 лк
- Кровельные работы - 30 лк;
- Штукатурные работы:
а) в помещениях - 50 лк;
б) под открытым небом - 30 лк;
- Малярные работы - 100-150 лк;
- Работа по устройству полов - 30-50 лк;
2. Аварийное освещение должно быть предусмотрено в местах производства работ по бетонированию ответственных конструкций в тех случаях, когда по требованиям технологии перерыв в укладке бетона недопустим. Аварийное освещение на участках бетонирования железобетонных конструкций должно обеспечивать освещенность 3 лк, а на участках бетонирования массивов - 1 лк на уровне укладываемой бетонной смеси.
3. Эвакуационное освещение должно быть предусмотрено в местах основных путей эвакуации, а также в местах проходов, где существует опасность травматизма. Эвакуационное освещение должно обеспечивать внутри строящегося здания освещенность 0,5 лк, вне здания - 0,2 лк.
4. Охранное освещение предусматривается в тех случаях, когда в темное время суток требуется охрана строительной площадки или участка производства работ.
Для осуществления охранного освещения следует выделять часть светильников рабочего освещения. Охранное освещение должно обеспечивать на границах строительной площадки или участков производства работ горизонтальную освещенность 0,5 лк на уровне земли или вертикальную - на плоскости ограждения.
Вода на строительной площадке расходуется на производственные, хозяйственно-питьевые нужды и на пожаротушение.
Расход воды на производственные и хозяйственно-питьевые нужды
Максимальный часовой расход воды на производственные нужды определяется по формуле
(3.6.)
где Q1 - максимальный часовой расход воды на производственные нужды в м3
S - количество единиц транспорта, установок или объем работ в максимальную смену;
А - удельные расходы воды на производственные нужды, л (приведены в таблице 11);
Кч - коэффициент часовой неравномерности потребления воды (приведен в таблице 12);
п - число часов в смену.
Часовой расход воды на охлаждение двигателей внутреннего сгорания определяется по формуле
Q2 = WtN×1,2, (3.7.)
где Q2 - часовой расход воды на охлаждение двигателей внутреннего сгорания, м3
Wt - удельный расход воды в литрах на 1 лошадиную силу в час на охлаждение двигателей внутреннего сгорания (приведен в таблице 11);
N - мощность двигателя внутреннего сгорания в л.с.
Максимальный часовой расход воды на хозяйственно-питьевые нужды определяется по формуле
(3.8.)
где Q3 - максимальный часовой расход воды на хозяйственно-питьевые нужды, м3
N1 - число работающих в максимальную схему;
А1 - расход воды на одного работающего в литрах (приведен в таблице 13);
Кч - коэффициент часовой неравномерности потребления воды;
п - число часов в смену.
Расчетный секундный расход воды на производственные и хозяйственно-питьевые нужды определяется по формуле
(3.9.)
где q - расчетный секундный расход воды;
SQ - суммарный максимальный часовой расход воды в м3, равный
SQ = Q1 + Q2 + Q3...+ Qn (3.10.)
Расчетный секундный расход воды на душ определяется по формуле
(3.11.)
где qд - расчетный секундный расход воды в литрах;
а - норма расхода воды на прием душа (приведена в таблице 13);
N - число рабочих, пользующихся душем;
h - число минут работы душевой.
Общий расчетный секундный расход воды в литрах определяется по формуле
qрас = qп + qд + qпож, (3.12.)
где qпож - принимается по таблице 14.
Таблица 11
Удельный расход воды на производственные нужды
|
Наименование агрегата |
Единица измерения |
Удельный расход воды в л |
|
Экскаваторы с двигателями внутреннего сгорания |
Маш.час |
10-15 |
|
Поливка насыпи (доувлажнение грунта) |
1 м3 насыпи |
130-160 |
|
Приготовление бетона в бетономешалках |
1 м3 бетона |
210-400 |
|
Поливка бетона и железобетона |
1 м3 в сутки |
200-400 |
|
Оштукатуривание поверхности при готовом растворе |
1 м2 поверхности |
2-8 |
|
Двигатели внутреннего сгорания |
1 л.с.час |
25-50 |
|
Компрессорные станции |
1 м3 воздуха |
5-10 |
|
Легковые автомашины |
1 машина в сутки |
300-400 |
|
Грузовые автомашины |
- « - |
500-600 |
|
Автобусы |
- « - |
1500 |
|
Тракторы (из расчета работы в две смены) |
1 трактор в сутки |
300-600 |
|
Автокраны |
1 машина |
12,5-15 |
Таблица 12
Коэффициент часовой неравномерности потребления воды
|
Наименование потребителей |
Коэффициент часовой неравномерности |
|
Строительные работы |
1,5 |
|
Силовые установки |
1,1 |
|
Подсобные предприятия |
1,25 |
|
Транспортное хозяйство |
1,5- 2,0 |
|
Хозяйственно-питьевые расходы воды непосредственно на строительство |
3 |
|
Столовые |
1,5 |
Таблица 13
Нормы расхода воды для хозяйственно-питьевых нужд на строительство
|
Наименование потребителей воды |
Единица измерения |
Нормы расхода воды в л |
|
На строительных площадках при отсутствии канализации |
На 1 работающего в смену |
15 |
|
То же, при наличии канализации |
То же |
25 |
|
Душ |
На 1-го пользующего |
25-30 |
|
Столовая |
На 1-го обедающего |
10-15 |
Таблица 14
Расчетный расход воды на наружное пожаротушение для промышленных предприятий
|
Огнестойкость здания |
Категория производства по пожарной безопасности |
Расход воды в л/сек на 1 пожар при объеме здания в тыс. м3 |
||||
|
до 3 |
от 3 до 5 |
от 5 до 20 |
от 20 до 50 |
более 50 |
||
|
I и III |
Г; Д |
5 |
5 |
10 |
10 |
15 |
|
I и II |
А; Б; В |
10 |
10 |
15 |
20 |
30 |
|
III |
Г; Д |
5 |
10 |
15 |
25 |
35 |
|
III |
В |
10 |
15 |
20 |
30 |
40 |
|
IV и V |
Г; Д |
10 |
15 |
20 |
30 |
- |
|
IV и V |
В |
15 |
20 |
25 |
- |
- |
Диаметры труб, работающих полным сечением, могут быть определены по формуле
(3.13.)
где D - диаметр трубы в метрах;
Q - расход воды в м3/сек;
V - скорость движения воды в м/сек (для малых диаметров V = 0,6-0,9 м/сек для больших диаметров V = 0,9-1,4 м/сек)
Зная предельный расход воды, ориентировочно сечение труб можно подобрать по таблице 15.
Таблица 15
Подбор сечения трубопроводов
|
Сечение труб, мм |
Предельный расход воды, л/сек |
|
75 |
2 |
|
100 |
До 5,4 |
|
125 |
5,4-9 |
|
150 |
9-15 |
|
200 |
15-28,5 |
|
250 |
28,5-45 |
|
300 |
45-68 |
Вопросы механизации строительно-монтажных работ при сооружении зданий и сооружений решаются в следующем объеме:
- определяется потребность в основных строительных, дорожных и монтажных машинах и механизмах;
- дается краткое описание и обоснование (при необходимости - с вариантами) принятых методов производства основных строительных и монтажных работ, в т.ч. выполняемых в зимних условиях.
Определение потребности в основных машинах и механизмах производится расчетным путем, исходя из физических объемов работ, подлежащих выполнению, и условий строительства. Ориентировочная потребность основных машин и механизмов может быть определена на основании годовых норм выработки, приведенных в таблице 16.
Таблица 16
Показатели годовой выработки основных строительных машин
|
Наименование машин |
Единица измерения |
Годовая норма выработки |
|
1 |
2 |
3 |
|
Одноковшовые экскаваторы при работе: |
|
|
|
прямой лопатой на транспорт |
1м3 грунта на 1 м3 емкости ковша |
100000 |
|
прямой лопатой в отвал |
То же |
115000 |
|
обратной лопатой или драглайном на транспорт |
- « - |
80000 |
|
обратной лопатой или драглайном в отвал |
- « - |
100000 |
|
Многоковшовые экскаваторы (канавокопатели) |
1 м3 грунта на 1 л емкости ковша |
1200 |
|
Скреперы прицепные тракторные |
1 м3 грунта на 1 м3 емкости ковша |
6000 |
|
Бульдозеры при работе на засыпке траншей и котлованов и на перемещении грунта |
1 м3 грунта |
50000 |
|
Краны передвижные при работе: |
|
|
|
на погрузочно-разгрузочных операциях |
1 т на 1 т конструктивной (паспортной) грузоподъемности |
7500 |
|
на монтаже крупноблочных зданий |
То же |
3500 |
|
на монтаже сборных железобетонных конструкций |
- « - |
1200 |
|
на монтаже стальных конструкций |
- « - |
400 |
|
Бетономешалки емкостью 250 л и более, растворомешалки емкостью 100 л и более |
1 м3 бетона на 1 м3 загружаемой емкости барабана |
12000 |
|
Растворонасосы при работе: |
|
|
|
на транспортировании раствора |
1 м3 раствора на 1 м3 конструктивной производительности барабана |
400 |
|
по нанесению штукатурного намета |
1 м штукатурного намета толщиной 18 мм на 1 м3 конструктивной производительности насоса |
18000 |
Примечания:
1 Нормы выработки распространяются на наличный (списочный) состав парка строительных машин, имеющихся на стройках и в строительных организациях, за исключением машин, установленных в промышленных предприятиях и выделенных на самостоятельный баланс подсобных предприятий строительства.
2 Нормы выработки экскаваторов даны для средних районов России, для северных районов они уменьшаются на 15 %, для южных - увеличиваются на 15 %. К северным районам относятся местности, расположенные севернее линии Петрозаводск - Вологда - Киров - Пермь - Екатеринбург - Красноярск - Иркутск - Хабаровск - Копна. К южным -расположенные южнее линии Краснодар - Орджоникидзе - Самарканд.
3 Нормы выработки экскаваторов даны для грунтов III категории. При работе в других грунтах нормы должны корректироваться в соответствии с «Едиными нормами и расценками на строительные, монтажные и ремонтно-строительные работы» (ЕНиР).
4 Продолжительность работы экскаваторов в год установлена 2450 час.
Ориентировочные данные по выработке на одного работающего по видам работ (в руб.) производится расчетным путем на основании годовых норм выработки приведенных в таблице 17 (в ценах 2001 г.).
Таблица 17
Ориентировочная выработка в смену на одного работающего (в руб.) по видам работ
|
№ п/п |
Наименование работ |
Жил.-гражд. строительство |
Промышленное строительство |
%от объема |
|
1 |
*Работы подготовительного периода |
1600 |
1600 |
1,8 от СМР |
|
2 |
Монтаж оборудования |
1900 |
3800 |
0,5 |
|
3 |
Промышленная вентиляция |
- |
1900 |
3,3 |
|
4 |
Сантехника (внутренние сети) |
2240 |
1600 |
8,9 |
|
5 |
Электрика (внутренние сети) |
2460 |
1600 |
4,1 |
|
6 |
*Благоустройство |
1230 |
1230 |
3,8 |
|
7 |
Земляные работы |
960 |
960 |
4,2 |
|
8 |
Фундаменты и подвалы |
1900 |
1900 |
9,5 |
|
9 |
Монтаж конструкций |
3200 |
3200 |
43,5 |
|
10 |
Отделочные работы |
960 |
640 |
9,3 |
|
11 |
Оконные и дверные проемы |
2460 |
2460 |
10,7 |
|
12 |
Кровельные работы |
1600 |
1600 |
6,0 |
Примерная структура сметной стоимости отдельных частей здания и видов работ приведена в таблице 18.
Таблица 18
Процентное соотношение частей здания и видов работ
|
Наименование |
Стоимость, тыс. руб. |
Процент от СМР |
|
Стоимость строительно-монтажных работ |
2184,09 |
100 |
|
В т.ч.: - земляные работы |
78,23 |
3,58 |
|
- фундаменты и стены подвала |
207,299 |
9,5 |
|
- стены |
257,7 |
11,8 |
|
- перегородки |
25,364 |
1,16 |
|
- лестницы |
4,068 |
0,18 |
|
- перекрытия |
135,79 |
6,2 |
|
- кровля |
131,778 |
6,0 |
|
- окна |
49,756 |
2,28 |
|
- двери |
183,755 |
8,4 |
|
- витражи |
131,964 |
6,04 |
|
- полы |
305,622 |
13,9 |
|
- внутренняя отделка |
203,196 |
9,3 |
|
- наружная отделка |
144,852 |
6,6 |
|
- холодное и горячее водоснабжение |
69,52 |
3,2 |
|
- отопление |
20,65 |
0,94 |
|
- канализация |
27,3 |
1,25 |
|
- вентиляция |
73,5 |
3,36 |
|
- водосток |
4,45 |
0,2 |
|
- электромонтажные работы |
88,8 |
4,1 |
|
- слаботочные устройства |
30,0 |
1,37 |
|
- технологическое оборудование |
10,5 |
0.5 |
Построечные внутриплощадочные дороги прокладываются, по возможности, по трассам постоянных дорог. В этом случае строительство постоянных дорог осуществляется стадийно: вначале возводится дорожное основание, которое используется автотранспортом в период строительства, а затем, перед вводом дороги в постоянную эксплуатацию, основание ремонтируется и покрывается одеждой.
Построечные дороги устраиваются с использованием песчано-гравийной смеси, щебня, гравия, бетонной смеси, сборных железобетонных плит. Основные показатели конструкции временных автодорог приведены в таблице 19.
Ширина временных автомобильных дорог принимается:
при двухполосном движении - 6 метров;
при однополосном движении - 3,5 метра.
Радиусы закругления временных дорог зависят от габаритов грузов и транспортных средств, используемых для их доставки, и принимаются в пределах 12-18 метров.
Ширина временных дорог и площадок для установки стреловых самоходных кранов определяется в зависимости от используемых марок кранов. Ширина временной дороги принимается на 0,5 м больше ширины гусеничного или колесного хода применяемого крана.
Конструкцию временных дорог и площадок под стреловые краны проектируют в зависимости от нагрузок, создаваемых кранами, и плотности грунта в основании.
При разработке стройгенплана необходимо учитывать, что вдоль здания шириной до 18 м устраивается проезд с одной стороны, более 18 метров - проезды должны быть с двух сторон, а шириной более 100 м - со всех сторон здания.
На строительной площадке у выезда с нее должна быть оборудована установка для очистки и мойки колес.
Таблица 19
Основные показатели устройства временных дорог
|
Тип дорожного покрытия |
Ед. изм. |
Расход материалов (м ) |
|||||
|
Песок |
Щебень |
Гравий |
Песчано-гравийная смесь |
Бетонная смесь |
Плиты сборные железобетонные |
||
|
Щебеночное толщиной 400 мм |
100 м2 |
- |
50 |
- |
- |
- |
- |
|
Гравийное толщиной 400 мм |
100 м2 |
- |
- |
50 |
- |
- |
- |
|
Щебеночное толщиной 400 мм по песчаной подготовке толщиной 150 мм |
100 м2 |
16,8 |
50 |
- |
- |
- |
- |
|
Гравийное толщиной 400 мм по песчаной подготовке толщиной 150 мм |
100 м2 |
16,8 |
- |
50 |
- |
- |
- |
|
Из монолитного бетона толщиной 170-250 мм по песчано-гравийной подготовке толщиной 250 мм |
100 м2 |
- |
- |
- |
26,3 |
18-26,3 |
- |
|
Из сборных железобетонных плит толщиной 170-200 мм по песчаной подготовке толщиной 50-100 мм |
100 м2 |
5,3-10,5 |
- |
- |
- |
- |
17-20 |
Поверхность площадки для складирования материалов, конструкций, изделий и оборудования необходимо спланировать и уплотнить. При слабых грунтах поверхность площадки может быть уплотнена щебнем или выложена дорожными плитами на песчаном основании.
Складирование материалов должно производиться за пределами призмы обрушения грунта незакрепленных выемок, а их размещение в пределах призмы обрушения грунта у выемок с креплением допускается при условии предварительной проверки устойчивости закрепленного откоса по паспорту крепления или расчетом с учетом динамической нагрузки.
Грузы (кроме балласта, выгружаемого для путевых работ) при высоте штабеля до 1,2 м должны находиться от наружной грани головки ближайшего к грузу рельса кранового пути на расстоянии не менее 2,0 м, а при большей высоте - не менее 2,5 м согласно требованиям ГОСТ 12.3.009-76.
Для отвода поверхностных вод следует сделать уклон 1-2° в сторону внешнего контура склада с устройством в необходимых случаях кюветов.
Стропальщики должны знать места складирования материалов, предусмотренные в ППР.
Места складирования материалов и конструкций, а также места установки складского инвентаря должны быть размечены на строительной площадке согласно примеру по рис. 12.

1 - кирпич на поддонах; 2
- распорные плиты перекрытия - h до 2,5 м; 3 - пролетные плиты перекрытия - h до 2,5 м; 4 - распорные плиты крайние -
h до 2,5 м; 5 - стены
жесткости - h до 2,5 м;
6 - ригели - h до 2 м;
7 - лестничные марши - h
до 2 м; 8 - стеновые панели в пирамиде - h до 2 м; 9 - витражи в пирамиде; 10 - перегородки в пирамиде с
укрытием от атмосферных осадков; 11 - колонны - h до 2 м; 12 - площадка для кантовки
конструкций.
Рисунок 12 - Примерный план размещения грузов на приобъектном складе
Примечания
1. Складирование производится таким образом, чтобы масса конструкций соответствовала грузоподъемности крана.
2. Временные дороги устраивают таким образом, чтобы обеспечить приемку всех грузов в пределах грузоподъемности крана.
3. Шкала R/Q (в ППР может не показываться) облегчит раскладку грузов в пределах грузовой характеристики.
4. На площадке складирования должны быть установлены таблички с наименованием грузов и их количество в штабелях.
Материалы, конструкции, изделия и оборудование следует размещать в соответствии с требованиями стандартов, межотраслевых правил по охране труда при погрузочно-разгрузочных работах и размещении грузов, СНиП 12-03-2001 или технических условий заводов-изготовителей.
При отсутствии стандартов и технических условий заводов-изготовителей рекомендуются следующие способы складирования основных видов материалов и конструкций:
- кирпич в пакетах на поддонах - не более чем в два яруса; в контейнерах - в один ярус, без контейнеров - высотой не более 1,7 м. Кирпич должен складироваться по сортам, а лицевой - по цветам и оттенкам. Осенью и зимой штабеля кирпича рекомендуется покрывать листами толя или рубероида;
- стеновые панели - в пирамиды или специальные кассеты в соответствии с паспортом на указанное оборудование с учетом геометрических размеров изделий и устойчивости их при складировании;
- панели перегородок - вертикально в специальные кассеты в соответствии с паспортом на кассету. Гипсобетонные панели разрешается устанавливать в пирамиду с отклонением от вертикали на угол не более 10°. Гипсобетонные перегородки необходимо укрывать от атмосферных осадков;
- стеновые блоки - в штабель в два яруса на подкладках и с прокладками;
- плиты перекрытий - в штабель высотой не более 2,5 м на подкладках и с прокладками, которые располагают перпендикулярно пустотам или рабочему пролету;
- ригели и колонны - в штабель высотой до 2 м на подкладках и с прокладками;
- фундаментные блоки и блоки стен подвалов - в штабель высотой не более 2,6 м на подкладках и с прокладками;
- стены жесткости в зависимости от вида их транспортирования с завода - в пирамидах или аналогично плитам перекрытия;
- круглый лес - в штабель высотой не более 1,5 м с прокладками между рядами и установкой упоров против раскатывания; ширина штабеля менее его высоты не допускается;
- пиломатериалы - в штабель, высота которого при рядовой укладке составляет не более половины ширины штабеля, а при укладке в клетки - не более ширины штабеля. В любом случае высота штабеля не должна превышать 3 м;
- мелкосортный металл - в стеллаж высотой не более 1,5 м;
- санитарно-технические и вентиляционные блоки - в штабель высотой не более 2,0 м на подкладках и с прокладками;
- крупногабаритное и тяжеловесное оборудование и его части - в один ярус на подкладках;
- стекло в ящиках и рулонные материалы - вертикально в один ряд на подкладках;
- битум - в специальную тару, исключающую его растекание;
- черные прокатные металлы (листовая сталь, швеллеры, двутавровые балки, сортовая сталь) - в штабель высотой до 1,5 м на подкладках и с прокладками;
- теплоизоляционные материалы - в штабель высотой до 1,2 м, хранить в закрытом сухом помещении;
- трубы диаметром до 300 мм - в штабель высотой до 3 м на подкладках и с прокладками с концевыми упорами;
- трубы диаметром более 300 мм - в штабель высотой до 3 м в седло без прокладок с концевыми упорами.
Нижний ряд труб должен быть уложен на подкладки, укреплен инвентарными металлическими башмаками или концевыми упорами, надежно закрепленными на подкладке.
При складировании железобетонных элементов, имеющих петли (плиты, блоки, балки и т.д.) высота прокладок должна быть больше выступающей части монтажных петель не менее чем на 20 мм. Складирование других материалов, конструкций и изделий следует осуществлять согласно требованиям стандартов и технических условий на них.
Между штабелями (стеллажами) должны быть предусмотрены проходы шириной не менее 1 м и проезды, ширина которых зависит от габаритов транспортных средств и грузоподъемных кранов, обслуживающих склад.
При складировании грузов заводская маркировка должна быть видна со стороны проходов.
В пирамидах целесообразно размещать панели одинаковых марок. Панели должны плотно прилегать друг к другу по всей плоскости. Не допускается односторонняя загрузка пирамид.
В кассеты, пирамиды и другое оборудование приобъектного склада необходимо устанавливать изделия таким образом, чтобы при складировании не могли потерять устойчивость как сами изделия, так и складское оборудование. Изделия устанавливают с учетом их геометрических размеров и форм.
Между штабелями одноименных конструкций, сложенных рядом (плиты перекрытий), или между конструкциями в штабеле (балки, колонны) должно быть расстояние, не менее 200 мм.
Высота штабеля или ряда штабелей на общей прокладке не должна превышать полуторную его ширину.
В штабелях прокладки располагаются по одной вертикали. Расположение прокладок зависит от условий работы изделия в конструкции.
В каждом штабеле должны храниться конструкции и изделия одномерной длины.
При расположении материалов и конструкций необходимо учитывать требования ППБ 01-93**.
Складирование материалов и конструкций над подземными коммуникациями или в охранной зоне допускается только с письменного разрешения их владельца.
При изменении условий или в случае производственной необходимости лицо, ответственное за безопасное производство работ кранами, может вносить дополнения и изменения в схему складирования материалов и конструкций, предусмотренную в ППР, с соблюдением требований стандартов, технических условий заводов-изготовителей и другой нормативно-технической документации, утвержденной органами Государственного надзора и с учетом грузовой характеристики применяемых грузоподъемных кранов, подъездных путей и стоянок транспорта; при этом указанное лицо в письменном виде за своей подписью обязано выдать стропальщикам измененную схему складирования грузов, второй экземпляр схемы прикладывается к ППР.
При составлении схемы складирования особое внимание обращается на соблюдение размеров проходов, габаритов и способов складирования, на недопустимость перегрузки мест складирования.
В стесненных условиях при отсутствии площадок складирования допускается складирование материалов и конструкций на перекрытиях (покрытиях) существующих и реконструируемых зданий при письменном разрешении автора проекта и разработке необходимых мероприятий, обеспечивающих устойчивость здания (сооружения).
Ниже приведены конструктивные характеристики мобильных зданий системы «Универсал»
|
Фундаменты |
- |
гравийная подсыпка, бетонная подготовка, балки или деревянные брусья |
|
Каркас |
- |
стальной тонкостенный профиль |
|
Стены |
- |
трехслойные стеновые панели, наружная обшивка - листовая сталь либо алюминий, внутренняя - ДВПО, утеплитель ФРП-1 |
|
Полы |
- |
линолеум по настилу из шпунтованных досок |
|
Кровля |
- |
кровельная сталь (либо ЦСП) |
|
Наибольшая масса монтажного элемента |
- |
4,0 т |
|
Исполнение |
- |
обычное (ГОСТ 22853-86) |
|
Скоростной напор ветра |
- |
0,48кПа (48 кГс/м2) |
|
Степень огнестойкости |
- |
пятая |
|
Вес снегового покрова |
- |
150 кГс/м2 (1,5 кПа) |
|
Климатические районы |
- |
подрайон IB, IIА, IIIА |
|
Расчетная температура наружного воздуха |
- |
минус 45°С |
|
Отделка наружная |
- |
окраска масляной краской или эмалью |
|
Отделка внутренняя |
- |
ДВПО, ДСП |
|
Инженерное обеспечение |
||
|
Электроснабжение |
- |
от внешней сети |
|
Водоснабжение |
- |
от внешней сети и автономное |
|
Отопление |
- |
электрическое либо водяное |
|
Вентиляция |
- |
естественная и принудительная |
|
Канализация |
- |
в городскую сеть |
Технико-экономические показатели мобильных зданий конструктивной системы «Универсал» приведены в таблице 20.
Таблица 20
Технико-экономические показатели мобильных зданий конструктивной системы «Универсал»
|
Показатель |
Гардеробная на 12 чел. 1129-020 |
Здание кратковременного отдыха, обогрева рабочих 1129-024 |
Медпункт 1129-023 |
Здание для проведения занятий на 6 чел. 1120-029 |
Здание для проведения занятий на 15 чел. 1120-030 |
Гардеробная на 5 чел. 1120-021 |
Контора на 2 рабочих места 1120-022 |
Гардеробная на 5 чел. с душем 1120-025 |
Ремонтно-механическая мастерская 1120-026 |
Столовая-раздаточная на 26 посадочных мест 1120-031 |
Административный комплекс строительного участка 1120-032 |
Санитарно-бытовой комплекс на 36 чел. 1120-033 |
Служебно-бытовой комплекс на 50 чел. 215-020 |
Служебно-бытовой комплекс на 120 чел. (двухэтажный) 215-02 |
|
Число блок-контейнеров, шт. |
1 |
1 |
1 |
1 |
1 |
1 |
1 |
1 |
1 |
6 |
8 |
5 |
20 |
44 |
|
Полезная площадь, |
15,5 |
15,5 |
15,5 |
15,5 |
15,5 |
15,5 |
15,5 |
15,5 |
15,5 |
105,5 |
134,5 |
88,2 |
339,2 |
789 |
|
Строительный объем, м3 |
50,5 |
50,5 |
50,5 |
50,5 |
50,5 |
50,5 |
50,5 |
50.5 |
50.5 |
317.6 |
408 |
252 |
862,1 |
2376 |
|
Общая масса, т |
3,5 |
2,5 |
3,3 |
3,3 |
3,3 |
3,4 |
3,5 |
3,6 |
4,0 |
22,0 |
26 |
17,0 |
70 |
136 |
|
Установленная мощность потребителей, кВт |
5,7 |
11 |
8,2 |
6,5 |
6,5 |
7,3 |
6,8 |
8,5 |
9,8 |
44,4 |
62,3 |
91,9 |
32,1 |
69,5 |
|
Трудоемкость: изготовления, нормо-ч/м3 монтажа (демонтажа), чел.-дни/м2 |
17.8 |
17,8 |
17,8 |
17,8 |
17,8 |
17,8 |
17,8 |
17,8 |
17,8 |
17,8 0,20 |
17,8 0,20 |
17,8 0,20 |
17,8 0,48 |
17,8 0,80 |
|
Расход материалов: стали, кг/м2 лесоматериалов, м3/м2 |
66 0,18 |
66 0,18 |
66 0,18 |
66 0,18 |
66 0,18 |
66 0,18 |
66 0,18 |
66 0,18 |
66 0,18 |
65 0,14 |
65 0,14 |
65 0,14 |
65 0,14 |
60 0,14 |
|
Отпускная цена (без мебели), руб. |
3500 |
3000 |
4500 |
4000 |
4800 |
4300 |
3000 |
3800 |
6500 |
28000 |
32000 |
22000 |
68 ЮО |
149900 |
|
Стоимость, руб/м2 |
225,8 |
193,5 |
290,3 |
258 |
309,6 |
277.4 |
193,5 |
245,1 |
419,3 |
265,5 |
238,8 |
271,6 |
200,7 |
218,0 |
В качестве модели, отражающей технологические и организационные взаимосвязи процесса производства строительно-монтажных работ в системах сетевого планирования и управления (СПУ), используется сетевая модель.
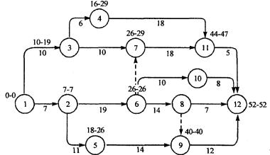
Сетевой моделью называется графическое изображение процессов, выполнение которых приводит к достижению одной или нескольких поставленных целей, с указанием установленных взаимосвязей между этими процессами. Сетевой график представляет собой сетевую модель с расчетными временными параметрами. Пример сетевого графика показан на рисунке 13.

Цифры в кружках - номера событий (первое - исходное, восьмое -
завершающее); пунктирная - фиктивная работа; жирные стрелки - критические
работы; цифры под стрелками - продолжительность работ
Рисунок 13 - Сетевой график
Основными элементами сетевой модели, а следовательно и сетевого графика является работа и событие и путь. Структура сетевого графика, определяющая взаимную зависимость работ и событий, называется его топологией.
Работа - это производственный процесс, требующий затрат времени, труда и материальных ресурсов, который при его выполнении приводит к достижению определенных результатов. Например, разработка котлованов, устройство фундаментов, монтаж сборных конструкций здания или сооружения и т.д. На сетевом графике работа изображается сплошной стрелкой. Процесс ожидания (твердение бетона, высыхание штукатурки и т.п.) изображается также сплошной стрелкой, как показано на рисунке 14.
![]()
Рисунок 14 - Изображение работ и ожидания
Зависимость (фиктивная работа), не требующая затрат времени изображается пунктирной стрелкой. Фиктивная работа используется в сетевом графике для отражения связей между событиями и работами. Это показано на рисунке 15.

Рисунок 15 - Изображение сети с фиктивной работой 2-5
В сетевом графике применяются временные, стоимостные и другие характеристики работ.
Продолжительной работы - время выполнения данной работы в рабочих днях или других единицах времени, одинаковых для всех работ сетевого графика. Продолжительность работ может быть как определенной (детерминированной), так и случайной величиной, задаваемой законом ее распределения.
Стоимость работы - это прямые затраты, необходимые для ее выполнения, зависящие от длительности и условий выполнения этой работы.
Ресурсы характеризуются потребностью в физических единицах, необходимых для выполнения данной работы.
Качество, надежность и другие показатели работ служат дополнительными характеристиками работ, как видно из рисунка 16.

Рисунок 16 - Показатели работ
Событие - это факт окончания одной или нескольких работ, необходимый и достаточный для начала одной или нескольких последующих работ. Каждому событию присваивается номер, называемый кодом. Каждая работа определяется двумя событиями: кодом начального события, обозначаемого i и кодом конечного события, обозначаемого буковой j, как видно на рисунке 17.

Рисунок 17 - Обозначение работ цифрами событий
События, не имеющие предшествующих работ, называются начальными; события, не имеющие последующих - конечными.
1. Направление построения сети может иметь различный характер. Сетевой график может строиться от начального события к завершающему и от завершающего к исходному (начальному), а также от любого из событий к исходному или конечному.
2. При построении сети решаются вопросы:
- какие работы (работу) необходимо выполнить, чтобы начать данную работу;
- какие работы целесообразно выполнять параллельно с данной работой;
- какие работы можно начать после окончания данной работы;
3. Первоначальный сетевой график строится без учета продолжительности работ, составляющих сеть.
4. Форма графика должна быть простой и зрительно легко воспринимаемой.
5. Между двумя событиями может заключаться только одна работа. При строительстве зданий и сооружений работы могут выполняться последовательно, параллельно или одновременно, часть последовательно, а часть параллельно, в результате чего между отдельными работами складываются различные зависимости.
6. При выполнении параллельных работ А, В, С, началом которых служит событие i, а начало последующей работы Д зависит от окончания работ А, В, С, оканчивающихся в событии j, необходимо ввести зависимости и дополнительные события j1 и j2, как показано на рисунке 18, иначе разные работы будут иметь одинаковые коды.

Рисунок 18 - Изображение параллельных работ: а - неправильное; б - правильное.
7. Если работу А можно разбить на составляющие работы а1, а2, а3, а4, то после окончания каждой из них можно начать соответственно работы b1, b2, b3, b4, не дожидаясь окончания всей работы А, как показано на рисунке 19.

Рисунок 19 - Отражение зависимости между работами
8. Когда работы А и В предшествуют С, а В только Д, то для правильного изображения зависимости вводится фиктивная работа, отражающая логическую зависимость работ и сетевой график будет иметь вид, показанный на рисунке 20.

Рисунок 20 - Параллельное выполнение работ А, С и В, D с фиктивной работой 10-11
9. Поставка конструкций, оборудования и т.д. на сетевом графике изображается так, как показано на рисунке 21.

Рисунок 21 - Изображение поставки конструкций, оборудования и т.д.
10. Нумерация (кодирование) событий производится после окончания построения сети, начиная от исходного события до конечного. Кодирование производится горизонтальным или вертикальным методом. При горизонтальном методе события кодируются слева направо по прямой до первого пересечения работ. При вертикальном методе нумерацию событий начинают сверху вниз или снизу вверх при условии, что последующее событие получит номер после предыдущего. Примеры нумерации показаны на рисунке 22.

Рисунок 22 - Нумерация событий: а) горизонтальная; б) вертикальная.
Расчет сетевого графика аналитическим методом
Расчет ранних сроков начала и окончания работ и свершения событий рассчитывается от исходного до завершающего события последовательно по всем путям СГ. В результате расчета кроме ранних сроков устанавливается общая продолжительность работ по графику в целом и отдельным участкам сети.

Рисунок 23 - Определение раннего и позднего сроков наступления событий
Раннее начало
работы
- самое раннее из
возможных время начала работы при условии выполнения всех предшествующих работ
определяют по продолжительности самого длинного пути от исходного события до
начального события данной работы:
(4.1.)
Например, для работы 5-6 (рисунок 23) раннее начало

Так как продолжительность наибольшего пути 1-3, 3-5 составляет 28 дней, а пути 2-5 - 15 дней, то работу 5-6 можно начать на 29 день.
Если к событию подходит одна работа, то раннее начало работы равно раннему окончанию предшествующей работы:
(4.2.)
Раннее
окончание работы
- время окончания
работы, которая начата в самый ранний из возможных сроков, определяется суммой
раннего начала и продолжительности данной работы:
(4.3.)
Например, раннее окончание работы 5-6
![]()
Расчет поздних сроков. Расчет ведется от завершающего события к исходному по всем путям СГ.
Поздний срок
окончания завершающего события К равен максимальной величине раннего окончания
этого же события, т.е.
Формула для
определения позднего окончания работы j-к имеет вид:
(4.4.)
Позднее
окончание работы
- самый поздний из
допустимых сроков окончания работы, при котором не увеличивается общая
продолжительность сетевого графика.
Позднее окончание рассматриваемой работы равно минимальному из сроков поздних начал последующих работ:
(4.5.)
Например, для 2-5 позднее окончание

Позднее начало
работы
- самый поздний из
допустимых сроков начала работы, при котором не увеличивается общая
продолжительность работ. Позднее начало работы равно разности между величинами
ее позднего окончания и продолжительности данной работы:
(4.6.)
Например, для работы 2-5 позднее начало равно:
![]()
Общий (полный) и частный резервы времени для работ критического пути равны нулю. Остальные работы имеют различные резервы времени.
Общий (полный) резерв времени Ri-j - это максимальное время, за которое можно задержать начало работы или увеличить ее продолжительность без изменения общего срока строительства. Величина Ri-j определяется разностью поздних и ранних сроков начала или окончания работы.
(4.7.)
или
(4.8.)
Например, общий резерв времени для работы 7-8 составляет:
или
или
![]()
По событиям для работы 7-8
![]()
Полный резерв времени работы может быть использован полностью или частично для одной работы или для любой из работ, расположенных на ее максимальном пути, но не принадлежащим другим путям большей продолжительности. Общий запас времени может быть использован также для нескольких работ, как показано на рисунке 24.

Рисунок 24 - Полный резерв времени работы
Частный (свободный) резерв времени ri-j - максимальное количество времени, на которое можно перенести начало работы или увеличить ее продолжительность без изменения раннего начала последующих работ, он имеет место, когда в событие входят две или более работ, как видно из рисунка 25. Он равен разности между ранним сроком начала последующей работы и ранним сроком окончания данной работы.
(4.9.)
Для работы 2-5 частичный резерв:
![]()
В терминах
событий: ![]()
Например, для работы 5-6 резерв времени равен:
![]()

Рисунок 25 - Свободный резерв времени для работы i-j.
Для иллюстрации резервов времени, характеризующих работу, входящую в сетевой график, показанный на рисунке 25, составляется таблица 21 общих и частичных резервов времени.
Для определения параметров работы СГ используются другие методы, к которым относятся расчеты: по событиям, непосредственно на графике, табличным методом, по потенциалам событий, рассчитываемые ручным способом.
Табличный метод расчета параметров
Таблица 21
Параметры сетевого графика
|
№№ п/п |
Код работы i-j |
Продолжительность ti-j |
|
|
|
|
Резервы времени |
Критерий пути |
|
|
общий, Ri-j |
частный, ri-j |
||||||||
|
1 |
2 |
3 |
4 |
5 |
6 |
7 |
8 |
9 |
10 |
|
1 |
1-2 |
7 |
0 |
7 |
13 |
20 |
13 |
0 |
|
|
2 |
1-3 |
18 |
0 |
18 |
0 |
18 |
0 |
0 |
+ |
|
3 |
1-4 |
6 |
0 |
6 |
34 |
40 |
34 |
1 |
|
|
4 |
2-4 |
0 |
7 |
7 |
40 |
40 |
33 |
0 |
|
|
5 |
2-5 |
8 |
7 |
15 |
20 |
28 |
13 |
13 |
|
|
6 |
3-5 |
10 |
18 |
28 |
18 |
28 |
0 |
0 |
+ |
|
7 |
3-6 |
3 |
18 |
31 |
54 |
57 |
36 |
15 |
|
|
8 |
4-7 |
4 |
7 |
11 |
40 |
44 |
33 |
0 |
|
|
9 |
5-6 |
8 |
28 |
36 |
49 |
57 |
21 |
0 |
|
|
10 |
5-8 |
18 |
28 |
46 |
38 |
46 |
0 |
0 |
+ |
|
11 |
6-9 |
4 |
36 |
40 |
57 |
61 |
21 |
21 |
|
|
12 |
7-8 |
2 |
11 |
13 |
44 |
46 |
33 |
33 |
|
|
13 |
7-9 |
5 |
11 |
16 |
56 |
61 |
45 |
45 |
|
|
14 |
8-9 |
15 |
46 |
61 |
46 |
61 |
0 |
0 |
+ |
|
Ткр = 61 |
|||||||||
Способы расчета параметров сети на графике
При расчете на сети все перечисленные значения временных характеристик работы и событий записываются в секторах событий. Для этого каждое событие делится на четыре сектора, как показано на рисунке 26: в верхнем секторе ставится номер события, в левом -ранее начало работы, в правом - позднее окончание работы, в нижнем - номер предшествующего события, из которых к данному событию идет максимальный путь.

Рисунок 26 - Изображение события
Порядок расчета
В исходном событии в левом секторе ставится нуль, как показано на рисунке 27. Для каждого следующего события в левый сектор записывается значение равное сумме значения левого сектора предшествующего события и продолжительности предшествующей работы, которое определяется по формуле:
(4.10.)

Рисунок 27 - Сетевой график с результатами расчета непосредственно на графике
Например для работы 4-7:
![]()
Позднее окончание работы равно наименьшей из разностей поздних окончаний последующих работ и их продолжительностей:
(4.11.)
Так, например,
![]()
Критический путь проходит через события, в которых значения ранних и поздних сроков правого и левого секторов совпадают. Полный и частный резервы времени для работ критического пути равны нулю.
Резервы времени работ определяются по формулам:
(4.12.)
Полный резерв времени для любой работы определяется вычитанием из значения правого сектора конечного события данной работы, суммы значений левого сектора начального события данной работы и ее продолжительности, что видно из рисунка 27. например, для работы 4-7 полный резерв равен 31 (правый сектор конечного события) - 14 (левый сектор начального события) - 9 продолжительность работы.
R4-7 = 31 - (14 + 9) = 8
Частный резерв времени для любой работы определяется вычитанием из значения левого сектора конечного события этой работы суммы значений левого сектора начального события и продолжительности данной работы.
Для работы 3-5:
r3-5 = 24 - (4 + 8) = 12
Резервы времени записываются над стрелкой работы.
Расчет сетевого графика по потенциалам событий
В рассматриваемом методе под потенциалом события Пi понимается продолжительность максимального пути от данного события i до завершающего события сетевого графика, который определяется величиной наиболее продолжительного пути между этими событиями. Расчет потенциалов событий производится непосредственно на сетевом графике. Сначала определяют ранние сроки свершения событий, а затем вместо позднего срока свершения события определяется потенциал события, т.е. продолжительность максимального пути данного до завершающего пути.
Расчет потенциалов событий П1 такой же, как и при определении ранних сроков свершения событий, но ведется в обратном направлении от завершающего (конечного) к исходному событию. В результате расчета определяются данные о максимальной продолжительности работ от данного события до завершающего. Сколько дней осталось до конца, сколько дней имеется в резерве. При расчете обратным ходом (справа налево) потенциал завершающего события принимается равным нулю. Потенциалы событий определяются по формуле:
Пi = max(Пj + ti-j) (4.13.)
Запись результатов, получаемых при методе расчета, ведется обычно по секторам, как показано на рисунке 28. В левый сектор - величину ранних свершений события; в нижний сектор - номер предшествующего события, через которое к данному событию подходит путь максимальной продолжительности; в правый сектор - потенциал события; в верхний сектор - номер последующего события, через которое проходит путь наибольшей продолжительности от данного события до завершающего. Два первых вида секторов заполняются при прямом расчете, остальные два - при обратном.
Условием критичности событий является при равенстве суммы раннего срока свершения события и потенциала событий (суммы левого и правого секторов) критический путь, т.е.:
(4.14.)
Резерв времени событий Ri для некритических событий равен разности между величиной критического пути и суммой раннего свершения события и его потенциала, определяемый по формуле:
(4.15.)
Резерв времени для критических событий равен нулю.
При оперативном контроле за ходом строительства по СГ резервы времени определяют в сопоставлении с фактическим временем, оставшимся до установленного срока по формуле:
Ri.ф = iф - Пi (4.16.)
Отрицательное значение резерва времени показывает на запаздывание выполнения работы против установленного срока.

Рисунок 28 - Сетевой график, рассчитанный по потенциалам событий
Примеры определения потенциалов событии
1 Из события 9 выходит одна работа 9-10, потенциал ее начального события будет равен: П9 = 0 + 6 = 6 дням, как показано на рисунке 28.
2 Из события 3 выходит работа 3-6 П3 = 18 + 8 = 26 дням. Если из события, потенциал которого определяется, выходит две или более работ, то потенциал этого события будет равен наибольшей сумме потенциала конечного события и продолжительности выходящих из рассматриваемого события, т.е.:
Пi = max(Пj + ti-j) (4.17.)
Определим потенциал события 7, из которого выходит две работы - работа 7-10 и работа (зависимость) 7-8. Сумма продолжительности каждой из этих работ с потенциалом ее конечного события составит: у работы 7-10 – П10 + t7-10 = 0 + 4 = 4 дня, у работы 7-10 – П8 + t7-8 = 10 + 0 = 10 дней. Наибольшая из полученных сумм определяет численное значение потенциала рассматриваемого события 7.
П7 = 10 дням.
Общий резерв
времени определяется разностью между продолжительностью критического пути и
суммой раннего срока
события и его
потенциала Пi,
т.е.:
(4.18.)
Определим полный резерв времени для событий:
R4 = 58 - (16 + 16) = 26 дней;
R3 = 58 - (14 + 26) = 18 дней;
Сумма показателей: потенциала конечного события работы i-j и продолжительности самой работы дают возможность произвести сравнение - на сколько времени опережает или отстает выполнение данной работы от установленного срока окончания строительства.
Для такого сравнения определяется фактически оставшееся время от момента съема информации о ходе выполнения работ до установленного срока окончания строительства, которое выразится как потенциал съема информации:
Пс.и. = Tкр - tс.и. (4.19.)
На рисунке 29 приведен пример анализа хода работ по потенциалам событий.

Рисунок 29 - Анализ хода работ по потенциалам событий
Если, например, срок завершающего события 58 дней, а информация снимается на 20-й рабочий день после начала строительства, то оставшееся время завершения всех работ к установленному сроку определится съемом информации, как видно из рисунка 29.
Пс.и. = 58 - 20 = 38 дней
При наличии данных о потенциале съема информации на данный момент времени можно определить для каждой из работ СГ, находящихся в стадии выполнения, наличие или отсутствие запасов времени по формуле:
Kпi-j = Пс.и. – Пj – tнi-j (4.20.)
где Пj - потенциал конечного события рассматриваемой работы;
tнi-j - необходимое время для выполнения оставшейся незаконченной части работы.
Сетевой график является технологически логической системой планирования и управления. Весь ход строительства разбивается на ряд отдельных видов работ, которые вносятся в сетевой график. Сетевой график должен логически отражать ход работ, давать правильное представление принятой последовательности их выполнения. При составлении графика нужно: во-первых, проанализировать правильность отображения событий и, во-вторых, принять рациональное построение графика.
1 По номенклатуре работ необходимо определить трудоемкость, сметную стоимость работ, материально-технические и трудовые ресурсы.
По каждой работе необходимо определить временные оценки, т.е. продолжительность ее выполнения.
Определение продолжительности работ производится на основе принятых методов производства работ, принятых средств механизации и уровня производительности труда при соответствующем фронте работ.
2 Разработка сетевого графика начинается с производственного анализа проекта строительства и определения состава работ. Каждая работа должна быть четко определена и четко сформулирована.
3 При разработке сетевого графика сначала на чертеж наносятся узловые события, выражающие главную цель проектируемого сетевого графика, хотя полной явности какие узловые события будут критическими нет. На рисунке 30 показано выделение важнейших работ на сетевом графике.
При построении сети решаются вопросы какие работы (работу) необходимо выполнить, чтобы начать данную работу; какие работы могут выполняться с данной работой; какие работы зависят от завершения данной работы.

Рисунок 30 - Первоначальный сетевой график
Первоначальный сетевой график строится без учета продолжительности работ, составляющих сеть. Графики строятся как безмасштабные, так и в масштабе времени.
Безмасштабный сетевой график
Безмасштабный сетевой график можно построить в виде прямых линий с закруглениями имеющего вид, изображенный на рисунке 31.
На таком графике по каждой работе указываются необходимые показатели: продолжительность, число рабочих, занятых в смену, сменность, а также другие ресурсы, необходимые для выполнения каждой из работ.

Рисунок 31 - Безмасштабный сетевой график с горизонтальными обозначениями продолжительности выполнения работ
Изменения, вносимые в безмасштабный сетевой график в процессе его реализации, вызванные отклонением фактической продолжительности от запланированной, включением в него дополнительных работ и событий, ранее не вошедших в сетевой график, исключение из графика работ не вызывает необходимости пересоставления сетевого графика.
Сетевые графики в масштабе времени (продолжительности)
Построение графика в масштабе времени улучшает его наглядность. Такой график зрительно легче воспринимается, чем безмасштабный. Он может строиться:
а) по ранним срокам свершения событий (по ранним началам работы);
б) по поздним срокам свершения событий (по поздним окончаниям работ). Определение ранних и поздних сроков свершения событий производится также, как и при расчете безмасштабной сетевой модели.
Построение сетевого графика по ранним срокам свершения событий начинается от начального события.

Рисунок 32 - Фрагмент СГ строительства здания
Для привязки сетевого графика к календарю строится шкала календарного времени и шкала рабочих дней. Календарное время фиксируется календарными датами по месяцам и годам строительства. Из шкалы календарного времени исключаются нерабочие и праздничные дни. Рабочие дни показывают по порядку соответственно длине критического пути.
На рисунке 32 показан фрагмент сетевого графика строительства объекта. Под стрелками СГ по порядку показаны числа:
1 - объем работ в физическом измерении (м3, т и т.д.);
2 - продолжительность выполнения работ в днях;
3 - сменность;
4 - количество рабочих в смену.
Продолжительность работ показывается сплошной жирной линией, а зависимости - тонкой пунктирной линией.
Масштабный сетевой график позволяет легко производить контроль за ходом работ, поскольку можно быстро находить работы, выполняемые в определенный период, устанавливать ход их выполнения и в случае их отставания производить необходимые оперативные решения по ликвидации нарушений сроков выполнения работ. По сетевому графику, построенному в масштабе времени строятся ресурсная диаграмма, а также графики движения основных машин и механизмов и основных строительных материалов.
Для разработки и построения сетевых графиков используется «Программа автоматизированного расчета и построения сетевых графиков».
Программа позволяет автоматизировать процесс построения графика в виде сети, выполняет расчет графика секторным способом, определяет раннее и позднее время начала-окончания всех работ плана, определяет полный и свободный резервы времени, вычисляет критический путь.
Входными данными для программы являются перечень работ, последовательность их выполнения, а также продолжительность работ.
Программа автоматически делает весь расчет графика, пользователю остается лишь разместить эти работы на чертеже наилучшим способом.
1. СНиП 12-01-2004 «Организация строительства».
2. СНиП 12-03-2001 Безопасность труда в строительстве. Часть 1. Общие требования.
3. СНиП 12-04-2002 «Безопасность труда в строительстве». Часть 2 «Строительное производство».
4. СНиП 1.04.03-85* Нормы продолжительности строительства и задела в строительстве предприятий, зданий, сооружений.
5. ПБ 10-382-00 Правила устройства и безопасной эксплуатации грузоподъемных кранов. ГГТН России. М. 2000г.
6. ППБ 01-03 Правила пожарной безопасности в Российской Федерации. МЧС России. М. 2003г..
7. Т.Н. Цай, П.Г. Грабовый, В.А. Большаков и др. Организация строительного производства. Изд. Ассоциации строительных ВУЗов; М., 1999 г.
8. Л.Г. Дикман. Справочник строителя. Организация жилищно-гражданского строительства. М., Стройиздат, 1985 г.
9. Н.И. Монахов. Справочник строителя. Справочное пособие заказчика-застройщика. М., Стройиздат, 1990 г.
10. Временные указания по составлению и применению сетевых графиков на строительстве жилых зданий. НИИЭС Госстроя СССР.
11. Пособие по разработке ПОС и ППР для жилищно-гражданского строительства (к СНиП 3.01.01-85*). ЦНИИОМТП Госстроя СССР. М., 1989 г.
12. Временное положение по составу, содержанию и правилам разработки ПОС и ППР в соответствии с единым порядком предпроектной и проектной подготовки строительства в г. Москве. ОАО ПКТИпромстрой. М., 2000 г.
13. Рекомендации по установке и безопасной эксплуатации грузоподъемных кранов манипуляторов и подъемников (вышек) при разработке проектов организации строительства и проектов производства работ. М. ОАО ПКТИпромстрой 2004г.
4. ПОДГОТОВКА К СТРОИТЕЛЬСТВУ
4.1 Застройщик (заказчик) определяет исполнителя работ:
- подрядчика (генподрядчика) на основе договора строительного подряда [1] при подрядном способе строительства, в том числе по результатам тендера;
- на основе собственной распорядительной документации при ведении строительства организацией, совмещающей функции застройщика (заказчика) и исполнителя работ.
4.2 Привлекаемый по 4.1 исполнитель работ должен иметь лицензии на осуществление тех видов строительной деятельности, которые подлежат лицензированию в соответствии с действующим законодательством [6], [7].
Возможность выполнения в процессе строительства требований законодательства об охране труда, окружающей среды и населения, а также возможность выполнения всех видов контроля, необходимого для оценки соответствия выполняемых работ требованиям проектной, нормативной документации и (или) условиям договора, обеспечивается организационно-технологической документацией исполнителя работ.
Исполнитель работ может подтвердить свои возможности по обеспечению качества строительства наличием сертифицированной в установленном порядке Системы менеджмента качества.
4.3 Застройщик (заказчик) передает исполнителю работ проектную документацию:
- утверждаемую часть, в том числе проект организации строительства (ПОС);
- рабочую документацию на весь объект или на определенные этапы работ.
Проектная документация должна быть допущена к производству работ застройщиком (заказчиком) подписью ответственного лица или путем простановки штампа.
4.4 Проект организации строительства с целью обеспечения соблюдения обязательных требований по безопасности обычно содержит:
- мероприятия по обеспечению в процессе строительства прочности и устойчивости возводимых и существующих зданий и сооружений;
- для сложных и уникальных объектов - программы необходимых исследований, испытаний и режимных наблюдений, включая организацию станций, полигонов, измерительных постов и т.п.;
- решения по организации транспорта, водоснабжения, канализации, энергоснабжения, связи, решения по возведению конструкций, осуществлению строительства в сложных природно-климатических условиях, а также стесненных условиях;
- мероприятия по временному ограничению движения транспорта, изменению маршрутов транспорта;
- ситуационный план строительства с расположением мест примыкания к железнодорожным путям, речных и морских причалов, временных поселений и т.п.;
- порядок и условия использования и восстановления территорий, расположенных вне земельного участка, принадлежащего застройщику (заказчику), в соответствии с установленными сервитутами;
- календарный план строительства с учетом сроков действия сервитутов на временное использование чужих территорий;
- перечень работ и конструкций, показатели качества которых влияют на безопасность объекта и в процессе строительства подлежат оценке соответствия требованиям нормативных документов и стандартов, являющихся доказательной базой соблюдения требований технических регламентов [3];
- сроки выполнения незавершенных (сезонных) работ, порядок их приемки;
- методы и средства выполнения контроля и испытаний (в том числе путем ссылок на соответствующие нормативные документы).
4.5 В случаях когда в составе проектной документации не разрабатывается проект организации строительства, застройщик (заказчик) совместно с проектировщиком и исполнителем работ (подрядчиком) условиями договора (распорядительной документацией) определяют порядок приемки законченного строительством объекта, а также перечень контрольных процедур оценки соответствия, выполняемых в процессе строительства по завершении определенных его этапов.
4.6 Исполнитель работ (подрядчик) в соответствии с действующим законодательством ([1], ст. 716, часть 1) выполняет входной контроль переданной ему по 4.3 для исполнения документации, передает застройщику (заказчику) перечень выявленных в ней недостатков, проверяет их устранение. Срок выполнения входного контроля проектной документации устанавливается в договоре.
Одновременно исполнитель работ может проверить возможность реализации проекта известными методами, определив, при необходимости, потребность в разработке новых технологических приемов и оборудования, а также возможность приобретения материалов, изделий и оборудования, применение которых предусмотрено проектной документацией, и соответствие фактического расположения мест и условий подключения временных инженерных коммуникаций (сетей) к постоянным сетям для обеспечения стройплощадки электроэнергией, водой, теплотой, паром указанным в проектной документации.
4.7 Застройщик (заказчик) должен подготовить для строительства территорию строительной площадки, обеспечив своевременное начало работы, в том числе передать в пользование исполнителю работ необходимые для осуществления работ здания и сооружения, обеспечить переселение лиц и организаций, размещенных в подлежащих сносу зданиях, обеспечить подводку инженерных сетей, транспортирование грузов ([2], ст. 747).
4.8 Застройщик (заказчик) должен обеспечить вынос на площадку геодезической разбивочной основы силами местного органа архитектуры и градостроительства или по его поручению - специализированной организацией, принять ее по акту ([1], ст. 27, часть 1).
4.9 По получении проектной документации исполнителю работ следует проверить наличие в применяемой им организационно-технологической документации документированных процедур на все виды производственного контроля качества, проверить их полноту и, при необходимости, откорректировать их, а также разработать недостающие.
4.10 На основе проектной документации исполнителю работ следует подготовить схемы расположения разбиваемых в натуре осей зданий и сооружений, знаков закрепления этих осей и монтажных ориентиров, а также схемы расположения конструкций и их элементов относительно этих осей и ориентиров. Схемы разрабатывают исходя из условия, что оси и ориентиры, разбиваемые в натуре, должны быть технологически доступными для наблюдения при контроле точности положения элементов конструкций на всех этапах строительства. Одновременно следует, при необходимости, откорректировать имеющуюся или разработать методику выполнения и контроля точности геодезических разбивочных работ, правила нанесения и закрепления монтажных ориентиров.
4.11 Исполнителю работ, при необходимости, следует выполнить обучение персонала, а также заключить с аккредитованными лабораториями договоры на выполнение тех видов испытаний, которые исполнитель работ не может выполнить собственными силами.
4.12 При подготовке к ведению строительно-монтажных работ на территории действующих производственных объектов администрация предприятия-застройщика и исполнитель работ назначают ответственного за оперативное руководство работами и определяют порядок согласованных действий. При этом определяют и согласовывают:
- объемы, технологическую последовательность, сроки выполнения строительно-монтажных работ, а также условия их совмещения с работой производственных цехов и участков реконструируемого предприятия;
- порядок оперативного руководства, включая действия строителей и эксплуатационников, при возникновении аварийных ситуаций;
- последовательность разборки конструкций, а также разборки или переноса инженерных сетей, места и условия подключения временных сетей водоснабжения, электроснабжения и др., места выполнения исполнительных съемок;
- порядок использования строителями услуг предприятия и его технических средств;
- условия организации комплектной и первоочередной поставки оборудования и материалов, перевозок, складирования грузов и передвижения строительной техники по территории предприятия, а также размещения временных зданий и сооружений и (или) использования для нужд строительства зданий, сооружений и помещений действующего производственного предприятия.
4.13 Мероприятия по закрытию улиц, ограничению движения транспорта, изменению движения общественного транспорта, предусмотренные стройгенпланом и согласованные при его разработке, перед началом работ окончательно согласовываются с Государственной инспекцией безопасности дорожного движения органов внутренних дел и учреждениями транспорта и связи органа местного самоуправления. После исчезновения необходимости в ограничениях указанные органы должны быть поставлены в известность.
4.14 Участники строительства своими распорядительными документами (приказами) назначают персонально ответственных за объект должностных лиц:
ответственного представителя технадзора застройщика (заказчика) - должностное лицо, отвечающее за ведение технического надзора;
ответственного производителя работ - должностное лицо, отвечающее за выполнение и качество работ;
ответственного представителя проектировщика - должностное лицо, отвечающее за ведение авторского надзора, в случаях, когда авторский надзор выполняется.
Указанные должностные лица должны иметь соответствующую квалификацию.
Для объекта, возводимого организацией, выполняющей функции застройщика (заказчика) и исполнителя работ (подрядчика), указанные должностные лица назначает руководитель этой организации. При этом совмещение функций ответственного производителя работ и ответственного представителя технадзора одним подразделением или должностным лицом этой организации недопустимо.
4.15 Застройщик (заказчик) заблаговременно, но не позднее чем за 7 рабочих дней до начала работ на строительной площадке направляет в соответствующий орган госархстройнадзора извещение о начале строительных работ, представив одновременно:
- копию разрешения на строительство, выданного в установленном порядке;
- копии лицензий на право выполнения исполнителями строительно-монтажных работ (в случае необходимости - также лицензию на выполнение функций заказчика) по данному типу объектов, а также копию сертификата на систему менеджмента качества исполнителя работ при ее наличии;
- проектную документацию (согласованную и утвержденную в установленном порядке) в объеме, достаточном для выполнения заявленного этапа строительства;
- решения по технике безопасности;
- копию стройгенплана, согласованного в установленном порядке;
- приказы застройщика или заказчика и подрядчика (при подрядном способе строительства), а также проектировщика при наличии авторского надзора о назначении на строительство объекта ответственных должностных лиц;
- копию документа о вынесении в натуру линий регулирования застройки и геодезической разбивочной основы;
- прошнурованный общий и специальные журналы работ.
При необходимости выполнения строительно-монтажных работ на территории действующих производственных объектов следует представлять также документы, предусмотренные 4.12.
5. СТРОИТЕЛЬНЫЕ РАБОТЫ
5.1 До начала любых работ строительную площадку и опасные зоны работ за ее пределами ограждают в соответствии с требованиями нормативных документов.
При въезде на площадку устанавливают информационные щиты с указанием наименования объекта, названия застройщика (заказчика), исполнителя работ (подрядчика, генподрядчика), фамилии, должности и номеров телефонов ответственного производителя работ по объекту и представителя органа госархстройнадзора или местного самоуправления, курирующего строительство, сроков начала и окончания работ, схемы объекта.
Наименование и номер телефона исполнителя работ наносят также на щитах инвентарных ограждений мест работ вне стройплощадки, мобильных зданиях и сооружениях, крупногабаритных элементах оснастки, кабельных барабанах и т.п.
По требованию органа местного самоуправления строительная площадка может быть оборудована устройствами или бункерами для сбора мусора, а также пунктами очистки или мойки колес транспортных средств на выездах, а на линейных объектах - в местах, указанных органом местного самоуправления.
При необходимости временного использования определенных территорий, не включенных в строительную площадку, для нужд строительства, не представляющих опасности для населения и окружающей среды, режим использования, охраны (при необходимости) и уборки этих территорий определяется соглашением с владельцами этих территорий (для общественных территорий - с органом местного самоуправления).
5.2 Исполнитель работ должен обеспечивать доступ на территорию стройплощадки и возводимого объекта представителям застройщика (заказчика), органам государственного контроля (надзора), авторского надзора и местного самоуправления; предоставлять им необходимую документацию.
5.3 В тех случаях, когда строительная площадка расположена на территории, подверженной воздействию неблагоприятных природных явлений и геологических процессов (сели, лавины, оползни, обвалы, заболоченность, подтопление и др.), до начала выполнения строительных работ по специальным проектам выполняют первоочередные мероприятия и работы по защите территории от указанных процессов.
5.4 Попутная разработка природных ресурсов может вестись при наличии соответствующей согласованной и утвержденной в установленном порядке документации.
5.5 Исполнитель работ обеспечивает безопасность работ для окружающей природной среды, при этом:
- обеспечивает уборку стройплощадки и прилегающей к ней пятиметровой зоны; мусор и снег должны вывозиться в установленные органом местного самоуправления места и сроки;
- производство работ в охранных заповедных и санитарных зонах выполняет в соответствии со специальными правилами;
- не допускается несанкционированное сведение древесно-кустарниковой растительности;
- не допускается выпуск воды со строительной площадки без защиты от размыва поверхности;
- при буровых работах принимает меры по предотвращению излива подземных вод;
- выполняет обезвреживание и организацию производственных и бытовых стоков;
- выполняет работы по мелиорации и изменению существующего рельефа только в соответствии с согласованной органами госнадзора и утвержденной проектной документацией.
В случае обнаружения в ходе работ объектов, имеющих историческую, культурную или иную ценность, исполнитель работ приостанавливает
ведущиеся работы и извещает об обнаруженных объектах учреждения и органы, предусмотренные законодательством [2].
5.6 Временные здания и сооружения для нужд строительства возводятся (устанавливаются) на строительной площадке специально для обеспечения строительства и после его окончания подлежат ликвидации.
Временные здания и сооружения, а также отдельные помещения в существующих зданиях и сооружениях, приспособленные к использованию для нужд строительства, должны соответствовать требованиям технических регламентов и действующих до их принятия строительных, пожарных, санитарно-эпидемиологических норм и правил, предъявляемым к бытовым, производственным, административным и жилым зданиям, сооружениям и помещениям.
Состав временных зданий и сооружений, размещаемых на территории строительной площадки, должен быть определен стройгенпланом, разрабатываемым в составе проекта организации строительства.
5.7 Временные здания и сооружения, входящие в состав временного поселения, размещаются на территории застройщика в соответствии с проектом этого поселения, в составе которого следует предусматривать снос временного поселения и рекультивацию земель, смету затрат на эти работы.
Проект временного поселения и проект его сноса утверждаются застройщиком по согласованию с органами Государственной противопожарной службы, санитарно-эпидемиологического, экологического надзоров и органом местного самоуправления, выдавшим разрешение на строительство объекта, а также представителями работников, если последнее предусмотрено соглашениями между ними и работодателем.
5.8 В случаях когда предусматривается последующая передача временных поселений, зданий и сооружений для постоянной эксплуатации, проекты временных поселений, зданий и сооружений разрабатываются, согласовываются и утверждаются в порядке, установленном для проектирования поселений, зданий и сооружений, предназначенных для постоянного использования по назначению.
5.9 Временные здания и сооружения, расположенные на стройплощадке, вводятся в эксплуатацию решением ответственного производителя работ по объекту. Ввод в эксплуатацию оформляется актом или записью в журнале работ.
Ввод в эксплуатацию зданий и сооружений на территории временных поселений по 5.8 осуществляется на общих основаниях.
5.10 При сносе зданий и сооружений в порядке подготовки строительной площадки к строительству должны выполняться требования безопасности труда в соответствии с действующей нормативной документацией.
При использовании для сноса взрывов, сжигания или иных потенциально опасных методов должно быть выставлено оцепление. О моменте взрыва, сжигания или обрушения должны быть оповещены все лица, находящиеся на строительной площадке, а также юридические (физические) лица - владельцы прилегающих территорий.
5.11 Исполнитель обеспечивает складирование и хранение материалов и изделий в соответствии с требованиями стандартов и ТУ на эти материалы и изделия.
Если выявлены нарушения установленных правил складирования и хранения, исполнитель работ должен немедленно их устранить. Применение неправильно складированных и хранимых материалов и изделий исполнителем работ должно быть приостановлено до решения вопроса о возможности их применения без ущерба качеству строительства застройщиком (заказчиком) с привлечением, при необходимости, представителей проектировщика и органа государственного контроля (надзора). Это решение должно быть документировано.
5.12 При производстве работ, связанных с устройством временных выемок и других препятствий на территории существующей застройки, строительная организация, производящая работы, обеспечивает проезд автотранспорта и проход к домам путем устройства мостов, пешеходных мостиков с поручнями, трапов по согласованию с владельцем территории. После окончания работ указанные устройства должны быть вывезены с территории.
Места работ, а также временных проездов и проходов должны быть освещены.
Организационно-технологические решения следует ориентировать на максимальное сокращение неудобств, причиняемых строительными работами населению. С этой целью прокладка коммуникаций на городской территории вдоль улиц и дорог должна выполняться по графику, учитывающему их одновременную укладку; под восстановление благоустройства следует сдавать участки длиной, как правило, не более одного квартала; восстановительные работы следует вести в две-три смены; отходы асфальтобетона, строительный мусор следует вывозить своевременно в сроки и в порядке, установленном органом местного самоуправления.
5.13 Работы, связанные с вскрытием поверхности в местах расположения действующих подземных коммуникаций и сооружений, должны производиться с соблюдением специальных правил, установленных министерствами и ведомствами, эксплуатирующими эти коммуникации, а также следующих дополнительных правил.
5.13.1 В соответствии с действующими правилами охраны подземных коммуникаций исполнитель работ должен заблаговременно вызвать на место работ представителей организаций, эксплуатирующих действующие подземные коммуникации и сооружения, а при их отсутствии - представителей организаций, согласовавших проектную документацию.
5.13.2 Прибывшим на место представителям эксплуатирующих организаций предъявляются проектная документация и вынесенные в натуру оси или. габариты намеченной выемки. Совместно с эксплуатирующей организацией на месте определяется (шурфованием или иным способом), обозначается на местности и наносится на рабочие чертежи фактическое положение действующих подземных коммуникаций и сооружений. Представители эксплуатирующих организаций вручают подрядчику предписания о мерах по обеспечению сохранности действующих подземных коммуникаций и сооружений и о необходимости вызова их для освидетельствования скрытых работ и на момент обратной засыпки выемок.
Не явившиеся и не уведомившие об отсутствии на месте работ эксплуатируемых ими коммуникаций и сооружений организации вызываются повторно за сутки с одновременным уведомлением об этом органов местного самоуправления, которые принимают решение о дальнейших действиях в случае повторной неявки представителей указанных организаций. До принятия соответствующего решения приступать к работам нельзя.
5.13.3 Вскрытые коммуникации в случае необходимости по указанию эксплуатирующих организаций должны быть подвешены или закреплены другим способом и защищены от повреждений; состояние подвесок и защитных устройств следует систематически проверять и приводить в порядок.
5.13.4 При обнаружении не указанных предварительно подземных коммуникаций и сооружений работы должны быть приостановлены, а на место работ должны быть вызваны представители эксплуатирующих организаций, проектной организации, застройщика (заказчика). В случае если владелец неизвестной коммуникации не выявлен, вызывается представитель органа местного самоуправления, который принимает решение о привлечении необходимых служб. При необходимости в проектную документацию должны быть внесены изменения в установленном порядке с проведением повторных согласований.
6. КОНТРОЛЬ КАЧЕСТВА СТРОИТЕЛЬСТВА. НАДЗОР ЗА СТРОИТЕЛЬСТВОМ
6.1 Производственный контроль качества строительства выполняется исполнителем работ и включает в себя:
- входной контроль проектной документации, предоставленной застройщиком (заказчиком);
- приемку вынесенной в натуру геодезической разбивочной основы;
- входной контроль применяемых материалов, изделий;
- операционный контроль в процессе выполнения и по завершении операций;
- оценку соответствия выполненных работ, результаты которых становятся недоступными для контроля после начала выполнения последующих работ.
6.1.1 При входном контроле проектной документации следует проанализировать всю представленную документацию, включая ПОС и рабочую документацию, проверив при этом:
- ее комплектность;
- соответствие проектных осевых размеров и геодезической основы;
- наличие согласований и утверждений;
- наличие ссылок на материалы и изделия;
- соответствие границ стройплощадки на стройгенплане установленным сервитутам;
- наличие перечня работ и конструкций, показатели качества которых влияют на безопасность объекта и подлежат оценке соответствия в процессе строительства;
- наличие предельных значений контролируемых по указанному перечню параметров, допускаемых уровней несоответствия по каждому из них;
- наличие указаний о методах контроля и измерений, в том числе в виде ссылок на соответствующие нормативные документы.
При обнаружении недостатков соответствующая документация возвращается на доработку.
6.1.2 Исполнитель работ выполняет приемку предоставляемой ему застройщиком (заказчиком) геодезической разбивочной основы, проверяет ее соответствие установленным требованиям к точности, надежность закрепления знаков на местности; с этой целью он может привлечь независимых экспертов. Приемку геодезической разбивочной основы у застройщика (заказчика) следует оформлять соответствующим актом.
6.1.3 Входным контролем в соответствии с действующим законодательством [1] проверяют соответствие показателей качества покупаемых (получаемых) материалов, изделий и оборудования требованиям стандартов, технических условий или технических свидетельств на них, указанных в проектной документации и (или) договоре подряда.
При этом проверяется наличие и содержание сопроводительных документов поставщика (производителя), подтверждающих качество указанных материалов, изделий и оборудования.
При необходимости могут выполняться контрольные измерения и испытания указанных выше показателей. Методы и средства этих измерений и испытаний должны соответствовать требованиям стандартов, технических условий и (или) технических свидетельств на материалы, изделия и оборудование.
Результаты входного контроля должны быть документированы.
6.1.4 В случае выполнения контроля и испытаний привлеченными аккредитованными лабораториями следует проверить соответствие применяемых ими методов контроля и испытаний установленным стандартами и (или) техническими условиями на контролируемую продукцию.
6.1.5 Материалы, изделия, оборудование, несоответствие которых установленным требованиям выявлено входным контролем, следует отделить от пригодных и промаркировать. Работы с применением этих материалов, изделий и оборудования следует приостановить. Застройщик (заказчик) должен быть извещен о приостановке работ и ее причинах.
В соответствии с законодательством [1] может быть принято одно из трех решений:
- поставщик выполняет замену несоответствующих материалов, изделий, оборудования соответствую щи ми;
- несоответствующие изделия дорабатываются;
- несоответствующие материалы, изделия могут быть применены после обязательного согласования с застройщиком (заказчиком), проектировщиком и органом государственного контроля (надзора) по его компетенции.
6.1.6 Операционным контролем исполнитель работ проверяет:
- соответствие последовательности и состава выполняемых технологических операций технологической и нормативной документации, распространяющейся на данные технологические операции;
- соблюдение технологических режимов, установленных технологическими картами и регламентами;
- соответствие показателей качества выполнения операций и их результатов требованиям проектной и технологической документации, а также распространяющейся на данные технологические операции нормативной документации.
Места выполнения контрольных операций, их частота, исполнители, методы и средства измерений, формы записи результатов, порядок принятия решений при выявлении несоответствий установленным требованиям должны соответствовать требованиям проектной, технологической и нормативной документации.
Результаты операционного контроля должны быть документированы.
6.2 В процессе строительства должна выполняться оценка выполненных работ, результаты которых влияют на безопасность объекта, но в соответствии с принятой технологией становятся недоступными для контроля после начала выполнения последующих работ, а также выполненных строительных конструкций и участков инженерных сетей, устранение дефектов которых, выявленных контролем, невозможно без разборки или повреждения последующих конструкций и участков инженерных сетей. В указанных контрольных процедурах могут участвовать представители соответствующих органов государственного надзора, авторского надзора, а также, при необходимости, независимые эксперты. Исполнитель работ не позднее чем за три рабочих дня извещает остальных участников о сроках проведения указанных процедур.
6.2.1 Результаты приемки работ, скрываемых последующими работами, в соответствии с требованиями проектной и нормативной документации оформляются актами освидетельствования скрытых работ (приложение В). Застройщик (заказчик) может потребовать повторного освидетельствования после устранения выявленных дефектов.
6.2.2 К процедуре оценки соответствия отдельных конструкций, ярусов конструкций (этажей) исполнитель работ должен представить акты освидетельствования всех скрытых работ, входящих в состав этих конструкций, геодезические исполнительные схемы, а также протоколы испытаний конструкций в случаях, предусмотренных проектной документацией и (или) договором строительного подряда. Застройщик (заказчик) может выполнить контроль достоверности представленных исполнителем работ исполнительных геодезических схем. С этой целью исполнитель работ должен сохранить до момента завершения приемки закрепленные в натуре разбивочные оси и монтажные ориентиры.
Результаты приемки отдельных конструкций должны оформляться актами промежуточной приемки конструкций (приложение Г).
6.2.3 Испытания участков инженерных сетей и смонтированного инженерного оборудования выполняются согласно требованиям соответствующих нормативных документов и оформляются актами установленной ими формы.
6.2.4 При обнаружении в результате поэтапной приемки дефектов работ, конструкций, участков инженерных сетей соответствующие акты должны оформляться только после устранения выявленных дефектов.
В случаях когда последующие работы должны начинаться после перерыва более чем в 6 месяцев с момента завершения поэтапной приемки, перед возобновлением работ эти процедуры следует выполнить повторно с оформлением соответствующих актов.
6.3 Технический надзор застройщика (заказчика) за строительством выполняет:
- проверку наличия у исполнителя работ документов о качестве (сертификатов в установленных случаях) на применяемые им материалы, изделия и оборудование, документированных результатов входного контроля и лабораторных испытаний;
- контроль соблюдения исполнителем работ правил складирования и хранения применяемых материалов, изделий и оборудования; при выявлении нарушений этих правил представитель технадзора может запретить применение неправильно складированных и хранящихся материалов;
- контроль соответствия выполняемого исполнителем работ операционного контроля требованиям 6.1.6;
- контроль наличия и правильности ведения исполнителем работ исполнительной документации, в том числе оценку достоверности геодезических исполнительных схем выполненных конструкций с выборочным контролем точности положения элементов;
- контроль за устранением дефектов в проектной документации, выявленных в процессе строительства, документированный возврат дефектной документации проектировщику, контроль и документированная приемка исправленной документации, передача ее исполнителю работ;
- контроль исполнения исполнителем работ предписаний органов государственного надзора и местного самоуправления;
- извещение органов государственного надзора обо всех случаях аварийного состояния на объекте строительства;
- контроль соответствия объемов и сроков выполнения работ условиям договора и календарному плану строительства;
- оценку (совместно с исполнителем работ) соответствия выполненных работ, конструкций, участков инженерных сетей, подписание двухсторонних актов, подтверждающих соответствие; контроль за выполнением исполнителем работ требования о недопустимости выполнения последующих работ до подписания указанных актов;
- заключительную оценку (совместно с исполнителем работ) соответствия законченного строительством объекта требованиям законодательства, проектной и нормативной документации.
Для осуществления технического надзора застройщик (заказчик), при необходимости, формирует службу технического надзора, обеспечивая ее проектной и необходимой нормативной документацией, а также контрольно-измерительными приборами и инструментами.
6.4 В случаях, предусмотренных законодательством, разработчик проектной документации осуществляет авторский надзор за строительством. Порядок осуществления и функции авторского надзора устанавливаются соответствующими нормативными документами.
6.5 Замечания представителей технического надзора застройщика (заказчика) и авторского надзора документируются. Факты устранения дефектов по замечаниям этих представителей документируются с их участием.
6.6 Авторский надзор архитектора осуществляется автором-архитектором в инициативном порядке независимо от решения застройщика (заказчика) и наличия договора на авторский надзор по объекту.
ФОРМА ОБЩЕГО ЖУРНАЛА РАБОТ
|
ОБЩИЙ ЖУРНАЛ РАБОТ №________ по строительству объекта_______________________________________________________ _____________________________________________________________________________ (комплекс, здание, сооружение) Адрес________________________________________________________________________ Участники строительства Организация, ответственная за производство работ по объекту_______________________ _____________________________________________________________________________ (юридическое или физическое лицо, получившее разрешение на выполнение строительно-монтажных работ (генподрядчик, исполнитель работ) Наименование и почтовые реквизиты, телефон_____________________________________ Руководитель_________________________________________________________________ Ответственные производители работ по объекту (подлежат регистрации в территориальном органе Госархстрой надзора):
Ответственный за ведение журнала работ__________________________________________ Организация, ответственная за стройплощадку__________________________________ _____________________________________________________________________________ (заполняется в случае, если управление стройплощадкой поручено отдельной организации) Наименование и почтовые реквизиты, телефон_____________________________________ Руководитель__________________________________________________________________ Ответственное должностное лицо по стройплощадке________________________________ Застройщик (заказчик)________________________________________________________ (юридическое или физическое лицо, получившее разрешение на строительство) Наименование и почтовые реквизиты, телефон_____________________________________ Руководитель ________________________________________________________________ Ответственные представители технического надзора (подлежат регистрации в территориальном органе Госархстройнадзора) (заполняется в случае, если технический надзор ведется сотрудниками застройщика (заказчика):
Технический надзор__________________________________________________________ (заполняется в случае, если технический надзор ведется сторонней организацией) Наименование и почтовые реквизиты, телефон_____________________________________ Руководитель__________________________________________________________________ Ответственные представители технического надзора по объекту (подлежат регистрации в территориальном органе Госархстройнадзора):
Орган Госархстройнадзора, курирующий объект Наименование и почтовые реквизиты_____________________________________________ Руководитель__________________________________________________________________ Куратор объекта__________ телефон______________________________________________ Другие исполнители работ по объекту (субподрядные организации) и выполняемые ими работы. Указываются: наименование и почтовые реквизиты, Ф.И.О. руководителей и производителей работ по объекту.__________________________________________________ Организации, разработавшие проектно-сметную документацию и выполненные ими части проектной документации. Указываются: наименование и почтовые реквизиты, Ф.И.О. руководителя, а также руководителей авторского надзора, если такой надзор на объекте ведется. _____________________________________________________________________________ Сведения о журнале В настоящем журнале ____________ пронумерованных и прошнурованных страниц. Журнал охватывает период с _____ по ________________ (заполняется в случае, если на протяжении строительства велось несколько журналов) Должность, фамилия, имя, отчество и подпись руководителя организации, выдавшего журнал _____________________________________________________________________________ Дата выдачи, печать организации_________________________________________________ Отметки об изменениях в записях на титульном листе
Общая информация об объекте Основные показатели строящегося объекта (этажность, количество квартир, площадь, мощность, производительность, вместимость и т.п.) и сметная стоимость на момент начала строительства Начало работ: по плану (договору) _____________фактически_____________ Окончание работ (приемка в эксплуатацию): по плану (договору) _____________фактически_____________ Утверждающая инстанция и дата утверждения проекта_____________
|
Раздел 1
Список инженерно-технического персонала, занятого на строительстве объекта
|
Фамилия, имя, отчество, занимаемая должность, участок работ |
Дата начала работ на строительстве объекта |
Дата окончания работ на строительстве объекта |
Примечание |
|
|
|
|
|
|
|
|
|
|
|
|
|
|
|
|
|
|
|
|
Раздел 2
Перечень специальных журналов работ, а также журналов авторского надзора
|
Наименование специального журнала и дата его выдачи |
Организация, ведущая журнал, фамилия, инициалы и должность ответственного лица |
Дата сдачи-приемки ' журнала и подписи должностных лиц |
|
|
|
|
|
|
|
|
|
|
|
|
Перечень актов промежуточной приемки ответственных конструкций и освидетельствования скрытых работ
|
№ п. п. |
Наименование актов (с указанием места расположения конструкций и работ) |
Дата подписания акта, фамилии, инициалы и должности подписавших |
|
|
|
|
|
|
|
|
|
|
|
|
Сведения о производстве работ и контроле качества
|
№ и дата |
Наименование конструктивных частей, элементов и работ, места их расположения со ссылкой на номера чертежей |
Сведения о входном контроле материалов изделий и конструкций (реквизиты паспортов и др. документов о качестве) |
Сведения об операционном контроле (оценка соответствия проекту, отметки о допущенных отступлениях и т.д.) |
Сведения о приемочном контроле (№№ актов по разделу 3) |
|
|
|
|
|
|
|
|
|
|
|
|
|
|
|
|
|
|
Замечания контролирующих органов и служб
|
Дата |
Замечания контролирующих органов или ссылка на предписание |
Отметки о принятии замечаний к исполнению и о проверке их выполнения |
|
|
|
|
|
|
|
|
|
|
|
|
|
|
|
|
УКАЗАНИЯ К ВЕДЕНИЮ ОБЩЕГО ЖУРНАЛА РАБОТ
1. Общий журнал работ является основным первичным производственным документом, отражающим технологическую последовательность, сроки, качество выполнения и условия производства строительно-монтажных работ. Основное назначение журнала - обеспечение прослеживаемости руководителей, исполнителей и результатов, работ, определяющих прочность, устойчивость и надежность здания (сооружения).
2. Общий журнал работ ведется на строительстве (реконструкции) отдельных или группы однотипных, одновременно строящихся зданий (сооружений), расположенных в пределах одной строительной площадки.
3. Общий журнал работ ведет лицо, ответственное за производство работ на объекте (ответственный производитель работ) и заполняет его с первого дня работы на объекте лично или поручает подчиненным инженерно-техническим работникам. Специализированные строительно-монтажные организации ведут специальные журналы работ, которые находятся у ответственных лиц, выполняющих эти работы. По окончании работ специальный журнал передается организации, ответственной за производство работ на объекте (генподрядчику).
4. Титульный лист заполняется до начала строительства организацией, ответственной за производство работ по объекту с участием остальных упомянутых участников строительства (проектной организации, заказчика и пр.).
5. Список инженерно-технического персонала, занятого на строительстве объекта (раздел I), составляет руководитель организации, ответственной за производство работ по объекту. В него включаются инженерно-технические работники этой организации, а также других организаций - исполнителей работ по объекту (субподрядных организаций).
6. В разделе 3 приводится перечень всех актов в календарном порядке.
7. В раздел 4 включаются все работы по частям и элементам зданий и сооружений, подлежащие оценке соответствия. В случае выявления несоответствий приводится их краткая характеристика.
8. Раздел 4 заполняется лицом, ответственным за ведение общего журнала работ, или уполномоченными им инженерно-техническими работниками.
9. Регулярные сведения о производстве работ (с начала и до их завершения), включаемые в раздел 4, являются основной частью журнала.
Эта часть журнала должна содержать сведения о начале и окончании работы и отражать ход ее выполнения. Описание работ должно производиться по конструктивным элементам здания или сооружения с указанием осей, рядов, отметок, этажей, ярусов, секций и помещений, где работы выполнялись. Здесь же должны приводиться краткие сведения о методах производства работ, применяемых материалах, готовых изделиях и конструкциях, испытаниях оборудования, систем, сетей и устройств (опробование вхолостую или под нагрузкой, подача электроэнергии, давления, испытания на прочность и герметичность и др.), отступлениях от рабочих чертежей (с указанием причин) и их согласовании, наличии и выполнении схем операционного контроля качества, исправлениях или переделках выполненных работ. Кроме того, заносится информация о существенных изменениях на стройплощадке, в том числе изменении расположения охранных, защитных и сигнальных ограждений, переносе транспортных и пожарных проездов, прокладке, перекладке и разборке временных инженерных сетей, а также о метеорологических и других особых условиях производства работ.
10. В раздел 5 вносятся замечания лиц (в том числе представителя технадзора), контролирующих производство и безопасность работ в соответствии с предоставленными им правами.
11. Каждая запись в журнале подписывается сделавшим ее лицом.
12. При необходимости иллюстрации записей эскизами, схемами или иными графическими материалами последние подписываются отдельно и вклеиваются в текст или собираются в отдельную папку. В записях в этом случае должно содержаться упоминание о наличии и местонахождении графических материалов.
13. Общий журнал должен быть пронумерован, прошнурован, оформлен всеми подписями на титульном листе и скреплен печатью организации, его выдавшей. При недостатке в журнале места для записей заводится новый журнал работ со следующим номером, о чем делается запись на титульном листе.
14. В ходе строительства журнал работ должен предъявляться представителю технадзора, органа архитектурно-строительного надзора и других контролирующих органов по их требованию.
15. При сдаче законченного строительством объекта в эксплуатацию общий и специальные журналы работ предъявляются принимающей организации (органу) и после приемки объекта передаются на постоянное хранение заказчику (застройщику) или, по его поручению, эксплуатационной организации или пользователю.
16. По разрешению органа архитектурно-строительного надзора допускается ведение журнала в виде электронного документа. При этом должны быть обеспечены надежная защита от несанкционированного доступа, а также идентификация подписей ответственных должностных лиц.
1 Область применения
Настоящие нормы и правила распространяются на новое строительство, расширение, реконструкцию, техническое перевооружение, капитальный ремонт (далее - строительное производство), производство строительных материалов (далее - промышленность строительных материалов), а также на изготовление строительных конструкций и изделий (далее - строительная индустрия) независимо от форм собственности и ведомственной принадлежности организаций, выполняющих эти работы.
2 Нормативные ссылки
В настоящих нормах и правилах использованы ссылки на нормативные правовые акты, приведенные в приложении А.
3 Определения
В настоящем нормативном документе применены термины и определения, приведенные в приложении Б, в том числе установленные действующим законодательством Российской Федерации об охране труда, Конвенцией 148 МОТ 1977 г. «О защите трудящихся от профессионального риска, вызываемого загрязнением воздуха, шумом и вибрацией на рабочих местах», ратифицированной Указом Президиума Верховного Совета СССР от 29 марта 1988 г. № 8694-XI, Конвенцией 155 МОТ 1981 г. «О безопасности и гигиене труда и производительной среде», ратифицированной Федеральным законом Российской Федерации от 11 апреля 1988 г. № 58-ФЗ.
4 Общие положения
4.1 Организация и выполнение работ в строительном производстве, промышленности строительных материалов и строительной индустрии должны осуществляться при соблюдении законодательства Российской Федерации об охране труда (далее - законодательства), а также иных нормативных правовых актов, установленных Перечнем видов нормативных правовых актов, утвержденным постановлением Правительства Российской Федерации от 23 мая 2000 г. № 399 «О нормативных правовых актах, содержащих государственные нормативные требования охраны труда»:
2 строительные нормы и правила, своды правил по проектированию и строительству;
- межотраслевые и отраслевые правила и типовые инструкции по охране труда, утвержденные в установленном порядке федеральными органами исполнительной власти;
- государственные стандарты системы стандартов безопасности труда, утвержденные Госстандартом России или Госстроем России;
- правила безопасности, правила устройства и безопасной эксплуатации, инструкции по безопасности;
- государственные санитарно-эпидемиологические правила и нормативы, гигиенические нормативы, санитарные правила и нормы, утвержденные Минздравом России.
4.2 В случаях применения методов работ, материалов, конструкций, машин, инструмента, инвентаря, технологической оснастки, оборудования и транспортных средств, по которым требования безопасного производства работ не предусмотрены настоящими нормами и правилами, следует применять соответствующие нормативные правовые акты по охране труда субъектов Российской Федерации, а также производственно-отраслевые нормативные документы организаций (стандарты предприятий по безопасности труда, инструкции по охране труда работников организаций).
4.3 Требования охраны и безопасности труда, содержащиеся в нормативных правовых актах субъектов Российской Федерации и производственно-отраслевых нормативных документах организаций, не должны противоречить обязательным положениям настоящих норм и правил и других нормативных правовых актов, содержащих государственные требования охраны труда.
4.4 Участники строительства объектов (заказчики, проектировщики, подрядчики, поставщики, а также производители строительных материалов и конструкций, изготовители строительной техники и производственного оборудования) несут установленную законодательством ответственность за нарушения требований нормативных документов, указанных в 4.1 и 4.2.
4.5 Обеспечение технически исправного состояния строительных машин, инструмента, технологической оснастки, средств коллективной защиты работающих осуществляется организациями, на балансе которых они находятся.
Организации, осуществляющие производство работ с применением машин, должны обеспечить выполнение требований безопасности этих работ.
4.6 Перед началом выполнения строительно-монтажных работ на территории организации генеральный подрядчик (субподрядчик) и администрация организации, эксплуатирующая (строящая) этот объект, обязаны оформить акт-допуск по форме приложения В.
4.7 Генеральный подрядчик или арендодатель обязан при выполнении работ на производственных территориях с участием субподрядчиков или арендаторов:
разработать совместно с ними график выполнения совмещенных работ, обеспечивающих безопасные условия труда, обязательный для всех организаций и лиц на данной территории;
осуществлять их допуск на производственную территорию с учетом выполнения требований 4.6;
обеспечивать выполнение общих для всех организаций мероприятий охраны труда и координацию действий субподрядчиков и арендаторов в части выполнения мероприятий по безопасности труда согласно акту-допуску и графику выполнения совмещенных работ.
4.8 Перед началом работ в условиях производственного риска необходимо выделить опасные для людей зоны, в которых постоянно действуют или могут действовать опасные факторы, связанные или не связанные с характером выполняемых работ.
4.9 К зонам постоянно действующих опасных производственных факторов относятся: места вблизи от неизолированных токоведущих частей электроустановок;
места вблизи от неогражденных перепадов по высоте 1,3 м и более; места, где возможно превышение предельно допустимых концентраций вредных веществ в воздухе рабочей зоны.
К зонам потенциально опасных производственных факторов следует относить: участки территории вблизи строящегося здания (сооружения);
этажи (ярусы) зданий и сооружений в одной захватке, над которыми происходит монтаж (демонтаж) конструкций или оборудования;
зоны перемещения машин, оборудования или их частей, рабочих органов;
места, над которыми происходит перемещение грузов кранами.
Размеры указанных опасных зон устанавливаются согласно приложению Г.
4.10 Места временного или постоянного нахождения работников должны располагаться за пределами опасных зон.
На границах зон постоянно действующих опасных производственных факторов должны быть установлены защитные ограждения, а зон потенциально опасных производственных факторов - сигнальные ограждения и знаки безопасности.
4.11 На выполнение работ в зонах действия опасных производственных факторов, возникновение которых не связано с характером выполняемых работ, должен быть выдан наряд-допуск по форме приложения Д.
4.11.1 Перечень мест производства и видов работ, где допускается выполнять работы только по наряду-допуску, должен быть составлен в организации с учетом ее профиля на основе перечня приложения Е и утвержден руководителем организации.
4.11.2 Наряд-допуск выдается непосредственному руководителю работ (прорабу, мастеру, менеджеру и т.п.) лицом, уполномоченным приказом руководителя организации. Перед началом работ руководитель работы обязан ознакомить работников с мероприятиями по безопасности производства работ и оформить инструктаж с записью в наряде-допуске.
4.11.3 При выполнении работ в охранных зонах сооружений или коммуникаций наряд-допуск может быть выдан при наличии письменного разрешения организации - владельца этого сооружения или коммуникации.
4.11.4 Наряд-допуск выдается на срок, необходимый для выполнения заданного объема работ. В случае возникновения в процессе производства работ опасных или вредных производственных факторов, не предусмотренных нарядом-допуском, работы следует прекратить, наряд-допуск аннулировать и возобновить работы только после выдачи нового наряда-допуска.
Лицо, выдавшее наряд-допуск, обязано осуществлять контроль за выполнением предусмотренных в нем мероприятий по обеспечению безопасности производства работ.
6 Организация производственных территорий, участков работ и рабочих мест
6.1 Общие требования
6.1.1 Производственные территории (площадки строительных и промышленных предприятий с находящимися на них объектами строительства, производственными и санитарно-бытовыми зданиями и сооружениями), участки работ и рабочие места должны быть подготовлены для обеспечения безопасного производства работ.
Подготовительные мероприятия должны быть закончены до начала производства работ. Соответствие требованиям охраны и безопасности труда производственных территорий, зданий и сооружений, участков работ и рабочих мест вновь построенных или реконструируемых промышленных объектов определяется при приемке их в эксплуатацию.
Окончание подготовительных работ на строительной площадке должно быть принято по акту о выполнении мероприятий по безопасности труда, оформленного согласно приложению И.
6.1.2 Производственное оборудование, приспособления и инструмент, применяемые для организации рабочего места, должны отвечать требованиям безопасности труда.
6.1.3 Производственные территории, участки работ и рабочие места должны быть обеспечены необходимыми средствами коллективной или индивидуальной защиты работающих, первичными средствами пожаротушения, а также средствами связи, сигнализации и другими техническими средствами обеспечения безопасных условий труда в соответствии с требованиями действующих нормативных документов и условиями соглашений.
6.1.4. При размещении на производственной территории санитарно-бытовых и производственных помещений, мест отдыха, проходов для людей, рабочих мест необходимо выполнять требования 4.10.
6.1.5. При строительстве объектов с применением грузоподъемных кранов, когда в опасные зоны, расположенные вблизи строящихся зданий, а также мест перемещения грузов кранами, границы которых определяются по приложению Г настоящих норм и правил, попадают транспортные или пешеходные пути, санитарно-бытовые или производственные здания и сооружения, другие места постоянного или временного нахождения людей на территории строительной площадки или вблизи ее, работы следует выполнять в соответствии с ПОС и ППР, содержащими решение следующих вопросов, рекомендованных в приложении Ж, для обеспечения безопасности людей:
применение средств для искусственного ограничения зоны работы башенных кранов;
применение защитных сооружений-укрытий и защитных экранов.
6.1.6 Проезды, проходы на производственных территориях, а также проходы к рабочим местам и на рабочих местах должны содержаться в чистоте и порядке, очищаться от мусора и снега, не загромождаться складируемыми материалами и конструкциями.
6.1.7 Допуск на производственную территорию посторонних лиц, а также работников в нетрезвом состоянии или не занятых на работах на данной территории запрещается.
Находясь на территории строительной или производственной площадки, в производственных и бытовых помещениях, на участках работ и рабочих местах, работники, а также представители других организаций обязаны выполнять правила внутреннего трудового распорядка, принятые в данной организации.
6.1.8 Территориально обособленные помещения, площадки, участки работ, рабочие места должны быть обеспечены телефонной связью или радиосвязью.
6.2 Требования безопасности к обустройству и содержанию производственных территорий, участков работ и рабочих мест
6.2.1 Устройство производственных территорий, их техническая эксплуатация должны соответствовать требованиям строительных норм и правил, государственных стандартов, санитарных, противопожарных, экологических и других действующих нормативных документов.
6.2.2 Производственные территории и участки работ в населенных пунктах или на территории организации во избежание доступа посторонних лиц должны быть ограждены.
Конструкция защитных ограждений должна удовлетворять следующим требованиям:
высота ограждения производственных территорий должна быть не менее 1,6 м, а участков работ - не менее 1,2;
ограждения, примыкающие к местам массового прохода людей, должны иметь высоту не менее 2 м и быть оборудованы сплошным защитным козырьком;
козырек должен выдерживать действие снеговой нагрузки, а также нагрузки от
падения одиночных мелких предметов;
ограждения не должны иметь проемов, кроме ворот и калиток, контролируемых в течение рабочего времени и запираемых после его окончания.
6.2.3 Места прохода людей в пределах опасных зон должны иметь защитные ограждения. Входы в строящиеся здания (сооружения) должны быть защищены сверху козырьком шириной не менее 2 м от стены здания. Угол, образуемый между козырьком и вышерасположенной стеной над входом, должен быть 70-75°.
6.2.4 При производстве работ в закрытых помещениях, на высоте, под землей должны быть предусмотрены мероприятия, позволяющие осуществлять эвакуацию людей в случае возникновения пожара или аварии.
6.2.5 У въезда на производственную территорию необходимо устанавливать схему внутрипостроечных дорог и проездов с указанием мест складирования материалов и конструкций, мест разворота транспортных средств, объектов пожарного водоснабжения и пр.
6.2.6 Внутренние автомобильные дороги производственных территорий должны соответствовать строительным нормам и правилам и быть оборудованы соответствующими дорожными знаками, регламентирующими порядок движения транспортных средств и строительных машин в соответствии с Правилами дорожного движения Российской Федерации, утвержденными постановлением Совета Министров - Правительства Российской Федерации от 23 октября 1993 г. № 1090.
6.2.7 Эксплуатация инвентарных санитарно-бытовых зданий и сооружений должна осуществляться в соответствии с инструкциями заводов-изготовителей.
6.2.8 Строительство и эксплуатация производственных зданий осуществляются согласно строительным нормам и правилам.
6.2.9 При производстве земляных работ на территории населенных пунктов или на производственных территориях котлованы, ямы, траншеи и канавы в местах, где происходит движение людей и транспорта, должны быть ограждены в соответствии с требованиями 6.2.2.
В местах перехода через траншеи, ямы, канавы должны быть установлены переходные мостики шириной не менее 1 м, огражденные с обеих сторон перилами высотой не менее 1,1 м, со сплошной обшивкой внизу на высоту 0,15 м и с дополнительной ограждающей планкой на высоте 0,5 м от настила.
6.2.10 На производственных территориях, участках работ и рабочих местах работники должны быть обеспечены питьевой водой, качество которой должно соответствовать санитарным требованиям.
6.2.11 Строительные площадки, участки работ и рабочие места, проезды и подходы к ним в темное время суток должны быть освещены в соответствии с требованиями государственных стандартов. Освещение закрытых помещений должно соответствовать требованиям строительных норм и правил.
Освещенность должна быть равномерной, без слепящего действия осветительных приспособлений на работающих. Производство работ в неосвещенных местах не допускается.
6.2.12 Для работающих на открытом воздухе должны быть предусмотрены навесы для укрытия от атмосферных осадков.
6.2.13 При температуре воздуха на рабочих местах ниже 10 °С работающие на открытом воздухе или в неотапливаемых помещениях должны быть обеспечены помещениями для обогрева.
6.2.14 Колодцы, шурфы и другие выемки должны быть закрыты крышками, щитами или ограждены. В темное время суток указанные ограждения должны быть освещены электрическими сигнальными лампочками напряжением не выше 42 В.
6.2.15 При выполнении работ на воде или под водой должна быть организована спасательная станция (спасательный пост). Все участники работ на воде должны уметь плавать и быть обеспечены спасательными средствами.
6.2.16 Рабочие места и проходы к ним, расположенные на перекрытиях, покрытиях на высоте более 1,3 м и на расстоянии менее 2 м от границы перепада по высоте, должны быть ограждены защитными или страховочными ограждениями, а при расстоянии более 2 м - сигнальными ограждениями, соответствующими требованиям государственных стандартов.
6.2.17 Проемы в стенах при одностороннем примыкании к ним настила (перекрытия) должны ограждаться, если расстояние от уровня настила до нижнего проема менее 0,7 м.
6.2.18 При невозможности или экономической нецелесообразности применения защитных ограждений согласно 6.2.16 допускается производство работ с применением предохранительного пояса для строителей, соответствующего государственным стандартам, и оформлением наряда-допуска.
6.2.19 Проходы на рабочих местах и к рабочим местам должны отвечать следующим требованиям:
ширина одиночных проходов к рабочим местам и на рабочих местах должна быть не менее 0,6 м, а высота таких проходов в свету - не менее 1,8 м;
лестницы или скобы, применяемые для подъема или спуска работников на рабочие места, расположенные на высоте более 5 м, должны быть оборудованы устройствами для закрепления фала предохранительного пояса (канатами с ловителями и др.).
6.2.20 При расположении рабочих мест на перекрытиях воздействие нагрузок на перекрытие от размещенных материалов, оборудования, оснастки и людей не должно превышать расчетные нагрузки на перекрытие, предусмотренные проектом, с учетом фактического состояния несущих строительных конструкций.
6.2.21 При выполнении работ на высоте, внизу, под местом работ необходимо выделить опасные зоны. При совмещении работ по одной вертикали (кроме случаев, указанных в 4.9) нижерасположенные места должны быть оборудованы соответствующими защитными устройствами (настилами, сетками, козырьками), установленными на расстоянии не более 6 м по вертикали от нижерасположенного рабочего места.
6.2.22 Для прохода рабочих, выполняющих работы на крыше с уклоном более 20°, а также на крыше с покрытием, не рассчитанным на нагрузки от веса работающих, необходимо устраивать трапы шириной не менее 0,3 м с поперечными планками для упора ног. Трапы на время работы должны быть закреплены.
6.2.23 Рабочие места с применением оборудования, пуск которого осуществляется извне, должны иметь сигнализацию, предупреждающую о пуске, а в необходимых случаях - связь с оператором.
6.3 Требования безопасности при складировании материалов и конструкций
6.3.1 Складирование материалов, прокладка транспортных путей, установка опор воздушных линий электропередачи и связи должны производиться за пределами призмы обрушения грунта незакрепленных выемок (котлованов, траншей), а их размещение в пределах призмы обрушения грунта у выемок с креплением допускается при условии предварительной проверки устойчивости закрепленного откоса по паспорту крепления или расчетом с учетом динамической нагрузки.
6.3.2 Материалы (конструкции) следует размещать в соответствии с требованиями настоящих норм и правил и межотраслевых правил по охране труда на выровненных площадках, принимая меры против самопроизвольного смещения, просадки, осыпания и раскатывания складируемых материалов.
Складские площадки должны быть защищены от поверхностных вод. Запрещается осуществлять складирование материалов, изделий на насыпных неуплотненных грунтах.
6.3.3 Материалы, изделия, конструкции и оборудование при складировании на строительной площадке и рабочих местах должны укладываться следующим образом:
кирпич в пакетах на поддонах - не более чем в два яруса, в контейнерах - в один ярус, без контейнеров - высотой не более 1,7 м;
фундаментные блоки и блоки стен подвалов - в штабель высотой не более 2,6 м на подкладках и с прокладками;
стеновые панели - в кассеты или пирамиды (панели перегородок - в кассеты вертикально);
стеновые блоки - в штабель в два яруса на подкладках и с прокладками; плиты перекрытий - в штабель высотой не более 2,5 м на подкладках и с прокладками;
ригели и колонны - в штабель высотой до 2 м на подкладках и с прокладками;
круглый лес - в штабель высотой не более 1,5 м с прокладками между рядами и установкой упоров против раскатывания, ширина штабеля менее его высоты не допускается;
пиломатериалы - в штабель, высота которого при рядовой укладке составляет не более половины ширины штабеля, а при укладке в клетки - не более ширины штабеля;
мелкосортный металл - в стеллаж высотой не более 1,5 м;
санитарно-технические и вентиляционные блоки - в штабель высотой не более 2 м на подкладках и с прокладками;
крупногабаритное и тяжеловесное оборудование и его части - в один ярус на подкладках;
стекло в ящиках и рулонные материалы - вертикально в 1 ряд на подкладках;
черные прокатные металлы (листовая сталь, швеллеры, двутавровые балки, сортовая сталь) - в штабель высотой до 1,5 м на подкладках и с прокладками;
трубы диаметром до 300 мм - в штабель высотой до 3 м на подкладках и с прокладками с концевыми упорами;
трубы диаметром более 300 мм - в штабель высотой до 3 м в седло без прокладок с концевыми упорами.
Складирование других материалов, конструкций и изделий следует осуществлять согласно требованиям стандартов и технических условий на них.
6.3.4 Между штабелями (стеллажами) на складах должны быть предусмотрены проходы шириной не менее 1 м и проезды, ширина которых зависит от габаритов транспортных средств и погрузочно-разгрузочных механизмов, обслуживающих склад.
Прислонять (опирать) материалы и изделия к заборам, деревьям и элементам временных и капитальных сооружений не допускается.
6.4 Обеспечение электробезопасности
6.4.1 Устройство и эксплуатация электроустановок должны осуществляться в соответствии с требованиями правил устройства электроустановок, межотраслевых правил охраны труда при эксплуатации электроустановок потребителей, правил эксплуатации электроустановок потребителей.
6.4.2 Устройство и техническое обслуживание временных и постоянных электрических сетей на производственной территории следует осуществлять силами электротехнического персонала, имеющего соответствующую квалификационную группу по электробезопасности.
6.4.3 Разводка временных электросетей напряжением до 1000 В, используемых при электроснабжении объектов строительства, должна быть выполнена изолированными проводами или кабелями на опорах или конструкциях, рассчитанных на механическую прочность при прокладке по ним проводов и кабелей, на высоте над уровнем земли, настила не менее, м:
3,5 - над проходами;
6,0 - над проездами;
2,5 - над рабочими местами.
6.4.4 Светильники общего освещения напряжением 127 и 220 В должны устанавливаться на высоте не менее 2,5 м от уровня земли, пола, настила.
При высоте подвески менее 2,5 м необходимо применять светильники специальной конструкции или использовать напряжение не выше 42 В. Питание светильников напряжением до 42 В должно осуществляться от понижающих трансформаторов, машинных преобразователей, аккумуляторных батарей.
Применять для указанных целей автотрансформаторы, дроссели и реостаты запрещается. Корпуса понижающих трансформаторов и их вторичные обмотки должны быть заземлены.
Применять стационарные светильники в качестве ручных запрещается. Следует пользоваться ручными светильниками только промышленного изготовления.
6.5 Обеспечение пожаробезопасности
6.5.1 Производственные территории должны быть оборудованы средствами пожаротушения согласно ППБ-01, зарегистрированных Минюстом России 27 декабря 1993 г. № 445.
6.5.2 В местах, содержащих горючие или легковоспламеняющиеся материалы, курение должно быть запрещено, а пользование открытым огнем допускается только в радиусе более 50 м.
6.5.3 Не разрешается накапливать на площадках горючие вещества (жирные масляные тряпки, опилки или стружки и отходы пластмасс), их следует хранить в закрытых металлических контейнерах в безопасном месте.
6.5.4 Противопожарное оборудование должно содержаться в исправном, работоспособном состоянии. Проходы к противопожарному оборудованию должны быть всегда свободны и обозначены соответствующими знаками.
6.5.5 На рабочих местах, где применяются или приготовляются клеи, мастики, краски и другие материалы, выделяющие взрывоопасные или вредные вещества, не допускаются действия с использованием огня или вызывающие искрообразование. Эти рабочие места должны проветриваться. Электроустановки в таких помещениях (зонах) должны быть во взрывобезопасном исполнении. Кроме того, должны быть приняты меры, предотвращающие возникновение и накопление зарядов статического электричества.
6.5.6 Рабочие места, опасные во взрыво- или пожарном отношении, должны быть укомплектованы первичными средствами пожаротушения и средствами контроля и оперативного оповещения об угрожающей ситуации.
7 Эксплуатация строительных машин, транспортных средств, производственного оборудования, средств механизации, приспособлений, оснастки, ручных машин и инструмента
7.2 Требования безопасности при эксплуатации мобильных машин и транспортных средств
7.2.1 При размещении мобильных машин на производственной территории руководитель работ должен до начала работы определить рабочую зону машины и границы создаваемой ею опасной зоны. При этом должна быть обеспечена обзорность рабочей зоны, а также рабочих зон с рабочего места машиниста. В случаях, когда машинист, управляющий машиной, не имеет достаточного обзора, ему должен быть выделен сигнальщик.
Со значением сигналов, подаваемых в процессе работы и передвижения машины, должны быть ознакомлены все лица, связанные с ее работой. Опасные зоны, которые возникают или могут возникнуть во время работы машины, должны быть обозначены знаками безопасности и (или) предупредительными надписями.
7.2.2 Техническое состояние и оборудование автомобилей всех типов, марок и назначений, находящихся в эксплуатации, должны соответствовать правилам по охране труда на автомобильном транспорте.
Они должны проходить технические осмотры в соответствии с Правилами проведения государственного технического осмотра транспортных средств Государственной инспекцией безопасности дорожного движения МВД России, утвержденными 15 марта 1999 г. № 190, зарегистрированными Минюстом России 22 апреля 1999 г. № 1763.
7.2.3 При размещении и эксплуатации машин, транспортных средств должны быть приняты меры, предупреждающие их опрокидывание или самопроизвольное перемещение под действием ветра, при уклоне местности или просадке грунта.
7.2.4 Перемещение, установка и работа машины, транспортного средства вблизи выемок (котлованов, траншей, канав и т.п.) с неукрепленными откосами разрешаются только за пределами призмы обрушения грунта на расстоянии, установленном организационно-технологической документацией.
При отсутствии соответствующих указаний в проекте производства работ минимальное расстояние по горизонтали от основания откоса выемки до ближайших опор машины допускается принимать по таблице 1.
Таблица 1
|
Глубина выемки |
Грунт ненасыпной |
|||
|
песчаный |
супесчаный |
суглинистый |
глинистый |
|
|
Расстояние по горизонтали от основания откоса выемки до ближайшей опоры машины, м |
||||
|
1,0 |
1,5 |
1,25 |
1,00 |
1,00 |
|
2,0 |
3,0 |
2,40 |
2.00 |
1,50 |
|
3,0 |
4,0 |
3,60 |
3,25 |
1,75 |
|
4,0 |
5,0 |
4,40 |
4,00 |
3,00 |
|
5,0 |
6,0 |
5,30 |
4,75 |
3,50 |
7.2.5 Строительно-монтажные работы с применением машин в охранной зоне действующей линии электропередачи следует производить под непосредственным руководством лица, ответственного за безопасность производства работ, при наличии письменного разрешения организации - владельца линии и наряда-допуска, определяющего безопасные условия работ и выдаваемого в соответствии с требованиями 4.11 при выполнении следующих мер безопасности.
7.2.5.1 При установке строительных машин и применении транспортных средств с поднимаемым кузовом в охранной зоне воздушной линии электропередачи необходимо снять напряжение с воздушной линии электропередачи.
7.2.5.2 При обоснованной невозможности снятия напряжения с воздушной линии электропередачи работу строительных машин в охранной зоне линии электропередачи разрешается производить при условии выполнения следующих требований:
а) расстояние от подъемной или выдвижной части строительной машины в любом ее положении до находящейся под напряжением воздушной линии электропередачи должно быть не менее указанного в таблице 2;
б) корпуса машин, за исключением машин на гусеничном ходу, при их установке непосредственно на грунте должны быть заземлены при помощи инвентарного переносного заземления.
Таблица 2
|
Напряжение воздушной линии электропередачи кВ |
Расстояние, м |
|
|
минимальное |
минимально измеряемое техническими средствами |
|
|
До 20 |
2,0 |
2,0 |
|
Св. 20 до 35 |
2,0 |
2.0 |
|
» 35 » 110 |
3.0 |
4,0 |
|
» 110 » 220 |
4,0 |
5..0 |
|
» 220 » 400 |
5,0 |
7,0 |
|
» 400 » 750 |
9,0 |
10,0 |
|
» 750 » 1150 |
10,0 |
11,0 |
7.2.5.3 Установка стрелового самоходного крана в охранной зоне линии электропередачи на выносные опоры и отцепление стропов перед подъемом стрелы должны осуществляться непосредственно машинистом крана без привлечения стропальщиков.
7.2.6 Для технического обслуживания и ремонта мобильные машины должны быть выведены из рабочей зоны.
7.2.7 При необходимости использования машин в экстремальных условиях (срезка грунта на уклоне, расчистка завалов вблизи ЛЭП или эксплуатируемых зданий и сооружений) следует применять машины, оборудованные дополнительными средствами коллективной защиты, предупреждающими воздействие на работников и других лиц опасных производственных факторов, возникающих при работе машин в указанных условиях.
Границы опасных зон по действию опасных факторов
1 Границы опасных зон в местах, над которыми происходит перемещение грузов подъемными кранами, а также вблизи строящегося здания принимаются от крайней точки горизонтальной проекции наружного наименьшего габарита перемещаемого груза или стены здания с прибавлением наибольшего габаритного размера перемещаемого (падающего) груза и минимального расстояния отлета груза при его падении согласно таблице Г.1.
Таблица Г.1
|
Высота возможного падения груза предметам |
Минимальное расстояние отлета груза (предмета), м |
|
|
перемещаемого краном |
падающего с здания |
|
|
До 10 |
4 |
3,5 |
|
» 20 |
7 |
5 |
|
» 70 |
10 |
7 |
|
» 120 |
15 |
10 |
|
» 200 |
20 |
15 |
|
» 300 |
25 |
20 |
|
» 450 |
30 |
25 |
|
Примечание - При промежуточных значениях высоты возможного падения груза (предмета) минимальное расстояние их отлета допускается определять методом интерполяции. |
||
2 Границы опасных зон, в пределах которых действует опасность поражения электрическим током, устанавливаются согласно таблице Г.2.
Таблица Г.2
|
Напряжение, кВ |
Расстояние от людей, применяемых ими инструментов, приспособлений и от временных ограждений, м |
Расстояния от механизмов и грузоподъемных машин в рабочем и транспортном положении, от стропов, грузозахватных приспособлений |
|
|
До |
На ВЛ |
0,6 |
1,0 |
|
В остальных электроустановках |
Не нормируется (без прикосновения) |
1,0 |
|
|
1-35 |
0,6 |
1,0 |
|
|
60,110 |
1,0 |
1,5 |
|
|
150 |
1,5 |
2,0 |
|
|
220 |
2,0 |
2,5 |
|
|
330 |
2,5 |
3,5 |
|
|
400,500 |
3,5 |
4,5 |
|
|
750 |
5,0 |
6,0 |
|
|
800* |
3,5 |
4,5 |
|
|
1150 |
8,0 |
10,0 |
|
|
*Постоянный ток |
|
|
|
3 Границы опасных зон, в пределах которых действует опасность воздействия вредных веществ, определяются замерами по превышению допустимых концентраций вредных веществ, определяемых по государственному стандарту.
4 Границы опасных зон вблизи движущихся частей машин и оборудования определяются в пределах 5 м, если другие повышенные требования отсутствуют в паспорте или в инструкции завода-изготовителя.
Форма
|
НАРЯД-ДОПУСК Выдан «___»_______200_г. Действителен до «___»_______200_г. 1. Руководителю работ__________________________________________________________ _____________________________________________________________________________ (Ф.И.О., должность) 2. На выполнение работ_________________________________________________________ _____________________________________________________________________________ (наименование работ, место, условия их выполнения) 3. Опасные производственные факторы, которые действуют или могут возникнуть независимо от выполняемой работы в местах ее производства: 4. До начала производства работ необходимо выполнить следующие мероприятия:
Начало работ в______час.______мин.________200_г. Окончание работ в______ час. ______мин. ______200_г. 5. В процессе производства работ необходимо выполнить следующие мероприятия:
6. Состав исполнителей работ
7. Наряд-допуск выдал__________________________________________________________ (уполномоченный приказом руководителя организации, Ф.И.О., должность, подпись) Наряд-допуск принял__________________________________________________________ (должность, Ф.И.О., подпись) 8. Письменное разрешение действующего предприятия (эксплуатирующей организации) на производство работ имеется. Мероприятия по безопасности строительного производства согласованы_______________ _____________________________________________________________________________ (должность, Ф.И.О., подпись уполномоченного представителя действующего предприятия или _____________________________________________________________________________ эксплуатирующей организации) 9. Рабочее место и условия труда проверены. Мероприятия по безопасности производства, указанные в наряде-допуске, выполнены. Разрешаю приступить к выполнению работ________________________________________ (Ф.И.О., должность, подпись, дата) 10. Наряд-допуск продлен до_____________________________________________________ (дата, подпись лица, выдавшего наряд-допуск) 11. Работа выполнена в полном объеме. Материалы, инструмент, приспособления убраны. Люди выведены. Наряд-допуск закрыт. Руководитель работ _______________________ (дата, подпись) Лицо, выдавшее наряд-допуск _________________________
|
Приложение Е
Примерный перечень мест (условий) производства и видов работ, на выполнение которых необходимо выдавать наряд-допуск
1 Выполнение работ с применением грузоподъемных кранов и других строительных машин в охранных зонах воздушных линий электропередачи, газонефтепродуктопроводов, складов легковоспламеняющихся или горючих жидкостей, горючих или сжиженных газов.
2 Выполнение любых работ в колодцах, шурфах, замкнутых и труднодоступных пространствах.
3 Выполнение земляных работ на участках с патогенным заражением почвы (свалки, скотомогильники и т.п.), в охранных зонах подземных электрических сетей, газопровода и других опасных подземных коммуникаций.
4 Осуществление текущего ремонта, демонтажа оборудования, а также производство ремонтных или каких-либо строительно-монтажных работ при наличии опасных факторов действующего предприятия.
5 Выполнение работ на участках, где имеется или может возникнуть опасность со смежных участков работ.
6 Выполнение работ в непосредственной близости от полотна или проезжей части эксплуатируемых автомобильных и железных дорог (определяется с учетом действующих нормативных документов по безопасности труда соответствующих министерств и ведомств).
7 Выполнение газоопасных работ.
Состав и содержание основных проектных решений по безопасности труда в организационно-технологической документации в строительстве
1 Организационно-технологическая документация (ПОС, ППР и др.) должна содержать конкретные проектные решения по безопасности труда, определяющие технические средства и методы работ, обеспечивающие выполнение нормативных требований безопасности труда.
Не допускается заменять проектные решения извлечениями из норм и правил безопасности труда, которые рекомендуется приводить только в качестве обоснования для разработки соответствующих решений.
2 Исходными данными для разработки проектных решений по безопасности труда являются:
- требования нормативных документов и стандартов по безопасности труда;
- типовые решения по обеспечению выполнения требований безопасности труда, справочные пособия и каталоги средств защиты работающих;
- инструкции заводов - изготовителей строительных материалов, изделий и конструкций по обеспечению безопасности труда в процессе их применения;
- инструкции заводов - изготовителей машин и оборудования, применяемых в процессе работ.
3 При разработке проектных решений по организации строительных и производственных площадок, участков работ необходимо выявить опасные производственные факторы, связанные с технологией и условиями производства работ, определить и указать в организационно-технологической документации зоны их действия. При этом опасные зоны, связанные с применением грузоподъемных машин, определяются в проектно-сметной документации (проекте организации строительства), а остальные - в производственной документации (проекте производства работ).
4 Санитарно-бытовые и производственные помещения и площадки для отдыха работников, а также автомобильные и пешеходные дороги следует располагать за пределами опасных зон.
5 В случае если в процессе строительства (реконструкции) зданий и сооружений в опасные зоны вблизи мест перемещения грузов кранами и от строящихся зданий могут попасть эксплуатируемые гражданские или производственные здания и сооружения, транспортные или пешеходные дороги и другие места возможного нахождения людей, необходимо предусматривать решения, предупреждающие условия возникновения там опасных зон, в том числе:
а) вблизи мест перемещения груза краном:
- рекомендуется оснащать башенные краны дополнительными средствами ограничения зоны их работы, посредством которых зона работы крана должна быть принудительно ограничена таким образом, чтобы не допускать возникновения опасных зон в местах нахождения людей;
- скорость поворота стрелы крана в сторону границы рабочей зоны должна быть ограничена до минимальной при расстоянии от перемещаемого груза до границы зоны менее 7 м;
- перемещение грузов на участках, расположенных на расстоянии менее 7 м от границы опасных зон, следует осуществлять с применением предохранительных или страховочных устройств, предотвращающих падение груза;
б) на участках вблизи строящегося (реконструируемого) здания:
по периметру здания необходимо установить защитный экран, имеющий равную или большую высоту по сравнению с высотой возможного нахождения груза, перемещаемого грузоподъемным краном;
зона работы крана должна быть ограничена таким образом, чтобы перемещаемый груз не выходил за контуры здания в местах расположения защитного экрана.
6 При разборке (разрушении) зданий проектные решения по обеспечению безопасности труда должны определить:
- размеры опасной зоны при принятом методе разборки (разрушении);
- последовательность выполнения работ, исключающих самопроизвольное обрушение конструкций;
- мероприятия по подавлению пылеобразования в процессе разрушения конструкций и их погрузке.
7 Для предупреждения падения работающих с высоты в проектных решениях следует предусматривать:
- сокращение объемов верхолазных работ за счет применения конвейерной или укрупнительной сборки, крупноблочного или бескранового метода монтажа;
- преимущественное первоочередное устройство постоянных ограждающих конструкций (стен, панелей, ограждений балконов и проемов);
- применение ограждающих устройств, соответствующих конструктивным и объемно-планировочным решениям возводимого здания и удовлетворяющих требованиям безопасности труда;
- определение места и способов крепления предохранительного пояса. Кроме этого, решениями должны быть определены:
- средства подмащивания, предназначенные для выполнения данного вида работ или отдельной операции;
- пути и средства подъема работников на рабочие места;
- в необходимых случаях - грузозахватные приспособления, позволяющие осуществлять дистанционную расстроповку длинномерных строительных конструкций.
8 В целях предупреждения падения с высоты перемещаемых краном строительных конструкций, изделий, материалов, а также потери их устойчивости в процессе монтажа или складирования в проектных решениях должны быть указаны:
- средства контейнеризации или тара для перемещения штучных или сыпучих материалов, а также бетона или раствора с учетом характера и грузоподъемности перемещаемого груза и удобства подачи его к месту работ;
- грузозахватные приспособления (грузовые стропы, траверсы и монтажные захваты), соответствующие массе и габаритам перемещаемого груза, условиям строповки и монтажа;
- способы строповки, обеспечивающие подачу элементов конструкций при складировании и монтаже в положении, соответствующем или близком к проектному;
- приспособления (пирамиды, кассеты) для устойчивого хранения элементов строительных конструкций;
- порядок и способы складирования строительных конструкций, изделий, материалов и оборудования;
- способы временного и окончательного закрепления конструкций;
- способы удаления отходов строительных материалов и мусора;
- место установки и конструкция защитных перекрытий или козырьков при необходимости нахождения людей в зоне возможного падения мелких материалов или предметов.
9 При выполнении работ с применением машин, механизмов или оборудования необходимо предусматривать:
- выбор типов машин, мест их установки и режимов работы в соответствии с параметрами, предусмотренными технологией работ и условиями производства работ;
- применение мероприятий, ограничивающих зону действия машин для предупреждения возникновения опасной зоны в местах нахождения людей, а также применение ограждений зоны работы машин;
- особые условия установки машин в зоне призмы обрушения грунта, на насыпном грунте или косогоре.
10 При необходимости разработки траншей и котлованов и нахождения в них людей для производства строительно-монтажных работ должны быть определены:
- в проектно-сметной документации (проекте организации строительства) - безопасная крутизна незакрепленных откосов выемки с учетом нагрузки от строительных машин и материалов или решение о применении креплений;
- в производственной документации (проекте производства работ), кроме того, - дополнительные мероприятия по контролю и обеспечению устойчивости откосов в связи с сезонными изменениями;
- тип креплений и технология их установки, а также места установки лестниц для спуска и подъема людей.
11 Для предупреждения поражения работающих электротоком следует предусматривать:
- указания по устройству временных электроустановок, выбору трасс и определению напряжения временных силовых и осветительных электросетей, устройства для ограждения токоведущих частей и месторасположение вводно-распределительных систем и приборов;
- способы заземления металлических частей электрооборудования;
- дополнительные защитные мероприятия при производстве работ в помещениях с повышенной опасностью и особо опасных, а также при выполнении работ в аналогичных условиях вне помещений;
- мероприятия по безопасному выполнению работ в охранных зонах, линий электропередачи.
12 Для предупреждения воздействия на работников вредных производственных факторов (неблагоприятного микроклимата, шума, вибрации, пыли и вредных веществ в воздухе рабочей зоны) необходимо:
- определить участки работ, на которых могут возникнуть вредные производственные факторы, обусловленные технологией и условиями выполнения работ;
- определить средства защиты работающих;
- предусматривать, при необходимости, специальные меры по хранению опасных и вредных веществ.
13 Предусматривать необходимые меры защиты при использовании приборов, содержащих радиоактивные изотопы и служащих источниками ионизирующих излучений, а также при применении лазеров.
1. ОБЛАСТЬ ПРИМЕНЕНИЯ
Настоящие нормы и правила распространяются на производство общестроительных и специальных строительных работ, выполняемых при новом строительстве, расширении, реконструкции, техническом перевооружении, капитальном ремонте зданий и сооружений (далее - строительное производство).
2. НОРМАТИВНЫЕ ССЫЛКИ
В настоящих нормах и правилах использованы ссылки на нормативные правовые акты, приведенные в приложении А.
3. ОБЩИЕ ПОЛОЖЕНИЯ
3.1 Организация и выполнение работ в строительном производстве должны осуществляться при соблюдении требований СНиП 12-03, ПБ 10-382 и других нормативных правовых актов, приведенных в приложении А, а также настоящих норм и правил.
3.2 При строительстве объектов должны быть приняты меры по предупреждению воздействия на работников опасных и вредных производственных факторов. При их наличии безопасность труда должна обеспечиваться на основе решений, содержащихся в организационно-технологической документации (ПОС, ППР и др.), по составу и содержанию соответствующих требованиям СНиП 12-03, настоящих норм и правил и других нормативных документов.
3.3 До начала строительства объекта генподрядная организация должна выполнить подготовительные работы по организации стройплощадки, необходимые для обеспечения безопасности строительства, включая:
- устройство ограждения территории стройплощадки при строительстве объекта в населенном пункте или на территории организации;
- освобождение строительной площадки для строительства объекта (расчистка территории, снос строений), планировку территории, водоотвод (при необходимости понижение уровня грунтовых вод) и перекладку коммуникаций;
- устройство временных автомобильных дорог, прокладку сетей временного электроснабжения, освещения, водопровода;
- завоз и размещение на территории стройплощадки или за ее пределами инвентарных санитарно-бытовых, производственных и административных зданий и сооружений;
- устройство крановых путей, мест складирования материалов и конструкций. Окончание подготовительных работ должно быть принято по акту о выполнении
мероприятий по безопасности труда, оформленному согласно СНиП 12-03.
3.4 Производство работ на строительном объекте следует вести в технологической последовательности согласно содержащемуся в ПОС календарному плану (графику) работ. Завершение предшествующих работ является необходимым условием для подготовки и выполнения последующих.
При необходимости совмещения работ должны проводиться дополнительные мероприятия по обеспечению безопасности выполнения совмещенных работ.
3.5 Производство строительно-монтажных работ на территории действующего предприятия или строящегося объекта необходимо осуществлять при выполнении мероприятий, предусмотренных актом-допуском, оформление которого следует осуществлять согласно СНиП 12-03.
Указанные мероприятия принимаются на основе решений, разработанных в ПОС и ППР, и включают:
- установление границы территории, выделяемой подрядчику для производства работ;
- определение порядка допуска работников подрядной организации на территорию организации;
- проведение необходимых подготовительных работ на выделенной территории;
- определение зоны совмещенных работ и порядка выполнения там работ.
3.6 При совместной деятельности на строительной площадке нескольких подрядных организаций, включая граждан, занимающихся индивидуальной трудовой деятельностью, генеральный подрядчик осуществляет контроль за состоянием условий труда на строительном объекте.
В случае возникновения на объекте опасных условий, вызывающих реальную угрозу жизни и здоровья работников, генподрядная организация должна оповестить об этом всех участников строительства и предпринять необходимые меры для вывода людей из опасной зоны. Возобновление работ разрешается генподрядной организацией после устранения причин возникновения опасности.
4. РАЗБОРКА ЗДАНИЙ И СООРУЖЕНИЙ ПРИ ИХ РЕКОНСТРУКЦИИ ИЛИ СНОСЕ
4.1 Организация работ
4.1.1 При разборке зданий и сооружений (далее - разборке строений) в процессе их реконструкции или сноса необходимо предусматривать мероприятия по предупреждению воздействия на работников следующих опасных и вредных производственных факторов, связанных с характером работы:
- самопроизвольное обрушение элементов конструкций строений и падение вышерасположенных незакрепленных конструкций, материалов, оборудования;
- движущиеся части строительных машин, передвигаемые ими предметы;
- острые кромки, углы, торчащие штыри;
- повышенное содержание в воздухе рабочей зоны пыли и вредных веществ;
- расположение рабочего места вблизи перепада по высоте 1,3 м и более.
4.1.2 До начала проведения работ по разборке строений необходимо выполнить подготовительные мероприятия, связанные с отселением проживающих в них граждан или выездом расположенных там организаций, а также с отключением от сетей водо-, тепло-, газо- и электроснабжения, канализации, технологических продуктопроводов и принятием мер против их повреждения.
Все необходимые согласования по проведению подготовительных мероприятий должны быть сделаны на стадии разработки ПОС.
4.1.3 Разборку зданий необходимо осуществлять на основе решений, предусмотренных в организационно-технологической документации (ПОС, ППР и др.). Указанные решения должны быть разработаны после проведения обследования общего состояния здания (сооружения), а также фундаментов, стен, колонн, сводов и прочих конструкций. По результатам обследования составляется акт, на основании которого осуществляется решение следующих вопросов:
- выбор метода проведения разборки;
- установление последовательности выполнения работ;
- установление опасных зон и применение при необходимости защитных ограждений;
- временное или постоянное закрепление или усиление конструкций разбираемого здания с целью предотвращения случайного обрушения конструкций;
- мероприятия по пылеподавлению;
- меры безопасности при работе на высоте;
- схемы строповки при демонтаже конструкций и оборудования.
4.1.4 Перед началом работ необходимо ознакомить работников с решениями, предусмотренными в ППР, и провести инструктаж о безопасных методах работ.
Удаление неустойчивых конструкций при разборке здания следует производить в присутствии руководителя работ.
4.1.5 При разборке строений доступ к ним посторонних лиц, не участвующих в производстве работ, запрещен. Участки работ по разборке зданий необходимо оградить согласно СНиП 12-03.
Проход людей в помещения во время разборки должен быть закрыт.
4.1.6 При разборке строений механизированным способом необходимо установить опасные для людей зоны, а машины (механизмы) разместить вне зоны обрушения конструкций.
Кабина машиниста должна быть защищена от возможного попадания отколовшихся частиц, а рабочие должны быть обеспечены защитными очками.
4.1.7 При разборке строений, а также при уборке отходов, мусора необходимо применять меры по уменьшению пылеобразования.
Работающие в условиях запыленности должны быть обеспечены средствами защиты органов дыхания от находящихся в воздухе пыли и микроорганизмов (плесени, грибков, их спор).
4.1.8 Перед допуском работающих в места с возможным появлением газа или вредных веществ их необходимо проветрить. При неожиданном появлении газа работы следует прекратить и вывести работников из опасной зоны.
Работающие в местах с возможным появлением газа должны быть обеспечены защитными средствами (противогазами).
4.2 Порядок производства работ
4.2.1 Разборку строений (демонтаж конструкций) необходимо осуществлять последовательно сверху вниз.
Запрещается разборка строений одновременно в нескольких ярусах по одной вертикали.
4.2.2 При разборке строений необходимо оставлять проходы на рабочие места.
При разборке кровли и наружных стен работники должны применять предохранительный пояс.
4.2.3 При разборке карнизов и свисающих частей здания находиться на стене запрещается. Не допускается выполнение работ во время гололеда, тумана и дождя, исключающего видимость в пределах фронта работ, грозы и ветра со скоростью 15 м/с и более.
4.2.4 При разборке строений необходимо предотвратить самопроизвольное обрушение или падение конструкций.
Неустойчивые конструкции, находящиеся в зоне выполнения работ, следует удалять или закреплять, или усиливать согласно ППР.
Запрещается подрубать дымовые трубы, каменные столбы и простенки вручную, а также производить обрушение их на перекрытие.
4.2.5 При разборке строений способом "валки" длина прикрепленных тросов (канатов) должна быть в 3 раза больше высоты здания.
4.2.6 При разборке строений взрывным способом необходимо соблюдать требования ПБ 13-407.
4.2.7 При демонтаже конструкций и оборудования с помощью грузоподъемных кранов необходимо соблюдать требования 8 раздела настоящих норм и правил.
Способы освобождения, а также схемы строповки демонтируемых конструкций должны соответствовать предусмотренным в ППР.
4.2.8 Материалы, получаемые от разборки строений, а также строительный мусор, необходимо опускать по закрытым желобам или в закрытых ящиках или контейнерах при помощи грузоподъемных кранов. Нижний конец желоба должен находиться не выше 1 м над землей или входить в бункер.
Сбрасывать мусор без желобов или других приспособлений разрешается с высоты не более 3 м. Опасные зоны в этих местах необходимо ограждать. Размеры опасной зоны устанавливаются согласно СНиП 12-03.
4.2.9 Материалы, получаемые при разборке зданий, необходимо складировать на специально отведенных площадках.
5.1 Организация работ
5.1.1 При выполнении земляных и других работ, связанных с размещением рабочих мест в выемках и траншеях, необходимо предусматривать мероприятия по предупреждению воздействия на работников следующих опасных и вредных производственных факторов, связанных с характером работы:
- обрушающиеся горные породы (грунты);
- падающие предметы (куски породы);
- движущиеся машины и их рабочие органы, а также передвигаемые ими предметы;
- расположение рабочего места вблизи перепада по высоте 1,3 м и более;
- повышенное напряжение в электрической цепи, замыкание которой может произойти через тело человека;
- химически опасные и вредные производственные факторы.
5.1.2 При наличии опасных и вредных производственных факторов, указанных в 5.1.1, безопасность земляных работ должна быть обеспечена на основе выполнения содержащихся в организационно-технологической документации (ПОС, ППР и др.) следующих решений по охране труда:
- определение безопасной крутизны незакрепленных откосов котлованов, траншей (далее -выемки) с учетом нагрузки от машин и грунта;
- определение конструкции крепления стенок котлованов и траншей;
- выбор типов машин, применяемых для разработки грунта и мест их установки;
- дополнительные мероприятия по контролю и обеспечению устойчивости откосов в связи с сезонными изменениями;
- определение мест установки и типов ограждений котлованов и траншей, а также лестниц для спуска работников к месту работ.
5.1.3 С целью исключения размыва грунта, образования оползней, обрушения стенок выемок в местах производства земляных работ до их начала необходимо обеспечить отвод поверхностных и подземных вод.
Место производства работ должно быть очищено от валунов, деревьев, строительного мусора.
5.1.4 Производство земляных работ в охранной зоне кабелей высокого напряжения, действующего газопровода, других коммуникаций, а также на участках с возможным патогенным заражением почвы (свалки, скотомогильники, кладбище и т.п.) необходимо осуществлять по наряду-допуску после получения разрешения от организации, эксплуатирующей эти коммуникации или органа санитарного надзора.
Производство работ в этих условиях следует осуществлять под непосредственным наблюдением руководителя работ, а в охранной зоне кабелей, находящихся под напряжением, или действующих газопроводов, кроме того, под наблюдением работников организаций, эксплуатирующих эти коммуникации.
5.1.5 Разработка грунта в непосредственной близости от действующих подземных коммуникаций допускается только при помощи лопат, без использования ударных инструментов.
Применение землеройных машин в местах пересечения выемок с действующими коммуникациями, не защищенными от механических повреждений, разрешается по согласованию с организациями - владельцами коммуникаций.
5.1.6 В случае обнаружения в процессе производства земляных работ не указанных в проекте коммуникаций, подземных сооружений или взрывоопасных материалов земляные работы должны быть приостановлены, до получения разрешения соответствующих органов.
5.2 Организация рабочих мест
5.2.1 При размещении рабочих мест в выемках их размеры, принимаемые в проекте, должны обеспечивать размещение конструкций, оборудования, оснастки, а также проходы на рабочих местах и к рабочим местам шириной в свету не менее 0,6 м, а на рабочих местах -также необходимое пространство в зоне работ.
5.2.2 Выемки, разрабатываемые на улицах, проездах, во дворах населенных пунктов, а также в других местах возможного нахождения людей, должны быть ограждены защитными ограждениями с учетом требований государственных стандартов. На ограждении необходимо устанавливать предупредительные надписи, а в ночное время - сигнальное освещение.
5.2.3 Для прохода людей через выемки должны быть устроены переходные мостики в соответствии с требованиями СНиП 12-03.
Для прохода на рабочие места в выемки следует устанавливать трапы или маршевые лестницы шириной не менее 0,6 м с ограждениями или приставные лестницы (деревянные - длиной не более 5 м).
5.2.4 Производство работ, связанных с нахождением работников в выемках с вертикальными стенками без крепления в песчаных, пылевато-глинистых и талых грунтах выше уровня грунтовых вод и при отсутствии вблизи подземных сооружений, допускается при их глубине не более, м:
- 1,0 - в неслежавшихся насыпных и природного сложения песчаных грунтах;
- 1,25 - в супесях;
- 1,5 - в суглинках и глинах.
5.2.5 При среднесуточной температуре воздуха ниже минус 2 °С допускается увеличение наибольшей глубины вертикальных стенок выемок в мерзлых грунтах, кроме сыпучемерзлых, по сравнению с установленной в 5.2.4 на величину глубины промерзания грунта, но не более чем до 2 м.
5.2.6 Производство работ, связанных с нахождением работников в выемках с откосами без креплений в насыпных, песчаных и пылевато-глинистых грунтах выше уровня грунтовых вод (с учетом капиллярного поднятия) или грунтах, осушенных с помощью искусственного водопонижения, допускается при глубине выемки и крутизне откосов, указанных в таблице 1.
Таблица 1
|
№ п. п. |
Виды грунтов |
Крутизна откоса (отношение его высоты к заложению) при глубине выемки, м, не более |
||
|
1,5 |
3,0 |
5,0 |
||
|
1. |
Насыпные неслежавшиеся |
1:0,67 |
1:1 |
1:1,25 |
|
2. |
Песчаные |
1:0,5 |
1:1 |
1:1 |
|
3. |
Супесь |
1:0,25 |
1:0,67 |
1:0,85 |
|
4. |
Суглинок |
1:0 |
1:0,5 |
1:0,75 |
|
5. |
Глина |
1:0 |
1:0,25 |
1:0,5 |
|
6. |
Лессовые |
1:0 |
1:0,5 |
1:0,5 |
Примечания: 1. При напластовании различных видов грунта крутизну откосов назначают по наименее устойчивому виду от обрушения откоса;
2. К неслежавшимся насыпным относятся грунты с давностью отсыпки до двух лет для песчаных; до пяти лет - для пылевато-глинистых грунтов.
5.2.7 Крутизна откосов выемок глубиной более 5 м во всех случаях и глубиной менее 5 м при гидрологических условиях и видах грунтов, не предусмотренных 5.2.12, а также откосов, подвергающихся увлажнению, должна устанавливаться проектом.
5.2.8 Конструкция крепления вертикальных стенок выемок глубиной до 3 м в грунтах естественной влажности должна быть, как правило, выполнена по типовым проектам. При большей глубине, а также сложных гидрогеологических условиях крепление должно быть выполнено по индивидуальному проекту.
5.2.9 При установке креплений верхняя часть их должна выступать над бровкой выемки не менее чем на 15 см.
5.2.10 Перед допуском работников в выемки глубиной более 1,3 м ответственным лицом должны быть проверены состояние откосов, а также надежность крепления стенок выемки.
Валуны и камни, а также отслоения грунта, обнаруженные на откосах, должны быть удалены.
5.2.11 Допуск работников в выемки с откосами, подвергшимися увлажнению, разрешается только после тщательного осмотра лицом, ответственным за обеспечение безопасности производства работ, состояние грунта откосов и обрушение неустойчивого грунта в местах, где обнаружены "козырьки" или трещины (отслоения).
5.2.12 Выемки, разработанные в зимнее время, при наступлении оттепели должны быть осмотрены, а по результатам осмотра должны быть приняты меры к обеспечению устойчивости откосов и креплений.
5.2.13 Разработка роторными и траншейными экскаваторами в связных грунтах (суглинках и глинах) выемок с вертикальными стенками без крепления допускается на глубину не более 3 м. В местах, где требуется пребывание работников, должны устраиваться крепления или разрабатываться откосы.
При извлечении грунта из выемок с помощью бадей необходимо устраивать защитные навесы-козырьки для зашиты работающих в выемке.
5.3 Порядок производства работ
5.3.1 Устанавливать крепления необходимо в направлении сверху вниз по мере разработки выемки на глубину не более 0,5 м.
5.3.2 Разрабатывать грунт в выемках "подкопом" не допускается.
Извлеченный из выемки грунт необходимо размещать на расстоянии не менее 0,5 м от бровки этой выемки.
5.3.3 При разработке выемок в грунте одноковшовым экскаватором высота забоя должна определяться ППР с таким расчетом, чтобы в процессе работы не образовывались "козырьки" из грунта.
5.3.4 При работе экскаватора не разрешается производить другие работы со стороны забоя и находиться работникам в радиусе действия экскаватора плюс 5 м.
5.3.5 Разборку креплений в выемках следует вести снизу вверх по мере обратной засыпки выемки, если иное не предусмотрено ППР.
5.3.6 При механическом ударном рыхлении грунта не допускается нахождение работников на расстоянии ближе 5 м от мест рыхления.
5.3.7 Односторонняя засыпка пазух при устройстве подпорных стен и фундаментов допускается в соответствии с ППР после осуществления мероприятий, обеспечивающих устойчивость конструкции, при принятых условиях, способах и порядке засыпки.
5.3.8 При разработке, транспортировании, разгрузке, планировке и уплотнении грунта двумя или более самоходными или прицепными машинами (скреперами, грейдерами, катками, бульдозерами), идущими одна за другой, расстояние между ними должно быть не менее 10 м.
5.3.9 Автомобили-самосвалы при разгрузке на насыпях, а также при засыпке выемок следует устанавливать не ближе 1 м от бровки естественного откоса; разгрузка с эстакад, не имеющих защитных (отбойных) брусьев, запрещается.
Места разгрузки автотранспорта должны определяться регулировщиком.
5.3.10 Запрещается разработка грунта бульдозерами и скреперами при движении на подъем или под уклон, с углом наклона более указанного в паспорте машины.
5.3.11 Не допускается присутствие работников и других лиц на участках, где выполняются работы по уплотнению грунтов свободно падающими трамбовками, ближе 20 м от базовой машины.
5.4 Специальные методы производства работ
5.4.1 При разработке карьеров необходимо соблюдать требования нормативных документов Госгортехнадзора России.
5.4.2 При разработке скальных, мерзлых земляных грунтов взрывным способом необходимо соблюдать требования ПБ 13-407.
5.4.3 При необходимости использования машин в сложных условиях (срезка грунта на уклоне, расчистка завалов) следует применять машины, оборудованные средствами защиты, предупреждающими воздействие на работающих опасных производственных факторов, возникающих в этих условиях (падение предметов и опрокидывание).
5.4.4 В случае электропрогрева грунта напряжение источника питания не должно быть выше 380 В.
Прогреваемый участок грунта необходимо оградить, установить на ограждении знаки безопасности, а в ночное время осветить. Расстояние между ограждением и контуром прогреваемого участка должно быть не менее 3 м. На прогреваемом участке пребывание работников и других лиц не допускается.
5.4.5 Линии временного электроснабжения к прогреваемым участкам грунта должны выполняться изолированным проводом, а после каждого перемещения электрооборудования и перекладки электропроводки следует измерить сопротивление изоляции мегаомметром.
5.4.6 При разработке грунта способом гидромеханизации следует выполнять требования государственных стандартов.
6. УСТРОЙСТВО ИСКУССТВЕННЫХ ОСНОВАНИЙ И БУРОВЫЕ РАБОТЫ
6.1 Организация работ
6.1.1 При устройстве искусственных оснований и выполнений буровых работ необходимо предусматривать мероприятия по предупреждению воздействия на работников следующих опасных и вредных производственных факторов, связанных с характером работы:
- обрушающиеся горные породы (грунты);
- движущиеся машины и их рабочие органы, а также передвигаемые ими конструкции и предметы;
- расположение рабочих мест вблизи перепада по высоте 1,3 м и более;
- опрокидывание машин, падение свай и их частей;
- повышенное напряжение в электрической цепи, замыкание которой может произойти через тело человека.
6.1.2 При наличии опасных и вредных производственных факторов, указанных в 6.1.1. безопасность устройства искусственных оснований и буровых работ должна быть обеспечена на основе выполнения содержащихся в организационно-технологической документации (ПОС, ППР и др.) следующих решений по охране труда:
- определение способов и выбор средств механизации для проведения работ;
- установление последовательности выполнения работ;
- разработка схемы монтажа и демонтажа оборудования, а также его перемещения на площадке;
- определение номенклатуры и потребного количества средств коллективной защиты, необходимых для применения в конструкции машин, а также при организации рабочих мест.
6.1.3 Производство буровых работ и работ по устройству искусственных оснований следует осуществлять с соблюдением требований раздела 5 настоящих норм и правил.
6.1.4 Сваебойные и буровые машины должны быть оборудованы ограничителями высоты подъема бурового инструмента или грузозахватного приспособления и звуковой сигнализацией.
6.1.5 Канаты должны иметь сертификат завода-изготовителя или акт об их испытании; грузозахватные средства должны быть испытаны и иметь бирки или клейма, подтверждающие их грузоподъемность и дату испытания.
6.1.6 Предельная масса молота и сваи для копра согласно паспорту машины должна быть указана на его ферме или раме.
6.1.7 Расстояние между установленными сваебойными или буровыми машинами и расположенными вблизи них строениями определяется ППР. При работе указанных машин следует установить опасную зону на расстоянии не менее 15 м от устья скважины или места забивки сваи.
6.1.8 Передвижку сваебойных и буровых машин следует производить по заранее спланированному горизонтальному пути при нахождении конструкции машин в транспортном положении.
6.1.9 При забивке свай плавучим копром необходимо обеспечить его надежное причаливание к якорям, закрепленным на берегу или на дне, а также связь с берегом при помощи дежурных судов или пешеходного мостика.
Плавучий копер должен быть обеспечен спасательными кругами и лодкой. Не допускается производить свайные работы на реках и водоемах при волнении более 2 баллов.
6.1.10 Забивка свай со льда разрешается только при наличии в ППР специальных мероприятий, обеспечивающих прочность ледяного покрова.
6.1.11 Пробуренные скважины при прекращении работ должны быть закрыты щитами или ограждены. На щитах и ограждениях должны быть установлены предупреждающие знаки безопасности и сигнальное освещение.
6.1.12 Вибропогружатели необходимо оборудовать подвесными инвентарными площадками для размещения рабочих, выполняющих присоединение наголовника вибропогружателя к оболочке.
Ширина настила площадки должна быть не менее 0,8 м. Настил площадки должен быть огражден в соответствии с требованиями СНиП 12-03.
6.1.13 Стены опускного колодца изнутри должны быть оборудованы не менее чем двумя надежно закрепленными навесными лестницами.
6.1.14 По внутреннему периметру опускного колодца необходимо устраивать защитные козырьки. Размеры, прочность и порядок установки козырьков должны быть определены в ППР.
6.1.15 Помещения, где приготовляются растворы для химического закрепления грунта, должны быть оборудованы вентиляцией и соответствующими емкостями для хранения материалов.
6.2 Порядок производства работ
6.2.1 Монтаж, демонтаж и перемещение сваебойных и буровых машин следует осуществлять под непосредственным руководством лиц, ответственных за безопасное выполнение указанных работ.
Монтаж, демонтаж и перемещение сваебойных и буровых машин при ветре 15 м/с и более или грозе не допускаются.
6.2.2 Техническое состояние сваебойных и буровых машин (надежность крепления узлов, исправность связей и рабочих настилов) необходимо проверять перед началом каждой смены.
6.2.3 Перед подъемом конструкций сваебойных или буровых машин их элементы должны быть надежно закреплены, а инструмент и незакрепленные предметы удалены.
При подъеме конструкции, собранной в горизонтальном положении, должны быть прекращены все другие работы в радиусе, равном длине конструкции плюс 5 м.
6.2.4 В период работы сваебойных или буровых машин лица, непосредственно не участвующие в выполнении данных работ, к машинам на расстояние менее 15 м не допускаются.
6.2.5 Перед началом буровых или сваебойных работ необходимо проверить:
- исправность звуковых и световых сигнальных устройств, ограничителя высоты подъема грузозахватного органа;
- состояние канатов для подъема механизмов, а также состояние грузозахватных устройств;
- исправность всех механизмов и металлоконструкций.
6.2.6 Перед началом осмотра, смазки, чистки или устранения каких-либо неисправностей буровой машины или копра буровой инструмент или сваебойный механизм должны быть опущены и поставлены в устойчивое положение, а двигатель остановлен и выключен.
6.2.7 Спуск и подъем бурового инструмента или сваи производится после подачи предупредительного сигнала.
Во время подъема или спуска бурового инструмента запрещается производить на копре или буровой машине работы, не имеющие отношения к указанным процессам.
6.2.8 Подъем сваи (шпунта) и сваебойного молота необходимо производить отдельными крюками. При наличии на копре только одного крюка для установки сваи сваебойный молот должен быть снят с крюка и установлен на надежный стопорный болт.
При подъеме свая должна удерживаться от раскачивания и кручения при помощи расчалок.
Одновременный подъем сваебойного молота и сваи не допускается.
6.2.9 Сваи разрешается подтягивать по прямой линии в пределах видимости машиниста копра только через отводной блок, закрепленный у основания копра. Запрещается подтягивать копром сваи на расстояние более 10 м и с отклонением их от продольной оси.
6.2.10 При резке забитых в грунт свай необходимо предусматривать меры, исключающие внезапное падение убираемой части.
6.2.11 Установка свай и сваебойного оборудования производится без перерыва до полного их закрепления.
Оставлять их на весу не допускается.
6.2.12 При погружении свай с помощью вибропогружателей необходимо обеспечить плотное и надежное соединение вибропогружателя с наголовником сваи, а также свободное состояние поддерживающих вибропогружатель канатов.
6.2.13 Вибропогружатель следует включать только после закрепления его на свае и ослабления поддерживающих полиспастов. Ослабленное состояние полиспастов должно сохраняться в течение всего времени работы вибратора.
При каждом перерыве в работе вибратор следует выключать.
6.2.14 При погружении свай-оболочек доступ рабочих на подвесную площадку для присоединения к погружаемой свае-оболочке наголовника вибропогружателя или следующей секции сваи-оболочки разрешается только после того, как подаваемая конструкция опущена краном на расстояние не более 30 см от верха погружаемой сваи-оболочки.
6.2.15 Последовательность разработки грунта под кромкой ножа опускного колодца должна обеспечивать его устойчивость. Глубина разработки грунта от кромки ножа колодца определяется согласно ППР.
Не допускается разрабатывать грунт ниже 1 м от кромки ножа колодца.
6.2.16 При разработке подвижных грунтов с водоотливом или при наличии прослойки таких грунтов выше ножа колодца должны быть предусмотрены меры по обеспечению быстрой эвакуации людей на случай внезапного прорыва грунта и затопления колодца.
6.2.17 Оборудование и трубопроводы, предназначенные для выполнения работ по замораживанию грунтов, должны быть испытаны:
- аппараты замораживающей станции после окончания монтажа - пневматическим или гидравлическим давлением, указанным в паспорте, но не менее 1,2 МПа для всасывающей и 1,8 МПа для нагнетательной стороны;
- замораживающие колонки до опускания в скважины - гидравлическим давлением не менее 2,5 МПа.
6.2.18 Производство строительных работ в зоне искусственного закрепления грунта замораживанием допускается только после достижения льдогрунтовым ограждением проектной толщины. Разрешение на производство работ должно быть оформлено актом.
6.2.19 Извлечение грунта из котлована, имеющего льдогрунтовое ограждение, разрешается производить при наличии защиты замороженной стенки от дождя и солнечных лучей. При работе следует сохранять меры защиты льдогрунтового ограждения от механических повреждений.
6.2.20 Порядок контроля размеров и температуры льдогрунтового ограждения котлована в процессе замораживания и оттаивания грунта должен быть определен проектом.
6.2.21 Трубопроводы, шланги и инъекторы, применяемые на инъекционных работах по химическому закреплению грунтов (силикатизацией и др.), должны подвергаться гидравлическим испытаниям давлением, равным полуторной величине рабочего, но не ниже 0,5 МПа.
6.2.22 Силикатоварки автоклавного типа и другие устройства, находящиеся под давлением в процессе эксплуатации, необходимо подвергать регулярным техническим освидетельствованиям и периодическим гидравлическим испытаниям согласно требованиям Госгортехнадзора России.
7. БЕТОННЫЕ РАБОТЫ
7.1 Организация работ
7.1.1 При приготовлении, подаче, укладке и уходе за бетоном, заготовке и установке арматуры, а также установке и разборке опалубки (далее - выполнении бетонных работ) необходимо предусматривать мероприятия по предупреждению воздействия на работников опасных и вредных производственных факторов, связанных с характером работы:
- расположение рабочих мест вблизи перепада по высоте 1,3 м и более;
- движущиеся машины и передвигаемые ими предметы;
- обрушение элементов конструкций;
- шум и вибрация;
- повышенное напряжение в электрической цепи, замыкание которой может произойти через тело человека.
7.1.2 При наличии опасных и вредных производственных факторов, указанных в 7.1.1, безопасность бетонных работ должна быть обеспечена на основе выполнения содержащихся в организационно-технологической документации (ПОС, ППР и др.) следующих решений по охране труда:
- определение средств механизации для приготовления, транспортирования, подачи и укладки бетона;
- определение несущей способности и разработка проекта опалубки, а также последовательности ее установки и порядка разборки;
- разработка мероприятий и средств по обеспечению безопасности рабочих мест на высоте;
- разработка мероприятий и средств по уходу за бетоном в холодное и теплое время года.
7.1.3 При монтаже опалубки, а также установке арматурных каркасов следует руководствоваться требованиями раздела 8 "Монтажные работы" настоящих норм и правил.
7.1.4 Цемент необходимо хранить в силосах, бункерах, ларях и других закрытых емкостях, принимая меры против распыления в процессе загрузки и выгрузки. Загрузочные отверстия должны быть закрыты защитными решетками, а люки в защитных решетках закрыты на замок.
7.1.5 При использовании пара для прогрева инертных материалов, находящихся в бункерах или других емкостях, следует применять меры, предотвращающие проникновение пара в рабочие помещения.
Спуск рабочих в камеры, обогреваемые паром, допускается после отключения подачи пара, а также охлаждения камеры и находящихся в ней материалов и изделий до 40 °С.
7.2 Организация рабочих мест
7.2.1 Размещение на опалубке оборудования и материалов, не предусмотренных ППР, а также нахождение людей, непосредственно не участвующих в производстве работ на установленных конструкциях опалубки, не допускаются.
7.2.2 Для перехода работников с одного рабочего места на другое необходимо применять лестницы, переходные мостики и трапы, соответствующие требованиям СНиП 12-03.
7.2.3 При устройстве сборной опалубки стен, ригелей и сводов необходимо предусматривать устройство рабочих настилов шириной не менее 0,8 м с ограждениями.
7.2.4 Опалубка перекрытий должна быть ограждена по всему периметру. Все отверстия в рабочем полу опалубки должны быть закрыты. При необходимости оставлять эти отверстия открытыми их следует затягивать проволочной сеткой.
7.2.5 После отсечения части скользящей опалубки и подвесных лесов торцевые стороны должны быть ограждены.
7.2.6 Для защиты работников от падения предметов на подвесных лесах по наружному периметру скользящей и переставной опалубки следует устанавливать козырьки шириной не менее ширины лесов.
7.2.7 Ходить по уложенной арматуре допускается только по специальным настилам шириной не менее 0,6 м, уложенным на арматурный каркас.
7.2.8 Съемные грузозахватные приспособления, стропы и тара, предназначенные для подачи бетонной смеси грузоподъемными кранами, должны быть изготовлены и освидетельствованы согласно ПБ 10-382.
7.2.9 На участках натяжения арматуры в местах прохода людей должны быть установлены защитные ограждения высотой не менее 1,8 м.
Устройства для натяжения арматуры должны быть оборудованы сигнализацией, приводимой в действие при включении привода натяжного устройства.
Запрещается пребывание людей на расстоянии ближе 1 м от арматурных стержней, нагреваемых электротоком.
7.2.10 При применении бетонных смесей с химическими добавками следует использовать защитные перчатки и очки.
7.2.11 Работники, укладывающие бетонную смесь на поверхности, имеющей уклон более 20°, должны пользоваться предохранительными поясами.
7.2.12 Эстакада для подачи бетонной смеси автосамосвалами должна быть оборудована отбойными брусьями. Между отбойными брусьями и ограждениями должны быть предусмотрены проходы шириной не менее 0,6 м. На тупиковых эстакадах должны быть установлены поперечные отбойные брусья.
При очистке кузовов автосамосвалов от остатков бетонной смеси работникам запрещается находиться в кузове транспортного средства.
7.2.13 Заготовка и укрупнительная сборка арматуры должны выполняться в специально предназначенных для этого местах.
7.2.14 Зона электропрогрева бетона должна иметь защитное ограждение, удовлетворяющее требованиям государственных стандартов, световую сигнализацию и знаки безопасности.
7.3 Порядок производства работ
7.3.1 Работа смесительных машин должна осуществляться при соблюдении следующих требований:
- очистка приямков для загрузочных ковшей должна осуществляться после надежного закрепления ковша в поднятом положении;
- очистка барабанов и корыт смесительных машин допускается только после остановки машины и снятия напряжения.
7.3.2 При выполнении работ по заготовке арматуры необходимо:
- устанавливать защитные ограждения рабочих мест, предназначенных для разматывания бухт (мотков) и выправления арматуры;
- при резке станками стержней арматуры на отрезки длиной менее 0,3 м применять приспособления, предупреждающие их разлет;
- устанавливать защитные ограждения рабочих мест при обработке стержней арматуры, выступающей за габариты верстака, а у двусторонних верстаков, кроме того, разделять верстак посередине продольной металлической предохранительной сеткой высотой не менее 1 м;
- складывать заготовленную арматуру в специально отведенных для этого местах;
- закрывать щитами торцевые части стержней арматуры в местах общих проходов, имеющих ширину менее 1 м.
7.3.3 Элементы каркасов арматуры необходимо пакетировать с учетом условий их подъема, складирования и транспортирования к месту монтажа.
7.3.4 Бункеры (бадьи) для бетонной смеси должны соответствовать требованиям государственных стандартов. Перемещение загруженного или порожнего бункера разрешается только при закрытом затворе.
7.3.5 При укладке бетона из бункера расстояние между нижней кромкой бункера и ранее уложенным бетоном или поверхностью, на которую укладывается бетон, должно быть не более 1 м, если иные расстояния не предусмотрены ППР.
7.3.6 Ежедневно перед началом укладки бетона в опалубку необходимо проверять состояние тары, опалубки и средств подмащивания. Обнаруженные неисправности следует незамедлительно устранять.
Перед началом укладки бетонной смеси виброхоботом необходимо проверять исправность и надежность закрепления всех его звеньев между собой и к страховочному канату.
7.3.7 При подаче бетона с помощью бетононасоса необходимо:
- осуществлять работы по монтажу, демонтажу и ремонту бетоноводов, а также удалению из них пробок только после снижения давления до атмосферного;
- удалять всех работающих от бетоновода на время продувки на расстояние не менее 10 м;
- укладывать бетоноводы на прокладки для снижения воздействия динамической нагрузки на арматурный каркас и опалубку при подаче бетона.
7.3.8 Удаление пробки в бетоноводе сжатым воздухом допускается при условии:
- наличия защитного щита у выходного отверстия бетоновода;
- нахождения работающих на расстоянии не менее 10 м от выходного отверстия бетоновода;
- осуществления подачи воздуха в бетоновод равномерно, не превышая допустимого давления.
При невозможности удаления пробки следует снять давление в бетоноводе, простукиванием найти место нахождения пробки в бетоноводе, расстыковать бетоновод и удалить пробку или заменить засоренное звено.
7.3.9 При установке элементов опалубки в несколько ярусов каждый последующий ярус следует устанавливать после закрепления нижнего яруса.
7.3.10 Разборка опалубки должна производиться после достижения бетоном заданной прочности.
Минимальная прочность бетона при распалубке загруженных конструкций, в том числе от собственной нагрузки, определяется ППР и согласовывается с проектной организацией.
7.3.11 При разборке опалубки необходимо принимать меры против случайного падения элементов опалубки, обрушения поддерживающих лесов и конструкций.
7.3.12 При передвижении секций катучей опалубки и передвижных лесов необходимо принимать меры, обеспечивающие безопасность работающих. Лицам, не участвующим в этой операции, находиться на секциях опалубки или лесов запрещается.
7.3.13 При уплотнении бетонной смеси электровибраторами перемещать вибратор за токоведущие кабели не допускается, а при перерывах в работе и при переходе с одного места . на другое электровибраторы необходимо выключать.
7.3.14 При устройстве технологических отверстий для пропуска трубопроводов в бетонных и железобетонных конструкциях алмазными кольцевыми сверлами необходимо на месте ожидаемого падения керна оградить опасную зону.
7.3.15 При электропрогреве бетона монтаж и присоединение электрооборудования к питающей сети должны выполнять только электромонтеры, имеющие квалификационную группу по электробезопасности не ниже III.
7.3.16 В зоне электропрогрева необходимо применять изолированные гибкие кабели или провода в защитном шланге. Не допускается прокладывать провода непосредственно по грунту или по слою опилок, а также провода с нарушенной изоляцией.
7.3.17 Зона электропрогрева бетона должна находиться под круглосуточным наблюдением электромонтеров, выполняющих монтаж электросети.
Пребывание работников и выполнение работ на этих участках не допускается, за исключением работ, выполняемых по наряду-допуску в соответствии с межотраслевыми правилами по охране труда при эксплуатации электроустановок.
7.3.18 Открытая (незабетонированная) арматура железобетонных конструкций, связанная с участком, находящимся под электропрогревом, подлежит заземлению (занулению).
7.3.19 После каждого перемещения электрооборудования, применяемого при прогреве бетона, на новое место следует измерять сопротивление изоляции мегаомметром.
Перечень нормативных правовых актов, на которые имеются ссылки в настоящих нормах и правилах
1. СНиП 12-03-2001 "Безопасность труда в строительстве. Часть 1. Общие требования". Приняты и введены в действие постановлением Госстроя России от 23.07.2001 № 80. Зарегистрированы Минюстом России 9 августа 2001 г. № 2862.
2. ПБ 10-382-00 "Правила устройства и безопасной эксплуатации грузоподъемных кранов". Утверждены постановлением Госгортехнадзора России от 31.12.99 № 98. В государственной регистрации не нуждаются согласно письму Минюста России от 17.08.2000 № 6884-ЭР.
3. ПБ 13-407-01 "Единые правила безопасности при взрывных работах". Утверждены постановлением Госгортехнадзора России от 30.01.01 № 3. Зарегистрированы Минюстом России 7.06.01 №2743.
4. ПБ 03-428-02 "Правила безопасности при строительстве подземных сооружений". Утверждены постановлением Госгортехнадзора России от 01.11.01 № 49. В государственной регистрации не нуждаются согласно письму Минюста России от 24.12.2001 № 12467ЮД.
5. ППБ 01-93* "Правила пожарной безопасности в Российской Федерации." Утверждены МВД России 14 декабря 1993 г. № 536 с изм. и доп. Зарегистрированы Минюстом России 27.12.93 №445.
6. ПОТ РМ-010-2000 "Межотраслевые правила по охране труда при производстве асбеста и асбестосодержащих материалов и изделий". Утверждены постановлением Минтруда России от 31 января 2000 г. № 10. В государственной регистрации не нуждаются (письмо Минюста России от 22 марта 2000 г. № 2029-ЭР).
ИНФОРМАЦИОННО-СПРАВОЧНОЕ ПРИЛОЖЕНИЕ
НАИМЕНОВАНИЕ НОРМАТИВНЫХ ДОКУМЕНТОВ И ИНФОРМАЦИОННЫХ МАТЕРИАЛОВ, ВЗАИМОСВЯЗАННЫХ С НАСТОЯЩИМИ НОРМАМИ И ПРАВИЛАМИ
|
№ п.п |
Пункты СНиП 12-04-2002 |
Наименование нормативного акта |
Наименование органа, нормативный акт, дата утверждения |
Официальный издатель документа |
|
1 |
3.2 |
СП 12-136-2002 «Безопасность труда в строительстве. Решения по охране труда и промышленной безопасности в проектах организации строительства и проектах производства работ» |
Госстрой России, постановление от 17.09.02 № 122, зарегистрирован в Минюсте России |
ГУП ЦПП |
|
2 |
5.2.2 7.2.14 |
ГОСТ 23407-78 «Ограждения инвентарные строительных площадок и участков производства строительно-монтажных работ. Технические условия» |
Госстрой России, постановление от 13.12.78 № 232 |
ГУП ЦПП |
|
3 |
5.4.1 |
ПБ 06-07-92 «Единые правила безопасности при разработке месторождений полезных ископаемых открытым способом» |
Госгортехнадзор России, постановление от 21.07.92 № 20 (в редакции постановления от 31.10.97 № 39) |
ГУП НТЦ Госгортехнадзора России |
|
4 |
5.4.6 |
ГОСТ Р 12.3.048-2002 «ССБТ. Производство земляных работ способом гидромеханизации. Требования безопасности» |
Госстрой России, постановление от 21.01.02 № 5 |
ГУП ЦПП |
|
5 |
7.3.4 |
ГОСТ 21807-78 «Бункеры (бадьи) переносные вместимостью до 2 м3 для бетонной смеси. Общие технические условия» |
Госстрой России, постановление от 28.04.76 № 59 |
ГУП ЦПП |
|
6 |
7.3.17 16.1.3 16.4.1 |
ПОТ РМ-016-2001/РЛ 153-34.0-03.150-00 «Межотраслевые правила по охране труда (правила безопасности) при эксплуатации электроустановок» |
Минтруд России, постановление от 05.01.01 № 3 |
НЦ ЭНАС |
|
7 |
10.1.3 |
ПОТ РМ-017-2001 «Межотраслевые правила по охране труда при окрасочных работах» |
Минтруд России, постановление от 10.05.01 № 37 |
УПЦ «Талант» |
|
8 |
11.3 |
ПОТ РМ-001-97 «Правила по охране труда в лесозаготовительном, деревообрабатывающем производствах и при проведении лесозаготовительных работ» ПОТ РМ-004-97 «Правила по охране труда при использовании химических веществ» |
Минтруд России, постановление от 21.03.97 № 15 Минтруд России, постановление от 17.09.97 № 44 |
УПЦ «Талант» |
|
9 |
12.1.5 |
ГОСТ 12.3.016-87 «ССБТ. Строительство. Работы антикоррозионные. Требования безопасности» |
Госстрой России, постановление от 27.01.87 № 16 |
ГУП ЦПП |
|
10 |
15.1.3 |
ПБ 10-115-96 «Правила устройства и безопасной эксплуатации сосудов, работающих под давлением» |
Госгортехнадзор России, постановление от 18.04.95 № 20 |
ГУП НТЦ Госгортехнадзора России |
Общие положения
Настоящие нормы распространяются на реконструкцию и технологическое перевооружение объектов.
Нормы продолжительности строительства охватывают период от даты начала выполнения внутриплощадочных подготовительных работ до даты ввода объектов в эксплуатацию.
Продолжительность строительства объектов, мощность (или другой показатель) которых отличается от приведенных в нормах и находится в интервале между ними, определяется методом интерполяции, а за пределами максимальных или минимальных значений норм - методом экстраполяции.
При экстраполяции мощность (либо другой показатель) не должна быть больше удвоенной максимальной или меньше половины минимальной мощности, указанной в нормах.
Продолжительность строительства при воздействии сложных природно-климатических факторов устанавливается с применением к нормам коэффициентов (т. 1. пар. 12¸17).
В графах нормы задела в строительстве по кварталам (мес.) % к сметной стоимости приведены нарастающим итогом. Над чертой - объем капитальных вложений, под чертой - СМР (с учетом технологической последовательности).
|
Наименование объекта |
Характеристика |
Нормы продолжительности строительства, в мес. |
Наименование показателя |
Нормы задела в строительстве по кварталам к сметной стоимости |
||||||||||||||||||
|
общая |
В том числе |
|||||||||||||||||||||
|
подгот. период |
передача оборуд. в монтаж |
монтаж оборудования |
1 |
2 |
3 |
4 |
5 |
6 |
7 |
8 |
9 |
10 |
11 |
12 |
13 |
14 |
15 |
|||||
|
а |
б |
в |
г |
д |
е |
ж |
1 |
2 |
3 |
4 |
5 |
6 |
7 |
8 |
9 |
10 |
11 |
12 |
13 |
14 |
15 |
|
|
Инженерный корпус |
Корпус многоэтажный. Общая площадь корпуса, тыс. м2 |
|
|
|
|
|
|
|
|
|
|
|
|
|
|
|
|
|
|
|
|
|
|
|
5 |
9 |
2 |
- |
- |
кл. |
25 25 |
73 70 |
10 0 |
|
|
|
|
|
|
|
|
|
|
|
|
|
|
10 0 |
|
|
||||||||||||||||||||
|
|
12 |
12 |
2 |
- |
- |
кл. |
15 17 |
42 43 |
79 82 |
10 0 |
|
|
|
|
|
|
|
|
|
|
|
|
|
10 0 |
|
|
||||||||||||||||||||
|
Цех железобетонных конструкций |
В составе производственного корпуса складов, складских площадок, вспомогательных зданий и сооружений, мощн. тыс. м3/год |
|
|
|
|
|
|
|
|
|
|
|
|
|
|
|
|
|
|
|
|
|
|
|
25 |
18 |
3 |
9-14 |
6
|
4 5 |
12 15 |
32 40 |
64 69 |
89 91 |
10 0 |
|
|
|
|
|
|
|
|
|
|
|
|
- 10-15 |
||||||||||||||||||||||
|
10 0 |
|
|
|
|
|
|
||||||||||||||||
|
Автотранспортные предприятия |
Главный и административно-бытовой корпуса, КПП, мойка и другие вспомогательные помещения, число автомобилей 150 |
18 |
3 |
12-16 |
4 - 14-17 |
к.п. |
15 19 |
35 42 |
54 65 |
80 87 |
94 93 |
10 0 10 0 |
|
|
|
|
|
|
|
|
|
|
|
|
250 |
19 |
3 |
12-17 |
5 - 14-18 |
к.п. |
13 16 |
11 37 |
48 58 |
25 79 |
90 89 |
97 97 |
10 0 10 0 |
|
|
|
|
|
|
|
|
|
|
База производственно-технологической комплектации |
Производственный и административно-бытовой корпуса, склады и другие вспомогательные сооружения, площадь базы 4 тыс. м2 |
12 |
3 |
6-10 |
5 7-11 |
к.п. |
8 9 |
45 51 |
86 92 |
10 0 10 0 |
|
|
|
|
|
|
|
|
|
|
|
|
|
Универсам |
Здание одноэтажное, торговая площадь 400 м2 |
9 |
1 |
8 |
1 9 |
к.п. |
27 25 |
70 72 |
10 0 10 0 |
|
|
|
|
|
|
|
|
|
|
|
|
|
|
Тоже, 1000 м2 |
15 |
2 |
12-13 |
2 - 14-15 |
к.п. |
11 14 |
19 40 |
52 68 |
81 84 |
98 98 |
10 0 10 0 |
|
|
|
|
|
|
|
|
|
||
|
Магазины специализированные |
Здание одноэтажное, торговая площадь - 400 м2 Каркас сборный, железобетонный, стены кирпичные |
8 |
1 |
7 |
1 2 |
к.п. |
37 46 |
82 87 |
10 0 10 0 |
|
|
|
|
|
|
|
|
|
|
|
|
|
|
Здание двухэтажное, торговая площадь 1000 м2. Каркас сборный железобетонный, стены панельные |
12 |
2 |
9-10 |
2 - 11-12 |
к.п. |
13 16 |
45 55 |
78 84 |
10 0 10 0 |
|
|
|
|
|
|
|
|
|
|
|
||
|
Крытый рынок |
Торговая площадь 3600 м2, здание одноэтажное |
24 |
3 |
19-21 |
5 - 20-24 |
к.п. |
5 4 |
15 18 |
30 32 |
45 48 |
60 64 |
75 80 |
90 90 |
10 0 10 0 |
|
|
|
|
|
|
|
|
|
Жилые здания, 5 этажное |
Общая площадь 1500 м2 Крупнопанельные |
5 |
1 |
1 |
2 |
1/кп |
8 |
26 |
59 |
89 |
10 0 |
|
|
|
|
|
|
|
|
|
|
|
|
|
Кирпичные |
9 |
1,0 |
1,5 |
4,5 |
2/кп |
7 |
16 |
29 |
42 |
55 |
68 |
81 |
95 |
10 0 |
|
|
|
|
|
|
|
|
9 этажное |
Крупнопанельные 4000 м2 |
9 |
1 |
2 |
4 |
2/кп |
б |
12 |
26 |
40 |
63 |
66 |
79 |
92 |
10 0 |
|
|
|
|
|
|
|
|
|
Кирпичные |
12 |
1 |
2,5 |
6 |
2,5/кп |
5 |
12 |
23 |
32 |
41 |
50 |
59 |
68 |
77 |
86 |
95 |
10 0 |
|
|
|
|
|
16 этажное |
Общая площадь 12000 м2 Монолитное |
14 |
1 |
3 |
7 |
3/кп |
3 |
9 |
20 |
28 |
36 |
44 |
52 |
60 |
68 |
76 |
84 |
92 |
86 |
10 0 |
|
|
|
Гостиницы |
Здание 12 этажное на 600 мест 75 тыс. м3 каркасно-панельное |
29 |
3 |
21¸2 5 |
5 24¸2 6 |
к.п. |
5 |
7 |
13 |
25 |
36 |
54 |
67 |
87 |
98 |
10 6 |
|
|
|
|
|
|
|
Административное здание |
Здание на 200 сотрудников Крупнопанельное - 8000 м3 |
10 |
1,5 |
- |
- |
к.п. |
15 16 |
54 62 |
84 95 |
10 0 10 0 |
|
|
|
|
|
|
|
|
|
|
|
|
|
Кирпичное - 8700 м3 |
11 |
1 |
- |
- |
к.п. |
18 20 |
51 60 |
80 91 |
10 0 10 0 |
|
|
|
|
|
|
|
|
|
|
|
||
СОСТАВ И СОДЕРЖАНИЕ ПРОЕКТОВ ПРОИЗВОДСТВА РАБОТ
1 В состав ППР для здания, сооружения или его части при новом строительстве, а также при реконструкции включаются:
- календарный план производства работ по объекту, в котором устанавливаются последовательность и сроки выполнения работ с максимально возможным их совмещением;
- строительный генеральный план с указанием границ строительной площадки и видов ее ограждений, действующих и временных подземных, наземных и воздушных сетей и коммуникаций, постоянных и временных дорог, схем движения средств транспорта и механизмов на стройплощадке и прилегающей территории (при выполнении работ на проезжей части улиц и магистралей), мест установки строительных и грузоподъемных машин, путей их перемещения и зон действия, размещения постоянных, строящихся и мобильных (инвентарных) зданий и сооружений, мест расположения знаков геодезической разбивочной основы, опасных зон, путей и средств подъема работающих на рабочие ярусы (этажи), а также проходов в здания и сооружения. Размещения источников и средств энергообеспечения и освещения строительной площадки, расположения заземляющих контуров, мест расположения контейнеров-накопителей для удаления строительного и бытового мусора, пунктов очистки (мойки) колес автотранспорта, площадок и помещений складирования материалов и конструкций, площадок укрупнительной сборки конструкций, питьевых установок и мест отдыха, а также зон выполнения работ повышенной опасности;
- технологические карты (схемы) (с использованием типовой документации) на выполнение отдельных видов работ с включением схем операционного контроля качества, описанием методов производства работ, указанием трудозатрат и потребности в материалах, машинах, оснастке, приспособлениях и средствах защиты работающих, а также последовательности демонтажных работ при реконструкции предприятий, зданий и сооружений;
- решения по производству геодезических работ, включающие схемы размещения знаков для выполнения геодезических построений и измерений, а также указания о необходимой точности и технических средствах геодезического контроля выполнения строительно-монтажных работ;
- решения по технике безопасности в составе, определенном СНиП III-4-80* и СНиП 12-03-99;
- решения по прокладке временных сетей водо-, тепло и энергоснабжения и освещения (в том числе аварийного) строительной площадки и рабочих мест с разработкой, при необходимости, рабочих чертежей подводки сетей от источников питания;
- перечни технологического инвентаря и монтажной оснастки, а также схемы строповки грузов;
- пояснительная записка, содержащая:
а) обоснование решений по производству работ, в том числе выполняемых в зимнее время;
б) мероприятия, направленные на обеспечение сохранности и исключение хищения материалов, изделий, конструкций и оборудования на строительной площадке, в зданиях и сооружениях;
в) решения по экологической безопасности строительного производства;
г) мероприятия по защите действующих зданий и сооружений от повреждений.
2 В составе ППР при установке нестационарных объектов включаются:
- стройгенплан (при необходимости по решению строительной организации);
- технологическая схема (то же);
- краткая пояснительная записка с указанием перечня проводимых строительных работ, решениями по технике безопасности и мероприятиями по охране окружающей среды и пожарной безопасности.
3 В ППР при использовании территории (приспособления для ведения хозяйственной деятельности) разрабатываются:
- стройгенплан (при необходимости по решению строительной организации);
- краткая пояснительная записка с указанием перечня проводимых строительных работ, решений по технике безопасности и мероприятий по охране окружающей среды и пожарной безопасности.
4 При благоустройстве территории в ППР предусматривается разработка:
- технологической карты или схемы производства работ;
- краткой пояснительной записки с указанием проводимых строительных работ, решений по технике безопасности и мероприятий по охране окружающей среды и пожарной безопасности.
5 Для капитального ремонта зданий, ремонта и покраски фасадов в составе ППР разрабатываются:
- стройгенплан (при обустройстве стройплощадки);
- календарный план производства работ
- технологические карты (схемы) на отдельные виды работ с учетом паспорта «Колористическое решение, материалы и технология проведения работ» (для проведения ремонта и покраски фасадов);
- решения по охране окружающей среды;
- краткая пояснительная записка с указанием перечня проводимых строительных работ, решениями по технике безопасности и мероприятиями по пожарной безопасности.
6 При перепланировке помещений в ППР разрабатываются:
- технологические карты (схемы) на выполнение отдельных видов работ;
- краткая пояснительная записка с указанием перечня проводимых строительных работ, решениями по технике безопасности и мероприятиями по охране окружающей среды и пожарной безопасности.
7 При переоборудовании помещений в ППР разрабатываются:
- стройгенплан (при обустройстве стройплощадки);
- технологическая карта (схема) на выполнение отдельных видов работ;
- краткая пояснительная записка с указанием перечня проводимых строительных работ, решениями по технике безопасности и пожарной безопасности.
8 ППР при реконструктивных работах предусматривает:
- стройгенплан (при обустройстве стройплощадки);
- технологические схемы;
- краткую пояснительную записку с указанием перечня проводимых строительных работ, решениями по технике безопасности и мероприятиями по охране окружающей среды и пожарной безопасности.
9 В состав ППР при реставрации объектов (консервации, ремонте, научной реставрации и приспособлении недвижимых памятников истории и культуры к современному использованию) включаются:
- стройгенплан;
- технологические схемы;
- краткая пояснительная записка с указанием проводимых строительных работ, решениями по технике безопасности и мероприятиями по охране окружающей среды и пожарной безопасности.
10 Состав организационно-технологической документации (ПОС и ППР) в зависимости от специфики и видов строительно-монтажных работ приводится в таблице 1.
Таблица 1 - Состав ПОС и ППР в зависимости от специфики и вида строительно-монтажных работ
|
Объекты пред- |
Проект организации строительства |
Проект производства работ |
|||||||||||
|
Календарный план строительства |
Строительные генеральные планы |
Организационно-технологические схемы возведения здания и сооружений |
Ведомость объемов основных строительно-монтажных работ |
Пояснительная записка |
Календарный план производства работ |
Строительный генеральный план |
Технологические рекомендации, карты |
Решения по производству геодезических работ |
Решения по технике безопасности и охране окружающей среды |
Решения по прокладке инженерных сетей |
Перечни технологи- |
Пояснительная записка |
|
|
Новое строительство, реконструкция |
+ |
+ |
+ |
+ |
+ |
+ |
+ |
+ |
+ |
+ |
+ |
+ |
+ |
|
объектов, в том числе объекты квартальных застроек (ПЗ) |
+ |
+ |
- |
- |
+ |
+ |
+ |
+ |
+ |
+ |
+ |
+ |
+ |
|
Установка нестационарных объектов |
- |
- |
- |
- |
- |
- |
+ |
+ |
- |
- |
- |
- |
+ |
|
Использование территории (приспособление для ведения хозяйственной деятельности) |
- |
- |
- |
- |
- |
- |
+ |
- |
- |
- |
- |
- |
+ |
|
Благоустройство территории |
- |
- |
- |
- |
- |
- |
- |
- |
- |
- |
- |
- |
+ |
|
Капитальный ремонт зданий, ремонт и покраска фасадов |
- |
- |
- |
- |
- |
+ |
+ |
+ |
- |
+ |
- |
- |
+ |
|
Перепланировка помещений |
- |
- |
- |
- |
- |
- |
- |
+ |
- |
+ |
- |
- |
+ |
|
Переоборудование помещений |
- |
- |
- |
- |
- |
- |
+ |
+ |
- |
+ |
- |
- |
+ |
|
Реконструктивные работы |
- |
- |
- |
- |
- |
- |
+ |
+ |
- |
+ |
- |
- |
+ |
|
Реставрация объектов |
- |
- |
- |
- |
- |
- |
+ |
+ |
- |
+ |
- |
- |
+ |
Приложение А
(обязательное)
ВОПРОСЫ, ТРЕБУЮЩИЕ СПЕЦИАЛЬНОГО ОТРАЖЕНИЯ В ПОС И ППР
1. В ПОС должны быть особо проработаны вопросы в части определения границ опасных зон по действию опасных факторов в связи с повышенными требованиями СНиП 12-03-99.
В случае если в процессе строительства (реконструкции) зданий и сооружений в опасные зоны вблизи мест перемещения грузов кранами и от строящихся зданий могут попасть эксплуатируемые гражданские или производственные здания и сооружения, транспортные или пешеходные дороги и другие места возможного нахождения людей, необходимо предусмотреть решения, предупреждающие условия возникновения опасных зон, а именно:
- вблизи мест перемещения груза краном рекомендуется оснащать башенные краны дополнительными средствами ограничения зоны их работы, посредством которых эта зона должна быть принудительной ограничена таким образом, чтобы не допустить возникновения опасных факторов в местах нахождения людей. В качестве таких средств может быть использована «Система ограничения зоны работы башенного крана в стесненных условиях», разработанная ЦНИИОМТП;
- на участках вблизи строящегося (реконструируемого) монолитного или кирпичного здания необходимо по периметру здания устанавливать защитный экран, имеющий равную или большую высоту по сравнению с высотой возможного нахождения груза, перемещаемого грузоподъемным краном. При этом зона работы крана должна быть ограничена таким образом, чтобы перемещаемый груз не выходил за контуры здания в местах расположения защитного экрана.
2. При размещении строительных объектов на основных улицах и магистралях вблизи мет массового пребывания людей, жилых и общественных зданий, учреждений образования, здравоохранения и культуры в ПОС должны быть проработаны и обоснованы вопросы, касающиеся режима работы в ночное время, организации дорожного движения транспорта и пешеходов, выбора механизмов и оборудования. Организации бытовых и санитарных условий для рабочих, уборки и вывоза мусора, внешнего вида и содержания ограждения и других вопросов обустройства строительных площадок с тем, чтобы максимально повысить комфортность и безопасность пребывания людей в непосредственной близости от строительной площадки и снизить негативное воздействие стройки на городскую среду.
3. С учетом данных инженерно-геологических изысканий в задании на проектирование должно содержаться требование по разработке в составе проекта (рабочего проекта) документации по мониторингу деформаций подземного пространства и фундаментов зданий и сооружений, подлежащей геотехнической экспертизе, а на основании обследования зданий и сооружений в ПОС предусматриваться предложения по организации мониторинга за состоянием прочности и устойчивости существующих зданий, строений, сооружений и конструкций (регулярные высотные съемки, установка маячков, усиление существующих конструкций, укрепление оснований и др.).
4. При строительстве в районах сложившейся застройки и в непосредственной близости от эксплуатируемых сооружений метрополитена мелкого заложения запрещается использовать ударный метод погружения свай, в том числе шпунтовых ограждений.
5. При строительстве зданий и сооружений с применением монолитных железобетонных конструкций в составе ПОС следует выполнять расчет требуемой прочности бетона монолитных конструкций, при которой допускается производство последующих работ, связанных с передачей строительных нагрузок на железобетонные конструкции, еще не набравшие проектную прочность.
6. В ПОС на прокладку подземных коммуникаций и сооружений должны предусматриваться мероприятия по очередности их переустройства, а также мероприятия, обеспечивающие сохранность наземных и подземных сооружений, объектов благоустройства и зеленых насаждений, расположенных в зоне строительства.
7. При производстве работ на проезжей части улиц и магистралей в состав ПОС следует включать в качестве раздела проект организации движения. Проектирование организации дорожного движения выполняются организациями, имеющими лицензию Главного управления ГИБДД МВД России.
8. В ПОС и ППР устанавливаются организационно-экологические правила строительства (реконструкции) объектов вне зависимости от их назначения и формы собственности.
9. В ПОС и ППР должны содержаться принципиальные решения по применению машин и оборудования, создающих шум при работе, имея ввиду что эти механизмы должны эксплуатироваться таким образом, чтобы уровни звукового давления и уровни звука на постоянных рабочих местах в помещениях, на территории строительной площадки и близ расположенных зданий не превышали допустимых величин, указанных в ГОСТ 12.1.003-83*.
10. При эксплуатации строительных машин для устранения вредного воздействия повышенного уровня шума на работающих и находящихся вблизи стройплощадки людей должны применяться:
а) технические средства (уменьшение шума машин в источнике его образования; применение технологических процессов, при которых уровни звукового давления на рабочих местах не превышают допустимые и т.д.);
б) строительно-акустические мероприятия в соответствии со строительными нормами и правилами;
в) дистанционное управление шумными машинами; средства индивидуальной защиты;
г) организационные мероприятия (выбор рационального режима труда и отдыха, сокращение времени нахождения в шумных условиях, лечебно-профилактические и другие мероприятия);
- производственное оборудование, генерирующее вибрацию, должно соответствовать требованиям ГОСТ 12.1.012-90. Для устранения вредного воздействия вибрации на работающих должны применяться:
а) конструктивные или технологические меры снижения вибрации в источнике ее образования;
б) средства виброизоляции и вибропоглощения, уменьшающие вибрации на пути ее распространения;
в) дистанционное управление, исключающее передачу вибрации на рабочие места;
г) средства индивидуальной защиты.
11. При необходимости использования машин в экстремальных условиях (срезка грунта на уклоне, расчистка завалов вблизи эксплуатируемых зданий и сооружений и т.п.) следует применять машины, оборудованные дополнительными средствами коллективной защиты, предупреждающими воздействие на работников и других лиц опасных производственных факторов, возникающих при работе машин.
12. В составе проекта производства работ на возведение уникальных объектов и объектов со сложными техническими решениями разрабатываются программы необходимых исследований, испытаний и режимных наблюдений, включая методы технического контроля, обеспечивающие надежное проведение строительных работ и последующую эксплуатацию сооружений.
13. Производство работ в непосредственной близости от существующих зданий и сооружений осуществляется с учетом:
- специальных мероприятий по обеспечению сохранности существующих строений, основывающихся на результатах инженерных изысканий и обследования зданий и сооружений и учитывающих особенности инженерно-геологических условий площадки, а также состоянию строительных конструкций строений;
- решений по усилению существующих зданий и сооружений, включая укрепление грунтов оснований;
- мероприятия по мониторингу строящихся и существующих строений и прилегающего к ним подземного пространства.
14. Проекты производства работ на устройство оснований, фундаментов и подземных сооружений должны разрабатываться на основании и с учетом документации по мониторингу деформаций подземного пространства и фундаментов зданий и сооружений, разработанной в составе проекта (рабочего проекта) и прошедшей геотехническую экспертизу, а также предложений по организации мониторинга за состоянием прочности и устойчивости существующих зданий, строений, сооружений и конструкций, предусмотренных в ПОС.
1 Потребность в рабочих кадрах строителей
Наибольшее количество работающих на стройплощадке определяется по графику движения рабочей силы или на основании календарного плана работ, объема выполняемых работ и среднегодовой выработки исполнителей на одного работающего по формуле:
![]()
где А - количество работающих на стройплощадке;
Б - общая стоимость строительно-монтажных или специальных работ, 3960,0 тыс. руб.;
В - среднегодовая выработка на одного работающего - 15000 руб.;
Т - продолжительность выполнения работ по календарному плану, 3 года.
А = 3960000 : 15000 : 3 = 88 человек
ИТР, служащие и МОП составляют 15 % от наибольшего количества работающих на стройплощадке:
А1 = А ´ 0,15 = 88 ´ 0,15 = 14 чел.
Рабочих:
А2 = А - А1 =88 - 14 = 74 чел.
Рабочие в наиболее многочисленную смену составляют 70 % от наибольшего числа рабочих на стройплощадке:
A3 = А2 ´ 0,70 = 74 ´ 0,70 = 52 чел.
ИТР, служащие и МОП в наиболее многочисленную смену составляют 80 % от наибольшего количества ИТР, служащих и МОП на стройплощадке:
А4 = А1 ´ 0,80 = 14 ´ 0,80 = 12 чел.
Общее количество работающих в наиболее многочисленную смену составит:
А5 = A3 + А4 = 52 + 12 = 64 чел.
Работающие женщины в наиболее многочисленную смену составляют 30 % от общего количества работающих в наиболее многочисленную смену:
А6 = А5 ´ 0,3 = 64 ´ 0,3 = 20 чел.
Мужчины:
А7 = А5 - А6 = 64 - 20 = 44 чел.
Численность работающих, занятых на автотранспорте, в обслуживающих предприятиях и вспомогательных производствах (заводы железобетонных конструкций, бетонно-растворные узлы) в расчет не включены ввиду централизованной поставки на строительство бетона и раствора, а также полуфабрикатов и изделий с заводов и баз Главмоспромстройматериалов автотранспортом Главмосавтотранса.
2 Расчет временных зданий и сооружений
Расчет потребности во временных зданиях и сооружениях производится по формуле:
Ртр = Рн ´ К,
где Рн - нормативный показатель площади;
К - общее количество работающих (или их отдельных категорий) или количество работающих в наиболее многочисленную смену;
Ртр - требуемая площадь инвентарных зданий.
Здания санитарно-бытового назначения
Гардеробная - при норме 0,89 кв. м на одного рабочего в день:
Ртр = 0,89 ´ А2 = 0,89 ´ 74 = 66 кв. м
Умывальные - при норме 0,07 кв. м на одного работающего в наиболее многочисленную смену:
Ртр = 0,07 ´ А5 = 0,07 ´ 64 = 4 кв. м
Душевые - при норме 0,54 кв. м на одного работающего в наиболее многочисленную смену:
Ртр = 0,54 ´ А5 = 0,54 ´ 64 = 35 кв. м
Помещение для обогрева рабочих - при норме 0,1 кв. м на одного рабочего в наиболее многочисленной смене:
Ртр = 0,1 ´ A3 = 0,1 ´ 52 = 8 кв. м (принимается не менее 8 м2)
Помещение для сушки спецодежды и обуви - при норме 0,2 кв. м на одного рабочего:
Ртр = 0,2 ´ А2 = 0,2 ´ 74 = 15 кв. м
Уборные - при норме 0,07 кв. м на одного работающего в наиболее многочисленную смену:
Ртр = 0,07 ´ А5 = 0,07 ´ 64 = 4 кв. м
Помещение для личной гигиены женщин - определяется по количеству женщин, работающих в наиболее многочисленной смене (А6):
- при количестве женщин менее 100 чел. предусматривается специальная кабина с восходящим душем 1 шт ´ 2,88 кв. м
Ртр = 3 кв. м
Открытые площадки для отдыха и места для курения - определяются по количеству работающих в наиболее многочисленной смене из расчета на одного человека 0,2 кв. м:
Ртр = 0,2 ´ А5 = 0,2 ´ 64 = 13 кв. м
Здравпункт - определяется при общей численности работающих в наиболее многочисленную смену до 300 чел. - 12 кв. м - медицинское помещение при прорабских с отдельным входом:
Ртр = 12 кв. м
2.2 Пункты питания
Столовая - определяется из расчета 4 чел. на одно посадочное место. Численность посещающих столовую составляет 75 % от числа работающих в наиболее многочисленную смену:
А5 : 4 ´ 0,75 = 64 : 4 ´ 0,75 = 12 мест
Площадь на одно посадочное место при наличии 12 мест в зале с учетом приготовления пищи из сырья - 1,02 кв. м
Ртр1 = 1,02 ´ 12 = 12 кв. м
Буфет - определяется из расчета 4 чел. на одно посадочное место. Численность посещающих буфет составляет 25 % от числа работающих в наиболее многочисленную смену:
А5 : 4 ´ 0,25 = 64 : 4 ´ 0,25 = 4 места
Площадь на одно посадочное место при наличии 4 мест - 0,7 кв. м
Ртр2 = 0,7 ´ 4 = 3 кв. м
Общая требуемая площадь для пунктов питания:
Ртр = Ртр1 + Ртр2 = 12 + 3 = 15 кв. м
2.3 Здания административного назначения
Контора начальников участков, прорабские - определяется по норме 4 кв. м на одного ИТР, служащего и МОП, работающих на линии и составляющие 50 % от общего числа персонала этих категорий. Добавляется также 10 % на площадь коридоров, проходов, тамбуров.
Ртр = 4´ А1 ´ 1,1 ´ 0,5 = 4 ´ 14 ´ 1,1 ´ 0,5 = 31 кв. м
Диспетчерская - определяется по норме 7 кв. м на одного человека обслуживающего персонала. Добавляется также 5 % на площадь коридоров, проходов, тамбуров и 8 кв. м - площадь помещения при диспетчерской для радиоузла громкоговорящей связи.
Ртр = (7 ´ Ад) ´ 1,05 + 8 = (7 ´ 50) ´ 1,05 + 8 = 376 кв. м,
где Ад - количество обслуживающего персонала диспетчерской - 50 чел. Красный уголок - определяется по норме 0,2 кв. м на одного работающего в наиболее многочисленной смене. Добавляется также 10 % на площадь коридоров, проходов, тамбуров.
Ртр = А5 ´ 1,1 ´ 0,2 = 0,22 ´ 64 = 14 кв. м
Штаб строительства.
а) рабочие комнаты - при норме 4 кв. м на одного человека:
Ртр = 4 ´ Ар = 4 ´ 34 = 136 кв. м
где Ар - количество людей в рабочих комнатах - 34 чел.
б) комната для группы рабочего проектирования - при норме 6 кв. м на одного человека:
Ртр = 6 ´ Ап = 6 ´ 3 = 18 кв. м,
где Ап - количество людей в группе рабочего проектирования - 3 чел.
в) кабинеты начальников строительства (комплекса) - при норме 31 кв. м на одного начальника строительства:
Ртр = 31 ´ Ан = 31 ´ 2 = 62 кв. м,
где Ан - количество начальников строительства - 2 чел.
г) зал совещаний - при норме 0,9 кв. м на одного человека в зале:
Ртр = 0,9 ´ Ас = 0,9 ´ 10 = 9 кв. м,
где Ас - количество человек, на которое рассчитан зал совещаний - на 10 чел.
д) методический кабинет:
Ртр = 23 кв. м
е) кладовые:
Ртр = 70 кв. м
ж) строительные лаборатории:
Ртр = 34 кв. м
Здания и сооружения складского назначения.
а) Закрытый отапливаемый склад - при норме 24 кв. м на 1 млн. руб. максимальной годовой стоимости СМР:
Ртр = Б/Т/1000´24´т´к
Ртр = 67,0 / 1,0 / 1000 ´ 24 ´ 1,3 ´ 1,1 = 0 кв. м,
где m - коэффициент неравномерности производственного потребления материалов = 1,3;
к - коэффициент неравномерности поступления материалов и изделий на склады строительства = 1,1;
б) Закрытый неотапливаемый склад - при норме 51,2 кв. м на 1 млн руб. максимальной годовой стоимости СМР:
Ртр = Б/Т/1000´51,2´m´к
Ртр = 67,0 / 1,0 /1000 ´ 51,2 ´ 1,3 ´ 1,1 = 0 кв. м,
в) Навесы - при норме 76,3 кв. м на 1 млн. руб. максимальной годовой стоимости СМР:
Ртр = Б/Т/ 1000´76,3´т´к
Ртр = 67,0/ 1,0/1000 ´ 76,3 ´ 1,3 ´ 1,1 = 1 кв. м,
г) Инструментальные мастерские - при норме 13 кв. м на 1 млн. руб. максимальной годовой стоимости СМР:
Ртр = Б/Т/1000´13´m´k
Ртр = 67,0 / 1,0 /1000 ´ 13 ´ 1,3 ´ 1,1 = 0 кв. м,
д) Открытые площадки складирования при норме 552 кв. м на 1 млн. руб. максимальной годовой стоимости СМР:
Ртр = Б/Т/ 1000´552´m´k
Ртр = 67,0 / 1,0 / 1000 ´ 552 ´ 1,3 ´ 1,1 = 4 кв. м,
Результаты расчетов потребности во временных зданиях и сооружениях сведены в таблицу Б.1.
|
№ п/п |
Наименование |
Ед. изм. |
Кол. |
Номер и шифр проекта |
|
1 |
2 |
3 |
4 |
5 |
|
Здания и сооружения санитарно-бытового назначения |
||||
|
1 |
Гардеробная |
кв. м |
66 |
|
|
2 |
Умывальные |
кв. м |
4 |
|
|
3 |
Душевые |
кв. м |
35 |
|
|
4 |
Помещение для обогрева рабочих |
кв. м |
8 |
|
|
5 |
Помещение для сушки спецодежды и обуви |
кв. м |
15 |
|
|
6 |
Уборные |
кв. м |
4 |
|
|
7 |
Помещение для личной гигиены женщин |
кв. м |
3 |
|
|
8 |
Здравпункты |
кв. м |
12 |
|
|
9 |
Пункты питания |
кв. м |
15 |
|
|
|
ИТОГО |
162 кв. м |
|
|
|
|
Открытые площадки для отдыха и места для курения |
кв. м |
13 |
|
|
Здания административного назначения |
||||
|
1 |
Конторы начальников участков, прорабские |
кв. м |
31 |
|
|
2 |
Диспетчерская |
кв. м |
376 |
|
|
3 |
Красный уголок |
кв. м |
14 |
|
|
4 |
Штаб строительства: |
|
|
|
|
|
а) рабочие комнаты |
кв. м |
138 |
|
|
|
б) комната для группы рабочего проектирования |
кв. м |
18 |
|
|
|
в) кабинеты начальников строительства |
кв. м |
62 |
|
|
|
г) зал совещаний |
кв. м |
9 |
|
|
|
д) методический кабинет |
кв. м |
23 |
|
|
|
е) кладовые |
кв. м |
70 |
|
|
|
ж) строительные лаборатории |
кв. м |
34 |
|
|
|
ИТОГО: |
773 кв. м |
|
|
|
Здания и сооружения складского назначения |
||||
|
1 |
Закрытый отапливаемый склад |
Кв. м |
0 |
|
|
2 |
Закрытый неотапливаемый склад |
Кв. м |
0 |
|
|
3 |
Навесы |
Кв. м |
1 |
|
|
4 |
Инструментальные мастерские |
Кв. м |
0 |
|
|
5 |
Открытые площадки складирования |
Кв. м |
4 |
|
|
|
ИТОГО: |
5 кв. м |
||
|
ОБЩАЯ ПОТРЕБНОСТЬ В АДМИНИСТРАТИВНЫХ ЗДАНИЯХ И СООРУЖЕНИЯХ БЕЗ УЧЕТА ОТКРЫТЫХ ПЛОЩАДОК СКЛАДИРОВАНИЯ И МЕСТ ОТДЫХА СОСТАВЛЯЕТ: 936 КВ. М |
||||
Потребность в конторских и административно-бытовых помещениях посчитана, исходя из максимального количества рабочих, занятых на строительно-монтажных работах. Необходимое количество рабочих для расчета административно-бытовых помещений определено, исходя из среднегодовой выработки по ПСО МОСПРОМСТРОЙ и стоимости СМР объекта.
Расчет потребности в административно-бытовых помещениях выполнен на основании Норм определения площадей временных административно-бытовых помещений при строительстве объектов в г. Москве, СНиП 2.09.04-87* и Пособия к СНиП 3.01.01-85*.
1.1 Географический пункт строительства: г. Москва
1.2 Грунтовые условия: характер и несущая способность грунтов, положение уровня грунтовых вод - глубокое.
1.3 Наименование основного проектируемого объекта (здания): монолитный ж/б жилой дом, 19-ти этажный, габариты в плане 28,7´28,7 м.
Высота здания - 64,89 (от фундаментной плиты). Высота этажа от пола до пола - 3,30 м. Высота техподполья - 3,60 м. Высота технического этажа - 4,85 м.
1.4 Материал основных и ограждающих конструкций: наружные стены - монолитные железобетонные несущие толщиной 250 мм; внутренние стены - монолитные железобетонные несущие толщиной 180 мм; перекрытия - монолитные железобетонные толщиной 160 мм.
Наружные стены по фасадам здания состоят из монолитного железобетона толщиной 250 мм, несущие, облицованного крупноразмерным декоративным кирпичом и размещенного между ними эффективного утеплителя.
Внутренние стены состоят из монолитного железобетона толщиной 180 мм. В техническом подполье имеются проемы для прохода обслуживающего персонала и отверстия для прокладки коммуникаций. В жилой части здания имеются каналы для электропроводки.
Междуэтажные перекрытия - монолитный железобетон толщиной 160 мм, служащий связующим каркасом со стенами.
Окна и балконные двери - с двойным остеклением раздельной конструкции.
Кровельное покрытие здания - 5-ти слойное: 3 слоя рубероида на битумной мастике, утеплитель - минеральная вата, гидроизол, цементная стяжка.
2 Расчет параметров сетевого графика строительства 19-ти этажного жилого дома.
Начало строительства - 01.04.2001 г.
Строительство ведется в светлое время суток для экономии электроэнергии и по технике безопасности.
Данный проект разработан на период строительства жилого монолитного 19-ти этажного дома по адресу: Рабочая ул., д. 22/24.
Строительство дома производится при помощи башенного крана НВК-160.1.
Бетонирование монолитный конструкций производится автобетононасосом типа PUTZMEISTER BRF 3209.ЕМ.
Расчет коэффициента неравномерности
![]()
где Кн
£
1,5...1,7 ![]()
Rmax - максимальное число рабочих (по графику);
|
Rcp. |
= |
Тобщ. |
= |
Общая трудоемкость (по II карточке - определителю) |
= |
13756 |
= |
50 |
|
Тпродолж. |
Общая продолжительность строительства (планируемая) |
273 |
Таблица В.1 - Укрупненный расчет сметной стоимости наружных сетей
|
№ п/п |
Наименование |
Ед. изм. |
Объем работ, м |
Укрупненные показатели сметной стоимости |
|
|
на единицу измерения, тыс. руб. |
на весь объем, руб. |
||||
|
1 |
Слаботочные сети: радио, телефон |
м |
61 |
3 |
183000,0 |
|
2 |
Канализация |
м |
28 |
32 |
896000,0 |
|
3 |
Водопровод |
м |
22 |
24 |
528000,0 |
|
4 |
Электроснабжение |
м |
30 |
7,5 |
225000,0 |
|
5 |
Дороги |
м |
312 |
8 |
2496000,0 |
Таблица В.2 - Карточка-определитель работ для I сетевого графика
|
№ п/п |
Наименование работ |
Шифр (код) работ |
Объем работ |
Трудоемкость |
Состав бригады, чел. |
Число смен |
Основные машины |
Продолжительность работ, дней |
Выработка, натур. показатели |
||
|
ед. изм. |
кол. |
чел.-см. |
маш.-см. |
||||||||
|
1 |
2 |
3 |
4 |
5 |
6 |
7 |
8 |
9 |
10 |
11 |
12 |
|
1 |
Разработка грунта котлована экскаватором |
1-2 |
м3 |
3500,0 |
7 |
|
3 |
1 |
|
2 |
500 |
|
2 |
Устройство бетонной подготовки |
2-3 |
м3 |
106,0 |
24 |
|
4 |
1 |
|
5 |
4,5 |
|
3 |
Установка арматуры фундаментной плиты на I захватке |
3-4 |
т |
49,8 |
151 |
|
8 |
2 |
|
9 |
0,33 |
|
4 |
Установка арматуры фундаментной плиты на II захватке |
4-5 |
т |
49,8 |
151 |
|
8 |
2 |
|
9 |
0,33 |
|
5 |
Установка опалубки фундаментной плиты на I захватке |
4-6 |
м2 |
47,8 |
7 |
|
3 |
2 |
|
1 |
7 |
|
6 |
Установка опалубки фундаментной плиты на II захватке |
5-7 |
м2 |
47,8 |
7 |
|
3 |
2 |
|
1 |
7 |
|
7 |
Укладка бетонной смеси фундаментной плиты на I захватке |
6-8 |
м3 |
410,0 |
74,5 |
|
8 |
2 |
|
5 |
5,5 |
|
8 |
Установка арматуры стен техподполья на I захватке |
8-10 |
т |
4,6 |
14 |
|
8 |
2 |
|
1 |
0,33 |
|
9 |
Установка арматуры стен техподполья на II захватке |
9-11 |
т |
4,6 |
14 |
|
8 |
2 |
|
1 |
0,33 |
|
10 |
Установка опалубки стен техподполья на I захватке |
10-12 |
м2 |
1104,5 |
175 |
|
11 |
2 |
|
7 |
6,3 |
|
11 |
Установка опалубки стен техподполья на II захватке |
11-13 |
м2 |
1104,5 |
175 |
|
11 |
2 |
|
8 |
6,3 |
|
12 |
Укладка бетонной смеси стен техпополья на I захватке |
12-14 |
м3 |
98,6 |
43 |
|
8 |
2 |
|
2 |
2,3 |
|
13 |
Укладка бетонной смеси стен техподполья на II захватке |
13-15 |
м3 |
98,6 |
43 |
|
8 |
2 |
|
3 |
2,3 |
|
14 |
Установка опалубки перекрытия техподполья на I захватке |
14-16 |
м2 |
332,5 |
60,5 |
|
11 |
2 |
|
2 |
5,5 |
|
15 |
Установка опалубки перекрытия техподполья на II захватке |
15-17 |
м2 |
332,5 |
60,5 |
|
11 |
2 |
|
3 |
5,5 |
|
16 |
Установка арматуры перекрытия техподполья на I захватке |
16-18 |
т |
2,5 |
11,5 |
|
8 |
2 |
|
1 |
0,21 |
|
17 |
Установка арматуры перекрытия техподполья на II захватке |
17-19 |
т |
2,5 |
11,5 |
|
8 |
2 |
|
1 |
0,21 |
|
18 |
Укладка бетонной смеси перекрытия техподполья на I захватке |
18-20 |
м3 |
53 |
23 |
|
8 |
2 |
|
1 |
2,3 |
|
19 |
Укладка бетонной смеси перекрытия техподполья на II захватке |
19-21 |
м3 |
53 |
23 |
|
8 |
2 |
|
2 |
2,3 |
|
20 |
Гидроизоляция |
15-22 |
м2 |
336 |
16,8 |
|
|
4 |
1 |
4 |
20 |
|
21 |
Обратная засыпка |
22-23 |
м3 |
252 |
0,5 |
|
|
1 |
1 |
1 |
500 |
|
22 |
Отмостка |
23-24 |
м3 |
27 |
6,0 |
|
|
3 |
1 |
2 |
4,5 |
|
23 |
Установка арматуры стен типового этажа на I захватке |
20-25 |
т |
2,4 |
11 |
|
8 |
1 |
|
1 |
0.21 |
|
24 |
Установка арматуры стен типового этажа на II захватке |
21-26 |
т |
2,4 |
11 |
|
8 |
1 |
|
1 |
0,21 |
|
25 |
Установка опалубки стен типового этажа на I захватке |
25-27 |
м2 |
543 |
86 |
|
11 |
2 |
|
4 |
6,3 |
|
26 |
Установка опалубки стен типового этажа на II захватке |
26-28 |
м2 |
543 |
86 |
|
11 |
2 |
|
4 |
6,3 |
|
27 |
Укладка бетонной смеси стен типового этажа на I захватке |
27-29 |
м3 |
51 |
22 |
|
8 |
2 |
|
1 |
2,3 |
|
28 |
Укладка бетонной смеси стен типового этажа на II захватке |
28-30 |
м3 |
51 |
22 |
|
8 |
2 |
|
1 |
2,3 |
|
29 |
Установка опалубки перекрытия типового этажа на I захватке |
29-31 |
м2 |
325 |
59 |
|
11 |
2 |
|
2 |
5,5 |
|
30 |
Установка опалубки перекрытия типового этажа на II захватке |
30-32 |
м2 |
325 |
59 |
|
11 |
2 |
|
3 |
5,5 |
|
31 |
Установка арматуры перекрытия типового этажа на I захватке |
31-33 |
т |
3,0 |
9,5 |
|
8 |
1 |
|
1 |
0,32 |
|
32 |
Установка арматуры перекрытия типового этажа на II захватке |
32-34 |
т |
3,0 |
9,5 |
|
8 |
1 |
|
1 |
0,32 |
|
33 |
Укладка бетонной смеси перекрытия типового этажа на I захватке |
33-35 |
м3 |
65 |
25 |
|
8 |
2 |
|
1 |
2,6 |
|
34 |
Укладка бетонной смеси перекрытия типового этажа на II захватке |
34-36 |
м3 |
65 |
25 |
|
8 |
2 |
|
1 |
2,6 |
|
35 |
Установка арматуры стен технического этажа на I захватке |
35-37 |
т |
2,5 |
11,5 |
|
8 |
1 |
|
1 |
0,21 |
|
36 |
Установка арматуры стен технического этажа на II захватке |
36-38 |
т |
2,5 |
11,5 |
|
8 |
1 |
|
1 |
0,21 |
|
37 |
Установка опалубки стен технического этажа на I захватке |
37-39 |
м2 |
580 |
92 |
|
11 |
2 |
|
4 |
6,3 |
|
38 |
Установка опалубки стен технического этажа на II захватке |
38-40 |
м2 |
580 |
92 |
|
11 |
2 |
|
4 |
6,3 |
|
39 |
Укладка бетонной смеси стен технического этажа на I захватке |
39-41 |
м3 |
52 |
23 |
|
8 |
2 |
|
1 |
2,3 |
|
40 |
Укладка бетонной смеси стен технического этажа на II захватке |
40-42 |
м3 |
52 |
23 |
|
8 |
2 |
|
1 |
2,3 |
|
41 |
Установка опалубки перекрытия технического этажа на I захватке |
41-43 |
м2 |
455 |
83 |
|
11 |
2 |
|
3 |
5,5 |
|
42 |
Установка опалубки перекрытия технического этажа на II захватке |
42-44 |
м2 |
455 |
83 |
|
11 |
2 |
|
4 |
5,5 |
|
43 |
Установка арматуры технического этажа на I захватке |
43-45 |
т |
3,1 |
10 |
|
8 |
1 |
|
1 |
0,32 |
|
44 |
Установка арматуры технического этажа на II захватке |
44-46 |
т |
3,1 |
10 |
|
8 |
1 |
|
1 |
0,32 |
|
45 |
Укладка бетонной смеси перекрытия технического этажа на I захватке |
45-47 |
м3 |
70 |
27 |
|
8 |
1 |
|
3 |
2,6 |
|
46 |
Укладка бетонной смеси перекрытия технического этажа на II захватке |
46-48 |
м3 |
70 |
27 |
|
8 |
1 |
|
3 |
2,6 |
Таблица В.3. Пример расчета сетевого графика в табличной форме для I модели сетевого график
|
Кол. предшествующих работ |
Шифр работ |
Продолжительность |
Ранние сроки |
Поздние сроки |
Резервы времени |
|
|||
|
Тр.н. |
Тр.о. |
Тп.н. |
Тп.о. |
Rобщ. |
Rчаст. |
||||
|
0 |
1-2 |
3 |
0 |
3 |
0 |
3 |
0 |
0 |
к |
|
1 |
2-3 |
5 |
3 |
8 |
3 |
8 |
0 |
0 |
к |
|
2 |
3-4 |
9 |
8 |
17 |
8 |
17 |
0 |
0 |
к |
|
3 |
4-6 |
1 |
17 |
18 |
17 |
31 |
13 |
0 |
|
|
4 |
6-8 |
4 |
18 |
22 |
31 |
35 |
13 |
0 |
|
|
5 |
8-10 |
1 |
22 |
23 |
35 |
36 |
13 |
0 |
|
|
6 |
4-5 |
9 |
17 |
26 |
17 |
26 |
0 |
0 |
к |
|
7 |
5-7 |
1 |
26 |
27 |
26 |
27 |
0 |
0 |
к |
|
8 |
7-9 |
5 |
27 |
32 |
27 |
32 |
0 |
0 |
к |
|
9 |
9-11 |
1 |
32 |
33 |
32 |
33 |
0 |
0 |
к |
|
10 |
10-12 |
7 |
23 |
30 |
36 |
43 |
13 |
0 |
|
|
11 |
11-13 |
8 |
33 |
41 |
33 |
41 |
0 |
0 |
к |
|
12 |
14-16 |
2 |
32 |
34 |
45 |
47 |
13 |
0 |
|
|
13 |
13-15 |
3 |
41 |
44 |
31 |
44 |
0 |
0 |
к |
Таблица В.4 - Карточка-определитель работ для II сетевого графика
|
№ п/п |
Шифр работ |
Наименование работ |
Объем работ |
Трудоемкость, чел.-дн. |
Выработка в натур, единицах |
Требуемые механизмы |
Продолжительность, дней |
Число смен |
Число рабочих в смену |
|||
|
ед. изм. |
кол. |
наименование |
кол. |
|||||||||
|
1 |
2 |
3 |
4 |
5 |
6 |
7 |
8 |
9 |
10 |
11 |
12 |
|
|
1 |
39479 |
Подготовительный период |
Руб. |
97681 |
244 |
400 руб. |
Бульдозер Д-153 |
11 |
24 |
2 |
5 |
|
|
2 |
39509 |
Земляные работы |
м3 |
3500 |
7 |
500 м2/ч |
Экскаватор Э-505 |
1 |
2 |
1 |
3 |
|
|
3 |
39541 |
Устройство монолитной фундаментной плиты |
Из I сетевого графика |
912 |
|
Башенный кран HBK-160-1 |
1 |
24 |
2 |
19 |
||
|
4 |
39572 |
Устройство технического подполья |
Из I сетевого графика |
684 |
|
Бетононасос PUTSMEISTER BRF 3289ЕМ |
1 |
18 |
2 |
19 |
||
|
5 |
39604 |
Гидроизоляция |
м2 |
336 |
16,8 |
20 м |
|
|
4 |
1 |
4 |
|
|
6 |
39634 |
Устройство наружных коммуникаций и ввод в здание |
Тыс. руб. |
56,03 |
112 |
500 руб./чел. |
Трубоукладчик |
1 |
28 |
1 |
4 |
|
|
7 |
39666 |
Обратная засыпка пазух котлована |
м3 |
252 |
0.5 |
500 м3/чел. |
Бульдозер Д-159 |
1 |
1 |
1 |
1 |
|
|
8 |
39699 |
Отмостка |
м3 |
27 |
6 |
4,5 м3/чел. |
|
|
3 |
1 |
2 |
|
|
Возведение подземной части здания |
||||||||||||
|
9 |
39726 |
1-3 эт. |
Из сетевого графика 6802 |
1254 |
|
|
|
33 |
2 |
19 |
||
|
10 |
39762 |
4-7 эт. |
1254 |
|
|
|
33 |
2 |
19 |
|||
|
11 |
39793 |
8-11 эт. |
1254 |
|
|
|
33 |
2 |
19 |
|||
|
12 |
41609 |
12-15 эт. |
1254 |
|
|
|
33 |
2 |
19 |
|||
|
13 |
13-14 |
16-19 эт. |
1254 |
|
|
|
33 |
2 |
19 |
|||
|
14 |
14-15 |
Технический этаж и кровля |
|
532 |
|
|
|
|
14 |
2 |
19 |
|
|
15 |
15-16 |
Устройство кровли |
м2 |
761,76 |
78 |
9,76 м2/чел. |
|
|
4 |
2 |
10 |
|
|
16 |
15-17 |
Подача лифтов |
|
150 |
30 |
|
Кран башенный НВК-160-1 |
1 |
4 |
1 |
7 |
|
|
17 |
17-18 |
Пуско-наладочные работы |
|
120 |
|
15 |
1 |
8 |
||||
|
Облицовочные работы |
728965,6 руб. |
1458 |
500 руб. |
|
1 |
28 |
2 |
5 |
||||
|
18 |
43739 |
1-3 эт. |
|
1458 |
277 |
|
Кран башенный НВК-160-1 |
28 |
2 |
5 |
||
|
19 |
19-20 |
4-7 эт. |
277 |
|
28 |
2 |
5 |
|||||
|
20 |
20-21 |
8-11 эт. |
277 |
|
28 |
2 |
5 |
|||||
|
21 |
21-22 |
12-15 эт |
277 |
|
28 |
2 |
5 |
|||||
|
22 |
22-23 |
16-19 эт. |
277 |
|
28 |
2 |
5 |
|||||
|
23 |
23-24 |
Технический этаж |
73 |
|
7 |
2 |
5 |
|||||
|
Сантехнические работы |
583172,52 руб. |
1296 |
450 руб. |
|
|
|
|
|
||||
|
24 |
11597 |
1-3 эт. |
1296 |
246 |
|
|
|
31 |
2 |
4 |
||
|
25 |
31-32 |
4-7 эт. |
246 |
|
|
|
31 |
2 |
4 |
|||
|
26 |
32-33 |
8-11 эт. |
246 |
|
|
|
31 |
2 |
4 |
|||
|
27 |
33-34 |
12-15 эт. |
246 |
|
|
|
31 |
2 |
4 |
|||
|
28 |
34-35 |
16-19 эт. |
246 |
|
|
|
31 |
2 |
4 |
|||
|
29 |
35-36 |
Технический этаж |
65 |
|
|
|
8 |
2 |
4 |
|||
|
Электромонтажные работы |
43737939 руб. |
1093 |
400 руб. |
|
|
|
|
|
||||
|
30 |
19-25 |
1-3 эт. |
1093 |
208 |
|
|
|
26 |
2 |
4 |
||
|
31 |
25-26 |
4-7 эт. |
208 |
|
|
|
26 |
2 |
4 |
|||
|
32 |
26-27 |
8-11 эт. |
208 |
|
|
|
26 |
2 |
4 |
|||
|
33 |
27-28 |
12-15 эт. |
208 |
|
|
|
26 |
2 |
4 |
|||
|
34 |
28-29 |
16-19 эт. |
208 |
|
|
|
26 |
2 |
4 |
|||
|
35 |
29-30 |
Технический этаж |
54 |
|
|
|
7 |
2 |
4 |
|||
|
36 |
15-38 |
Столярные работы |
Руб. |
218690 |
437,38 |
500 руб. |
|
14 |
2 |
15 |
||
|
37 |
31-37 |
Теплоизоляционные работы |
Руб. |
145793 |
324 |
450 руб. |
|
|
108 |
1 |
3 |
|
|
38 |
14489 |
Благоустройств о и озеленение |
Руб. |
195363 |
488 |
400 руб. |
|
|
163 |
1 |
3 |
|
|
39 |
14611 |
Сопутствующие неучтенные работы |
Руб. |
222803 |
742 |
300 руб. |
|
|
247 |
1 |
3 |
|
|
40 |
38-41 |
Подготовка к сдаче |
|
|
|
|
|
|
5 |
|
|
|
|
41 |
41-42 |
Сдача |
|
|
|
|
|
|
2 |
|
|
|
|
Всего: Тобщ. = 13758 чел.-дн. |
||||||||||||
Краны башенные
|
КБ-401: |
Высота подъема, м: |
|
|
Lстp. = 25 м |
- при наибольшем вылете |
46,1 |
|
|
- при наибольшей грузоподъемности |
60,5 |
|
|
Высота подвеса стрелы, м, наибольшая |
43,6 |
|
|
Глубина опускания, м |
5,0 |
|
|
Грузоподъемность, т: |
|
|
|
- на минимальном вылете |
8,0 |
|
|
- на максимальном вылете |
5,0 |
|
КБ-403: |
|
|
|
Lстp. = 20,25 |
Наибольший грузовой момент, т×м (кН×м) |
160,0 (1600,0) |
|
и 30 м |
Наибольшая грузоподъемность, т |
8,0 |
|
|
Глубина опускания |
3,0 |
|
КБм-401п: |
|
|
|
|
Грузовой момент, т×м (кН×м) |
160,0 (1600,0) |
|
|
Грузоподъемность наибольшая, т |
10,0 |
|
|
Грузоподъемность при наибольшем вылете, т |
6,0 |
|
|
Вылет, м: |
|
|
|
- наибольший |
25,0 |
|
|
- наименьший |
6,0 |
|
|
- при наибольшей грузоподъемности |
16,0 |
|
|
Высота подъема, м, наибольшая |
57,8 |
|
КБ-503А |
Высота подъема, м: |
|
|
Lcrp. – 32,63 м |
- при наибольшем вылете |
53,0 |
|
|
- при наибольшей грузоподъемности |
55,0 |
|
|
- наибольшая (a=30°) |
67,5 |
|
|
Вылет, м: |
|
|
|
- наибольший при горизонтальной стреле |
35,0 |
|
|
- при наибольшей грузоподъемности |
7,5¸28,0 |
|
|
- наименьший при наклонной стреле (a=30°) |
7,1 |
|
|
Грузоподъемность, т: |
|
|
|
- при наибольшем вылете |
7,5 |
|
|
- наибольшая |
10,0 |
|
|
Глубина опускания, м |
5,0 |
|
БК-1000А: |
|
|
|
|
Номинальный грузовой момент, т×м (кН×м) |
1000 (10000) |
|
|
Грузоподъемность основного подъема, т: |
|
|
|
- при 6-кратном полиспасте |
50,0 |
|
|
- при 4-кратном полиспасте |
30,0 |
|
|
Грузоподъемность вспомогательного подъема, т |
10,0 |
|
|
Вылет основного крюка, м: |
|
|
|
- наименьший – наибольший |
12,5-45,0 |
|
|
- при максимальной грузоподъемности |
12,5-20,0 |
|
|
Вылет вспомогательного крюка, м |
18,0-53,0 |
|
|
Высота подъема основного крюка, м: |
|
|
|
- при наименьшем вылете |
88,5 |
|
|
- при наибольшем вылете |
47,0 |
|
|
Высота подъема вспомогательного крюка, м: |
|
|
|
- при наименьшем вылете |
96,0 |
|
|
- при наибольшем вылете |
44,3 |
Краны гусеничные
|
ДЭК-251: |
Грузоподъемность наибольшая, т: |
|
|
|
- главный подъем |
25,0 |
|
|
- вспомогательный подъем |
5,0 |
|
|
Вылет, м: |
|
|
|
- главный подъем |
4,75 |
|
|
- вспомогательный подъем |
9,9¸12,5 |
|
|
Высота подъема, м: |
|
|
|
- главный подъем |
13,5 |
|
|
- вспомогательный подъем |
29,3 |
|
РДК-25: |
Грузоподъемность наибольшая, т: |
25,0 |
|
|
- главный подъем |
|
|
|
- вспомогательный подъем на стреле |
5,0 |
|
|
- вспомогательный подъем на гуське |
5,0 |
|
|
Вылет наименьший, м: |
|
|
|
- главный подъем |
3,75 |
|
|
- вспомогательный подъем на стреле |
4,55 |
|
|
- вспомогательный подъем на гуське |
8,93 |
|
|
Высота подъема, м: |
|
|
|
- главный подъем |
12,38 |
|
|
- вспомогательный подъем на стреле |
12,64 |
|
|
- вспомогательный подъем на гуське |
14,91 |
|
КС-8161: |
Грузоподъемность, т: |
100,0 |
|
|
- главный подъем |
|
|
|
- вспомогательный подъем |
15,0 |
|
|
- башенно-стреловое оборудование |
25,0 |
|
|
Вылет, м: |
|
|
|
- главный подъем |
6,5 |
|
|
- вспомогательный подъем |
10-19 |
|
|
- башенно-стреловое оборудование |
7,9-14 |
|
|
Высота подъема, м: |
|
|
|
- главный подъем |
19,6 |
|
|
- вспомогательный подъем |
27-22 |
|
|
- башенно-стреловое оборудование |
52-48 |
|
|
Пневмоколесные краны |
|
|
КС-4361: |
Грузоподъемность наибольшая, т: |
|
|
|
- главный подъем |
16 |
|
|
- вспомогательный подъем |
2 |
|
|
Вылет наименьший, м: |
|
|
|
- главный подъем |
3,75 |
|
|
- вспомогательный подъем |
10,0 |
|
|
Высота подъема, м: |
|
|
|
- главный подъем |
8,8 |
|
|
- вспомогательный подъем |
10,5 |
|
КС-5363: |
Грузоподъемность наибольшая, т, главный подъем |
25 |
|
|
Вылет наименьший, м, главный подъем |
4,5 |
|
|
Высота подъема, м, главный подъем |
14,0 |
Краны автомобильные
|
КС-2561: |
Грузоподъемность, т: |
6,3 |
|
КС-3562А: |
Грузоподъемность наибольшая, т: |
|
|
|
- главный подъем |
10 |
|
|
- вспомогательный подъем |
3 |
|
|
Вылет, м: |
|
|
|
- главный подъем |
4,0 |
|
|
- вспомогательный подъем |
6,75 |
|
|
Высота подъема, м |
|
|
|
- главный подъем |
10,0 |
|
|
- вспомогательный подъем |
17,1 |
|
КС-3577-3: |
Грузоподъемность, т, максимальная: |
14,0 |
|
|
Длина стрел, м |
8,10,12,14 и др. |
|
КС-4572: |
Грузоподъемность максимальная, т: |
|
|
|
- основной подъем |
16 |
|
|
- вспомогательный подъем |
2,5 |
|
|
Вылет крюка минимальный, м: |
|
|
|
- основной подъем |
2,3-3,8 |
|
|
- вспомогательный подъем |
8,8 |
|
|
Высота подъема крюка, м: |
|
|
|
- основной подъем |
10,3 |
|
|
- вспомогательный подъем |
26,2 |
Приказом Федеральной службы по экологическому, технологическому и атомному надзору от 12 января 2007 г. № 7 утвержден порядок ведения общего и (или) специального журнала учета выполнения работ при строительстве, реконструкции, капитальном ремонте объектов капитального строительства (РД 11-05-2007). В Приложении № 1 к нему дан образец формы «Общего журнала работ» (приведенный ниже).
(ОБРАЗЕЦ)
ОБЩИЙ ЖУРНАЛ РАБОТ № _по ___________________________________________________________________________ (указать строительство, реконструкция, капитальный ремонт) _____________________________________________________________________________ (наименование объекта капитального строительства, его почтовый или строительный адрес) Застройщик __________________________________________________________________ (наименование застройщика, _____________________________________________________________________________ номер и дата выдачи свидетельства о государственной регистрации, _____________________________________________________________________________ ОГРН, ИНН, почтовые реквизиты, телефон/факс - для юридических лиц; _____________________________________________________________________________ фамилия, имя, отчество застройщика, паспортные данные, место _____________________________________________________________________________ проживания, телефон/факс - для физических лиц) Уполномоченный представитель застройщика
Заказчик______________________________________________________________________ (наименование заказчика, _____________________________________________________________________________ номер и дата выдачи свидетельства о государственной регистрации, _____________________________________________________________________________ ОГРН, ИНН, почтовые реквизиты, телефон/факс - для юридических лиц; _____________________________________________________________________________ фамилия, имя, отчество заказчика, паспортные данные, место _____________________________________________________________________________ проживания, телефон/факс - для физических лиц) Уполномоченный представитель заказчика
Сведения о выданном разрешении на строительство ________________________________ (номер, дата _____________________________________________________________________________ выдачи разрешения, наименование органа исполнительной власти или органа местного самоуправления, выдавшего разрешение) Лицо, осуществляющее подготовку проектной документации _____________________________________________________________________________ (наименование лиц, осуществляющих подготовку проектной _____________________________________________________________________________ документации, номер и дата выдачи свидетельства о государственной _____________________________________________________________________________ регистрации, ОГРН, ИНН, почтовые реквизиты, телефон/факс - _____________________________________________________________________________ для юридических лиц, фамилия, имя, отчество лиц, осуществляющих _____________________________________________________________________________ подготовку проектной документации, паспортные данные, место _____________________________________________________________________________ проживания, телефон/факс - для физических лиц, сведения о разделах _____________________________________________________________________________ проектной документации, подготовленных лицами, осуществляющими _____________________________________________________________________________ подготовку проектной документации) Уполномоченный представитель лица, осуществляющего подготовку проектной документации, по вопросам проверки соответствия выполняемых работ проектной документации (далее - авторского надзора)
Сведения о государственной экспертизе проектной документации в случаях, предусмотренных статьей 49 Градостроительного кодекса Российской Федерации _____________________________________________________________________________ (номер, дата заключения, наименование органа исполнительной _____________________________________________________________________________ власти, выдавшего заключение) Лицо, осуществляющее строительство _____________________________________________________________________________ (наименование лица, осуществляющего строительство, номер и дата _____________________________________________________________________________ выдачи свидетельства о государственной регистрации, ОГРН, ИНН, _____________________________________________________________________________ почтовые реквизиты, телефон/факс - для юридических лиц, фамилия, _____________________________________________________________________________ имя, отчество лица, осуществляющего строительство, являющегося _____________________________________________________________________________ физическим лицом, паспортные данные, место проживания, _____________________________________________________________________________ телефон/факс) Уполномоченный представитель лица, осуществляющего строительство
Уполномоченный представитель застройщика или заказчика по вопросам строительного контроля
Уполномоченный представитель лица, осуществляющего строительство, по вопросам строительного контроля
Другие лица, осуществляющие строительство, их уполномоченные представители
Сведения о государственном строительном надзоре _________________________________ (наименование _____________________________________________________________________________ органа государственного строительного надзора, почтовые реквизиты, _____________________________________________________________________________ телефон/факс, фамилия, имя, отчество, должность должностного лица _____________________________________________________________________________ (должностных лиц) органа государственного строительного надзора, _____________________________________________________________________________ номер, дата приказа (распоряжения)) Общие сведения об объекте капитального строительства _____________________________________________________________________________ (наименование объекта капитального строительства, _____________________________________________________________________________ краткие проектные характеристики объекта капитального строительства) Начало строительства, реконструкции, капитального ремонта объекта капитального строительства _________________________________________________________________ (дата) Окончание строительства, реконструкции, капитального ремонта объекта капитального строительства ______________________________________________ (дата) В настоящем журнале ________ страниц. Журнал пронумерован, сброшюрован и скреплен печатью. В журнале содержится учет выполнения работ в период с ______ по ___________________ (заполняется в случае, если в процессе строительства, реконструкции, капитального ремонта велось несколько журналов). _______ _________________ ________________________________________________ (личная (расшифровка подписи) (должность - для застройщика или подпись) заказчика, являющегося юридическим лицом) М.П. (для застройщика или заказчика, являющегося юридическим лицом) Регистрационная надпись органа государственного строительного надзора (заполняется должностным лицом органа государственного строительного надзора) Номер дела (регистрационный номер) _____________________ _______________ _____________________ _____________ (личная подпись) (расшифровка подписи) (должность) "____"_______ г. Сведения об изменениях в записях Титульного листа общего журнала работ
РАЗДЕЛ 1
РАЗДЕЛ 2
РАЗДЕЛ 3
РАЗДЕЛ 4
РАЗДЕЛ 5
РАЗДЕЛ 6
РАЗДЕЛ 7
|
В соответствии со статьей 48 Градостроительного кодекса Российской Федерации Правительство Российской Федерации постановило утвердить «Положение о составе разделов проектной документации и требованиях к их содержанию», 16 февраля 2008 г. за № 87
В разделе 6 «Положения» регламентировано содержание ПОС (проект организации строительства).
"Проект организации строительства" должен содержать:
в текстовой части
а) характеристику района по месту расположения объекта капитального строительства и условий строительства;
б) оценку развитости транспортной инфраструктуры;
в) сведения о возможности использования местной рабочей силы при осуществлении строительства;
г) перечень мероприятий по привлечению для осуществления строительства квалифицированных специалистов, в том числе для выполнения работ вахтовым методом;
д) характеристику земельного участка, предоставленного для строительства, обоснование необходимости использования для строительства земельных участков вне земельного участка, предоставляемого для строительства объекта капитального строительства;
е) описание особенностей проведения работ в условиях действующего предприятия, в местах расположения подземных коммуникаций, линий электропередачи и связи - для объектов производственного назначения;
ж) описание особенностей проведения работ в условиях стесненной городской застройки, в местах расположения подземных коммуникаций, линий электропередачи и связи - для объектов непроизводственного назначения;
з) обоснование принятой организационно-технологической схемы, определяющей последовательность возведения зданий и сооружений, инженерных и транспортных коммуникаций, обеспечивающей соблюдение установленных в календарном плане строительства сроков завершения строительства (его этапов);
и) перечень видов строительных и монтажных работ, ответственных конструкций, участков сетей инженерно-технического обеспечения, подлежащих освидетельствованию с составлением соответствующих актов приемки перед производством последующих работ и устройством последующих конструкций;
к) технологическую последовательность работ при возведении объектов капитального строительства или их отдельных элементов;
л) обоснование потребности строительства в кадрах, основных строительных машинах, механизмах, транспортных средствах, в топливе и горюче-смазочных материалах, а также в электрической энергии, паре, воде, временных зданиях и сооружениях;
м) обоснование размеров и оснащения площадок для складирования материалов, конструкций, оборудования, укрупненных модулей и стендов для их сборки. Решения по перемещению тяжеловесного негабаритного оборудования, укрупненных модулей и строительных конструкций;
н) предложения по обеспечению контроля качества строительных и монтажных работ, а также поставляемых на площадку и монтируемых оборудования, конструкций и материалов;
о) предложения по организации службы геодезического и лабораторного контроля;
п) перечень требований, которые должны быть учтены в рабочей документации, разрабатываемой на основании проектной документации, в связи с принятыми методами возведения строительных конструкций и монтажа оборудования;
р) обоснование потребности в жилье и социально-бытовом обслуживании персонала, участвующего в строительстве;
с) перечень мероприятий и проектных решений по определению технических средств и методов работы, обеспечивающих выполнение нормативных требований охраны труда;
т) описание проектных решений и мероприятий по охране окружающей среды в период строительства;
у) обоснование принятой продолжительности строительства объекта капитального строительства и его отдельных этапов;
ф) перечень мероприятий по организации мониторинга за состоянием зданий и сооружений, расположенных в непосредственной близости от строящегося объекта, земляные, строительные, монтажные и иные работы на котором могут повлиять на техническое состояние и надежность таких зданий и сооружений;
в графической части
х) календарный план строительства, включая подготовительный период (сроки и последовательность строительства основных и вспомогательных зданий и сооружений, выделение этапов строительства);
ц) строительный генеральный план подготовительного периода строительства (при необходимости) и основного периода строительства с определением мест расположения постоянных и временных зданий и сооружений, мест размещения площадок и складов временного складирования конструкций, изделий, материалов и оборудования, мест установки стационарных кранов и путей перемещения кранов большой грузоподъемности, инженерных сетей и источников обеспечения ' строительной площадки водой, электроэнергией, связью, а также трасс сетей с указанием точек их подключения и мест расположения знаков закрепления разбивочных осей.
Автоматизированная система управления строительством - организационно-техническая система, базирующаяся на ЭВМ, предназначенная для сбора, хранения и обработки информации с целью выработки рекомендаций по эффективному управлению: контроль, анализ планирование, подготовка строительного производства и др. Результаты отображаются в виде текстов, таблиц, графиков. На базе анализа формируются управляющие воздействия на объект управления.
Безопасные условия труда - условия труда, при которых воздействие на работающих вредных или опасных производственных факторов исключено, либо уровни их воздействия не превышают установленные нормативы.
Бытовой городок (комплекс) - совокупность зданий, устройств и услуг для удовлетворения потребностей и работников в период нахождения их на производстве. Производственный быт организуется в инвентарных зданиях (в отдельных случаях переоборудуются существующие здания в соответствии с действующими санитарными и пожарными нормами).
Внутрипостроечный транспорт - с помощью «В.Т.» осуществляются перевозки по территории строительства на приобъектные склады или к месту производства работ строительных конструкций, материалов, оборудования и прочих грузов.
Водоотвод - устройство водоперехватывающих и водоотводящих каналов, систем дренажей с целью отвода от стройплощадки поверхностных вод.
Вредные производственные факторы - факторы, оказывающие вредное влияние на человека в условиях производства, в результате чего могут появиться профессиональные заболевания.
Физические - температура, влажность, загазованность, шум, вибрации, недостаточная освещенность.
Химические, биологические, психофизиологические.
Знание В.П.Ф. позволяет разрабатывать и применять комплекс профилактических мер, направленных на сохранение работоспособности и здоровья рабочих.
Временные дороги - это дороги на стройплощадках (как правило по трассам постоянных автодорог). Необходимо стремиться к организации кольцевого движения и избегать тупиков временных дорог с 2-х сторонним движением шириной 6 м и односторонним - 3,5 м; радиус закругления - 12 м. Необходим водоотвод.
Временные инженерные сети - коммуникации, прокладываемые по территории стройплощадки для обеспечения нормального функционирования бытовых зданий и сооружений, производства СМР.
сети временного водоснабжения;
временные электросети;
временная канализация;
временные тепловые сети, паропроводы связь.....
Генеральный подрядчик (генподрядчик) - строительная организация, которая на основании заключенного подрядного договора с заказчиком несет ответственность за своевременное и качественное выполнение всех предусмотренных договоров строительных работ по данному объекту с привлечением при необходимости других организаций в качестве субподрядчиков.
Геодезические работы - комплекс работ на строительной площадке, включающий разбивочные работы, контроль точности СМР, наблюдение за смещениями и деформациями строящихся зданий и сооружений с составлением и оформлением исполнительной документации. Для сложных объектов составляется проект производства геодезических работ (ППГР) в т.ч. графики, сметы, оборудование, схемы построений, методика, способы закрепления осей, отметок и т.д.
Документация исполнительная - совокупность документов, фиксирующих процесс производства СМР и технического состояния объекта, в т.ч. исполнительные схемы, чертежи, акты приемки выполненных и скрытых работ, аварийных соединений. Журналы производства работ, операционного контроля, авторского надзора и пр.
Документация организационно-технологическая - составная часть проектирования;
1 стадия - ППР, 2 (две) стадии - ПОС и ППР.
Состав и содержание определяется СНиП 12-01-2004.
Документация нормативная - СНиП и другие документы, утвержденные органами надзора, Министерствами и ведомствами. Инструкции, указания и руководства обязательного или рекомендательного характера. Д.Н. устанавливает комплекс норм и правил, обязательных для проектирования и строительства.
Документация проектная - комплект материалов, обоснованных техническими и экономическими расчетами и графическим изображением объемно-планировочных и конструкторских решений зданий и сооружений; основанием для разработки Д.П. является задание на проектирование.
Документация разрешительная - комплекс документов, определяющих техническую возможность и целесообразность осуществления проектирования строительства или реконструкции объекта в т.ч. решения органов власти, акт на землепользование, задание на проектирование, ТУ на присоединение к инженерным сетям, геоподоснову и т.д.
Календарное планирование строительного производства - один из основных этапов организационно-технологического проектирования и производства СМР. Регламентирует потребность во времени и пространстве - живого труда, строительных машин, материально-технических и энергетических ресурсов, транспортных средств, временных зданий и сооружении, поставок технологического оборудования и изделий, разработку ПСД, распределение капитальных вложений и объемов СМР.
К.П. разработано на основе организационно-технологических схем и решений.
Качество - совокупность характеристик объекта, относящихся к его способности удовлетворить установленные и предполагаемые потребности.
Комиссия государственная приемочная - комиссия, назначаемая в установленном порядке для приемки в эксплуатацию законченного строительством объекта.
Комиссия рабочая приемочная - комиссия, назначаемая в установленном порядке для приемки выполненных работ по законченному строительством объекту для предъявления его государственной приемочной комиссии.
Комплектация производственно-технологическая - комплектная поставка в рабочие зоны материалов, изделий и конструкций, доведенных на специально организуемых базах до полной готовности к производственному применению.
Контроль качества производственный - входной, операционный и приемочный контроль за соблюдением заданных проектом и требуемых нормативными документами и стандартами геометрических, физико-технических и технологических параметров и свойств конструкций зданий и сооружений и их составных элементов в процессе строительства объекта.
Материально-техническая база строительства - система предприятий промышленности строительных материалов и строительной индустрии. Строительные машины, оборудование, транспортные средства. Передвижные и стационарные производственные установки. Ремонтные заводы и мастерские. Базы технического обслуживания строительных машин и транспорта. Энергетическое и складское хозяйство. Строительные лаборатории. Научно-исследовательские учреждения и др.
Материально-техническое обеспечение строительства - комплекс мероприятий по планированию, своевременному и комплексному обеспечению строительства материалами, изделиями, строительными машинами, инструментом для выполнения СМР и технологического оборудования. Задача - выявление и обоснование потребности в материально-технических ресурсах. Установление оптимальных связей с поставщиками, обеспечение рационального складирования и хранения. В настоящее время активно используются биржи, посредники, учитывается конъюнктура рынка.
Мобильные инвентарные здания
3 функциональные группы:
Производственные: мастерские, инструментальные, котельные, Т.П., РБУ и др.
Складские: кладовые для хранения материалов, изделий, инструмента, аппаратуры.
Вспомогательные: конторы мастера, прораба, здания для отдыха и обогрева, раздевалки, душевые, туалеты, медпункты, диспетчерские, кабинеты охраны труда.
Надзор авторский - надзор за соответствием выполняемых строительно-монтажных работ проектным решениям, осуществляемый организациями, разработавшими проект, на протяжении всего периода строительства и приемки в эксплуатацию законченных объектов.
Надзор за качеством - непрерывное наблюдение и проверка состояния объекта, а также анализ протоколов (записей) с целью установления того, что установленные требования выполняются.
Надзор технический - надзор за строительством, осуществляемый заказчиком, включая функции приемки выполненных строительно-монтажных работ.
Опасные для людей зоны - зоны, в пределах которых постоянно действуют или потенциально могут действовать опасные производственные факторы. При производстве СМР в опасных зонах следует осуществлять организационно-технические мероприятия, обеспечивающие безопасность работающих.
Опасный производственный фактор - производственный фактор, воздействие которого на работника может привести к его травме.
Организация строительства - взаимоувязанная система подготовки к строительству; установления и обеспечения общего порядка, очередности и сроков выполнения работ, снабжения всеми видами ресурсов для обеспечения эффективности и качества строительного комплекса.
Обеспечивает направленность организационных, технических, технологических решений на достижение конечного результата - ввода объекта.
Организация строительного производства - взаимоувязанная система подготовки к выполнению отдельных видов работ или строительства объекта; установления и обеспечения общего порядка очередности и сроков выполнения работ; снабжения всеми видами ресурсов для обеспечения эффективности и качества.
Охрана труда - система сохранения жизни и здоровья работников в процессе трудовой деятельности, включающая в себя правовые, социально-экономические, организационно-технические, санитарно-гигиенические, лечебно-профилактические, реабилитационные и иные мероприятия.
Площадка строительная - земельный участок, отведенный в соответствии с проектом в установленном порядке, для размещения объекта строительства, а также служб строительно-монтажных организаций и с учетом временного отвода территории, определяемой по условиям производства работ.
Подготовка строительного производства - комплекс взаимосвязанных организационных, технических, планово-экономических и финансовых документов и мероприятий, своевременно разрабатываемых и внедряемых в строительство с целью обеспечения выполнения запланированных строительных программ с наибольшей экономической эффективностью.
Поток неритмичный - поток, котором неодинакова продолжительность выполнения каждой отдельной бригадой работ на частных фронтах.
Поток ритмичный - поток, в котором все составляющие потока имеют единый ритм, т.е. одинаковую продолжительность выполнения работ каждой отдельной бригадой на частных фронтах работ.
Поточное строительство - метод организации строительства, который обеспечивает планомерный и ритмичный выпуск готовой строительной продукции на основе непрерывной и равномерной работы бригад (звеньев) неизменного состава, обеспеченных своевременной и комплектной поставкой всех необходимых материально-технических ресурсов.
Проект организации строительства (ПОС) - составная часть проекта, определяющая общую продолжительность и промежуточные сроки строительства, распределение капитальных вложений и объемов СМР, материально-технические и трудовые ресурсы и источники их покрытия, основные методы выполнения СМР и структуру управления строительством объекта.
Проект производства работ (ППР) - проект, определяющий технологию, сроки выполнения и порядок обеспечения ресурсами СМР и служащий основным руководящим документом при организации производственных процессов по возведению частей зданий (сооружений).
Производство строительное - совокупность производственных процессов, выполняемых непосредственно на строительной площадке, включая строительно-монтажные и специальные работы в подготовительный и основной периоды строительства.
Путь сетевого графика - любая непрерывная последовательность в сетевом графике называется путем. Путь от исходной до завершающей работы (события) является полным путем сетевого графика. Полный путь имеющий наибольшую продолжительность называется критическим.
Работы скрытые - отдельные виды работ (устройство фундаментов, гидроизоляции, установка арматуры и закладных изделий в железобетонных конструкциях и т.п.), которые недоступны для визуальной оценки приемочными комиссиями при сдаче зданий и сооружений в эксплуатацию и предъявляются строительной организацией к осмотру и приемке до их закрытия в ходе последующих работ.
Система качества - совокупность организационной структуры, методик, процессов и ресурсов, необходимых для осуществления общего руководства качеством.
Сетевая модель - ориентированный граф, отражающий последовательность и организационно-технологические взаимосвязи между работами, выполнение которых необходимо для достижения поставленной цели. Сетевая модель, представленная графически на плоскости с рассчитанными временными и ресурсными параметрами, называется сетевым графиком.
Строительная конструкция - часть здания или другого строительного сооружения, выполняющая определенные несущие, ограждающие и (или) эстетические функции.
Строительное изделие - изделие, предназначенное для применения в качестве элемента строительных конструкций зданий и сооружений.
Строительный генеральный план - второй по значению документ проекта организации строительства (ПОС) или проекта производства работ (ППР).
Он устанавливает:
- границы строительной площадки;
- расположение постоянных, строящихся и временных зданий и сооружений;
- действующих, вновь прокладываемых и временных подземных, надземных и воздушных сетей и инженерных коммуникаций;
- постоянных и временных дорог;
-места установки строительных и грузоподъемных машин с указанием путей их перемещения;
- источники и средства обеспечения стройплощадки электроэнергией, теплом, водой, канализацией;
- места складирования материалов и конструкций и др.
Строительный материал - материал (в т.ч. штучный), предназначенный для создания строительных конструкций зданий и сооружений и изготовления строительных изделий.
Управление качеством - методы и виды деятельности оперативного характера, используемые для выполнения требований к качеству.
Управление строительством - процесс воздействия подсистемы управления на работников строительной организации, контроль и регулирование для обеспечения эффективного достижения поставленной цели.
|
ГОСТЫ, СТРОИТЕЛЬНЫЕ и ТЕХНИЧЕСКИЕ НОРМАТИВЫ. Некоммерческая онлайн система, содержащая все Российские Госты, национальные Стандарты и нормативы. В Системе содержится более 150000 файлов нормативно-технической документации, действующей на территории РФ. Система предназначена для широкого круга инженерно-технических специалистов. Copyright © www.gostrf.com, 2008 - 2026 |