Крупнейшая бесплатная информационно-справочная система онлайн доступа к полному собранию технических нормативно-правовых актов РФ. Огромная база технических нормативов (более 150 тысяч документов) и полное собрание национальных стандартов, аутентичное официальной базе Госстандарта. GOSTRF.com - это более 1 Терабайта бесплатной технической информации для всех пользователей интернета. Все электронные копии представленных здесь документов могут распространяться без каких-либо ограничений. Поощряется распространение информации с этого сайта на любых других ресурсах. Каждый человек имеет право на неограниченный доступ к этим документам! Каждый человек имеет право на знание требований, изложенных в данных нормативно-правовых актах!

  


 

Приказ МЧС РФ от 20 октября 2008 г. N 627

Об утверждении Административного регламента Министерства Российской Федерации по делам гражданской обороны, чрезвычайным ситуациям и ликвидации последствий стихийных бедствий по исполнению государственной функции по лицензированию деятельности в области пожарной безопасности

В соответствии с Положением о Министерстве Российской Федерации по делам гражданской обороны, чрезвычайным ситуациям и ликвидации последствий стихийных бедствий, утвержденным Указом Президента Российской Федерации от 11 июля 2004 г. N 868 (Собрание законодательства Российской Федерации, 2004, N 28, ст. 2882), и постановлением Правительства Российской Федерации от 11 ноября 2005 г. N 679 "О порядке разработки и утверждения административных регламентов исполнения государственных функций (предоставления государственных услуг)" (Собрание законодательства Российской Федерации, 2005, N 47, ст. 4933), приказываю:

Утвердить и ввести в действие с 1 марта 2009 г. прилагаемый Административный регламент Министерства Российской Федерации по делам гражданской обороны, чрезвычайным ситуациям и ликвидации последствий стихийных бедствий по исполнению государственной функции по лицензированию деятельности в области пожарной безопасности.

 

Министр                            С.К. Шойгу

 

Зарегистрировано в Минюсте РФ 2 декабря 2008 г.

Регистрационный N 12784

Приложение
к приказу МЧС РФ
от 20 октября 2008 г. N 627

Административный регламент
Министерства Российской Федерации по делам гражданской обороны, чрезвычайным ситуациям и ликвидации последствий стихийных бедствий по исполнению государственной функции по лицензированию деятельности в области пожарной безопасности

 

1. Общие положения

2. Требования к порядку исполнения государственной функции

3. Административные процедуры

4. Порядок и формы контроля за исполнением государственной функции

5. Порядок обжалования действий (бездействий) должностного лица МЧС России, а также принимаемого им решения при исполнении административных процедур

Приложение N 1 Административные процедуры, осуществляемые в связи с поступлением заявления и документов для предоставления лицензии, для переоформления документа, подтверждающего наличие лицензии

Приложение N 2 Административные процедуры контроля за соблюдением лицензионных требований и условий

Приложение N 3 Контактная информация о региональных центрах МЧС России и ГУ МЧС России по г. Москве, в которые направляются или представляются заявления и документы для предоставления лицензии

Приложение N 4 Форма заявления о предоставлении лицензии для юридического лица

Приложение N 5 Форма заявления о предоставлении лицензии для индивидуального предпринимателя

Приложение N 6 Форма поручения о проведении проверки возможности выполнения соискателем лицензии лицензионных требований и условий

Приложение N 7 Перечень ГУ МЧС России по субъектам Российской Федерации и контактная информация о них, которые обладают полномочиями по проведению проверки возможности выполнения лицензионных требований и условий соискателей лицензий

Приложение N 8 Форма распоряжения о проведении проверки возможности выполнения соискателем лицензии лицензионных требований и условий при осуществлении лицензируемого вида деятельности

Приложение N 9 Форма акта проверки возможности выполнения соискателем лицензии лицензионных требований и условий при осуществлении деятельности по тушению пожаров

Приложение N 10 Форма акта проверки возможности выполнения соискателем лицензии лицензионных требований и условий при производстве работ по монтажу, ремонту и обслуживанию средств обеспечения пожарной безопасности зданий и сооружений

Приложение N 11 Форма уведомления о предоставлении лицензии

Приложение N 12 Форма уведомления об отказе в предоставлении лицензии

Приложение N 13 Форма заявления о переоформлении лицензии для юридического лица

Приложение N 14 Форма заявления о переоформлении лицензии для индивидуального предпринимателя

Приложение N 15 Форма распоряжения о проведении проверки соблюдения лицензиатом лицензионных требований и условий при осуществлении лицензируемого вида деятельности

Приложение N 16 Форма акта проверки соблюдения лицензиатом лицензионных требований и условий при осуществлении деятельности по тушению пожаров

Приложение N 17 Форма акта проверки соблюдения лицензиатом лицензионных требований и условий при производстве работ по монтажу, ремонту и обслуживанию средств обеспечения пожарной безопасности зданий и сооружений

Приложение N 18 Форма акта проверки качества выполненных работ по тушению пожаров

Приложение N 19 Форма акта проверки качества выполненных работ по монтажу, ремонту и обслуживанию средств обеспечения пожарной безопасности зданий и сооружений

Приложение N 20 Форма акта проверки качества выполненных работ по огнезащите материалов, изделий и конструкций

Приложение N 21 Форма предписания лицензирующего органа

Приложение N 22 Форма заявления о прекращении осуществления лицензируемого вида деятельности для юридического лица

Приложение N 23 Форма заявления о прекращении осуществления лицензируемого вида деятельности для индивидуального предпринимателя

Приложение N 24 Форма выписки из реестра лицензий

 

1. Общие положения

1.1. Административный регламент Министерства Российской Федерации по делам гражданской обороны, чрезвычайным ситуациям и ликвидации последствий стихийных бедствий по исполнению государственной функции по лицензированию деятельности в области пожарной безопасности (далее - Регламент) определяет сроки и последовательность административных процедур при исполнении Министерством Российской Федерации по делам гражданской обороны, чрезвычайным ситуациям и ликвидации последствий стихийных бедствий (далее - МЧС России) государственной функции по лицензированию деятельности в области пожарной безопасности (далее - административные процедуры).

Лицензирование деятельности в области пожарной безопасности включает в себя лицензирование деятельности по тушению пожаров и лицензирование деятельности по производству работ по монтажу, ремонту и обслуживанию средств обеспечения пожарной безопасности зданий и сооружений.

В Регламенте под деятельностью по тушению пожаров понимается деятельность по организации и осуществлению профилактики пожаров, организации и осуществлению действий, направленных на спасение людей, имущества и ликвидацию пожаров, а под производством работ по монтажу, ремонту и обслуживанию средств обеспечения пожарной безопасности зданий и сооружений понимается осуществление мероприятий, связанных с монтажом, ремонтом и обслуживанием активных и пассивных систем обеспечения пожарной безопасности (пожаротушения, пожарной и охранно-пожарной сигнализации, противопожарного водоснабжения, дымоудаления, оповещения и эвакуации при пожаре, первичных средств пожаротушения, противопожарных занавесов и завес, заполнений проемов в противопожарных преградах) и их элементов, а также трубо-печных работ, работ по огнезащите материалов, изделий и конструкций.

1.2. Исполнение государственной функции по лицензированию деятельности в области пожарной безопасности осуществляется в соответствии с:

Федеральным законом от 21 декабря 1994 г. N 69-ФЗ "О пожарной безопасности";*(1)

Федеральным законом от 8 августа 2001 г. N 128-ФЗ "О лицензировании отдельных видов деятельности" (далее - Закон);*(2)

Федеральным законом от 8 августа 2001 г. N 134-ФЗ "О защите прав юридических лиц и индивидуальных предпринимателей при проведении государственного контроля (надзора)";*(3)

Кодексом Российской Федерации об административных правонарушениях;*(4)

Налоговым кодексом Российской Федерации*(5);

Указом Президента Российской Федерации от 11 июля 2004 г. N 868 "Вопросы Министерства Российской Федерации по делам гражданской обороны, чрезвычайным ситуациям и ликвидации последствий стихийных бедствий";*(6)

постановлением Правительства Российской Федерации от 19 июня 2002 г. N 438 "О едином государственном реестре юридических лиц";*(7)

постановлением Правительства Российской Федерации от 16 октября 2003 г. N 630 "О едином государственном реестре индивидуальных предпринимателей, правилах хранения в единых государственных реестрах юридических лиц и индивидуальных предпринимателей документов (сведений) и передачи их на постоянное хранение в государственные архивы, а также о внесении изменений и дополнений в Постановления Правительства Российской Федерации от 19 июня 2002 г. N 438 и 439";*(8)

постановлением Правительства Российской Федерации от 26 февраля 2004 г. N 110 "О совершенствовании процедур государственной регистрации и постановки на учет юридических лиц и индивидуальных предпринимателей";*(9)

постановлением Правительства Российской Федерации от 26 января 2006 г. N 45 "Об организации лицензирования отдельных видов деятельности" (далее - Постановление);*(10)

постановлением Правительства Российской Федерации от 25 октября 2006 г. N 625 "О лицензировании деятельности в области пожарной безопасности";*(11)

постановлением Правительства Российской Федерации от 11 апреля 2006 г. N 208 "Об утверждении формы документа, подтверждающего наличие лицензии";*(12)

приказом Министерства Российской Федерации по делам гражданской обороны, чрезвычайным ситуациям и ликвидации последствий стихийных бедствий от 6 августа 2004 г. N 372 "Об утверждении Положения о территориальном органе Министерства Российской Федерации по делам гражданской обороны, чрезвычайным ситуациям и ликвидации последствий стихийных бедствий - органе, специально уполномоченном решать задачи гражданской обороны и задачи по предупреждению и ликвидации чрезвычайных ситуаций по субъекту Российской Федерации" (зарегистрировано в Минюсте РФ 13 августа 2004 г. за N 5977), в редакции приказов МЧС России от 24.10.2006 N 604 (зарегистрировано в Минюсте РФ 22.11.2006 N 8518), от N 370 (зарегистрировано в Минюсте РФ 17.07.2007 N 9855), от 06.08.2007 N 417 (зарегистрировано в Минюсте РФ 06.09.2007 N 10109), от 08.09.2008 N 528 (зарегистрировано в Минюсте РФ 24.09.2008 N 12324);

приказом Министерства Российской Федерации по делам гражданской обороны, чрезвычайным ситуациям и ликвидации последствий стихийных бедствий от 1 октября 2004 г. N 458 "Об утверждении Положения о территориальном органе Министерства Российской Федерации по делам гражданской обороны, чрезвычайным ситуациям и ликвидации последствий стихийных бедствий, региональном центре по делам гражданской обороны, чрезвычайным ситуациям и ликвидации последствий стихийных бедствий" (зарегистрировано в Минюсте РФ 15 октября 2004 г. за N 6068), в редакции приказов МЧС России от 24.10.2006 N 603 (зарегистрировано в Минюсте РФ 17.11.2006 N 8502), от 19.02.2007 N 87 (зарегистрировано в Минюсте РФ 30.03.2007 N 9187), от 29.10.2007 N 562 (зарегистрировано в Минюсте РФ 12.11.2007 N 10457).

1.3. Лицензирование деятельности по тушению пожаров и по производству работ по монтажу, ремонту и обслуживанию средств обеспечения пожарной безопасности зданий и сооружений отнесено в соответствии с Постановлением к исключительной компетенции МЧС России.

В целях исполнения государственной функции по лицензированию деятельности в области пожарной безопасности устанавливаются следующие полномочия структурных подразделений центрального аппарата МЧС России и подведомственных ему учреждений:

Департамент надзорной деятельности МЧС России (далее - ДНД МЧС России):

осуществляет организационно-методическое обеспечение деятельности региональных центров по делам гражданской обороны, чрезвычайным ситуациям и ликвидации последствий стихийных бедствий (далее - региональные центры МЧС России) и Главного управления Министерства Российской Федерации по делам гражданской обороны, чрезвычайным ситуациям и ликвидации последствий стихийных бедствий по г. Москве (далее - ГУ МЧС России по г. Москве);

организует контроль за соблюдением лицензиатами при осуществлении лицензируемых видов деятельности соответствующих лицензионных требований и условий;

ведет реестр лицензий и осуществляет предоставление заинтересованным лицам сведений из реестров лицензий;

разрабатывает проекты законодательных и иных нормативных правовых актов Российской Федерации и проекты нормативных правовых актов МЧС России регламентирующих лицензирование деятельности в области пожарной безопасности;

организует в установленном МЧС России порядке подготовку сотрудников региональных центров МЧС России и ГУ МЧС России по г. Москве, функционально отвечающих за исполнение административных процедур, предусмотренных настоящим Регламентом;

ведет информационный ресурс, содержащий сведения из реестров лицензий, положения о лицензировании конкретных видов деятельности, а также технические регламенты и иные нормативные правовые акты Российской Федерации, устанавливающие обязательные требования к лицензируемым видам деятельности;

осуществляет контроль за исполнением региональными центрами МЧС России и главными управлениями Министерства Российской Федерации по делам гражданской обороны, чрезвычайным ситуациям и ликвидации последствий стихийных бедствий по субъектам Российской Федерации (далее - ГУ МЧС России по субъектам Российской Федерации) административных процедур, предусмотренных настоящим Регламентом, и при поступлении обращений от юридических и физических лиц принимает решения, обязательные для исполнения региональными центрами МЧС России и ГУ МЧС России по г. Москве, о возможности осуществления указанными лицами лицензируемой деятельности.

Региональные центры МЧС России и ГУ МЧС России по г. Москве:

осуществляют прием, рассмотрение документов и принятие решения о предоставлении (отказе в предоставлении) лицензии;

осуществляют переоформление документов, подтверждающих наличие лицензии;

осуществляют продление срока действия лицензии;

осуществляют выдачу дубликатов и копий документов, подтверждающих наличие лицензии;

осуществляют контроль за соблюдением лицензиатами при осуществлении лицензируемых видов деятельности соответствующих лицензионных требований и условий;

осуществляют приостановление действия лицензии при получении сведений о вступлении в законную силу решения суда об административном приостановлении деятельности лицензиата за нарушение лицензионных требований и условий и прекращение действия лицензии со дня вступления в законную силу решения суда об аннулировании лицензии;

осуществляют возобновление и прекращение действия лицензий;

осуществляют досрочное прекращение действия лицензии на основании представленного в лицензирующий орган заявления лицензиата.

ГУ МЧС России по субъектам Российской Федерации или подразделения федеральной противопожарной службы, созданные в целях организации профилактики и тушения пожаров в закрытых административно-территориальных образованиях:

по поручению региональных центров МЧС России осуществляют предлицензионный контроль за выполнением соискателями лицензий лицензионных требований и условий;

осуществляют контроль за соблюдением лицензиатами при осуществлении лицензируемых видов деятельности соответствующих лицензионных требований и условий.

1.4. Результатами исполнения государственной функции по лицензированию являются:

предоставление или отказ в предоставлении лицензии;

переоформление или отказ в переоформлении документов, подтверждающее наличие лицензий;

приостановление действия лицензии, при получении сведений о вступлении в законную силу решения суда об административном приостановлении деятельности лицензиата за нарушение лицензионных требований и условий, возобновление или прекращение действия лицензий;

принятие мер по результатам проведения мероприятия по контролю за соблюдением лицензиатами при осуществлении лицензируемых видов деятельности соответствующих лицензионных требований и условий;

ведение реестра лицензий, а также предоставление в установленном порядке заинтересованным лицам сведений из реестров лицензий и иной информации о лицензировании.

1.5. В случае принятия решения о предоставлении лицензии результатом исполнения государственной функции является выдача документа, подтверждающего наличие лицензии, который должен содержать следующие сведения:

а) наименование лицензирующего органа;

б) полное и (в случае, если имеется) сокращенное наименование, в том числе фирменное наименование, и организационно-правовая форма юридического лица, место его нахождения, адреса мест осуществления лицензируемого вида деятельности, государственный регистрационный номер записи о создании юридического лица (фамилия, имя и (в случае, если имеется) отчество индивидуального предпринимателя, место его жительства);

в) лицензируемый вид деятельности;

г) срок действия лицензии;

д) идентификационный номер налогоплательщика;

е) номер лицензии;

ж) дата принятия решения о предоставлении лицензии.

Лицензии на осуществление деятельности по тушению пожаров и по производству работ по монтажу, ремонту и обслуживанию средств обеспечения пожарной безопасности зданий и сооружений предоставляются на 5 (пять) лет.

Указанное решение оформляется соответствующим приказом регионального центра МЧС России (ГУ МЧС России по г. Москве).

1.6. В случае принятия решения об отказе в предоставлении лицензии результатом исполнения государственной функции является уведомление об отказе в предоставлении лицензии, подписанное руководителем регионального центра МЧС России (ГУ МЧС России по г. Москве). Указанное решение оформляется соответствующим приказом регионального центра МЧС России (ГУ МЧС России по г. Москве).

1.7. Заявителями являются:

юридическое лицо или индивидуальный предприниматель, обратившиеся в лицензирующий орган с заявлением о предоставлении лицензии на осуществление конкретного вида деятельности (соискатель лицензии);

юридическое лицо или индивидуальный предприниматель, имеющие лицензию на осуществление конкретного вида деятельности (лицензиат).

2. Требования к порядку исполнения государственной функции

2.1. Для предоставления лицензии на осуществление деятельности в области пожарной безопасности соискатель лицензии направляет или представляет в региональный центр МЧС России (ГУ МЧС России по г. Москве) заявление (приложения N 4 и N 5 к Регламенту), копии учредительных документов - для юридического лица, документ, подтверждающий уплату государственной пошлины за рассмотрение лицензирующим органом заявления о предоставлении лицензии, а также следующие документы:

В случае соискания лицензии на деятельность по тушению пожаров:

копии документов, подтверждающих квалификацию работников, осуществляющих лицензируемую деятельность;

копии документов или заверенные в установленном порядке выписки из документов, подтверждающих стаж работы работников в области обеспечения пожарной безопасности;

документы, подтверждающие наличие у соискателя лицензии помещений, пожарной техники, средств связи, оборудования, инструмента и документации, необходимых для осуществления лицензируемой деятельности.

В случае соискания лицензии на деятельность по производству работ по монтажу, ремонту и обслуживанию средств обеспечения пожарной безопасности зданий и сооружений:

копии документов, подтверждающих квалификацию работников, осуществляющих лицензируемую деятельность;

копии документов или заверенные в установленном порядке выписки из документов, подтверждающих стаж работы работников в области лицензируемой деятельности;

документы, подтверждающие наличие у соискателя лицензии помещений, оборудования, инструмента, технологической оснастки, средств измерений и документации, необходимых для осуществления лицензируемой деятельности.

Контактная информация региональных центров и ГУ МЧС России по г. Москве, в которые представляются (направляются) заявления и документы, необходимые для исполнения государственной функции, указана в приложении N 3 к Регламенту.

Время приема документов: понедельник - четверг с 10-00 до 17-00. Обеденный перерыв с 13-00 до 14-00.

2.2. Рассмотрение документов и принятие решения о предоставлении (об отказе в предоставлении) лицензии на осуществление деятельности в области пожарной безопасности осуществляется в срок до 45 (сорока пяти) дней со дня поступления заявления и полного комплекта документов. Рассмотрение документов производится в порядке, обусловленном последовательностью их поступления.

2.3. Консультации (справки) по вопросам исполнения государственной функции предоставляются сотрудниками региональных центров МЧС России (ГУ МЧС России по г. Москве), на которых возложены полномочия по исполнению данных функций.

Консультации предоставляются при личном обращении, письменным обращениям (по почте), посредством Интернет-сайта, телефона или электронной почты.

При проведении консультаций при личном приеме граждан, время ожидания в очереди на прием не должно превышать 30 минут.

Время консультации не должно превышать 25 минут.

Время консультации по телефону не должно превышать 10 минут.

Для упорядочения личного приема граждан прием может осуществляться в заранее установленное время (по предварительной записи).

В ходе личного приема (консультаций) от граждан могут быть получены письменные обращения по вопросам исполнения государственной функции, которые подлежат регистрации и рассмотрению в соответствии с законодательными и иными нормативными правовыми актами Российской Федерации,

В ходе личного приема (консультаций) гражданам могут выдаваться справки, ответы на обращения и иная информация о лицензировании в письменном виде.

2.4. Места осуществления административных процедур, предусмотренных настоящим Регламентом, должны быть оснащены шкафами для хранения документов, стульями, столами, телефоном, компьютером с возможностью печати и выхода в Интернет, системой видеонаблюдения и информационными стендами, содержащими следующие документы (сведения):

а) положение о лицензировании деятельности в области пожарной безопасности;

б) перечень нормативных правовых актов Российской Федерации, устанавливающих обязательные требования к деятельности в области пожарной безопасности;

в) текст Регламента;

г) образцы оформления заявлений и документов, связанных с исполнением государственной функции;

д) права и обязанности соискателей лицензий, лицензиатов и лицензирующих органов;

е) банковские реквизиты для уплаты государственной пошлины;

ж) порядок обжалования действий (бездействия) и решений, осуществляемых в ходе исполнения государственной функции.

2.5. Информация, относящаяся к осуществлению лицензируемой деятельности, предусмотренная пунктом 2 статьи 6 и пунктом 1 статьи 14 Закона, размещается в официальных электронных (интернет-сайт МЧС России mchs.gov.ru) или печатных средствах массовой информации МЧС России (журнал "Пожарная безопасность"), а также на информационных стендах в помещениях региональных центров МЧС России (ГУ МЧС России по г, Москве) в течение пятнадцати рабочих дней с даты:

а) официального опубликования нормативных правовых актов Российской Федерации, устанавливающих обязательные требования к лицензируемой деятельности;

б) принятия лицензирующим органом решения о предоставлении (об отказе в предоставлении лицензии), переоформлении лицензии, приостановлении, возобновлении или прекращении ее действия;

в) получения от Федеральной налоговой службы сведений о ликвидации юридического лица или прекращении его деятельности в результате реорганизации, а также о прекращении физическим лицом деятельности в качестве индивидуального предпринимателя;

г) вступления в законную силу решения суда об аннулировании лицензии.

2.6. В случае утраты документа, подтверждающего наличие лицензии на осуществление деятельности в области пожарной безопасности, лицензиат имеет право на получение его дубликата.

Лицензиат имеет право на получение заверенных органом, предоставившим лицензию, копий документа, подтверждающего наличие лицензии.

2.7. Условия и сроки исполнения государственной функции по лицензированию деятельности в области пожарной безопасности, представлены в соответствующих разделах Регламента. Рассмотрение заявлений и документов на предоставление лицензий производится в порядке, обусловленном последовательностью их поступления,

2.8. За рассмотрение заявлений о предоставлении лицензий, за предоставление лицензий и за переоформление документа, подтверждающего наличие лицензии, уплачивается государственная пошлина в размерах и порядке, которые установлены законодательством Российской Федерации о налогах и сборах.

Дубликат или копия подтверждающего наличие лицензии документа предоставляется лицензиату за плату в размерах и порядке, которые установлены законодательством Российской Федерации о налогах и сборах.

Информация, содержащаяся в реестре лицензий, в виде выписок о конкретных лицензиатах предоставляется физическим и юридическим лицам за плату в размерах и порядке, которые установлены законодательством Российской Федерации о налогах и сборах.

Информация из реестра лицензий органам государственной власти и органам местного самоуправления предоставляется бесплатно.

2.9. Соискатель лицензии имеет право на обжалование действий (бездействия) и решений, принимаемых должностными лицами региональных центров МЧС России (ГУ МЧС России по г. Москве) в МЧС России, а также в суд.

2.10. Максимальный срок исполнения государственной функции по лицензированию деятельности в области пожарной безопасности не может превышать сорока пяти дней со дня регистрации поступивших в региональный центр МЧС России (ГУ МЧС России по г. Москве) заявления и прилагаемых к нему документов.

3. Административные процедуры

3.1. Исполнение государственной функции по лицензированию деятельности в области пожарной безопасности, включает в себя следующие административные процедуры:

а) прием, рассмотрение документов и принятие решения о предоставлении (отказе в предоставлении) лицензии (основание - статья 9 Закона);

б) выдача дубликатов и копий документов, подтверждающих наличие лицензии (основание - статья 9 Закона);

в) переоформление документов, подтверждающих наличие лицензии (основание - статья 11 Закона);

г) продление срока действия лицензии (основание - статья 8 Закона);

д) контроль за соблюдением лицензиатом лицензионных требований и условий (основание - статья 12 Закона);

е) приостановление действия лицензии при получении сведений о вступлении в законную силу решения суда об административном приостановлении деятельности лицензиата за нарушение лицензионных требований и условий (основание - статья 13 Закона);

ж) возобновление действия лицензии (основание - статья 13 Закона);

з) прекращение действия лицензии со дня вступления в законную силу решения суда об аннулировании лицензии (основание - статья 13 Закона);

и) досрочное прекращение действия лицензии на основании представленного в лицензирующий орган заявления лицензиата (правопреемника лицензиата - юридического лица) (основание - статья 13 Закона);

к) ведение информационного ресурса (основание - статья 14 Закона);

л) ведение реестра лицензий и предоставление заинтересованным лицам сведений из реестров лицензий (основание - статья 14 Закона).

3.2. Лицензионными требованиями и условиями при осуществлении деятельности по тушению пожаров являются:

а) наличие у соискателя лицензии (лицензиата) помещений, пожарной техники, средств связи, оборудования, инструмента и документации, необходимых для осуществления лицензируемой деятельности и принадлежащих ему на праве собственности или ином законном основании;

б) наличие у руководителя юридического лица или у индивидуального предпринимателя (или у руководителя их структурного подразделения, осуществляющего лицензируемую деятельность) высшего или среднего профессионального образования по специальности "пожарная безопасность" и стажа работы в области обеспечения пожарной безопасности не менее 3 лет;

в) наличие у всех работников, состоящих в штате соискателя лицензии (лицензиата), соответствующего их должностным обязанностям профессионального образования (профессиональной подготовки) в области лицензируемой деятельности, из которых не менее 25 процентов имеют стаж работы в указанной области не менее 3 лет;

г) отсутствие медицинских противопоказаний у работников соискателя лицензии (лицензиата), участвующих в действиях, направленных на спасение людей, имущества и ликвидацию пожаров;

д) повышение квалификации указанных в подпункте "б" лиц в области лицензируемой деятельности не реже одного раза в 5 лет;

е) выполнение лицензиатом требований, установленных нормативными правовыми актами и нормативно-техническими документами в соответствии со статьей 20 Федерального закона "О пожарной безопасности";

ж) соблюдение лицензиатом требований к предоставлению информации для государственного статистического учета пожаров и их последствий;

з) применение лицензиатом при осуществлении лицензируемой деятельности продукции, соответствие которой нормативным требованиям подтверждено декларацией о соответствии или сертификатом соответствия.

3.3. Лицензионными требованиями и условиями при осуществлении деятельности по производству работ по монтажу, ремонту и обслуживанию средств обеспечения пожарной безопасности зданий и сооружений являются:

а) наличие у соискателя лицензии (лицензиата) помещений, оборудования, инструмента, технологической оснастки, средств измерений и документации, необходимых для осуществления лицензируемой деятельности, соответствующих установленным законодательством Российской Федерации требованиям и принадлежащих ему на праве собственности или ином законном основании;

б) наличие у всех работников, состоящих в штате соискателя лицензии (лицензиата), соответствующего их должностным обязанностям профессионального образования (профессиональной подготовки) в области лицензируемой деятельности, из которых не менее 50 процентов имеют стаж работы в указанной области не менее 3 лет;

в) повышение квалификации указанных в подпункте "б" лиц в области лицензируемой деятельности не реже одного раза в 5 лет;

г) выполнение лицензиатом требований, установленных нормативными правовыми актами и нормативно-техническими документами в соответствии со статьей 20 Федерального закона "О пожарной безопасности";

д) применение лицензиатом при осуществлении лицензируемой деятельности продукции, соответствие которой нормативным требованиям подтверждено декларацией о соответствии или сертификатом соответствия.

3.4. Руководитель регионального центра МЧС России (ГУ МЧС России по г. Москве) организует документированный учет выполнения каждого этапа административных процедур с указанием даты завершения его исполнения и подписи ответственного лица в соответствии с нормативными документами по делопроизводству. Информация о ходе получения документов, направляемых для предоставления лицензии или ее переоформления, должна быть доступна заявителям.

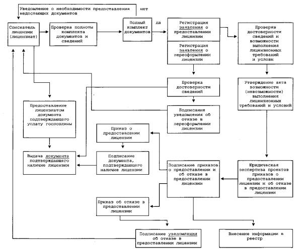
3.5. Административная процедура "Прием, рассмотрение документов и принятие решения о предоставлении (отказе в предоставлении) лицензии" осуществляется в связи с поступлением заявления и документов от соискателя лицензии.

3.5.1. Рассмотрение документов и принятие решения о предоставлении (отказе в предоставлении) лицензии на осуществление деятельности в области пожарной безопасности осуществляется в срок до 45 (сорока пяти) дней со дня поступления заявления и полного комплекта документов.

Результатом исполнения административной процедуры является принятие решения о предоставлении (отказе в предоставлении) лицензии и выдача документа, подтверждающего наличие лицензии (уведомления об отказе в предоставлении лицензии).

3.5.2. Заявление и документы, необходимые для исполнения государственной функции, и соответствующие требованиям, изложенным в пункте 2.1. Регламента, представляются (направляются) юридическими лицами или индивидуальными предпринимателями в региональный центр МЧС России (ГУ МЧС России по г. Москве).

3.5.3. Комплект документов может быть представлен соискателем лицензии (его представителем) лично, либо направлен по почте заказным письмом (бандеролью) с описью вложения и уведомлением о вручении.

Все документы, представляемые для лицензирования, составляются на русском языке, либо имеют заверенный перевод на русский язык.

Копии документов, не заверенные в нотариальном порядке, представляются с предъявлением оригиналов.

3.5.4. Заявление и документы для предоставления лицензии принимаются по описи, копия которой с отметкой о дате приема указанных документов направляется (вручается) соискателю лицензии.

Заявление и документы в день поступления (приема) в региональный центр МЧС России (ГУ МЧС России по г. Москве) регистрируются в установленном порядке.

В случае если заявление оформлено с нарушением требований, установленных Федеральным законом "О лицензировании отдельных видов деятельности", а в составе представленных документов отсутствуют документы, предусмотренные пунктом 2.1 Регламента, соискателю лицензии направляется (вручается) копия описи представленных документов с уведомлением о необходимости устранения нарушений в оформлении заявления и (или) представления отсутствующих документов.

3.5.5. В региональных центрах МЧС России (ГУ МЧС России по г. Москве) ответственными за организацию и осуществление административных процедур, предусмотренных Регламентом, являются подразделения, уполномоченные на осуществление надзорной деятельности в области государственного пожарного надзора (далее - подразделения регионального центра МЧС России (ГУ МЧС России по г. Москве)), информация о которых размещается на интернет сайтах и информационных стендах региональных центров МЧС России (ГУ МЧС России по г. Москве).

3.5.6. Подразделение регионального центра МЧС России (ГУ МЧС России по г. Москве), в течение трех рабочих дней с момента приема документов, проводит проверку полноты и достоверности сведений о соискателе лицензии путем сопоставления сведений, содержащихся в заявлении и документах, представленных соискателем лицензии, со сведениями, содержащимися в едином государственном реестре юридических лиц или в едином государственном реестре индивидуальных предпринимателей, которые предоставляются лицензирующему органу ФНС России в порядке, установленном Правительством Российской Федерации, с целью определения достоверности документов и согласованности представленной информации между отдельными документами, а также готовит поручение (приложение N 6 к Регламенту) на проведение проверки возможности выполнения соискателем лицензии лицензионных требований и условий, утверждаемое руководителем (заместителем руководителя) подразделения регионального центра МЧС России (ГУ МЧС России по г. Москве).

3.5.7. Поручение о проведении проверки возможности выполнения лицензионных требований и условий, направляется в адрес ГУ МЧС России по субъекту Российской Федерации, чья деятельность осуществляется в соответствующем субъекте Российской Федерации (на территории закрытого административно-территориального образования) по месту государственной регистрации юридического лица или индивидуального предпринимателя - соискателя лицензии.

В случае если соискатель лицензии заявляет адреса мест осуществления лицензируемого вида деятельности, которые располагаются в другом субъекте Российской Федерации (на территории закрытого административно-территориального образования, которое располагается в другом субъекте Российской Федерации), поручение направляется в ГУ МЧС России по субъекту Российской Федерации по месту осуществления лицензируемого вида деятельности.

В ГУ МЧС России по субъектам Российской Федерации ответственными за организацию и осуществление административных процедур, предусмотренных настоящим Регламентом, являются подразделения, уполномоченные на осуществление надзорной деятельности в области государственного пожарного надзора (далее - подразделения ГУ МЧС России по субъекту Российской Федерации), информация о которых размещается на интернет сайтах и информационных стендах региональных центров МЧС России.

Проверка возможности выполнения лицензионных требований и условий соискателями лицензий, зарегистрированными и имеющими адреса мест осуществления лицензируемого вида деятельности в г. Москве осуществляется подразделением ГУ МЧС России по г. Москве.

Перечень подразделений ГУ МЧС России по субъектам Российской Федерации, обладающих полномочиями по проведению проверки возможности выполнения лицензионных требований и условий соискателей лицензий, и контактная информация о них представлены в приложении N 7 к Регламенту.

Руководитель (заместитель руководителя) подразделения ГУ МЧС России по субъекту Российской Федерации в течение двух рабочих дней со дня поступления соответствующего поручения издает распоряжение о проведении проверки возможности выполнения лицензионных требований и условий (приложение N 8 к Регламенту).

Распоряжение о проведении проверки возможности выполнения лицензионных требований и условий, либо его заверенная печатью копия предъявляется должностным лицом, осуществляющим мероприятие по контролю, руководителю или иному должностному лицу юридического лица либо индивидуальному предпринимателю одновременно со служебным удостоверением.

Проверка возможности выполнения лицензионных требований и условий может проводиться только тем должностным лицом (лицами), которое указано в распоряжении.

Продолжительность проверки возможности выполнения лицензионных требований и условий не должна превышать один месяц.

При осуществлении проверки возможности выполнения лицензионных требований и условий проверяется возможность выполнения следующих лицензионных требований и условий:

3.5.7.1. При проверке соискателя лицензии на деятельность по тушению пожаров:

а) наличие у соискателя лицензии помещений, пожарной техники, средств связи, оборудования, инструмента и документации, необходимых для осуществления лицензируемой деятельности и принадлежащих ему на праве собственности или ином законном основании;

б) наличие у руководителя юридического лица или у индивидуального предпринимателя (или у руководителя их структурного подразделения, осуществляющего лицензируемую деятельность) высшего или среднего профессионального образования по специальности "пожарная безопасность" и стажа работы в области обеспечения пожарной безопасности не менее 3 лет;

в) наличие у всех работников, состоящих в штате соискателя лицензии, соответствующего их должностным обязанностям профессионального образования (профессиональной подготовки) в области лицензируемой деятельности, из которых не менее 25 процентов имеют стаж работы в указанной области не менее 3 лет;

г) отсутствие медицинских противопоказаний у работников соискателя лицензии, участвующих в действиях, направленных на спасение людей, имущества и ликвидацию пожаров;

д) повышение квалификации указанных в подпункте "б" лиц в области лицензируемой деятельности не реже одного раза в 5 лет.

3.5.7.2. При проверке соискателя лицензии на деятельность по производству работ по монтажу, ремонту и обслуживанию средств обеспечения пожарной безопасности зданий и сооружений:

а) наличие у соискателя лицензии помещений, оборудования, инструмента, технологической оснастки, средств измерений и документации, необходимых для осуществления лицензируемой деятельности, соответствующих установленным законодательством Российской Федерации требованиям и принадлежащих ему на праве собственности или ином законном основании;

б) наличие у всех работников, состоящих в штате соискателя лицензии, соответствующего их должностным обязанностям профессионального образования (профессиональной подготовки) в области лицензируемой деятельности, из которых не менее 50 процентов имеют стаж работы в указанной области не менее 3 лет;

в) повышение квалификации указанных в подпункте "б" лиц в области лицензируемой деятельности не реже одного раза в 5 лет.

3.5.8. По результатам проведения проверки возможности выполнения лицензионных требований и условий должностным лицом (лицами), осуществляющим проверку, составляется акт проверки в трех экземплярах (приложения N 9 и N 10 к Регламенту).

Один экземпляр акта проверки вручается руководителю юридического лица или индивидуальному предпринимателю под роспись либо направляется посредством почтовой связи с уведомлением о вручении, которое приобщается ко второму экземпляру акта, хранящемуся в подразделении ГУ МЧС России по субъекту Российской Федерации, осуществлявшем проверку. Третий экземпляр акта в течение двух рабочих дней после его утверждения направляется в региональный центр МЧС России, давший поручение о проведении проверки.

3.5.9. Руководитель подразделения регионального центра МЧС России по субъекту Российской Федерации (подразделения ГУ МЧС России по г. Москве) после поступления к нему акта, на основании результатов проверки возможности выполнения лицензионных требований и условий, а также на основании проведенной проверки полноты и достоверности сведений о соискателе лицензии, в течение трех рабочих дней подает рапорт руководителю соответствующего регионального центра МЧС России (ГУ МЧС России по г. Москве) о предоставлении (отказе в предоставлении) лицензии.

3.5.10. В случае, если в процессе проведения проверки возможности выполнения лицензионных требований и условий будут установлены обстоятельства, свидетельствующие о их невыполнении соискателем лицензии, соискатель лицензии вправе представить в региональный центр МЧС России (ГУ МЧС России по г. Москве), до принятия решения о предоставлении (отказе в предоставлении) лицензии, документы, подтверждающие устранение выявленных в ходе проверок нарушений.

3.5.11. Решение о предоставлении (об отказе в предоставлении) лицензии, на основании поступившего рапорта, в течение пяти рабочих дней, оформляется приказом регионального центра МЧС России (ГУ МЧС России по г. Москве), который подписывается его руководителем или лицом, его замещающим в установленном порядке.

Основанием для отказа в предоставлении лицензии является:

наличие в документах, представленных соискателем лицензии, недостоверной или искаженной информации;

несоответствие соискателя лицензии, принадлежащих ему или используемых им объектов лицензионным требованиям и условиям.

После подписания приказа о предоставлении (об отказе в предоставлении) лицензии региональный центр МЧС России (ГУ МЧС России по г. Москве) в 5-дневный срок направляет соискателю лицензии уведомление (приложения 11 и 12 к Регламенту) о предоставлении (об отказе в предоставлении) лицензии.

3.5.12. Документ, подтверждающий наличие лицензии, оформляется на специальном бланке, который изготавливается типографским способом и подлежит учету в порядке, предусмотренном для учета бланков строгой отчетности.

Документ, подтверждающий наличие лицензии, должен содержать сведения, приведенные в пункте 1.7. настоящего Регламента, и подписывается руководителем регионального центра (ГУ МЧС России по г. Москве) или лицом, его замещающим в установленном порядке.

3.5.13. Документ, подтверждающий наличие лицензии, выдается после представления документа, подтверждающего уплату государственной пошлины за предоставление лицензии.

3.5.14. Лицензиат (или уполномоченный представитель лицензиата по доверенности) при получении документа, подтверждающего наличие лицензии, ставит подпись и дату на обратной стороне копии документа, подтверждающего наличие лицензии.

3.5.15. В течение трех рабочих дней с момента подписания приказа о предоставлении (об отказе в предоставлении) лицензии, региональный центр МЧС России (ГУ МЧС России по г. Москве) направляет соответствующую информацию в ДНД МЧС России, для включения ее в реестр лицензий.

Региональный центр МЧС России (ГУ МЧС России по г. Москве) заводит и архивирует соответствующее лицензионное дело.

3.5.16. Лицензионное дело, независимо от того, предоставлена соискателю лицензия или ему отказано в предоставлении лицензии, подлежит хранению в течение пяти лет.

Заявление соискателя лицензии или лицензиата и прилагаемые к нему документы о предоставлении лицензии, об отказе в предоставлении лицензии, один экземпляр документа, подтверждающего наличие лицензии, копии материалов проведенных проверок соискателя лицензии или лицензиата и другие документы составляют лицензионное дело соискателя лицензии или лицензиата и подлежат хранению в региональном центре МЧС (ГУ МЧС России по г. Москве).

3.6. Административная процедура "Выдача дубликатов и копий документов, подтверждающих наличие лицензии" осуществляется в связи с поступлением заявления от лицензиата о выдаче дубликата (копии) документа, подтверждающего наличие лицензии.

3.6.1. Выдача дубликатов и копий документов, подтверждающих наличие лицензии, осуществляется в срок до десяти дней со дня поступления заявления.

В выдаче дубликата и (или) копии документа, подтверждающего наличие лицензии, может быть отказано в случаях:

направления заявления о выдаче дубликата и (или) копии документа, подтверждающего наличие лицензии, в региональный центр МЧС России (ГУ МЧС России по г. Москве), не предоставлявший документ (дубликат или копию которого запрашивает заявитель) ранее;

неоплаты государственной пошлины за выдачу дубликата и (или) копии документа, подтверждающего наличие лицензии.

3.6.2. Заявление подается в региональный центр МЧС России (ГУ МЧС России по г. Москве), в котором выдан документ, подтверждающий наличие лицензии, дубликат или копию которого запрашивает заявитель.

Подразделение Центра (ГУ МЧС России по г. Москве) проверяет правильность внесения оплаты за выдачу дубликата (копии), а также является ли лицо, подавшее заявление (лицо действующее по доверенности), самим лицензиатом (лицом действующим по доверенности лицензиата).

3.6.3. В случае подтверждения сведений, содержащихся в пункте 3.4.2. региональный центр МЧС России (ГУ МЧС России по г. Москве) оформляет дубликат (изготавливает копию) документа, подтверждающего наличие лицензии и выдает его под роспись заявителю.

По-видимому, в тексте предыдущего абзаца допущена опечатка. Имеется в виду "в пункте 3.6.2"

3.6.4. В случае подачи заявления на выдачу дубликата (копии) лицом, не являющимся лицензиатом, которому предоставлена лицензия, дубликат (копию) которой он запрашивает, а также в случаях направления заявления о выдаче дубликата и (или) копии документа, подтверждающего наличие лицензии, в региональный центр МЧС России (ГУ МЧС России по г. Москве), не предоставлявший такой документ (дубликат или копию которого запрашивает заявитель) ранее или неоплаты государственной пошлины за выдачу дубликата и (или) копии документа, подтверждающего наличие лицензии, региональным центром МЧС России (ГУ МЧС России по г. Москве) в течение пяти рабочих дней заявителю направляется письменное уведомление с указанием причин отказа в выдаче дубликата (копии).

3.6.5. Дубликат документа, подтверждающего наличие лицензии, оформляется с пометкой "дубликат" в 2 экземплярах, один из которых вручается лицензиату, другой хранится в лицензионном деле.

3.7. Административная процедура "Переоформление документов, подтверждающих наличие лицензии" осуществляется в связи с поступлением заявления от лицензиата, его правопреемника или иного, предусмотренного Законом, лица с указанием оснований для переоформления документа, подтверждающего наличие лицензии.

Заявление подается в региональный центр МЧС России (ГУ МЧС России по г. Москве), в котором выдан документ, подтверждающий наличие лицензии.

3.7.1. Результатом административной процедуры по переоформлению документа, подтверждающего наличие лицензии, является переоформление документа, подтверждающего наличие лицензии, в порядке выдачи нового документа, подтверждающего наличие лицензии.

3.7.2. Переоформление документа, подтверждающего наличие лицензии осуществляется в течение десяти рабочих дней со дня получения заявления с приложением документа об уплате государственной пошлины.

3.7.3. Лицензиат либо его правопреемник подают заявление (приложения N 13 и N 14 к Регламенту) о переоформлении документа, подтверждающего наличие лицензии в случае реорганизации юридического лица в форме преобразования, изменения его наименования или места его нахождения либо изменения имени или места жительства индивидуального предпринимателя, а также в случае изменения адресов мест осуществления юридическим лицом или индивидуальным предпринимателем лицензируемого вида деятельности*(13).

Заявление о переоформлении документа, подтверждающего наличие лицензии, подается лицензиатом в лицензирующий орган не позднее чем через пятнадцать дней со дня внесения соответствующих изменений в единый государственный реестр юридических лиц или единый государственный реестр индивидуальных предпринимателей либо со дня изменения адресов мест осуществления юридическим лицом или индивидуальным предпринимателем лицензируемого вида деятельности.

3.7.4. В случае реорганизации юридических лиц в форме слияния при наличии на дату государственной регистрации правопреемника реорганизованных юридических лиц у каждого участвующего в слиянии юридического лица лицензии на один и тот же вид деятельности такой правопреемник вправе подать заявление о переоформлении документа, подтверждающего наличие лицензии.

3.7.5. Заявление о переоформлении документа, подтверждающего наличие лицензии регистрируется в день поступления в региональный центр МЧС России (ГУ МЧС России по г. Москве). Заявление может быть направлено лицензиатом или его правопреемником по почте заказным письмом с описью вложения и уведомлением о вручении.

3.7.6. Руководитель регионального центра МЧС России (ГУ МЧС России по г. Москве) в течение двух рабочих дней со дня приема заявления направляет его в подразделение регионального центра МЧС России (ГУ МЧС России по г. Москве) на рассмотрение.

3.7.7. Подразделение регионального центра МЧС России (ГУ МЧС России по г. Москве), в течение трех рабочих дней после поступления к нему документов на переоформление лицензии проводит проверку достоверности изложенных в них сведений и по результатам проверки подает рапорт руководителю регионального центра МЧС России (ГУ МЧС России по г. Москве) о переоформлении (отказе в переоформлении) лицензии.

3.7.8. В переоформлении документа, подтверждающего наличие лицензии, отказывается в случае представления заявителем неполных или недостоверных сведений.

3.7.9. На основании поданного рапорта, руководитель регионального центра МЧС России (ГУ МЧС России по г. Москве), в течение пяти рабочих дней, издает приказ о переоформлении документа, подтверждающего наличие лицензии, и направляет лицензиату или его правопреемнику уведомление об этом.

3.7.10. В течение трех рабочих дней, после выдачи переоформленного документа, руководитель регионального центра МЧС России (ГУ МЧС России по г. Москве) направляет соответствующие сведения в ДНД МЧС России для внесения изменений в реестр лицензий.

3.8. Административная процедура "Продление срока действия лицензии" осуществляется в связи с поступлением заявления от лицензиата или его правопреемника.

Заявление подается в региональный центр МЧС России (ГУ МЧС России по г. Москве), в котором выдан документ, подтверждающий наличие лицензии.

3.8.1. Продление срока действия лицензии осуществляется в течение десяти дней со дня получения заявления с приложением документа, подтверждающего уплату государственной пошлины.

3.8.2. Результатом административной процедуры по продлению срока действия лицензии является переоформление документа, подтверждающего наличие лицензии, в порядке выдачи нового документа, подтверждающего наличие лицензии.

3.8.3. Лицензиат подает заявление (приложения N 13 и N 14 к Регламенту) о переоформлении документа, подтверждающего наличие лицензии, к которому прилагает оригинал документа, подтверждающего наличие лицензии, и документ, подтверждающий оплату государственной пошлины за переоформление лицензии.

3.8.4. Заявление о продлении срока действия лицензии регистрируется в день поступления в региональный центр МЧС России (ГУ МЧС России по г. Москве). Заявление может быть направлено лицензиатом по почте заказным письмом с описью вложения и уведомлением о вручении.

3.8.5. Руководитель регионального центра МЧС России (ГУ МЧС России по г. Москве) в течение двух рабочих дней со дня приема заявления направляет его в подразделение регионального центра МЧС России (ГУ МЧС России по г. Москве) на рассмотрение.

3.8.6. Ответственное за прием документов подразделение регионального центра МЧС России (ГУ МЧС России по г. Москве) осуществляет проверку сведений, содержащихся в заявлении.

3.8.7. Руководитель подразделения регионального центра МЧС России (ГУ МЧС России по г. Москве) в течение трех рабочих дней с момента поступления документов и проверки содержащихся в них сведений, подает рапорт руководителю регионального центра МЧС России (ГУ МЧС России по г. Москве) о продлении (отказе в продлении) лицензии.

3.8.8. Руководитель регионального центра МЧС России (ГУ МЧС России по г. Москве) в течение пяти рабочих дней после поступления к нему рапорта о продлении действия лицензии издает приказ регионального центра МЧС России (ГУ МЧС России по г. Москве) о продлении (отказе в продлении) лицензии.

3.8.9. В продлении срока действия лицензии может быть отказано в случае представления заявителем неполных или недостоверных сведений.

3.8.10. В течение трех рабочих дней с даты подписания приказа о продлении (отказе в продлении) лицензии региональный центр МЧС России (ГУ МЧС России по г. Москве) направляет лицензиату или его правопреемнику уведомление об этом.

3.8.11. В течение трех рабочих дней после выдачи переоформленного документа, региональный центр МЧС России (ГУ МЧС России по г. Москве) направляет соответствующие сведения в ДНД МЧС России для внесения изменений в реестр лицензий.

3.9. Административная процедура "Контроль за соблюдением лицензиатом лицензионных требований и условий" осуществляется в соответствии с требованиями Федерального закона от 8 августа 2001 г. N 134-ФЗ "О защите прав юридических лиц и предпринимателей при проведении государственного контроля (надзора)".

3.9.1. Результатом административной процедуры по контролю за соблюдением лицензиатом лицензионных требований и условий является составление акта проверки лицензиата (приложения N 16 и N 17 к Регламенту).

3.9.2. Контроль за соблюдением лицензиатом лицензионных требований и условий проводится при осуществлении лицензиатом лицензируемого вида деятельности в течение действия лицензии, с учетом сроков осуществления мероприятий по контролю, установленных годовыми планами мероприятий по контролю (далее - план).

3.9.3. Планы работы по контролю за соблюдением лицензиатом лицензионных требований и условий региональными центрами МЧС России и ГУ МЧС России по г. Москве разрабатываются с учетом предложений Территориальных органов и ранее выданных предписаний.

Деятельность должностных лиц подразделений ГУ МЧС России по субъектам Российской Федерации по исполнению государственной функции осуществляется в соответствии планами, разрабатываемыми в подразделениях, а также в соответствии с личными планами-графиками работы инспекторского состава, составляемыми ежемесячно с учетом их должностных обязанностей.

3.9.4. Годовые планы утверждаются руководителем подразделения регионального центра МЧС России (ГУ МЧС России по г. Москве) не позднее, чем за пятнадцать дней, предшествующих началу календарного года и доводятся до соответствующих подразделений.

В течение десяти дней после утверждения планы проведения мероприятий по контролю (выписки из них) каждого регионального центра МЧС России (ГУ МЧС России по г. Москве) публикуются на официальном сайте регионального центра МЧС России (ГУ МЧС России по г. Москве) в сети Интернет или доводятся до сведения руководителей объектов контроля, подлежащих проверке.

Ответственным за публикацию (доведение до сведения) годовых планов проведения мероприятий по контролю (выписок из них) является руководитель регионального центра МЧС России (ГУ МЧС России по г. Москве).

В годовой план мероприятий по контролю включаются:

наименование юридических лиц и индивидуальных предпринимателей, в отношении которых планируется осуществить мероприятие по контролю;

наименование подразделения ГУ МЧС России по субъекту Российской Федерации, на которое возлагается ответственность за организацию и проведение мероприятия по контролю;

месяц проводимой проверки.

Региональный центр МЧС России (ГУ МЧС России по г. Москве) планирует мероприятия по контролю в отношении тех лицензиатов, которым соответствующим региональным центром МЧС России (ГУ МЧС России по г. Москве) предоставлена лицензия.

3.9.5. Планируемые мероприятия разрабатываются с учетом сроков исполнения ранее выданных предписаний об устранении выявленных нарушений лицензионных требований и условий.

3.9.6. Сотрудники подразделений ГУ МЧС России по субъектам Российской Федерации ежемесячно составляют личные планы-графики осуществления лицензионного контроля, утверждаемые их непосредственными начальниками.

Личный план-график хранится в течение трех лет.

3.9.7. В годовые и личные планы могут вноситься изменения и дополнения, необходимость которых определяется постановкой на учет новых объектов контроля, созданием, реорганизацией, ликвидацией юридических лиц и другими обстоятельствами.

3.9.8. Результаты контрольной деятельности должны анализироваться в подразделениях региональных центров МЧС России (ГУ МЧС России по г. Москве) для последующего их использования в государственном регулировании в области пожарной безопасности и для совершенствования организации и осуществления лицензионного контроля, а также в целях своевременного реагирования на изменение обстановки с пожарами на обслуживаемой территории.

3.9.9. Основанием для проведения планового мероприятия по контролю является наступление периода времени, в течение которого соответствующим подразделением регионального центра МЧС России (ГУ МЧС России по г. Москве) запланирована в календарном году проверка лицензиата на предмет соблюдения им лицензионных требований и условий.

3.9.10. В отношении субъекта малого предпринимательства плановое мероприятие по контролю может быть проведено не ранее чем через три года с момента его государственной регистрации.

В отношении других объектов контроля плановые мероприятия по контролю проводятся не чаще одного раза в три года.

3.9.11. Плановое мероприятие по контролю проводится на основании распоряжения о проведении мероприятий по контролю руководителя (заместителя руководителя) подразделения ГУ МЧС России по субъекту Российской Федерации.

Распоряжение о проведении планового (внепланового) мероприятия по контролю оформляется по форме, установленной в приложении 15 к Регламенту.

В случае, если лицензиат осуществлял лицензируемый вид деятельности на объектах, которые располагаются в другом субъекте Российской Федерации (на территории закрытого административно-территориального образования, которое располагается в другом субъекте Российской Федерации), в ГУ МЧС России по субъекту Российской Федерации по месту осуществления лицензируемого вида деятельности направляется поручение.

3.9.12. При осуществлении планового мероприятия по контролю проверяется соблюдение следующих лицензионных требований и условий:

1. При проведении проверки в отношении лицензиата, осуществляющего деятельность по тушению пожаров:

а) наличие у лицензиата помещений, пожарной техники, средств связи, оборудования, инструмента и документации, необходимых для осуществления лицензируемой деятельности и принадлежащих ему на праве собственности или ином законном основании;

б) наличие у руководителя юридического лица или у индивидуального предпринимателя (или у руководителя их структурного подразделения, осуществляющего лицензируемую деятельность) высшего или среднего профессионального образования по специальности "пожарная безопасность" и стажа работы в области обеспечения пожарной безопасности не менее 3 лет;

в) наличие у всех работников, состоящих в штате лицензиата, соответствующего их должностным обязанностям профессионального образования (профессиональной подготовки) в области лицензируемой деятельности, из которых не менее 25 процентов имеют стаж работы в указанной области не менее 3 лет;

г) отсутствие медицинских противопоказаний у работников лицензиата, участвующих в действиях, направленных на спасение людей, имущества и ликвидацию пожаров;

д) повышение квалификации указанных в подпункте "б" лиц в области лицензируемой деятельности не реже одного раза в 5 лет;

е) выполнение лицензиатом требований, установленных нормативными правовыми актами и нормативно-техническими документами в соответствии со статьей 20 Федерального закона "О пожарной безопасности";

ж) соблюдение лицензиатом требований к предоставлению информации для государственного статистического учета пожаров и их последствий;

з) применение лицензиатом при осуществлении лицензируемой деятельности продукции, соответствие которой нормативным требованиям подтверждено декларацией о соответствии или сертификатом соответствия.

2. При проведении проверки в отношении лицензиата, осуществляющего деятельность по производству работ по монтажу, ремонту и обслуживанию средств обеспечения пожарной безопасности зданий и сооружений:

а) наличие у лицензиата помещений, оборудования, инструмента, технологической оснастки, средств измерений и документации, необходимых для осуществления лицензируемой деятельности, соответствующих установленным законодательством Российской Федерации требованиям и принадлежащих ему на праве собственности или ином законном основании;

б) наличие у всех работников, состоящих в штате лицензиата, соответствующего их должностным обязанностям профессионального образования (профессиональной подготовки) в области лицензируемой деятельности, из которых не менее 50 процентов имеют стаж работы в указанной области не менее 3 лет;

в) повышение квалификации указанных в подпункте "б" лиц в области лицензируемой деятельности не реже одного раза в 5 лет;

г) выполнение лицензиатом требований установленных нормативными правовыми актами и нормативно-техническими документами в соответствии со статьей 20 Федерального закона "О пожарной безопасности";

д) применение лицензиатом при осуществлении лицензируемой деятельности продукции, соответствие которой нормативным требованиям подтверждено декларацией о соответствии или сертификатом соответствия.

3.9.13. Продолжительность мероприятий по контролю не может превышать один месяц.

Руководители подразделений ГУ МЧС России по субъектам Российской Федерации на основании мотивированного предложения должностного лица, осуществляющего мероприятие по контролю, и при необходимости проведения специальных исследований (испытаний), экспертиз со значительным объемом мероприятий, вправе продлить срок проведения мероприятий по контролю, но не более чем на один месяц.

3.9.14. По результатам мероприятия по контролю должностным лицом (лицами), осуществляющим проверку, составляется акт проверки в двух экземплярах (приложения N 16 и N 17 к Регламенту).

К акту прилагаются протоколы (заключения) проведенных исследований (испытаний) и экспертиз, объяснения работников, на которых возлагается ответственность за нарушения обязательных требований, и другие документы или их копии, связанные с результатами мероприятия по контролю, акт проверки качества выполненных работ (приложения N 18 и N 20 к Регламенту).

Один экземпляр акта проверки с копиями приложений вручается руководителю юридического лица или индивидуальному предпринимателю под роспись либо направляется посредством почтовой связи с уведомлением о вручении, которое приобщается к экземпляру акта и хранится в лицензионном деле.

3.9.15. В случае выявления в результате мероприятия по контролю административного правонарушения уполномоченными должностными лицами подразделения ГУ МЧС России по субъекту Российской Федерации принимаются меры, предусмотренные законодательством Российской Федерации об административных правонарушениях, и даются предписания (приложение N 21 к Регламенту) об устранении выявленных нарушений. Копия протокола, акт проверки и предписания приобщаются к лицензионному делу.

3.9.16. Должностное лицо подразделения ГУ МЧС России по субъекту Российской Федерации производит запись о проведенном мероприятии по контролю в журнале учета мероприятий по контролю юридического лица или индивидуального предпринимателя.

При отсутствии журнала учета мероприятий по контролю в акте проверки делается соответствующая запись.

3.9.17. Проведение внеплановых мероприятий по контролю.

Внеплановой проверке, предметом которой является контроль исполнения предписаний об устранении выявленных нарушений, подлежит деятельность юридического лица или индивидуального предпринимателя при выявлении в результате планового мероприятия по контролю нарушений обязательных требований.

Внеплановые мероприятия по контролю проводятся также в случаях:

получения информации от юридических лиц, индивидуальных предпринимателей, органов государственной власти и граждан о возникновении аварийных ситуаций, об изменениях или о нарушениях технологических процессов, а также о выходе из строя сооружений, оборудования, которые могут непосредственно причинить вред жизни, здоровью людей, окружающей среде и имуществу граждан, юридических лиц и индивидуальных предпринимателей;

возникновения угрозы здоровью и жизни граждан, загрязнения окружающей среды, повреждения имущества, в том числе в отношении однородных товаров (работ, услуг) других юридических лиц и (или) индивидуальных предпринимателей;

обращения граждан, юридических лиц и индивидуальных предпринимателей с жалобами на нарушения их прав и законных интересов действиями (бездействием) иных юридических лиц и (или) индивидуальных предпринимателей, связанные с невыполнением ими обязательных требований, а также получения иной информации, подтверждаемой документами и иными доказательствами, свидетельствующими о наличии признаков таких нарушений.

Мероприятия по контролю в случаях, установленных абзацами пятым и шестым настоящего пункта, могут проводиться по мотивированному решению руководителя подразделения регионального центра МЧС России (ГУ МЧС России по г. Москве) или подразделения ГУ МЧС России по субъекту Российской Федерации, в том числе в отношении иных юридических лиц и индивидуальных предпринимателей, использующих соответствующие однородные товары (работы, услуги) и (или) объекты.

Обращения, не позволяющие установить лицо, обратившееся в МЧС России, не могут служить основанием для проведения внепланового мероприятия по контролю.

3.9.18. Внеплановое мероприятие по контролю проводится на основании распоряжения руководителя (заместителя руководителя) подразделения регионального центра МЧС России (ГУ МЧС России по г. Москве) или подразделения ГУ МЧС России по субъекту Российской Федерации.

3.9.19. При осуществлении внепланового мероприятия по контролю проверяется соблюдение тех лицензионных требований и условий, информация о нарушении которых явилась поводом для издания распоряжения о проведении внепланового мероприятия по контролю либо исполнение которых предписано ранее выданным предписанием по устранению нарушений лицензионных требований и условий.

3.9.20. Контроль исполнения ранее выданного предписания по устранению нарушений осуществляется в течение срока, установленного предписанием.

3.9.21. При установлении факта неисполнения в срок законного предписания должностного лица подразделения ГУ МЧС России по субъекту Российской Федерации, проводившего мероприятие по контролю, по устранению нарушений лицензионных требований и условий, должностное лицо ГУ МЧС России по субъекту Российской Федерации, осуществляющее внеплановое мероприятие по контролю, составляет акт проверки, принимает меры в соответствии с законодательством Российской Федерации об административных правонарушениях.

3.9.22. По результатам мероприятия по контролю должностным лицом (лицами), осуществляющим проверку, составляется акт проверки в двух экземплярах.

К акту прилагаются протоколы (заключения) проведенных исследований (испытаний) и экспертиз, объяснения работников, на которых возлагается ответственность за нарушения обязательных требований, и другие документы или их копии, связанные с результатами мероприятия по контролю, акт проверки качества выполненных работ.

Один экземпляр акта проверки с копиями приложений вручается руководителю юридического лица или индивидуальному предпринимателю под роспись либо направляется посредством почтовой связи с уведомлением о вручении, которое приобщается к экземпляру акта и хранится в лицензионном деле.

3.9.23. В случае выявления в результате мероприятия по контролю административного правонарушения уполномоченными должностными лицами подразделения ГУ МЧС России по субъекту Российской Федерации принимаются меры, предусмотренные законодательством Российской Федерации об административных правонарушениях, и даются предписания об устранении выявленных нарушений. Копия протокола, акт проверки и предписания приобщаются к лицензионному делу.

3.9.24. Должностное лицо, осуществлявшее мероприятие по контролю, производит запись о проведенном мероприятии в журнале учета мероприятий по контролю юридического лица или индивидуального предпринимателя.

При отсутствии журнала учета мероприятий по контролю в акте проверки делается соответствующая запись.

3.9.10. Административная процедура "Приостановление действия лицензии при получении сведений о вступлении в законную силу решения суда об административном приостановлении деятельности лицензиата за нарушение лицензионных требований и условий" осуществляется в связи со вступлением в законную силу решения суда об административном приостановлении деятельности лицензиата за нарушение лицензионных требований и условий.

3.10.1. Приостановление действия лицензии осуществляется в течение суток с момента получения сведений о вступлении в законную силу решения суда об административном приостановлении деятельности лицензиата за нарушение лицензионных требований и условий

3.10.2. Грубыми нарушениями лицензионных требований и условий при осуществлении деятельности по тушению пожаров являются невыполнение требований подпунктов "а" - "ж" пункта 1.5. Регламента, а также умышленное искажение информации для государственного статистического учета пожаров и их последствий.

По-видимому, в тексте предыдущего абзаца допущена опечатка. Имеется в виду "подпунктов "а" - "ж" подпункта 1 пункта 3.9.12 Регламента"

Грубым нарушением лицензионных требований и условий при осуществлении деятельности по производству работ по монтажу, ремонту и обслуживанию средств обеспечения пожарной безопасности зданий и сооружений является невыполнение требований подпунктов "а", "г" и "д" пункта 1.6 Регламента.

По-видимому, в тексте предыдущего абзаца допущена опечатка. Имеется в виду "подпунктов "а", "г" и "д" подпункта 2 пункта 3.9.12. Регламента"

3.10.3. Протокол об административном правонарушении и материалы проверки направляются судье, уполномоченному рассматривать дело об административном правонарушении, в течение суток с момента составления протокола об административном правонарушении.

3.10.4. В случае вынесения судьей решения об административном приостановлении деятельности лицензиата за нарушение лицензионных требований и условий, руководитель ГУ МЧС России по субъекту Российской Федерации или лицо его замещающее незамедлительно (в том числе факсимильной связью) уведомляет региональный центр МЧС России, а руководитель подразделения ГУ МЧС России по г. Москве докладывает руководителю этого управления.

3.10.5. Руководитель регионального центра МЧС России (ГУ МЧС России по г. Москве) организует работу по подготовке приказа о приостановлении действия лицензии который подписывается руководителем регионального центра МЧС России (ГУ МЧС России по г. Москве).

3.10.6. Лицензиат обязан уведомить в письменной форме соответствующий региональный центр МЧС России (ГУ МЧС России по г. Москве) об устранении им нарушения лицензионных требований и условий, повлекшего за собой административное приостановление деятельности лицензиата.

3.10.7. Документы, связанные с приостановлением действия лицензии, включая переписку с лицензиатом, приобщаются к лицензионному делу.

В течение трех рабочих дней со дня приостановления действия лицензии ответственный исполнитель направляет соответствующие сведения в ДНД МЧС России для внесения изменений в реестр лицензий.

3.11. Административная процедура "Возобновление действия лицензии" осуществляется в связи с истечением срока административного приостановления деятельности лицензиата или досрочного прекращения исполнения административного наказания в виде административного приостановления деятельности лицензиата.

3.11.1. Действие лицензии возобновляется со дня, следующего за днем истечения срока административного приостановления деятельности лицензиата, или со дня, следующего за днем досрочного прекращения исполнения административного наказания в виде административного приостановления деятельности лицензиата.

3.11.2. Решение о возобновлении действия лицензии принимается в форме приказа, который подписывается руководителем регионального центра МЧС России (ГУ МЧС России по г. Москве).

3.11.3. Документы, связанные с возобновлением действия лицензии, включая переписку с лицензиатом, приобщаются к лицензионному делу.

3.11.4. В течение трех рабочих дней со дня возобновления действия лицензии руководитель регионального центра МЧС России (ГУ МЧС России по г. Москве) направляет соответствующие сведения в ДНД МЧС России для внесения изменений в реестр лицензий.

3.12. Административная процедура "Прекращение действия лицензии со дня вступления в законную силу решения суда об аннулировании лицензии" осуществляется в связи с неустранением лицензиатом, в установленный судьей срок, нарушений лицензионных требований и условий, повлекших за собой административное приостановление деятельности лицензиата.

3.12.1. Подготовка и направление в суд заявления об аннулировании лицензии осуществляется в течение двух рабочих дней со дня окончания установленного судьей срока устранения лицензиатом нарушений лицензионных требований и условий, повлекших за собой административное приостановление деятельности лицензиата.

3.12.2. Ответственным за подготовку искового заявления и его направление в суд является ГУ МЧС России по субъекту Российской Федерации, подразделение которого проводило соответствующее мероприятие по контролю в отношении лицензиата.

3.12.3. Лицензия аннулируется решением суда на основании рассмотрения искового заявления.

3.12.4. Действие лицензии прекращается со дня вступления в законную силу решения суда об аннулировании лицензии.

3.12.5. В течение двух рабочих дней со дня вступления в законную силу решения суда об аннулировании лицензии, руководитель регионального центра МЧС России (ГУ МЧС России по г. Москве) издает приказ о прекращении действия лицензии и после его подписания в течение трех рабочих дней направляет соответствующие сведения в ДНД МЧС России для включения их в реестр лицензий.

3.12.6. Документы, связанные с прекращением действия лицензии, со дня вступления в законную силу решения суда об аннулировании лицензии включая переписку с лицензиатом, приобщаются к лицензионному делу.

3.13. Административная процедура "Досрочное прекращение действия лицензии на основании представленного в лицензирующий орган заявления лицензиата (правопреемника лицензиата - юридического лица)" осуществляется в связи с представлением лицензиатом (правопреемником лицензиата - юридического лица) заявления о прекращении им осуществления лицензируемого вида деятельности.

3.13.1. Лицензиат (правопреемник лицензиата - юридического лица) вправе подать заявление о прекращении им осуществления лицензируемого вида деятельности в региональный центр МЧС России (ГУ МЧС России по г. Москве), которым такая лицензия предоставлена.

3.13.2. Досрочное прекращение действия лицензии осуществляется в течение трех рабочих дней со дня получения лицензирующим органом заявления лицензиата (правопреемника лицензиата - юридического лица) о прекращении им осуществления лицензируемого вида деятельности.

В досрочном прекращении действия лицензии может быть отказано в случае подачи лицензиатом (правопреемником лицензиата - юридического лица) заявления о прекращении им осуществления лицензируемого вида деятельности, в региональный центр МЧС России (ГУ МЧС России по г. Москве), ранее эту лицензию не предоставлявшим.

3.13.3. Решение о досрочном прекращении действия лицензии оформляется приказом регионального центра МЧС России (ГУ МЧС России по г. Москве) в течение трех рабочих дней на основании заявления лицензиата (правопреемника лицензиата - юридического лица) (приложения N 22 и N 23 к Регламенту).

3.13.4. Документы, связанные с досрочным прекращением действия лицензии, включая переписку с лицензиатом, приобщаются к лицензионному делу.

В течение трех рабочих дней со дня досрочного прекращения действия лицензии руководитель регионального центра МЧС России (ГУ МЧС России по г. Москве) направляет соответствующие сведения в ДНД МЧС России для внесения изменений в реестр лицензий.

3.14. Административная процедура "Ведение информационного ресурса" осуществляется в отношении юридических и физических лиц, желающих получить информацию из реестра лицензий, а также информацию о нормативных правовых актах, устанавливающих обязательные требования к лицензируемым видам деятельности.

3.14.1. Ответственным за ведение информационного ресурса является ДНД МЧС России.

3.14.2. Положения о лицензировании, а также технические регламенты и иные нормативные правовые акты Российской Федерации, устанавливающие обязательные требования к лицензированию деятельности по тушению пожаров и деятельности по производству работ по монтажу, ремонту и обслуживанию средств обеспечения пожарной безопасности зданий и сооружений, размещаются на официальном интернет-сайте МЧС России (mchs.gov.ru) в течение пятнадцати рабочих дней с даты их официального опубликования.

3.15. Административная процедура "Ведение реестра лицензий и предоставление заинтересованным лицам сведений из реестров лицензий" осуществляется при выполнении административных процедур при осуществлении МЧС России государственной функции по лицензированию деятельности в области пожарной безопасности.

3.15.1. Электронная база данных реестра лицензий ведется в ДНД МЧС России.

3.15.2. Реестр лицензий должен содержать следующую информацию:

- наименование, организационно-правовую форму и место нахождения организации - для юридического лица;

- фамилию, имя, отчество, место жительства, данные документа, удостоверяющего личность - для индивидуального предпринимателя;

лицензируемый вид деятельности, срок действия лицензии и наименование лицензирующего органа;

идентификационный номер налогоплательщика;

номер лицензии;

адреса мест осуществления лицензируемой деятельности;

дату принятия решения о предоставлении лицензии;

основание и срок приостановления и возобновления действия лицензии;

основание и дату прекращения действия лицензии;

сведения о выдаче документа, подтверждающего наличие лицензии;

основание и дату прекращения действия лицензии.

3.15.3. Сведения вносятся в Реестр лицензий в течение трех рабочих дней с момента поступления соответствующих сведений (или совершения действий) от региональных центров МЧС России (ГУ МЧС России по г. Москве).

3.15.4. На официальном Интернет-сайте www.mchs.gov.ru в открытом доступе размещаются и ежемесячно обновляются следующие сведения из электронной базы данных реестра лицензий:

а) наименование и организационно-правовая форма юридического лица;

б) местонахождение (юридический адрес) юридического лица или индивидуального предпринимателя;

в) наименование лицензирующего органа;

г) регистрационный номер лицензии;

д) сведения об адресах мест осуществления лицензируемой деятельности;

е) срок действия лицензии;

ж) сведения о приостановлении, возобновлении и аннулировании и прекращении действия лицензии.

3.15.5. Информация, содержащаяся в Реестре лицензий, в виде выписок о конкретных лицензиатах (приложение N 24 к Регламенту) предоставляется физическим и юридическим лицам после представления заинтересованным лицом заявления и документа, подтверждающего оплату, в течение трех рабочих дней со дня его поступления в ДНД МЧС России.

3.16. Описание последовательности действий, осуществляемых в связи с поступлением заявления и документов для предоставления лицензии, для переоформления документа, подтверждающего наличие лицензии, представлено в блок-схеме (приложение N 1 к Регламенту). Описание последовательности действий по контролю за соблюдением лицензионных требований и условий представлено в блок-схеме (приложение 2 к Регламенту).

4. Порядок и формы контроля за исполнением государственной функции

4.1. Контроль за организацией и исполнением административных процедур производится в ходе инспекторских, контрольных и целевых проверок деятельности региональных центров МЧС России и ГУ МЧС России по субъектам Российской Федерации.

4.2. Контроль за организацией и исполнением административных процедур производится посредством проверки исполнения требований законодательных и иных нормативных правовых актов Российской Федерации и Регламента.

4.3. Инспекторские проверки региональных центров МЧС России (ГУ МЧС России по г. Москве) и ГУ МЧС России по субъектам Российской Федерации планируются вышестоящими органами управления МЧС России исходя из местных условий и проводятся не реже, чем один раз в пять лет.

4.4. Инспектирование осуществляется комиссиями, с учетом специализации должностных лиц, или индивидуально - наиболее подготовленным должностным лицом. В состав комиссии при необходимости могут быть включены представители пожарно-технических научно-исследовательских и образовательных учреждений.

Распоряжением (приказом) органа управления МЧС России назначается председатель комиссии и определяется состав комиссии.

4.5. Проверки осуществляются в соответствии со служебным заданием, утвержденным руководителем ДНД МЧС России, регионального центра МЧС России (ГУ МЧС России по г. Москве).

В ходе инспекторских проверок проверяется и оценивается весь комплекс вопросов, касающихся организации и исполнения административных процедур, в том числе:

полнота и законность исполнения требований нормативных правовых актов Российской Федерации, регламентирующих деятельность по организации и исполнению функции по лицензированию деятельности в области пожарной безопасности;

качество планирования работы с учетом анализа результатов контрольной деятельности и степень исполнения запланированных мероприятий по контролю;

качество актов проверок и предписаний по устранению нарушений лицензионных требований и условий, оформляемых по результатам мероприятий по контролю;

своевременность выполнения запланированных мероприятий по контролю;

наличие и порядок ведения документации;

качество анализа результатов работы по осуществлению и исполнению административных процедур;

полнота использования полномочий, предоставленных региональным центрам МЧС России и ГУ МЧС России по субъектам Российской Федерации;

качество проверок работы ГУ МЧС России по субъектам Российской Федерации и эффективность принимаемых мер по улучшению их работы.

4.6. По результатам проверки составляется акт, который представляется на утверждение руководителю ДНД МЧС России, регионального центра МЧС России, ГУ МЧС России по субъекту Российской Федерации, назначившему проверку, и регистрируется в установленном порядке. Органом, в отношении которого проводилась проверка, в 10-дневный срок с момента утверждения акта проверка разрабатывается и согласовывается с руководителем органа, осуществлявшего проверку, план мероприятий по устранению выявленных недостатков, а также назначаются ответственные лица по контролю за их устранением.

4.7. Контрольная проверка проводится по решению вышестоящего органа МЧС России с учетом сроков выполнения плана устранения недостатков, выявленных при инспектировании.

4.8. Целевая проверка назначается:

для оценки результатов работы по отдельным направлениям деятельности;

для проверки жалоб на действия (бездействия) и решения должностных лиц, принимаемые в ходе осуществления административных процедур.

4.9. Должностные лица региональных центров МЧС России и ГУ МЧС России по субъектам российской Федерации при инспектировании и проверках обязаны оказывать практическую помощь подчиненным органам по организации и осуществлению административных процедур.

5. Порядок обжалования действий (бездействий) должностного лица МЧС России, а также принимаемого им решения при исполнении административных процедур

5.1. Юридическое лицо или индивидуальный предприниматель вправе обжаловать действия (бездействие) и решения, принятые должностным лицом МЧС России в случае ненадлежащего исполнения им своих обязанностей при осуществлении государственной функции по лицензированию деятельности в области пожарной безопасности.

5.2. Предметом обжалования может являться нарушение порядка осуществления административных процедур, предусмотренных Регламентом.

5.3. Для обжалования порядка осуществления административных процедур заявитель подает письменное обращение, в котором в обязательном порядке указывает либо фамилию, имя, отчество соответствующего должностного лица, либо должность соответствующего лица МЧС России, нарушившего права и законные интересы заявителя, а также наименование юридического лица, почтовый адрес, по которому должны быть направлены ответ, уведомление о переадресации обращения, излагает суть предложения, заявления или жалобы, ставит личную подпись и дату.

В случае необходимости в подтверждение своих доводов заявитель прилагает к письменному обращению документы и материалы либо их копии. Заявитель имеет право на получение информации и документов, необходимых для обоснования и рассмотрения жалобы.

Обжалование действий (бездействия) и решений должностных лиц осуществляется в соответствии с действующим законодательством Российской Федерации к вышестоящему в порядке подчиненности должностному лицу МЧС России или в суд.

5.4. Письменное обращение подлежит обязательной регистрации в течение трех рабочих дней с момента поступления.

Запрещается направлять жалобу на рассмотрение должностному лицу, решение или действие (бездействие) которого обжалуется.

5.5. Обращение подлежит обязательному рассмотрению.

В случае если в письменном обращении отсутствуют сведения, которые должны быть указаны в соответствии с п. 5.3 настоящего Регламента, ответ на обращение не дается.

Если в письменном обращении содержатся нецензурные либо оскорбительные выражения, угрозы жизни, здоровью и имуществу должностного лица МЧС России, действие (бездействие) которого обжалуются, а также членов его семьи, ДНД МЧС России, региональный центр МЧС России, ГУ МЧС России по субъекту Российской Федерации МЧС России вправе оставить обращение без ответа по существу поставленных в нем вопросов и сообщить гражданину, направившему обращение, о недопустимости злоупотребления правом.

Если текст письменного обращения не поддается прочтению, ответ на обращение не дается, о чем сообщается заявителю, направившему обращение, если его фамилия и почтовый адрес поддаются прочтению.

В случае если в письменном обращении заявителя содержится вопрос, на который ему многократно давались письменные ответы по существу в связи с ранее направляемыми обращениями, и при этом в обращении не приводятся новые доводы или обстоятельства, руководитель ДНД МЧС России, (регионального центра МЧС России), ГУ МЧС России по субъекту Российской Федерации либо уполномоченное на то лицо вправе принять решение о безосновательности очередного обращения и прекращении переписки с заявителем по данному вопросу. О данном решении уведомляется заявитель, направивший обращение.

В случае если ответ по существу поставленного в обращении вопроса не может быть дан без разглашения сведений, составляющих государственную или иную охраняемую федеральным законом тайну, заявителю, направившему обращение, сообщается о невозможности дать ответ по существу поставленного в нем вопроса в связи с недопустимостью разглашения указанных сведений.

В случае если причины, по которым ответ по существу поставленных в обращении вопросов не мог быть дан, в последующем устранены, заявитель вправе вновь направить обращение.

5.6. Письменное обращение рассматривается в течение тридцати дней со дня регистрации.

В исключительных случаях, а также в случае направления запроса, предусмотренного подпунктом 2 п. 5.7 Регламента, руководитель соответствующего подразделения МЧС России либо уполномоченное на то должностное лицо вправе продлить срок рассмотрения обращения не более чем на тридцати# дней, уведомив о продлении срока его рассмотрения заявителя, направившего обращение.

По-видимому, в тексте предыдущего абзаца допущена опечатка. Имеется в виду "подпунктом "б" п. 5.7 Регламента"

5.7. МЧС России:

а) обеспечивает объективное, всестороннее и своевременное рассмотрение обращения, в случае необходимости - с участием заявителя, направившего обращение;

б) запрашивает необходимые для рассмотрения обращения документы и материалы;

в) принимает меры, направленные на восстановление или защиту нарушенных прав, свобод и законных интересов заявителя;

г) дает письменный ответ по существу поставленных в обращении вопросов;

д) уведомляет заявителя о направлении его обращения на рассмотрение в подведомственный государственный орган или должностному лицу в соответствии с их компетенцией.

5.8. Результатом обжалования является ответ на обращение, который подписывается уполномоченным должностным лицом. Ответ на обращение направляется по почтовому адресу, указанному в обращении.

5.9. МЧС России и его должностные лица осуществляют в пределах своей компетенции контроль за соблюдением порядка рассмотрения обращений, анализируют содержание поступающих обращений, принимают меры по своевременному выявлению и устранению причин нарушения прав и законных интересов заявителей.

5.10. При судебном обжаловании сроки обжалования и юрисдикция суда, в который подается соответствующее заявление, устанавливаются в соответствии с законодательством Российской Федерации.

______________________________

*(1) Собрание законодательства Российской Федерации, 1994, N 35, ст. 3649.

*(2) Собрание законодательства Российской Федерации, 2001, N 33 (часть I), ст. 3430.

*(3) Собрание законодательства Российской Федерации, 2001, N 33 (часть I), ст. 3436.

*(4) Собрание законодательства Российской Федерации, 2002, N 1 (ч. I), ст. 1.

*(5) Собрание законодательства Российской Федерации, N 31, 03.08.1998, ст. 3824; N 32, 2000, ст. 3340.

*(6) Собрание законодательства Российской Федерации, 2004, N 28, ст. 2882.

*(7) Собрание законодательства Российской Федерации, 2002, N 26, ст. 2585.

*(8) Собрание законодательства Российской Федерации, 2003, N 43, ст. 4238.

*(9) Собрание законодательства Российской Федерации, 2004, N 10, ст. 864.

*(10) Собрание законодательства Российской Федерации, 2006, N 6, ст. 700.

*(11) Собрание законодательства Российской Федерации, 2006, N 44, ст. 4599.

*(12) Собрание законодательства Российской Федерации, 2006, N 16, ст. 1746.

*(13) Под адресами мест осуществления лицензируемого вида деятельности понимаются адреса объектов, с помощью которых лицензиат осуществляет лицензируемый вид деятельности, причем под объектами понимаются здания (помещения), принадлежащие лицензиату на любом законном основании, эксплуатация которых должна осуществляться при обязательном соблюдении предъявляемых к ним лицензионных требований и условий.

Приложение N 1

к Регламенту

Административные процедуры, осуществляемые в связи с поступлением заявления и документов для предоставления лицензии, для переоформления документа, подтверждающего наличие лицензии

Приложение N 2

к Регламенту

Административные процедуры контроля за соблюдением лицензионных требований и условий

Приложение N 3

к Регламенту

Контактная информация о региональных центрах МЧС России и ГУ МЧС России по г. Москве, в которые направляются или представляются заявления и документы для предоставления лицензии

Наименование Центров (Управления)

Адрес, номер телефона

Центральный региональный центр МЧС России

121352, г. Москва, ул. Давыдковская, дом 7а, тел. 449-89-70, 449-89-68

Северо-Западный региональный центр МЧС России

195197, г. Санкт-Петербург, пр-т Металлистов, дом 119, тел. 540-59-83

Приволжско-Уральский региональный центр МЧС России

62002 6, г. Екатеринбург, ул. Белинского, дом 71а, тел. 262-60-66

Южный региональный центр МЧС России

344010, г. Ростов-на-Дону, ул. им. Греческого города Волос, дом 11, тел. 249-04-54

Сибирский региональный центр МЧС России

660049, г. Красноярск, пр. Мира, дом 35/1, тел. 66-12-39

Дальневосточный региональный центр МЧС России

680003, г. Хабаровск, ул. Союзная, дом За, тел. 32-48-99

Главное управление МЧС России по г. Москве

101999, г. Москва, ул. Тверская, дом 8, кор. 2, тел. 637-53-19

Приложение N 4

к Регламенту

Форма заявления о предоставлении лицензии для юридического лица

 

______________________________________

 

(Руководителю Центра (Управления)

 

______________________________________

ЗАЯВЛЕНИЕ
о предоставлении лицензии
(для юридического лица)

Заявитель ____________________________________________________________________

(полное наименование организации (сокращенное и фирменное наименование организации)

адрес места нахождения ________________________________________________________

адреса мест осуществления лицензируемого вида деятельности  ________________________

____________________________________________________________________________

____________________________________________________________________________

почтовый адрес  ______________________________________________________________

телефон __________________, телефакс _________________, email ____________________

организационно-правовая форма _________________________________________________

государственный регистрационный номер записи о создании юридического лица ОГРН

__________________________, серия свидетельства _________, N ____________________,

выданного "__" ___________ 20 ____ г.

ИНН __________________________, серия свидетельства _________, N ________________,

выданного "__" ___________20 ___ г.

в лице _______________________________________________________________________

(должность руководителя, Ф.И.О.)

просит предоставить лицензию на осуществление вида деятельности ____________________

____________________________________________________________________________

(указать вид и состав деятельности)

____________________________________________________________________________

____________________________________________________________________________

____________________________________________________________________________

 

С условиями и требованиями лицензирования, а также нормативными правовыми актами, регулирующими осуществление данного вида деятельности, знаком и обязуюсь выполнять.

 

Приложение: материалы для получения лицензии согласно описи на ___________ л.

______________________________ ___________________ _________________________

          (должность руководителя)                                  (подпись)                                 (фамилия и инициалы)

 

М.П.

 

Приложение N 5

к Регламенту

Форма заявления о предоставлении лицензии для индивидуального предпринимателя

 

_____________________________________

 

(Руководителю Центра (Управления)

 

_____________________________________

ЗАЯВЛЕНИЕ
о предоставлении лицензии
(для индивидуального предпринимателя)

Заявитель ____________________________________________________________________

(фамилия и инициалы индивидуального предпринимателя)

данные документа, удостоверяющего личность:

наименование документа ___________________ серия __________ N __________,

кем выдан ___________________________________________________________

дата выдачи "__" ___________ г.

проживающий: ________________________________________________________________

(адрес места жительства)

почтовый адрес _______________________________________________________________

адреса мест осуществления лицензируемого вида деятельности: ________________________

____________________________________________________________________________

телефон: ___________, телефакс: ___________, email ______________________

основной государственный регистрационный номер записи о государственной регистрации (ОГРН) ____________________, серия свидетельства ___________, N ___________, выданного "__" ___________ г.

идентификационный номер налогоплательщика (ИНН) ________________________________

серия свидетельства ___________, N _________, выданного "__" _________ г.

просит предоставить лицензию на осуществление вида деятельности _________

_____________________________________________________________________________

(указать вид деятельности)

_____________________________________________________________________________

 

С условиями и требованиями лицензирования, а также нормативными правовыми актами, регулирующими осуществление указанного вида деятельности, знаком и обязуюсь выполнять.

 

Приложение: материалы для получения лицензии согласно описи на ___л.

_______________________________ ________________________

               (фамилия и инициалы)                                             (подпись)

 

М.П.

 

Приложение N 6

к Регламенту

Форма поручения о проведении проверки возможности выполнения соискателем лицензии лицензионных требований и условий

 

______________________________________

 

(наименование подразделения)

 

______________________________________

ПОРУЧЕНИЕ N _________
о проведении проверки возможности выполнения соискателем лицензии
лицензионных требовании и условий

В соответствии с ______________________________________________________________

(указывается нормативный правовой акт, регламентирующий конкретный

____________________________________________________________________________,

лицензируемый вид деятельности)

____________________________________________________________________________,

(наименование Центра (Управления)

поручает провести проверку возможности выполнения лицензионных требований и условий юридическим лицом

(индивидуальным предпринимателем): ____________________________________________

____________________________________________________________________________

(указывается наименование юридического лица или индивидуального предпринимателя)

Адрес места нахождения: _______________________________________________________

Почтовый адрес: ______________________________________________________________

Адреса мест осуществления лицензируемого вида деятельности: _______________________

____________________________________________________________________________

тел.: ____________________________________________

вх. N ___________ от ___________ г.

обратившимся с заявлением о предоставлении лицензии на осуществление деятельности по:

____________________________________________________________________________

(указать вид деятельности)

Акт проверки представить в ____________________________________________________,

                                                                                                  (наименование Центра (Управления)

по факсу ___________ не позднее "__" ___________ г., почтой - в установленном порядке.

_______________________ ____________________________ ________________________

            (должность)                                                       (подпись)                                         (фамилия и инициалы)

 

М.П.

 

исп.: __________________

тел.: __________________

 

Приложение N 7

к Регламенту

Перечень ГУ МЧС России по субъектам Российской Федерации и контактная информация о них, которые обладают полномочиями по проведению проверки возможности выполнения лицензионных требований и условий соискателей лицензий

N п/п

Наименование Территориального органа

Адрес, номер телефона Территориального органа

Центральный региональный центр

1

Главное управление МЧС России по Белгородской области

308013, г. Белгород, ул. Волчанская, дом 163, тел. 32-03-00

2

Главное управление МЧС России по Брянской области

241007, г. Брянск, ул. Дуки, дом 59, тел. 74-25-33

3

Главное управление МЧС России по Владимирской области

60002 6, г. Владимир, ул. Краснознаменная, дом 16, тел. 32-24-69, 32-65-40

4

Главное управление МЧС России по Воронежской области

394006, г. Воронеж, ул. Куцыгина, дом 28, тел. 55-38-38

5

Главное управление МЧС России по Ивановской области

153009, г. Иваново, ул. Диановых, дом 8а, тел. 29-91-08, 26-25-27

6

Главное управление МЧС России по Калужской области

248001, г. Калуга, ул. Кирова, дом 9а, тел. 57-48-41

7

Главное управление МЧС России по Костромской области

156013, г. Кострома, ул. Ленина, дом 20, тел. 31-37-80

8

Главное управление МЧС России по Курской области

305000, г. Курск, ул. Можаевская, дом 6, тел. 55-72-59

9

Главное управление МЧС России по Липецкой области

398024, г. Липецк, ул. Папина, дом 2а, тел. 22-88-02, 22-88-04

10

Главное управление МЧС России по Московской области

117432, г. Москва, ул. Обручева, дом 46, тел. 542-21-45, 542-21-46

11

Главное управление МЧС России по Орловской области

302028, г. Орел, ул. Саурена Шаумяна, дом 33, тел. 43-39-99

12

Главное управление МЧС России по Рязанской области

390000, г. Рязань, ул. Каляева, дом 13, тел. 27-52-68, 27-52-69

13

Главное управление МЧС России по Смоленской области

214018, г. Смоленск, ул. Урицкого, дом 7, тел. 38-44-84, 38-61-30

14

Главное управление МЧС России по Тамбовской области

392002, г. Тамбов, ул. Железнодорожная, дом 14, тел. 72-11-22, 72-03-65, 72-26-19

15

Главное управление МЧС России по Тверской области

170034, г. Тверь, ул. Дарвина, дом 12, тел. 32-19-21, 34-26-36

16

Главное управление МЧС России по Тульской области

300034, г. Тула, пр-кт Ленина, дом 2, тел. 3 6-44-74

17

Главное управление МЧС России по Ярославской области

150000, г. Ярославль, ул. Андропова, дом 23, тел. 30-01-01, 72-64-38

Северо-Западньй региональный центр

1

Главное управление МЧС России по Республике Карелия

185000, г. Петрозаводск, ул. К. Маркса, дом 10, тел. 76-46-11

2

Главное управление МЧС России по Республике Коми

167010, г. Сыктывкар, ул. Коммунистическая, дом 8, тел. 24-20-00

3

Главное управление МЧС России по Архангельской области

163061, г. Архангельск, ул. Свободы, дом 27, тел. 21-50-01, 28-80-84

4

Главное управление МЧС России по Вологодской области

160009, г. Вологда, ул. Мальцева, дом 41, тел. 72-12-60, 57-12-33

5

Главное управление МЧС России по Калининградской области

236029, г. Калининград, ул. Озерная, дом 31, тел. 21-45-00, 99-70-71

6

Главное управление МЧС России по Ленинградской области

190020, г. Санкт-Петербург, Старо-Петергофский пр., дом 24, тел. 718-59-75

7

Главное управление МЧС России по Мурманской области

183025, г. Мурманск, ул. Буркова, дом 4, тел. 47-39-06

8

Главное управление МЧС России по Новгородской области

173020, г. Великий Новгород, ул. Большая Московская, дом 67, тел. 77-46-02

9

Главное управление МЧС России по Псковской области

181019, г. Псков, ул. Инженерная, дом 92, тел. 53-67-22

10

Главное управление МЧС России по г. Санкт-Петербургу

191002, г. Санкт-Петербург, ул. Разъезжая, дом 2 6/28, тел. 278-41-42

11

Главное управление МЧС России по Ненецкому автономному округу

166000, г. Нарьян-Мар, ул. Пырерка, дом 14, тел. 4-22-61

Приволжско-Уральский региональный центр

1

Главное управление МЧС России по Республике Башкортостан

45005, г. Уфа, ул. 8 Нарта, дом 12/1, тел. 37-49-28, 72-55-60

2

Главное управление МЧС России по Республике Марий Эл

424006, г. Йошкар-Ола, пр. Гагарина, дом 16а, тел. 42-46-21, 42-17-97

3

Главное управление МЧС России по Республике Мордовия

430027, г. Саранск, ул. М. Расковой, дом 2, тел. 32-70-56

4

Главное управление МЧС России по Республике Татарстан

420088, г. Казань, ул. Академика Арбузова дом 50, тел. 72-03-90, 38-39-05

5

Главное управление МЧС России по Удмуртской Республике

426008, г. Ижевск, ул. Коммунаров, дом 325, тел. 51-45-50, 51-47-47, 22-72-08

6

Главное управление МЧС России по Чувашской Республике

428000, г. Чебоксары, пер. Огнеборцев, дом 4, тел. 62-35-56, 62-54-41

7

Главное управление МЧС России по Пермскому краю

614990, г. Пермь, ул. Большевистская, дом 53а, тел. 10-42-39, 10-43-69

8

Главное управление МЧС России по Кировской области

61003 6, г. Киров, ул. Маклина, дом 65, тел. 54-69-62,64-21-77

9

Главное управление МЧС России по Курганской области

640020, г. Курган, ул. Томина, дом 34, тел. 47-64-00, 47-64-01

10

Главное управление МЧС России по Нижегородской области

603950, г. Нижний Новгород, ул. Фруктовая, дом 6, тел. 33-99-13, 33-25-39

11

Главное управление МЧС России по Оренбургской области

460000, г. Оренбург, ул. Гая, дом 21, тел. 78-05-09, 78-05-11

12

Главное управление МЧС России по Пензенской области

440044, г. Пенза, ул. Дзержинского, дом 5, тел. 54-13-54, 56-33-79

13

Главное управление МЧС России по Самарской области

443100, г. Самара, ул. Галактионовская, дом 193, тел. 338-96-68

14

Главное управление МЧС России по Саратовской области

410028, г. Саратов, пл. Соборная, дом 7, тел. 27-73-32, 23-50-15

15

Главное управление МЧС России по Свердловской области

620151, г. Екатеринбург ул. Карла Либкнехта, дом 8а, тел. 371-17-00, 371-33-55

16

Главное управление МЧС России по Тюменской области

625048, г. Тюмень, ул. М. Горького, дом 72, тел. 24-56-24

17

Главное управление МЧС России по Ульяновской области

432063, г. Ульяновск, пер. Пожарный, дом 4, тел. 42-08-72, 44-21-12

18

Главное управление МЧС России по Челябинской области

454091, г. Челябинск, ул. Пушкина, дом 68, тел. 66-50-55, 66-56-48

19

Главное управление МЧС России по Ханты-Мансийскому автономному округу

62 6202, г. Ханты-Мансийск, ул. Посадская, дом 17, тел. 3-75-36, 3-75-42

20

Главное управление МЧС России по Ямало-Ненецкому автономному округу

629003, г. Салехард, ул. Чапаева, дом 8, тел. 3-22-99, 4-39-30

Южный региональный центр

1

Главное управление МЧС России по Республике Адыгея

385009, г. Майкоп, ул. Юннатов, дом 9, тел. 53-98-37, 53-30-42

2

Главное управление МЧС России по Республике Дагестан

3 67015, г. Махачкала, ул. Ярагского, дом 124а, тел. 67-32-42, 62-35-47.

3

Главное управление МЧС России по Кабардино-Балкарской Республике

3 60017, г. Нальчик, ул. Чернышевского, дом 19, тел. 47-56-09

4

Главное управление МЧС России по Республике Калмыкия

358003, г. Элиста, ул. Ленина, дом 349, тел. 3-37-24, 5-54-51

5

Главное управление МЧС России по Карачаево-Черкесской Республике

3 69000, г. Черкесск, ул. Первомайская, дом 34а, тел. 5-33-67, 6-49-89

6

Главное управление МЧС России по Республике Ингушетия

386203, ст. Орджоникидзевская, ул. Ленина, дом 40, тел. 12-12-62

7

Главное управление МЧС России по Республике Северная Осетия - Алания

362040, г. Владикавказ, ул. Горького, дом 26, тел. 75-76-62, 75-84-32

8

Главное управление МЧС России по Чеченской Республике

3 64051, г. Грозный, ул. Тухачевская, дом 7, тел. 33-22-85

9

Главное управление МЧС России по Краснодарскому краю

350063, г. Краснодар, ул. Мира, дом 56, тел. 62-29-41

10

Главное управление МЧС России по Ставропольскому краю

35500, г. Ставрополь, ул. 8 Марта, дом 164, тел. 23-63-10

11

Главное управление МЧС России по Астраханской области

414045, г. Астрахань, ул. Волжская, дом 11, тел. 22-64-68, 22-95-16

12

Главное управление МЧС России по Волгоградской области

400131, г. Волгоград, ул. 13-я Гвардейская, дом 15а, тел. 95-25-55

13

Главное управление МЧС России по Ростовской области

344018, г. Ростов-на-Дону, пер. Доломановский, дом 132, тел. 40-36-79, 40-29-89

Сибирский региональный центр

1

Главное управление МЧС России по Республике Алтай

649000, г. Горно-Алтайск, ул. Улагашева, дом 13, тел. 2-40-66, 2-37-64

2

Главное управление МЧС России по Республике Бурятия

670000, г. Улан-Удэ, ул. Кирова, дом 37, тел. 21-40-42

3

Главное управление МЧС России по Республике Тыва

г. Кызыл, ул. Красноармейская, дом 70, тел. 1-11-68, 3-03-19

4

Главное управление МЧС России по Республике Хакасия

655019, г. Абакан, ул. Ленина, дом 67, тел. 2-17-01, 2-70-40.

5

Главное управление МЧС России по Алтайскому краю

656056, г. Барнаул-56, ул. Ползунова, дом 25, тел. 65-82-23, 38-01-12

6

Главное управление МЧС России по Забайкальскому краю

672090, г. Чита, ул. Костюшко-Григоровича, дом 37, тел. 26-63-57

7

Главное управление МЧС России по Красноярскому краю

660049, г. Красноярск, пр-кт Мира, дом 68, тел. 23-44-60

8

Главное управление МЧС России по Иркутской области

664011, г. Иркутск, ул. Ударника, дом 4, тел. 25-79-78, 24-04-48

9

Главное управление МЧС России по Кемеровской области

650040, г. Кемерово, пр. Ленина, дом 55а, тел. 58-42-28, 58-30-99

10

Главное управление МЧС России по Новосибирской области

630099, г. Новосибирск, ул. Октябрьская, дом 80, тел. 22-44-90, 23-28-62

11

Главное управление МЧС России по Омской области

644099, г. Омск, ул. Интернациональная, дом 41, тел. 25-55-16

12

Главное управление МЧС России по Томской области

634034, г. Томск, ул. Вершинина, дом 48/1, тел. 43-32-70, 43-32-44

Дальневосточный региональный центр

1

Главное управление МЧС России по Республике Саха (Якутия)

677009, г. Якутск, ул. Дзержинского, дом 35, тел. 42-40-85.

2

Главное управление МЧС России по Камчатскому краю

683003, г. Петропавловск-Камчатский, ул. Ленинградская, дом 25, тел. 11-22-22

3

Главное управление МЧС России по Приморскому краю

690029, г. Владивосток, ул. Суханова, дом 3, тел. 22-43-97, 40-63-00

4

Главное управление МЧС России по Хабаровскому краю

680610, г. Хабаровск, ул. Волочаевская, дом 146, тел. 32-45-74, 32-45-78

5

Главное управление МЧС России по Амурской области

675000, г. Благовещенск, ул. Пионерская, дом 47, тел. 52-21-83

6

Главное управление МЧС России по Магаданской области

685000, г. Магадан, ул. Советская, дом 9, тел. 2-41-91

7

Главное управление МЧС России по Сахалинской области

693000, г. Южно-Сахалинск, ул. Ленина, дом 129, тел. 72-36-63, 72-26-07

8

Главное управление МЧС России по Чукотскому автономному округу

689000, г. Анадырь, ул. Рультытегина, дом 15, тел. 2-43-74

9

Главное управление МЧС России по Еврейской автономной области

679016, г. Биробиджан, ул. Ленина, дом 34а, тел. 4-12-00

Приложение N 8

к Регламенту

Форма распоряжения о проведении проверки возможности выполнения соискателем лицензии лицензионных требований и условий при осуществлении лицензируемого вида деятельности

____________________________________________________________________________

(наименование территориального органа МЧС России)

 

____________________________________________________________________________

РАСПОРЯЖЕНИЕ

"__" ___________ г.                                        город ___________                    N ___________

О проведении проверки возможности выполнения соискателем лицензии лицензионных  требований и условий при осуществлении лицензируемого вида деятельности

В целях проверки возможности выполнения юридическими лицами (индивидуальными предпринимателями), соискателями лицензии МЧС России лицензионных требований и условий в соответствии со ст. 9 Федерального закона от 8 августа 2001 г. N 128-ФЗ "О лицензировании отдельных видов деятельности", поручаю:

____________________________________________________________________________

(должность лица (лиц), уполномоченного на проведение мероприятия, фамилия и инициалы)

____________________________________________________________________________

 

в период с "__" ___________ г. по "__" ___________ г.

 

провести проверку возможности выполнения ________________________________________

                                                     (наименование юридического лица (индивидуального предпринимателя))

лицензионных требований и условий по ___________________________________________

                                                                                                                     (указать вид деятельности)

____________________________________________________________________________

______________________________ ______________________ _______________________

                    (должность)                                                      (подпись)                               (фамилия и инициалы)

 

Телефон доверия ___________

 

Приложение N 9

к Регламенту

Форма акта проверки возможности выполнения соискателем лицензии лицензионных требований и условий при осуществлении деятельности по тушению пожаров

 

Утверждаю

_______________________

(должность)

_______________________

(фамилия и инициалы)

"___" ______________ г.

М.П.

 

____________________________________________________________________________

(наименование территориального органа МЧС России)

АКТ
проверки возможности выполнения соискателем лицензии лицензионных требований и условий при осуществлении деятельности по тушению пожаров

 

"__" ___________ г.                                                                                         гор. ___________

 

На основании заявления (поручения)  _____________________________________________

____________________________________________________________________________

(наименование юридического лица или фамилия и инициалы индивидуального предпринимателя - соискателя лицензии)

Комиссия в составе:

1. ___________________________________________________________________________

(должность, фамилия, имя, отчество)

2. ___________________________________________________________________________

в присутствии  ________________________________________________________________

(должность, фамилия, имя, отчество)

провела оценку возможности выполнения работ по  __________________________________

                                                                                                                               (указать вид деятельности)

____________________________________________________________________________

юридическим лицом (или индивидуальным предпринимателем) ________________________

____________________________________________________________________________

(полное наименование юридического лица или индивидуального предпринимателя)

____________________________________________________________________________

В ходе проверки установлено следующее:

Адрес места нахождения: _______________________________________________________

Почтовый адрес: ______________________________________________________________

Адреса мест осуществления лицензируемого вида деятельности: _______________________

____________________________________________________________________________

Телефон: ___________, факс:  ___________________________________________________

Организационно-правовая форма: ________________________________________________

Руководитель предприятия: _____________________________________________________

а) наличие у соискателя лицензии помещений, пожарной техники, средств связи, оборудования, инструмента и документации, необходимых для осуществления лицензируемой деятельности и принадлежащих ему на праве собственности или ином законном основании

____________________________________________________________________________

б) наличие у руководителя юридического лица или у индивидуального предпринимателя (или у руководителя их структурного подразделения, осуществляющего лицензируемую деятельность) высшего или среднего профессионального образования по специальности "пожарная безопасность" и стажа работы в области обеспечения пожарной безопасности не менее 3 лет

____________________________________________________________________________

в) наличие у всех работников, состоящих в штате соискателя лицензии, соответствующего их должностным обязанностям профессионального образования (профессиональной подготовки) в области лицензируемой деятельности, из которых не менее 25 процентов имеют стаж работы в указанной области не менее 3 лет

____________________________________________________________________________

г) отсутствие медицинских противопоказаний у работников соискателя лицензии, участвующих в действиях, направленных на спасение людей, имущества и ликвидацию пожаров

____________________________________________________________________________

д) повышение квалификации указанных в подпункте "б" лиц в области лицензируемой деятельности не реже одного раза в 5 лет

 

____________________________________________________________________________

____________________________________________________________________________

Выводы и предложения по результатам проверки:

____________________________________________________________________________

____________________________________________________________________________

____________________________________________________________________________

Члены комиссии:  _____________________________________________________________

                                                          (должность, фамилия, имя, отчество, подпись)

                               ____________________________________________________________

                               ____________________________________________________________

 

 Один экземпляр акта на ___________листах получил.

"__" __________________ г.                    _________________________________________

                                                                                       (фамилия, имя, отчество, подпись)

 

Отметка о направлении (вручении):

____________________________________________________________________________

____________________________________________________________________________

 

Телефон доверия __________________

Приложение N 10

к Регламенту

Форма акта проверки возможности выполнения соискателем лицензии лицензионных требований и условий при производстве работ по монтажу, ремонту и обслуживанию средств обеспечения пожарной безопасности зданий и сооружений

 

Утверждаю

_______________________

(должность)

_______________________

(фамилия и инициалы)

"___" ______________ г.

М.П.

 

____________________________________________________________________________

(наименование территориального органа МЧС России)

АКТ
проверки возможности выполнения соискателем лицензии лицензионных требований и условий при производстве работ по монтажу, ремонту и обслуживанию средств обеспечения пожарной безопасности зданий и сооружений

 

"__" ___________ г.                                                                                         гор. ___________

 

На основании заявления (поручения)  _____________________________________________

____________________________________________________________________________

(наименование юридического лица или фамилия и инициалы индивидуального предпринимателя - соискателя лицензии)

Комиссия в составе:

1. __________________________________________________________________________

(должность, фамилия, имя, отчество)

2. __________________________________________________________________________

 

в присутствии ________________________________________________________________

(должность, фамилия, имя, отчество)

провела оценку возможности выполнения работ по __________________________________

                                                                                                                         (указать вид деятельности)

юридическим лицом (индивидуальным предпринимателем) ___________________________

____________________________________________________________________________

(полное наименование юридического лица (индивидуального предпринимателя))

В ходе проверки установлено следующее:

Адрес места нахождения: _______________________________________________________

Почтовый адрес: ______________________________________________________________

Адреса мест осуществления лицензируемого вида деятельности:  _______________________

____________________________________________________________________________

Телефон: ___________, факс: ____________________________________________________

Организационно-правовая форма: ________________________________________________

Руководитель предприятия: _____________________________________________________

а) наличие у соискателя лицензии помещений, оборудования, инструмента, технологической оснастки, средств измерений и документации, необходимых для осуществления лицензируемой деятельности, соответствующих установленным законодательством Российской Федерации требованиям и принадлежащих ему на праве собственности или ином законном основании

____________________________________________________________________________

б) наличие у всех работников, состоящих в штате соискателя лицензии, соответствующего их должностным обязанностям профессионального образования (профессиональной подготовки) в области лицензируемой деятельности, из которых не менее 50 процентов имеют стаж работы в указанной области не менее 3 лет

____________________________________________________________________________

в) повышение квалификации указанных в подпункте "б" лиц в области лицензируемой деятельности не реже одного раза в 5 лет

____________________________________________________________________________

Выводы и предложения по результатам проверки

____________________________________________________________________________

____________________________________________________________________________

Члены комиссии: _____________________________________________________________

(должность, фамилия, имя, отчество, подпись)

____________________________________________________________________________

(фамилия, имя, отчество, подпись)

Один экземпляр акта на ___________ листах получил.

"__" ___________ г.                      ________________________________________________

                                                                                                        (фамилия, имя, отчество, подпись)

 

Отметка о направлении (вручении):

____________________________________________________________________________

____________________________________________________________________________

 

Телефон доверия _________________

 

Приложение N 11

к Регламенту

Форма уведомления о предоставлении лицензии

 

_______________________________________________

(Руководителю организации - соискателю лицензии

_______________________________________________

(индивидуальному предпринимателю))

____________________________________________

 

УВЕДОМЛЕНИЕ
о предоставлении лицензии

Сообщаю, что юридическому лицу (индивидуальному предпринимателю):________________

_____________________________________________________________________________

(полное наименование организации или фамилия и инициалы индивидуального предпринимателя)

 

в соответствии с приказом ______________________________________________________

                                                                                                  (наименование Центра (Управления)

 

от _________ г. N _________ предоставляется лицензия (реестровый N _____)

 

на осуществление деятельности: __________________________________________________

                                                                                                            (указать вид деятельности)

_____________________________________________________________________________

 

В соответствии со статьей 15 Федерального закона от 8 августа 2001 г. N 128-ФЗ "О лицензировании отдельных видов деятельности", Вам необходимо произвести уплату государственной пошлины по следующим реквизитам:

(УФК ___________ (для МЧС России), ИНН ___________, р/с _________________

в ____________________, ОКАТО ______________, КПП __________________, БИК

___________, КБК ___________) в размере ___________ (___________) руб.

 

________________________ ________________ __________________________

               (должность)                                       (подпись)                       (фамилия и инициалы)

 

М.П.

 

Отметка о вручении (направлении почтой) _________________________________

"__" __________ г.

 

Приложение N 12

к Регламенту

Форма уведомления об отказе в предоставлении лицензии

 

_______________________________________________

(Руководителю организации - соискателю лицензии

_______________________________________________

(индивидуальному предпринимателю))

____________________________________________

 

УВЕДОМЛЕНИЕ
об отказе в предоставлении лицензии

Сообщаю, что ________________________________________________________________

____________________________________________________________________________

(полное наименование организации или фамилия и инициалы индивидуального предпринимателя)

 

в соответствии с приказом ______________________________________________________

                                                                                                  (наименование Центра (Управления)

 

от _________ г. N ________________ отказано в предоставлении лицензия на осуществление деятельности:

_____________________________________________________________________________

(указать вид деятельности)

по следующим причинам:

_____________________________________________________________________________

_____________________________________________________________________________

 

Основание: Акт проверки возможности выполнения соискателем лицензии лицензионных требований и условий при осуществлении лицензируемого вида деятельности от ___________ г.

 

Соискатель лицензии имеет право повторно обратиться в

____________________________________________________________________________

(наименование Центра (Управления)

 

после устранения причин, явившихся основанием для отказа.

 

________________________ ________________ __________________________

               (должность)                                       (подпись)                       (фамилия и инициалы)

 

М.П.

 

Отметка о вручении (направлении почтой) _________________________________

"__" __________ г.

 

Приложение N 13

к Регламенту

Форма заявления о переоформлении лицензии для юридического лица

 

_______________________________________________

(Руководителю Центра (Управления)

_______________________________________________

 

ЗАЯВЛЕНИЕ
о переоформлении лицензии (для юридического лица)

Заявитель ____________________________________________________________________

(полное наименование организации (сокращенное и фирменное наименование организации))

адрес места нахождения: _______________________________________________________

адреса мест осуществления лицензируемого вида деятельности: ________________________

____________________________________________________________________________

почтовый адрес: ______________________________________________________________

телефон: ___________, телефакс: ___________, email ________________________________

организационно-правовая форма: ________________________________________________

государственный регистрационный номер записи о создании юридического лица (ОГРН)______________, серия свидетельства ______________, N ____________, выданного "__" ___________ г.

идентификационный номер налогоплательщика (ИНН) ________________________________

серия свидетельства __________, N __________, выданного "__" _________ г.

в лице _______________________________________________________________________

(должность руководителя, фамилия и инициалы)

 

просит переоформить лицензию от "__" ___________ г. N ___________________

в связи с _____________________________________________________________________

(указывается причина)

на осуществление вида деятельности ______________________________________________

                                                                                                                      (указать вид деятельности)

____________________________________________________________________________

 

С условиями и требованиями лицензирования, а также нормативными правовыми актами, регулирующими осуществление указанного вида деятельности, знаком и обязуюсь выполнять.

 

Приложение: подтверждающие материалы согласно описи на __________ л.

 

________________________ ________________ __________________________

      (должность руководителя)                      (подпись)                       (фамилия и инициалы)

 

М.П.

 

Приложение N 14

к Регламенту

Форма заявления о переоформлении лицензии для индивидуального предпринимателя

 

_______________________________________________

(Руководителю Центра (Управления)

_______________________________________________

 

ЗАЯВЛЕНИЕ
о переоформлении лицензии (для индивидуального предпринимателя)

Заявитель ____________________________________________________________________

(фамилия и инициалы индивидуального предпринимателя)

данные документа, удостоверяющего личность:

наименование документа ___________________ серия _________ N _______________,

кем выдан _______________________________________________________________

дата выдачи "__" ___________ г.

проживающий: ________________________________________________________________

(адрес места жительства)

почтовый адрес _______________________________________________________________

адреса мест осуществления лицензируемого вида деятельности: ________________________

____________________________________________________________________________

телефон: ___________, телефакс: ___________, email ______________________ основной государственный регистрационный номер записи о государственной регистрации (ОГРН) ___________, серия свидетельства ____________________, N ___________, выданного "__" ___________ г.

идентификационный номер налогоплательщика (ИНН) ________________________________

серия свидетельства _________, N ___________, выданного "__" _________ г.

просит переоформить лицензию от "__" ___________ г. N ___________________

в связи с _____________________________________________________________________

(указывается причина)

 

на осуществление вида деятельности ______________________________________________

(указать вид деятельности)

С условиями и требованиями лицензирования, а также нормативными правовыми актами, регулирующими осуществление указанного вида деятельности, знаком и обязуюсь выполнять.

 

Приложение: подтверждающие материалы согласно описи на ___________ л.

 

________________ __________________________

            (подпись)                       (фамилия и инициалы)

 

М.П.

 

Приложение N 15

к Регламенту

Форма распоряжения о проведении проверки соблюдения лицензиатом лицензионных требований и условий при осуществлении лицензируемого вида деятельности

____________________________________________________________________________

(наименование территориального органа МЧС России)

РАСПОРЯЖЕНИЕ

"__" ___________ г.                             гор. ___________                      N _________________

 

О проведении проверки соблюдения лицензиатом лицензионных требований и условий при осуществлении лицензируемого вида деятельности

 

В целях контроля выполнения юридическими лицами (индивидуальными предпринимателями), имеющими лицензии МЧС России лицензионных требований и условий, во исполнение ст. 6, 12 Федерального закона от 8 августа 2001 г. N 128-ФЗ "О лицензировании отдельных видов деятельности", в соответствии со ст. 7 Федерального закона от 8 августа 2001 г. N 134-ФЗ "О защите прав юридических лиц и индивидуальных предпринимателей при проведении государственного контроля (надзора)"

_____________________________________________________________________________

(должность лица (лиц), уполномоченного на проведение мероприятия, фамилия и инициалы)

_____________________________________________________________________________

 

в период с "__" ___________ г. по "__" ___________ г.

 

провести проверку выполнения __________________________________________________

                                                                 (наименование юридического лица, индивидуального предпринимателя)

лицензионных требований и условий по ___________________________________________

                                                                                                                   (указать вид деятельности)

____________________________________________________________________________

 

имеющим лицензию МЧС России от "__" ___________ г. N ____________

 

___________________ _________________ ________________________

                (должность)                      (подпись)                              (фамилия и инициалы)

 

Телефон доверия ___________

 

Приложение N 16

к Регламенту

Форма акта проверки соблюдения лицензиатом лицензионных требований и условий при осуществлении деятельности по тушению пожаров

 

Утверждаю

_______________________

(должность)

_______________________

(фамилия и инициалы)

"___" ______________ г.

М.П.

 

АКТ
проверки соблюдения лицензиатом лицензионных требований и условий при осуществлении деятельности по тушению пожаров

"__" ___________ г.

 

В соответствии с распоряжением о проведении проверки соблюдения лицензиатом лицензионных требований и условий "__" _________ г. N _______

Комиссией в составе:

1. __________________________________________________________________________

(должность, фамилия, имя, отчество представителя ФПС)

2. __________________________________________________________________________

(должность, фамилия, имя, отчество представителя ФПС)

проведена проверка соблюдения лицензионных требований и условий юридическим лицом (или индивидуальным предпринимателем)

____________________________________________________________________________,

(полное наименование юридического лица или индивидуального предпринимателя)

осуществляющим деятельность по тушению пожаров на основании лицензии МЧС России от "__" ___________ г. N ___________

В ходе проверки установлено следующее:

Адрес места нахождения: _______________________________________________________

Почтовый адрес: ______________________________________________________________

Адреса мест осуществления лицензируемого вида деятельности:  _______________________

____________________________________________________________________________

Телефон: ______________________, факс:  ________________________________________

Организационно-правовая форма: ________________________________________________

Руководитель предприятия: _____________________________________________________

а) наличие у лицензиата помещений, пожарной техники, средств связи, оборудования, инструмента и документации, необходимых для осуществления лицензируемой деятельности и принадлежащих ему на праве собственности или ином законном основании

____________________________________________________________________________

б) наличие у руководителя юридического лица или у индивидуального предпринимателя (или у руководителя их структурного подразделения, осуществляющего лицензируемую деятельность) высшего или среднего профессионального образования по специальности "пожарная безопасность" и стажа работы в области обеспечения пожарной безопасности не менее 3 лет

____________________________________________________________________________

в) наличие у всех работников, состоящих в штате лицензиата, соответствующего их должностным обязанностям профессионального образования (профессиональной подготовки) в области лицензируемой деятельности, из которых не менее 25 процентов имеют стаж работы в указанной области не менее 3 лет

____________________________________________________________________________

г) отсутствие медицинских противопоказаний у работников лицензиата, участвующих в действиях, направленных на спасение людей, имущества и ликвидацию пожаров

____________________________________________________________________________

д) повышение квалификации указанных в подпункте "б" лиц в области лицензируемой деятельности не реже одного раза в 5 лет

____________________________________________________________________________

е) выполнение лицензиатом требований в области лицензируемой деятельности, установленных нормативными правовыми актами и нормативно-техническими документами в соответствии со статьей 20 Федерального закона "О пожарной безопасности"

____________________________________________________________________________

ж) соблюдение лицензиатом требований к предоставлению информации для государственного статистического учета пожаров и их последствий

____________________________________________________________________________

з) применение лицензиатом при осуществлении лицензируемой деятельности продукции, соответствие которой нормативным требованиям подтверждено декларацией о соответствии или сертификатом соответствия

____________________________________________________________________________

 

Акты проверки качества выполненных работ прилагаются _______________

 

Выводы и предложения по результатам проверки:*

____________________________________________________________________________

____________________________________________________________________________

 

___________________________ _________________ _______________________________

                         (должность)                                  (подпись)                                   (фамилия и инициалы)

___________________________ _________________ _______________________________

                    (должность)                                  (подпись)                                   (фамилия и инициалы)

___________________________ _________________ _______________________________

                         (должность)                                  (подпись)                                    (фамилия и инициалы)

 

Объяснения руководителя предприятия по выявленным нарушениям:

____________________________________________________________________________

____________________________________________________________________________

 

Телефон доверия ______________________

* - в графе могут содержаться только следующие варианты выводов и предложений:

1. _____________________________ лицензионным требованиям и условиям соответствует.

                  (наименование организации)

2. За осуществление предпринимательской деятельности с нарушениями лицензионных требований и условий, а именно:

____________________________________________________________________________

возбудить в отношении __________________________________________________ дело об

                                                                                                  (наименование организации)

административном правонарушении.

 

Приложение N 17

к Регламенту

Форма акта проверки соблюдения лицензиатом лицензионных требований и условий при производстве работ по монтажу, ремонту и обслуживанию средств обеспечения пожарной безопасности зданий и сооружений

 

Утверждаю

_______________________

(должность)

_______________________

(фамилия и инициалы)

"___" ______________ г.

М.П.

 

АКТ
проверки соблюдения лицензиатом лицензионных требований и условий при производстве работ по монтажу, ремонту и обслуживанию средств обеспечения пожарной безопасности зданий и сооружений

"__" ___________ г.

 

В соответствии с распоряжением о проведении проверки соблюдения лицензиатом лицензионных требований и условий от "__" ______ г. N _______

Комиссией в составе:

1. __________________________________________________________________________

(должность, фамилия, имя, отчество представителя ФПС)

2. __________________________________________________________________________

(должность, фамилия, имя, отчество представителя ФПС)

проведена проверка соблюдения лицензионных требований и условий юридическим лицом (или индивидуальным предпринимателем)

____________________________________________________________________________

(полное наименование юридического лица или индивидуального предпринимателя)

 

осуществляющим производство работ по монтажу, ремонту и обслуживанию средств обеспечения пожарной безопасности зданий и сооружений на основании лицензии МЧС России от "__" ___________ N ___________

В ходе проверки установлено следующее:

Адрес места нахождения: _______________________________________________________

Почтовый адрес: ______________________________________________________________

Адреса мест осуществления лицензируемого вида деятельности:  _______________________

____________________________________________________________________________

Телефон: ___________,

факс: ______________________ Организационно-правовая форма: _____________________

____________________________________________________________________________

Руководитель предприятия: _____________________________________________________

а) наличие у лицензиата помещений, оборудования, инструмента, технологической оснастки, средств измерений и документации, необходимых для осуществления лицензируемой деятельности, соответствующих установленным законодательством Российской Федерации требованиям и принадлежащих ему на праве собственности или ином законном основании

____________________________________________________________________________

б) наличие у всех работников, состоящих в штате лицензиата, соответствующего их должностным обязанностям профессионального образования (профессиональной подготовки) в области лицензируемой деятельности, из которых не менее 50 процентов имеют стаж работы в указанной области не менее 3 лет

____________________________________________________________________________

в) повышение квалификации указанных в подпункте "б" лиц в области лицензируемой деятельности не реже одного раза в 5 лет

____________________________________________________________________________

г) выполнение лицензиатом требований в области лицензируемой деятельности, установленных нормативными правовыми актами и нормативно-техническими документами в соответствии со статьей 20 Федерального закона "О пожарной безопасности"

____________________________________________________________________________

д) применение лицензиатом при осуществлении лицензируемой деятельности продукции, соответствие которой нормативным требованиям подтверждено декларацией о соответствии или сертификатом соответствия

____________________________________________________________________________

Акты проверки качества выполненных работ прилагаются

____________________________________________________________________________

Выводы и предложения по результатам проверки:*

____________________________________________________________________________

____________________________________________________________________________

 

___________________________ _________________ _______________________________

                         (должность)                                  (подпись)                                   (фамилия и инициалы)

___________________________ _________________ _______________________________

                    (должность)                                  (подпись)                                   (фамилия и инициалы)

___________________________ _________________ _______________________________

                         (должность)                                  (подпись)                                    (фамилия и инициалы)

 

Объяснения руководителя предприятия по выявленным нарушениям:

____________________________________________________________________________

____________________________________________________________________________

 

Телефон доверия ______________________

* - в графе могут содержаться только следующие варианты выводов и предложений:

1. _____________________________ лицензионным требованиям и условиям соответствует.

                  (наименование организации)

2. За осуществление предпринимательской деятельности с нарушениями лицензионных требований и условий, а именно:

____________________________________________________________________________

возбудить в отношении __________________________________________________ дело об

                                                                                                  (наименование организации)

административном правонарушении.

 

Приложение N 18

к Регламенту

Форма акта проверки качества выполненных работ по тушению пожаров

АКТ
 проверки качества выполненных работ по тушению пожаров

"__" ___________ г.

 

В соответствии с распоряжением о проведении проверки соблюдения лицензиатом лицензионных требований и условий от "__" ________г. N ______

Комиссией в составе:

1. __________________________________________________________________________

(должность, фамилия, имя, отчество представителя ФПС)

2. __________________________________________________________________________

(должность, фамилия, имя, отчество представителя заказчика)

проведена проверка качества выполненных работ по тушению пожаров

Выполненных: ________________________________________________________________

                                                                               (указывается полное наименование лицензиата)

на объекте: ___________________________________________________________________

расположенном по адресу: ______________________________________________________

Работы проведены в период с "__" __________ г. по "__" __________ г.

на основании лицензии МЧС России от "__" ___________ г. N ________________________

В результате проверки качества выполненных работ и соответствия требованиям действующих нормативных документов, комиссией установлено:_______________________

____________________________________________________________________________

 

ВЫВОД: качество работ ________________________________________________________

выполненных: _________________________________________________________________

_____________________________________________________________________________

(соответствует, не соответствует)

___________________________ _________________ _______________________________

                         (должность)                                  (подпись)                                   (фамилия и инициалы)

___________________________ _________________ _______________________________

                    (должность)                                  (подпись)                                   (фамилия и инициалы)

___________________________ _________________ _______________________________

                         (должность)                                  (подпись)                                    (фамилия и инициалы)

 

Объяснения руководителя предприятия по выявленным нарушениям:

____________________________________________________________________________

____________________________________________________________________________

 

Телефон доверия ______________________

Приложение N 19

к Регламенту

Форма акта проверки качества выполненных работ по монтажу, ремонту и обслуживанию средств обеспечения пожарной безопасности зданий и сооружений

АКТ
проверки качества выполненных работ по монтажу, ремонту и обслуживанию средств обеспечения пожарной безопасности зданий и сооружений

"__" ___________ г.

 

В соответствии с распоряжением о проведении проверки соблюдения лицензиатом лицензионных требований и условий от "__" ________ г. N _____

Комиссией в составе:

1. __________________________________________________________________________

(должность, фамилия, имя, отчество представителя ФПС)

2. __________________________________________________________________________

(должность, фамилия, имя, отчество представителя заказчика)

проведена проверка качества выполненных работ по монтажу, ремонту и обслуживанию средств обеспечения пожарной безопасности зданий и сооружений

____________________________________________________________________________

____________________________________________________________________________

(полное наименование юридического лица или индивидуального предпринимателя)

на объекте: __________________________________________________________________

расположенном по адресу:  _____________________________________________________

вид системы:  ________________________________________________________________

                                                                                                     (АПТ, ПС, ОПС и т.д.)

 

Работы проведены в период с "__" __________ г. по "__" _________________ г.

на основании лицензии МЧС России от "__" ___________ г. N _______________

в соответствии с проектом N ___________, выполненным ___________________

_____________________________________________________________________________

В результате проверки работоспособности и соответствия средств обеспечения пожарной безопасности зданий и сооружений требованиям действующих нормативных документов, комиссией установлено: ________________________________________________________

____________________________________________________________________________

ВЫВОД: качество работ по монтажу, ремонту и обслуживанию средств обеспечения пожарной безопасности зданий и сооружений выполненных __________________________

                                                                                                                                         (название организации)

____________________________________________________________________________

(соответствует (не соответствует))

___________________________ _________________ _______________________________

                         (должность)                                  (подпись)                                   (фамилия и инициалы)

___________________________ _________________ _______________________________

                    (должность)                                  (подпись)                                   (фамилия и инициалы)

 

Объяснения руководителя предприятия по выявленным нарушениям:

____________________________________________________________________________

____________________________________________________________________________

 

Телефон доверия ______________________

 

Приложение N 20

к Регламенту

Форма акта проверки качества выполненных работ по огнезащите материалов, изделий и конструкций

АКТ
проверки качества выполненных работ по огнезащите материалов, изделий и конструкций

"__" ___________ г.

 

В соответствии с распоряжением о проведении проверки соблюдения лицензиатом лицензионных требований и условий "__" _______ 200__г. N ____

Комиссией в составе:

1. __________________________________________________________________________

(должность, фамилия, имя, отчество представителя ФПС)

2. __________________________________________________________________________

(должность, фамилия, имя, отчество представителя заказчика)

проведена проверка качества работ по огнезащите материалов, изделий и конструкций выполненных ________________________________________________________________

                                        (полное наименование юридического лица (индивидуального предпринимателя))

на объекте: __________________________________________________________________

расположенном по адресу: _____________________________________________________

вид огнезащитной обработки:  __________________________________________________

месторасположение защищаемых конструкций:  ____________________________________

                                                                                                              (указывается вид помещения, этаж и т.п.)

наименование обработанных материалов, изделий и конструкций: ______________________

____________________________________________________________________________

(указывается перечень защищаемых материалов, изделий и конструкций из которого они изготовлены)

 

огнезащитный состав: _________________________________________________________

                                                                                          (наименование, ТУ, ГОСТ и др.)

 

Работы проведены в период с "__" ___________ г. по "__" ________________ г.

на основании лицензии МЧС России от "__" ___________ г. N _______________

в соответствии с проектом N ___________, выполненным ___________________

состояние огнезащитных покрытий и качество выполненных работ: _____________________

                                                                                                                                              (указывается

____________________________________________________________________________

толщина огнезащитного слоя для металлических конструкций, результаты испытаний образцов при изъятии из пламени или результаты визуального осмотра)

 

В результате проверки качества выполненных работ по огнезащите материалов, изделий и конструкций и соответствия требованиям действующих нормативных документов, комиссией установлено: _________________________________________________________________

ВЫВОД: качество работ по огнезащите материалов, изделий и конструкций, выполненных

____________________________________________________________________________

(название организации)

____________________________________________________________________________

(соответствует (не соответствует))

___________________________ _________________ _______________________________

                         (должность)                                  (подпись)                                   (фамилия и инициалы)

___________________________ _________________ _______________________________

                    (должность)                                  (подпись)                                   (фамилия и инициалы)

 

Объяснения руководителя предприятия по выявленным нарушениям:

____________________________________________________________________________

____________________________________________________________________________

 

Телефон доверия ______________________

 

Приложение N 21

к Регламенту

Форма предписания лицензирующего органа

МИНИСТЕРСТВО РОССИЙСКОЙ ФЕДЕРАЦИИ ПО ДЕЛАМ

ГРАЖДАНСКОЙ ОБОРОНЫ, ЧРЕЗВЫЧАЙНЫМ СИТУАЦИЯМ И

ЛИКВИДАЦИИ ПОСЛЕДСТВИЙ СТИХИЙНЫХ БЕДСТВИЙ

 

Главное управление Министерства Российской Федерации по делам гражданской обороны, чрезвычайным ситуациям и ликвидации последствий стихийных бедствий по

_____________________________________________________________________________

(субъект Российской Федерации)

ПРЕДПИСАНИЕ N
лицензирующего органа

____________________________________________________________________________

(указать должность, фамилию и инициалы руководителя юридического лица (его заместителя),

____________________________________________________________________________

индивидуального предпринимателя или их представителей)

В период с "__" ___________ г. по "__" ___________ г.

 

Комиссией в составе:

1. __________________________________________________________________________

(должность, фамилия, имя, отчество представителя ФПС)

2. __________________________________________________________________________

(должность, фамилия, имя, отчество представителя заказчика)

проведена проверка соблюдения лицензионных требований и условий юридическим лицом (или индивидуальным предпринимателем)

____________________________________________________________________________

(полное наименование юр. лица или индивидуального предпринимателя)

 

В целях устранения выявленных при проверке нарушений лицензионных требований и условий, в соответствии с Федеральными законами от 8 августа 2001 г. N 128-ФЗ "О лицензировании отдельных видов деятельности" и от 8 августа 2001 г. N 134-ФЗ "О защите прав юридических лиц и индивидуальных предпринимателей при проведении государственного контроля (надзора)", а также в соответствии с

____________________________________________________________________________

(указать ссылку на положение о лицензировании вида деятельности)

 

необходимо выполнить следующие мероприятия:

 

N п/п

Наименование мероприятий

Пункт (абзац пункта) нормативного акта и нормативный акт, требования которого нарушены

Срок устранения нарушений, установленный с учетом характера нарушения

Отметка о выполнении (указывается только выполнение)

1

2

3

4

5

 

 

 

 

 

 

 

 

 

 

 

Предложенные мероприятия являются обязательными для юридических лиц и индивидуальных предпринимателей. При несогласии с предложенными мероприятиями или сроками их выполнения Вам предоставляется право обжаловать предписание в 10-дневный срок со дня его вручения вышестоящему должностному лицу лицензирующего органа.

За невыполнение в срок законного предписания законодательством Российской Федерации об административных правонарушениях установлена административная ответственность.

___________________________ _________________ _______________________________

                         (должность)                                  (подпись)                                   (фамилия и инициалы)

___________________________ _________________ _______________________________

                    (должность)                                  (подпись)                                   (фамилия и инициалы)

 

Предписание для исполнения получил

___________________________ _________________ _______________________________

                       (подпись)                            (должность)                                              (фамилия и инициалы)

"__" ____________ г.

 

Телефон доверия ___________

 

Приложение N 22

к Регламенту

Форма заявления о прекращении осуществления лицензируемого вида деятельности для юридического лица

 

_____________________________________

(Руководителю Центра (Управления)

_____________________________________

ЗАЯВЛЕНИЕ
о прекращении осуществления лицензируемого вида деятельности (для юридического лица)

Заявитель: ____________________________________________________________________

                                (полное, наименование организации (сокращенное и фирменное наименование организации)

адрес места нахождения: ________________________________________________________

почтовый адрес:  ______________________________________________________________

телефон: ______________________, телефакс: ______________________________________

организационно-правовая форма: _________________________________________________

государственный регистрационный номер записи о создании юридического лица ОГРН ____________, серия свидетельства _____________, N ________________, выданного "__" ______________________г.

идентификационный номер налогоплательщика (ИНН) ________________________________

серия свидетельства ____________, N _________, выданного "__" ________ г.

в лице _______________________________________________________________________

                                                                          (должность руководителя, фамилия и инициалы)

сообщает, что прекратило(а) осуществлять деятельность ______________________________

                                                                                                                                                  (вид деятельности)

____________________________________________________________________________,

 

осуществляемую ранее в соответствии с лицензией МЧС России от "__" ___ г. N __________

 

___________________________ _________________ _______________________________

           (должность руководителя)                                  (подпись)                                   (фамилия и инициалы)

 

М.П.

Приложение N 23

к Регламенту

Форма заявления о прекращении осуществления лицензируемого вида деятельности для индивидуального предпринимателя

 

_____________________________________

(Руководителю Центра (Управления)

_____________________________________

ЗАЯВЛЕНИЕ
о прекращении осуществления лицензируемого вида деятельности (для индивидуального предпринимателя)

Я ___________________________________________________________________________

(фамилия и инициалы индивидуального предпринимателя)

данные документа, удостоверяющего личность:

наименование документа _________________ серия ____________N ___________________,

кем выдан ____________________________________________________________________

дата выдачи "__" ______________________ г.

проживающий: ________________________________________________________________

(адрес места жительства)

почтовый адрес _______________________________________________________________

телефон: ______________________, телефакс: ______________________________________

основной государственный регистрационный номер записи о государственной регистрации (ОГРН) _______________________________, серия свидетельства ____________________, N ______________________, выданного "__" _____________________________ г.

идентификационный номер налогоплательщика (ИНН) _______________________

серия свидетельства _________, N ____________, выданного "__" _________г.

сообщаю, что прекратил осуществлять деятельность _________________________________

                                                                                                                                     (вид деятельности)

___________________________________________________________________________,

осуществляемую ранее в соответствии с лицензией МЧС России от "__" _____г. N _______

______________________ __________________________________

                 (подпись)                                       (фамилия и инициалы)

 

М.П.

 

Приложение N 24

к Регламенту

Форма выписки из реестра лицензий

ВЫПИСКА N ______________________
из реестра лицензий на осуществление
деятельности ____________________________________

                                                                                        (указывается вид деятельности)

 

Согласно реестра лицензий ______________________________________________________

                                                                                    (указывается вид деятельности)

 

юридическое лицо (индивидуальный предприниматель) _______________________________

                                                                                                    (наименование юридического лица

 

_____________________________________________________________ зарегистрировано

     или фамилия и инициалы индивидуального предпринимателя, (ИНН, адрес места

                                                                   нахождения))

 

(не зарегистрировано) на наличие соответствующих лицензий.

Лицензия(и) N(N)______, предоставлена в соответствии с приказом(ами)

____________________________________________________________________________

(наименование Центра (Управления)

от _________________________________N ___________ (от ___________N ___________).

 Адреса мест осуществления лицензируемого вида деятельности: ________

____________________________________________________________________________

В соответствии с _______________________________ действие лицензии приостановлено на

                                                               (основание)

срок с "__" ______________________ г. по "__" ______________________ г.

В соответствии с ________________________________ действие лицензии возобновлено на

                                                                     (основание)

срок ______________________

В соответствии с __________________________ лицензия аннулирована (действие лицензии

                                                             (основание)

прекращено) с ______________________

                                              (указать дату)

В соответствии с ____________________________лицензия предоставлена по упрощенному

                                                           (основание)

порядку на срок ______________________

_______________________________ ______________________ _______________________

                                 (должность)                                               (подпись)                            (фамилия и инициалы)

 

М.П.

 

 




ГОСТЫ, СТРОИТЕЛЬНЫЕ и ТЕХНИЧЕСКИЕ НОРМАТИВЫ.
Некоммерческая онлайн система, содержащая все Российские Госты, национальные Стандарты и нормативы.
В Системе содержится более 150000 файлов нормативно-технической документации, действующей на территории РФ.
Система предназначена для широкого круга инженерно-технических специалистов.

Рейтинг@Mail.ru Яндекс цитирования

Copyright © www.gostrf.com, 2008 - 2026