Крупнейшая бесплатная информационно-справочная система онлайн доступа к полному собранию технических нормативно-правовых актов РФ. Огромная база технических нормативов (более 150 тысяч документов) и полное собрание национальных стандартов, аутентичное официальной базе Госстандарта. GOSTRF.com - это более 1 Терабайта бесплатной технической информации для всех пользователей интернета. Все электронные копии представленных здесь документов могут распространяться без каких-либо ограничений. Поощряется распространение информации с этого сайта на любых других ресурсах. Каждый человек имеет право на неограниченный доступ к этим документам! Каждый человек имеет право на знание требований, изложенных в данных нормативно-правовых актах!

  


 

ФЕДЕРАЛЬНОЕ АГЕНТСТВО
ПО ТЕХНИЧЕСКОМУ РЕГУЛИРОВАНИЮ И МЕТРОЛОГИИ

НАЦИОНАЛЬНЫЙ
СТАНДАРТ
РОССИЙСКОЙ
ФЕДЕРАЦИИ

ГОСТ Р
53373-
2009

ОБОРУДОВАНИЕ СТАНЦИЙ РАДИОКОНТРОЛЯ
ПРИЕМНОЕ АВТОМАТИЗИРОВАННОЕ

Технические требования и методы испытаний

Москва

Стандартинформ

2010

Предисловие

Цели и принципы стандартизации в Российской Федерации установлены Федеральным законом от 27 декабря 2002 г. № 184-ФЗ «О техническом регулировании», а правила применения национальных стандартов Российской Федерации - ГОСТ Р 1.0-2004 «Стандартизация в Российской Федерации. Основные положения»

Сведения о стандарте

1 РАЗРАБОТАН Федеральным государственным унитарным предприятием «Научно-исследовательский институт радио» (ФГУП НИИР)

2 ВНЕСЕН Техническим комитетом по стандартизации ТК 480 «Связь»

3 УТВЕРЖДЕН И ВВЕДЕН В ДЕЙСТВИЕ Приказом Федерального агентства по техническому регулированию и метрологии от 30 июля 2009 г. № 272-ст

4 Настоящий стандарт разработан с учетом положений и рекомендаций, изложенных в «Справочнике по радиоконтролю Бюро радиосвязи Международного Союза электросвязи» (Handbook Spectrum Monitoring, Radiocommunication Bureau, International telecommunication Union, 2002), Рекомендациях МСЭ: Rec. ITU-R SM. 1413 Radiocommunication Data Dictionary for notification and coordination purposes. ITU-R Recommendations, SM Series, Geneva, 2004; Rec. ITU-R SM. 1393 Common formats for the exchange of information between monitoring stations. ITU-R Recommendations, SM Series, Geneva, 2004, а также требований ГОСТ Р 52536-2006 «Оборудование станций радиоконтроля автоматизированное. Технические требования и методы испытаний»

ВВЕДЕН ВПЕРВЫЕ

Информация об изменениях к настоящему стандарту публикуется в ежегодно издаваемом информационном указателе «Национальные стандарты», а текст изменений и поправок - в ежемесячно издаваемых информационных указателях «Национальные стандарты». В случае пересмотра (замены) или отмены настоящего стандарта соответствующее уведомление будет опубликовано в ежемесячно издаваемом информационном указателе «Национальные стандарты». Соответствующая информация, уведомление и тексты размещаются также в информационной системе общего пользования - на официальном сайте Федерального агентства по техническому регулированию и метрологии в сети Интернет

Содержание

1 Область применения

2 Нормативные ссылки

3 Термины, определения и сокращения

3.1 Термины и определения

3.2 Сокращения

4 Технические требования

4.1 Общие требования

4.2 Требования к приемнику, входящему в состав оборудования

4.3 Требования к конструкции

4.4 Требования устойчивости к воздействиям климатических и механических факторов внешней среды

4.5 Требования к надежности

4.6 Требования к электропитанию

4.7 Требования безопасности

4.8 Требования электромагнитной совместимости

5 Методы испытаний

5.1 Общие положения

5.2 Средства испытаний

5.3 Определение параметров и характеристик оборудования

5.4 Определение параметров приемника

Библиография

НАЦИОНАЛЬНЫЙ СТАНДАРТ РОССИЙСКОЙ ФЕДЕРАЦИИ

ОБОРУДОВАНИЕ СТАНЦИЙ РАДИОКОНТРОЛЯ
ПРИЕМНОЕ АВТОМАТИЗИРОВАННОЕ

Технические требования и методы испытаний

Automatic receiver equipment for spectrum monitoring stations.
Technical requirements and test methods

Дата введения - 2010-07-01

1 Область применения

Настоящий стандарт распространяется на автоматизированное приемное оборудование (далее - оборудование), применяемое на подвижных и стационарных (обслуживаемых и необслуживаемых) станциях радиоконтроля, осуществляющих контроль за излучениями радиоэлектронных средств и высокочастотных устройств, работающих в диапазонах частот НЧ, СЧ, ВЧ, ОВЧ, УВЧ, СВЧ.

Стандарт устанавливает технические требования к оборудованию и соответствующие методы испытаний.

2 Нормативные ссылки

В настоящем стандарте использованы нормативные ссылки на следующие стандарты:

ГОСТ Р 52536-2006 Оборудование станций радиоконтроля автоматизированное. Технические требования и методы испытаний

ГОСТ 8.395-80 Государственная система обеспечения единства измерений. Нормальные условия измерений при поверке. Общие требования

ГОСТ 14777-76 Радиопомехи индустриальные. Термины и определения

ГОСТ 23611-79 Совместимость радиоэлектронных средств электромагнитная. Термины и определения

ГОСТ 24375-80 Радиосвязь. Термины и определения

ГОСТ 30372-95/ГОСТ Р 50397-92 Совместимость технических средств электромагнитная. Термины и определения

Примечание - При пользовании настоящим стандартом целесообразно проверить действие ссылочных стандартов в информационной системе общего пользования - на официальном сайте Федерального агентства по техническому регулированию и метрологии в сети Интернет или по ежегодно издаваемому информационному указателю «Национальные стандарты», который опубликован по состоянию на 1 января текущего года, и по соответствующим ежемесячно издаваемым информационным указателям, опубликованным в текущем году. Если ссылочный стандарт заменен (изменен), то при пользовании настоящим стандартом следует руководствоваться заменяющим (измененным) стандартом. Если ссылочный стандарт отменен без замены, то положение, в котором дана ссылка на него, применяется в части, не затрагивающей эту ссылку.

3 Термины, определения и сокращения

3.1 Термины и определения

В настоящем стандарте применены термины по ГОСТ 14777, ГОСТ 23611, ГОСТ 24375, ГОСТ 30372 и ГОСТ Р 52536, а также следующие термины с соответствующими определениями:

3.1.1 автоматизированное приемное оборудование станций радиоконтроля: Оборудование, включающее в себя радиоприемник (один или несколько) и элементы, непосредственно обеспечивающие его работу в ручном и автоматическом режимах для выполнения задач радиоконтроля.

3.1.2 станция радиоконтроля: Станция, предназначенная для осуществления радиоконтроля и содержащая антенно-фидерную систему, автоматизированное приемное оборудование радиоконтроля и, в зависимости от выполняемых задач, радиопеленгатор, а также другое вспомогательное оборудование.

3.1.3 точка пересечения по интермодуляции второго порядка: Значение мощности каждого из двух одинаковых и разнесенных на определенную частоту входных сигналов, при котором мощность любой из образующихся в устройстве интермодуляционных составляющих второго порядка или второй гармоники входных сигналов равна мощности входного сигнала.

3.1.4 точка пересечения по интермодуляции третьего порядка: Значение мощности каждого из двух или трех одинаковых и разнесенных на определенную частоту входных сигналов, при котором мощность любой из образующихся в устройстве интермодуляционных составляющих третьего порядка равна мощности входного сигнала.

3.1.5 коэффициент прямоугольности основного канала приема: Величина, представляющая собой отношение ширины полосы пропускания приемника на уровне 60 дБ к ширине полосы пропускания на уровне 6 дБ.

3.1.6 время установления рабочего режима: Интервал времени после подачи на оборудование электропитания, по истечении которого должны установиться заданные технические показатели оборудования.

3.2 Сокращения

В настоящем стандарте применены следующие сокращения:

AM - амплитудная модуляция;

АРУ - автоматическая регулировка усиления;

АЦП - аналого-цифровой преобразователь;

ВБП - верхняя боковая полоса;

ВЧ - диапазон высоких частот (от 3 до 30 МГц);

КСВН - коэффициент стоячей волны (по напряжению);

НБП - нижняя боковая полоса;

НГ - непрерывная генерация;

НЧ - диапазон низких частот (от 30 до 300 кГц);

ОБП - одна боковая полоса;

ОВЧ - диапазон очень высоких частот (от 30 до 300 МГц);

ПЧ - промежуточная частота;

РЭ - руководство по эксплуатации;

СВЧ - диапазон сверхвысоких частот (от 3 до 30 ГГц);

СЧ - диапазон средних частот (от 300 до 3000 кГц);

ТЛГ - телеграфный (режим);

УВЧ - диапазон ультравысоких частот (от 300 до 3000 МГц);

ФНЧ - фильтр нижних частот;

ЧМ - частотная модуляция.

4 Технические требования

4.1 Общие требования

4.1.1 Диапазон рабочих частот оборудования должен включать в себя диапазоны от 0,03 до 30 МГц (НЧ полностью или частично, СЧ и ВЧ) и (или) от 20 до 3000 МГц (ВЧ частично, ОВЧ, УВЧ).

В виде опции диапазон рабочих частот оборудования может включать в себя диапазон от 3 до 30 ГГц (СВЧ). Но в этом случае требования к оборудованию, работающему в диапазоне СВЧ, должны быть указаны в технических документах на оборудование конкретного типа.

Диапазон рабочих частот оборудования конкретного типа, определяемый назначением станции радиоконтроля, должен быть указан в технических документах на оборудование.

4.1.2 Оборудование должно обеспечивать измерение несущей частоты входных сигналов как в ручном, так и в автоматическом режимах, в том числе с применением внешнего источника опорной частоты. Погрешность измерения частоты немодулированных сигналов должна быть не более указанной в таблице 1 при отношении сигнал/шум не более 20 дБ.

Таблица 1 - Допустимая погрешность измерения частоты немодулированных сигналов

Полоса частот (исключая нижний и включая верхний пределы), МГц

Пределы допустимой погрешности измерения частоты, не более

0,03 - 5

± 2·10-7

5 - 100

± 1 Гц

100 - 3000

± 1·10-8

4.1.3 Оборудование должно обеспечивать измерение уровня входного сигнала от 0 до 140 дБ [относительно (далее - отн.) 1 мкВ]. Погрешность измерения уровня немодулированного сигнала должна быть не более ± 1,0 дБ в диапазоне частот до 30 МГц и не более ± 0,5 дБ в диапазоне частот свыше 30 МГц.

4.1.4 Оборудование должно обеспечивать измерение ширины полосы частот до 300 кГц с погрешностью не более ± 5 % и от 0,3 до 50 МГц с погрешностью не более ±10% на уровне «х дБ» для х от минус 26 до минус 60 дБ относительно заданного (исходного) уровня 0 дБ.

4.1.5 Оборудование должно обеспечивать измерение коэффициента амплитудной модуляции сигналов с амплитудной модуляцией в пределах от 10 % до 90 % с погрешностью не более + 7 % при отношении сигнал/шум не более 40 дБ.

4.1.6 Оборудование должно обеспечивать измерение девиации частоты сигналов с частотной модуляцией в пределах от 0,5 до 130 кГц. Погрешность измерения девиации частоты должна быть не более ± 5 % при отношении сигнал/шум не более 40 дБ.

4.1.7 Оборудование, совместно с антенно-фидерной системой, входящей в состав станции радиоконтроля, должно обеспечивать возможность определения вида поляризации волны принимаемых сигналов.

4.1.8 В состав оборудования должен входить блок предварительной селекции, содержащий набор полосовых фильтров и/или следящих фильтров. Конкретные характеристики фильтров и их количество, определяемые назначением станции радиоконтроля, должны быть указаны в технических документах на оборудование конкретного типа.

4.1.9 Оборудования должно включать в себя входной аттенюатор с диапазоном ослабления от 0 до 60 дБ с шагом не более 5 дБ. Дополнительная погрешность аттенюатора должна быть не более ±0,5дБ.

4.1.10 Конструкцией оборудования должна быть предусмотрена возможность дистанционного (удаленного) включения и выключения, а также автоматической перезагрузки управляющего компьютера при сбоях в сети электропитания.

4.1.11 Должна быть предусмотрена возможность ввода и оперативного изменения данных, необходимых для решения задач радиоконтроля, как с клавиатуры управляющего компьютера, так и из файлов заданий, в том числе получаемых по каналам связи. Измененные данные должны сохраняться в файле задания. Должна быть также предусмотрена возможность вывода результатов радиоконтроля на дисплей управляющего компьютера и сохранения в файле результатов радиоконтроля, в том числе и для передачи по каналам связи.

4.1.12 Оборудование должно обеспечивать построение и вывод на экран монитора панорамы спектра в координатах «частота - время» для интервала времени одни сутки. При этом уровни сигналов должны быть отображены цветом. Отображение шкалы соответствия «уровень - цвет» с возрастанием уровня при переходе от синего цвета к красному должно быть одновременным с отображением панорамы спектра.

4.1.13 Оборудование должно обеспечивать:

- запись параметров радиоизлучений, включая звуковые сигналы, с обозначением отметок времени. Дополнительно должна быть предусмотрена возможность записи спектра частот на выходе ПЧ. В технических документах на оборудование конкретного типа должны быть указаны параметры интерфейса, предназначенного для подключения внешней записывающей аппаратуры;

- управление (коммутация, вращение) антеннами антенно-фидерного устройства, входящего в состав станции радиоконтроля. В технических документах на оборудование конкретного типа должны быть указаны параметры интерфейса для подключения направленной антенны;

- возможность подключения и использования в качестве опорного генератора внешнего источника частотой 10 МГц (а также 5 МГц - в виде дополнительной опции) и амплитудой 1 В на нагрузке сопротивлением 50 Ом.

4.1.14 Оборудование должно определять занятость полос радиочастот, а также радиочастот и радиочастотных каналов.

4.1.14.1 Уровень порога сигнала на входе оборудования, превышение которого регистрируется как занятость канала, должен быть регулируемым с шагом не более 1 дБ.

4.1.14.2 Оборудование должно обеспечивать обнаружение и регистрацию сигналов с вероятностью не менее 95 % при скорости сканирования по частоте не менее 100 МГц/с.

4.1.15 Оборудование в режиме контроля параметров радиоизлучений должно обеспечивать возможность определения вида модуляции и параметров радиосигналов: частоты, уровня на входе приемника, напряженности поля (совместно с измерительной антенно-фидерной системой, входящей в состав станции радиоконтроля), ширины полосы на уровне «х дБ», параметров модуляции (коэффициента модуляции для амплитудно-модулированных сигналов, девиации частоты для частотно-модулированных сигналов).

Оборудование должно обеспечивать контроль параметров как в ручном, так и в автоматическом режимах работы.

4.1.16 Время установления рабочего режима оборудования не должно превышать 1 ч.

4.1.17 Оборудование должно быть рассчитано на круглосуточную работу.

4.1.18 В функциональном программном обеспечении должны быть использованы форматы данных в соответствии с [1] и [2].

4.2 Требования к приемнику, входящему в состав оборудования

4.2.1 Приемник должен быть предназначен для работы с несимметричным антенным фидером с волновым сопротивлением 50 Ом при КСВН входа приемника не более 3,0 в диапазоне частот до 30 МГц и не более 2,5 в диапазоне частот свыше 30 МГц.

Приемник должен быть предназначен для работы как с аналоговыми, так и с цифровыми сигналами.

4.2.2 Технические требования к приемнику - в соответствии с таблицей 2.

Таблица 2 - Технические требования к приемнику

Наименование параметра

Значение параметра

Дискретность настройки по частоте, Гц, не более

1,0

Относительное отклонение частоты настройки приемника от номинального значения за сутки, не более

1·10-6 - для приемников с диапазоном частот до 30 МГц;

1·10-7 - для приемников с диапазоном частот свыше 30 МГц

Ширина полосы пропускания основного канала приема, ряд значений, кГц

От 0,1 до 10 - для приемников с диапазоном частот до 30 МГц;

от 1 до 3000 - для приемников с диапазоном частот свыше 30 МГц в последовательности 1, 3, 10

Погрешность установленного значения ширины полосы пропускания основного канала приема, %, не более

5 - в диапазоне полос частот до 100 кГц;

10 - в диапазоне полос частот до 3 МГц

Ослабление помех по побочному каналу приема (для промежуточных и зеркальных частот), дБ, не менее

80

Коэффициент шума, дБ, не более*

15 - на частотах свыше 2 МГц для приемников с диапазоном частот до 30 МГц;

12 - для приемников с диапазоном частот свыше 30 МГц

Точка пересечения по интермодуляции второго порядка IР2, дБ (отн. 1 мВт), не менее

25

Точка пересечения по интермодуляции третьего порядка IР3, дБ (отн. 1 мВт), не менее

10

Уровень фазового шума гетеродина относительно основного излучения, дБ/Гц, не более

Минус 100 при отстройке на 10 кГц

Коэффициент прямоугольности основного канала приема, не более

2

Режимы детектирования сигналов

AM, ЧМ, ТЛГ, НБП, ВБП

Диапазон АРУ, дБ, не менее

120

Выход сигнала ПЧ, вид

Аналоговый и (или) цифровой

Мощность низкочастотного сигнала на нагрузке сопротивлением 600 Ом, мВт, не менее

1,0

Дистанционное управление, протокол

Ethernet 10/100 +и (или) USB, и (или) GPIB, и (или) RS 232C - опция

* Значение коэффициента шума для остальной части диапазона рабочих частот должно быть указано в технических документах на оборудование конкретного вида

4.3 Требования к конструкции

Конструкция оборудования должна соответствовать требованиям ГОСТ Р 52536.

4.4 Требования устойчивости к воздействиям климатических и механических факторов внешней среды

Оборудование должно соответствовать требованиям 4.1.2 и 4.1.3 при климатических воздействиях и после механических воздействий и воздействий предельных температурных условий по ГОСТ Р 52536.

4.5 Требования к надежности

Надежность оборудования должна соответствовать требованиям ГОСТ Р 52536.

4.6 Требования к электропитанию

Электропитание оборудования должно соответствовать требованиям ГОСТ Р 52536.

4.7 Требования безопасности

Безопасность оборудования должна соответствовать требованиям ГОСТ Р 52536.

4.8 Требования электромагнитной совместимости

Электромагнитная совместимость оборудования должна соответствовать требованиям ГОСТ Р 52536.

5 Методы испытаний

Параметры и характеристики оборудования, проверяемые при испытаниях, приведены в таблице 3.

Таблица 3 - Параметры и характеристики оборудования, проверяемые при испытаниях

Наименование параметра, характеристики

Номер пункта

требований

методов испытаний

Диапазон рабочих частот

4.1.1

5.3.1

Погрешность измерения частоты немодулированного сигнала

4.1.2

5.3.1

Пределы и погрешность измерения уровня входного немодулированного сигнала

4.1.3

5.3.2

Пределы и погрешность измерения ширины полосы частот на уровне «х дБ»

4.1.4

5.3.3

Пределы и погрешность измерения коэффициента AM

4.1.5

5.3.4

Пределы и погрешность измерения девиации частоты

4.1.6

5.3.5

Возможность определения поляризации волны принимаемых сигналов

4.1.7

-

Возможность дистанционного включения и выключения оборудования, перезагрузки управляющего компьютера

4.1.10

-

Возможность ввода, оперативного изменения и сохранения данных для радиоконтроля

4.1.11

5.3.6

Возможность построения и вывода на экран монитора панорамы спектра

4.1.12

5.3.6

Возможность записи параметров радиоизлучений и работы с внешним оборудованием

4.1.13

5.3.11

Возможность определения занятости полос радиочастот, радиочастот и радиочастотных каналов

4.1.14

5.3.10

Уровень порога сигнала на входе оборудования

4.1.14.1

5.3.7

Возможность обнаружения и регистрации сигналов при заданной скорости сканирования по частоте

4.1.14.2

5.3.8

Возможность определения вида модуляции и параметров радиосигналов

4.1.15

5.3.9

Время установления рабочего режима

4.1.16

5.3.12

Время непрерывной работы

4.1.17

-

Форматы данных функционального программного обеспечения

4.1.18

-

Параметры входа приемника

4.2.1

5.4.10

Дискретность настройки по частоте

4.2.2

5.4.1

Относительное отклонение частоты настройки приемника от номинального значения

4.2.2

5.4.11

Ширина полосы пропускания основного канала приема

4.2.2

5.4.2

Погрешность установленного значения ширины полосы пропускания основного канала приема

4.2.2

5.4.2

Ослабление помех по побочному каналу приема

4.2.2

5.4.3

Коэффициент шума

4.2.2

5.4.4

Точка пересечения по интермодуляции второго порядка IР2

4.2.2

5.4.5

Точка пересечения по интермодуляции третьего порядка IР3

4.2.2

5.4.6

Уровень фазового шума гетеродина относительно основного излучения

4.2.2

5.4.7

Коэффициент прямоугольности основного канала приема

4.2.2

5.4.2

Режимы детектирования сигналов

4.2.2

5.4.12

Диапазон АРУ

4.2.2

5.4.8

Мощность низкочастотного сигнала

4.2.2

5.4.9

Устойчивость к климатическим и механическим воздействиям

4.4

По ГОСТ Р 52536

Безопасность

4.7

По ГОСТ Р 52536

Электромагнитная совместимость

4.8

По ГОСТ Р 52536

5.1 Общие положения

5.1.1 Испытания на соответствие требованиям настоящего стандарта проводят при нормальных климатических условиях (по ГОСТ 8.395):

- температуре окружающей среды (25 ± 10) °С;

- относительной влажности 45 % - 80 %;

- атмосферном давлении 84 - 106 кПа (630 - 795 мм рт. ст.).

Примечание - Дополнительные испытания могут быть проведены при климатических условиях, заданных в технических документах на испытуемое оборудование.

5.1.2 Электропитание испытуемого оборудования должно осуществляться от регулируемых источников номинальным напряжением 220 В переменного тока или 12 В постоянного тока.

Отклонения напряжения и частоты от номинальных значений должны быть не более ± 2 % и + 0,4 Гц соответственно (если иные условия испытаний не оговорены особо).

5.1.3 Перед проверкой выполнения требований к техническим параметрам оборудования проводят следующие операции:

- подают питание на все составные части (блоки) оборудования;

- настраивают оборудование и проверяют его настройку в соответствии с РЭ.

5.1.4 Определение параметров проводят по истечении времени установления рабочего режима оборудования в соответствии с 4.1.16.

Примечание - При наличии помех на выбранной частоте измерения допускается выполнять измерения на любой соседней свободной от помех частоте рабочего диапазона.

5.1.5 Для параметров, требующих применения режимов накопления отсчетов, снятие показаний и измерения проводят после завершения цикла накопления. Характеристики цикла накопления должны быть указаны в технических документах на оборудование конкретного типа.

5.1.6 При проверке выполнения требований к техническим параметрам испытуемого оборудования используют измерительную аппаратуру, погрешность измерения которой не превышает одной трети допустимой погрешности контролируемого параметра.

5.1.7 При необходимости дополнительного ослабления гармоник и других побочных колебаний генераторов сигналов применяют высокочастотные фильтры. Фильтры должны иметь ослабление в полосе задерживания не менее 60 дБ. Необходимо учитывать поправку на затухание, вносимое фильтром в полосе пропускания.

5.1.8 При определении соответствия оборудования установленным требованиям должны быть учтены пределы допустимых погрешностей измерений.

5.2 Средства испытаний

Основные характеристики средств испытаний должны соответствовать указанным в таблице 4.

Таблица 4 - Средства испытаний

Наименование средства испытаний

Основные характеристики

1 Высокочастотный генератор сигналов

Диапазон частот 0,03 - 3000 МГц,

диапазон установки уровней от минус 10 до плюс 140 дБ (отн. 1 мкВ),

погрешность установки частоты - ±1·10-6

2 Генератор стандартных сигналов

Диапазон частот 0,3 - 3000 МГц,

диапазон установки уровней от минус 10 до плюс 120 дБ (отн. 1 мкВ)

3 Низкочастотный генератор сигналов

Диапазон частот 10 - 10-6 Гц,

погрешность установки частоты - не более ± 1·10-4

4 Анализатор спектра

Диапазон частот 0,03 - 3000 МГц,

полоса обзора - до 100 МГц,

динамический диапазон - не менее 70 дБ,

погрешность измерения уровня - не более ± 1 дБ

5 Электронно-счетный частотомер

Диапазон частот 0,03 - 3000 МГц,

погрешность измерения частоты - не более + 1,5·10-7

6 Измеритель уровня

Диапазон измерения уровней от 0 до 140 дБ (отн. 1 мкВ),

диапазон рабочих частот 0,03 - 3000 МГц,

погрешность измерения - не более ± 0,15 дБ

7 Измеритель модуляции

Измерение коэффициента AM 0,1 % - 100 %,

погрешность измерения - не более ± 2 %

8 Стандарт частоты

Пределы относительной погрешности частоты - не более ± 2·10-11

9 Измеритель нелинейных искажений

Диапазон частот 20 - 20·104 Гц,

погрешность измерения - не более 1,5 %

10 Универсальный вольтметр

Диапазон частот 0,03 - 20 кГц,

пределы измерения напряжений 0,1 - 100 В,

погрешность измерений - не более ± 1 %

11 Аттенюатор

Диапазон частот 0,03 - 3000 МГц,

значение ослабления до 50 дБ,

погрешность ослабления ± 0,5 дБ

12 Сумматор

Входное и выходное сопротивление 50 Ом,

полоса частот - не менее 0,03 - 3000 МГц,

затухание несогласованности - не менее 20 дБ

13 Делитель мощности

Входное и выходное сопротивление 50 Ом,

полоса частот - не менее 0,03 - 3000 МГц,

развязка между выходами - не менее 25 дБ,

затухание несогласованности - не менее 20 дБ

5.3 Определение параметров и характеристик оборудования

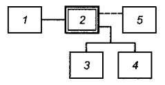
5.3.1 Диапазон рабочих частот и погрешность измерения частоты немодулированных сигналов определяют по схеме подключения оборудования, представленной на рисунке 1.

1 - испытуемое оборудование; 2 - аттенюатор; 3 - делитель мощности; 4 - высокочастотный генератор сигналов; 5 - источник опорной частоты (при необходимости); 6 - частотомер; 7 - стандарт частоты

Рисунок 1 - Схема подключения оборудования при определении диапазона рабочих частот и погрешности измерения частоты немодулированных сигналов

Измерения проводят на крайних частотах рабочего диапазона частот и не менее чем на одной частоте в октаве рабочего диапазона частот до 30 МГц и не менее чем на двух частотах в октаве рабочего диапазона частот свыше 30 МГц.

Устанавливают следующий режим работы генератора:

- частота - значение первой частоты измерения;

- уровень - обеспечивающий отношение сигнал/шум 20 дБ;

- вид модуляции - НГ.

Определяют абсолютную Δf и относительную 5f погрешности измерения частоты по формулам

                                                                                                           (1)

                                                                                                          (2)

где fизм - значение частоты, измеренное испытуемым оборудованием;

fобр - значение частоты, измеренное частотомером.

Повторяют измерения на остальных частотах.

5.3.2 Пределы и погрешность измерения уровня входного немодулированного сигнала определяют по схеме подключения оборудования, представленной на рисунке 2.

1 - испытуемое оборудование; 2 - делитель мощности; 3 - высокочастотный генератор сигналов; 4 - измеритель уровня

Рисунок 2 - Схема подключения оборудования при проверке пределов и определении погрешности измерения уровня входного немодулированного сигнала

Генератор подключают ко входу испытуемого оборудования.

Определение погрешности измерения уровня сигнала проводят на трех частотах, равномерно распределенных по рабочему диапазону частот испытуемого оборудования, при следующих значениях уровня сигнала: 0, 10, 20, 40, 60, 80, 100, 120, 140 дБ (отн. 1 мкВ). Допускается проведение измерения на большем числе частот рабочего диапазона, если это предусмотрено в технических документах на оборудование конкретного типа.

Устанавливают следующий режим работы генератора:

- частота - первая частота испытания;

- вид модуляции - НГ.

Устанавливают уровень сигнала генератора 0 дБ (отн. 1 мкВ), проводят измерения и определяют абсолютную погрешность измерения уровня сигнала ΔU, дБ, по формуле

ΔU = |Uизм - Uобр|,                                                                                                  (3)

где Uизм - уровень, измеренный испытуемым оборудованием, дБ (отн. 1 мкВ);

Uобр - уровень, измеренный измерителем уровня сигнала, дБ (отн. 1 мкВ).

Проводят определение погрешности для оставшихся значений уровня сигнала.

Перестраивают частоту генератора и повторяют определение погрешности измерения уровня сигнала в оставшихся точках испытания.

5.3.3 Определение пределов и погрешности измерения ширины полосы частот на уровне «х дБ»

5.3.3.1 Пределы и погрешность измерения ширины полосы частот до 300 кГц определяют по схеме подключения оборудования, представленной на рисунке 3.

1 - испытуемое оборудование; 2 - аттенюатор; 3 - делитель мощности; 4 - высокочастотный генератор сигналов; 5 - низкочастотный генератор сигналов; 6 - измеритель модуляции (девиометр); 7 - анализатор спектра; 8 - частотомер

Рисунок 3 - Схема подключения оборудования при проверке пределов и определении погрешности измерения ширины полосы частот до 300 кГц

Примечание - Измеритель модуляции (девиометр) необходим в случае, если высокочастотный генератор сигналов не имеет встроенного девиометра с требуемыми характеристиками.

Измерения включают в себя формирование эталонного линейчатого спектра, создаваемого высокочастотным генератором сигналов при частотной модуляции низкочастотным однотоновым синусоидальным сигналом и, собственно, измерения испытуемым оборудованием ширины полосы сформированного эталонного линейчатого спектра Визм (х) на уровне «х дБ» для значений «х», равных: минус 26, минус 30, минус 40, минус 50 и минус 60 дБ относительно уровня максимальной составляющей эталонного линейчатого спектра, принятого в качестве заданного исходного уровня 0 дБ.

При проведении измерений ширины полосы Визм (-26) на уровне минус 26 дБ эталонный линейчатый спектр должен формироваться при индексе частотной модуляции т = 5,52. Индекс частотной модуляции устанавливают путем изменения девиации ЧМ сигнала в соответствии с соотношением

D = mFm,                                                                                                                (4)

где D - значение девиации частоты;

т - индекс частотной модуляции;

Fm - частота модулирующего сигнала, контролируемая по частотомеру.

Точное значение индекса т = 5,52 получают, когда уровень нулевой составляющей ЧМ сигнала (несущей частоты) принимает минимальное значение, контролируемое по анализатору спектра.

При индексе модуляции т = 5,52 девиация ЧМ сигнала D = 5,52 Fm.

При измерениях ширины полосы на уровнях минус 30, минус 40, минус 50 и минус 60 дБ [т.е. Визм(-30), Визм(-40), Визм(-50), Визм(-60)] эталонный линейчатый спектр формируется при индексе частотной модуляции т = 8,654, когда уровень нулевой составляющей ЧМ сигнала (несущей частоты) принимает минимальное значение, контролируемое по анализатору спектра. Индекс частотной модуляции т устанавливают равным 8,654 путем изменения девиации ЧМ сигнала в соответствии с соотношением D = 8,654 Fm.

Результаты измерений ширины полосы частот Визм(-26), Визм(-30), Визм(-40 ), Визм(-50), Визм(-60) сравнивают с соответствующими расчетными величинами для данного эталонного линейчатого спектра Вэт(-26) = 16 Fm, Вэт(-30) = 24 Fm, Вэт(-40) = 26 Fm, Вэт(-50) = 28 Fm, Вэт(-60) = 30 Fm.

Измерения проводят на любой несущей частоте в диапазоне до 30 МГц и аналогично на любой несущей частоте в диапазоне свыше 30 МГц для трех значений частоты модулирующего синусоидального низкочастотного сигнала Fm, лежащих в пределах:

Bпр/120 ≤ Fm Bпр/60,                                                                                                 (5)

где Впр - ширина полосы пропускания приемника испытуемого оборудования на уровне минус 3 дБ.

При выборе конкретного значения Fm необходимо обеспечить ширину полосы частот эталонного линейчатого спектра в пределах до 300 кГц.

Уровень высокочастотного сигнала на входе приемника с помощью аттенюатора и регулятора выходного уровня генератора устанавливают на значение, не вызывающее перегрузку приемника.

Измерения проводят в указанной ниже последовательности. Выбирают нижнее значение частоты Fm модулирующего сигнала по формуле (5). С помощью девиометра устанавливают значение девиации выходного сигнала генератора, равное 5,52 Fm. Наблюдая спектр испытательного сигнала с помощью анализатора спектра, осуществляют тонкую подстройку девиации испытательного сигнала в небольших пределах, при которой уровень нулевой составляющей спектра («несущей частоты») принимает минимальное значение. При этом высокочастотным генератором формируется эталонный линейчатый спектр.

С помощью испытуемого оборудования измеряют значение ширины полосы частот Визм(-26) этого эталонного линейчатого спектра на уровне минус 26 дБ и сравнивают с вышеуказанным расчетным значением Вэт(-26).

Относительную погрешность измерения ширины полосы частот δВ, %, определяют по формуле

                                                                                                     (6)

где Визм - ширина полосы частот, измеренная испытуемым оборудованием;

Вэт - эталонная ширина полосы частот.

В аналогичной последовательности проводят измерения значений ширины полос частот эталонного линейчатого спектра на уровнях минус 30, минус 40, минус 50 и минус 60 дБ, но при этом линейчатый спектр формируют при индексе частотной модуляции т = 8,654. Относительную погрешность измерения ширины полосы частот определяют по формуле (6).

Повторяют измерения и определяют относительную погрешность измерений в оставшихся точках испытания.

5.3.3.2 Пределы и погрешность измерения ширины полосы частот свыше 300 кГц определяют по схеме подключения оборудования, представленной на рисунке 4.

1 - испытуемое оборудование; 2 - делитель мощности; 3 - высокочастотный генератор сигналов; 4 - анализатор спектра

Рисунок 4 - Схема подключения оборудования при проверке пределов и определении погрешности измерения ширины полосы частот от 0,3 до 50 МГц

Режим работы генератора устанавливают в соответствии с 4.1.4. Измерения проводят не менее чем для трех значений ширины полос в диапазоне от 0,3 до 50 МГц, равномерно расположенных по диапазону, на уровне минус 26, минус 30, минус 40, минус 50 и минус 60 дБ относительно заданного (исходного) уровня 0 дБ.

Допускается проведение измерений для большего числа значений ширины полосы частот, если это предусмотрено в технических документах на оборудование конкретного типа.

Относительную погрешность измерения ширины полосы частот δВ, %, определяют по формуле (6), в которой в качестве Вэт берут значения ширины полосы частот, измеренные анализатором спектра.

5.3.4 Пределы и погрешность измерения коэффициента AM определяют по схеме подключения оборудования, представленной на рисунке 5.

1 - испытуемое оборудование; 2 - аттенюатор; 3 - делитель мощности; 4 - генератор сигналов; 5 - измеритель модуляции

Рисунок 5 - Схема подключения оборудования при определении пределов и погрешности измерения коэффициента AM

Измерения проводят не менее чем на трех частотах в диапазоне частот до 30 МГц при значениях коэффициента AM от 10 % до 90 % с шагом 10 %. Выходное напряжение генератора сигналов устанавливают такого уровня, который обеспечивает отношение сигнал/шум не более 40 дБ по индикатору испытуемого оборудования.

Измеряют коэффициент AM в соответствии с РЭ оборудования. Погрешность измерения коэффициента амплитудной модуляции ΔM, %, определяют по формуле

ΔM = Мизм - Мобр,                                                                                                   (7)

где Мизм - значение коэффициента амплитудной модуляции, измеренное испытуемым оборудованием. Если оборудование измеряет коэффициент модуляции вверх тв и вниз тн раздельно, то за измеренное значение коэффициента AM принимают среднее значение

Мобр - значение коэффициента амплитудной модуляции, измеренное измерителем модуляции.

5.3.5 Пределы и погрешность измерения девиации частоты сигналов с частотной модуляцией определяют по схеме подключения оборудования, представленной на рисунке 6.

1 - испытуемое оборудование; 2 - анализатор спектра; 3 - измеритель модуляции (девиометр); 4 - аттенюатор (при необходимости); 5 - делитель мощности; 6 - высокочастотный генератор сигналов; 7 - низкочастотный генератор сигналов; 8 - частотомер

Рисунок 6 - Схема подключения оборудования при определении пределов и погрешности измерения девиации частоты

Погрешность определяют путем сравнения измеренного значения девиации частоты с эталонным значением, которое фиксируют с помощью анализатора спектра. Измерения проводят на любой несущей частоте в диапазоне рабочих частот оборудования не менее чем для 10 значений девиации, равномерно распределенных по всему диапазону.

Значение девиации частоты определяют по формуле (4).

Эталонное значение девиации частоты формируется при индексе частотной модуляции т, равном 5,520, когда уровень несущей частоты (нулевой составляющей) ЧМ сигнала принимает минимальное значение, что контролируют по анализатору спектра. По формуле (4) для первого эталонного значения девиации частоты Doбp1 определяют значение модулирующей частоты Fm1. Значение модулирующей частоты Fm должно находиться в пределах в соответствии с формулой (5).

Высокочастотный генератор устанавливают в режим частотной модуляции. На генераторе низкой частоты устанавливают контролируемую частотомером модулирующую частоту Fm1. По девиометру устанавливают значение девиации частоты Doбp1 и изменением уровня модулирующего сигнала добиваются минимального значения несущей частоты. Критерием минимального значения несущей частоты считают снижение уровня не менее чем на 50 дБ. При этом на выходе высокочастотного генератора формируется точное значение девиации частоты Doбp1.

Аналогично проводят измерения для других значений девиации частоты.

Погрешность измерения девиации частоты δD, %, определяют по формуле

                                                                                               (8)

где Dизм - значение девиации частоты, измеренное испытуемым оборудованием;

Doбр - расчетное эталонное значение девиации частоты.

5.3.6 Возможность ввода, оперативного изменения и сохранения данных для радиоконтроля с клавиатуры управляющего компьютера и из файлов заданий, в том числе получаемых по каналам связи, вывода результатов радиоконтроля на дисплей управляющего компьютера и в файл результатов радиоконтроля, в том числе для передачи по каналам связи, проверяют по схеме подключения оборудования, представленной на рисунке 7.

1 - испытуемое оборудование; 2 - генератор стандартных сигналов; 3 - внешний компьютер

Рисунок 7 - Схема подключения оборудования при проверке возможности ввода, оперативного изменения, сохранения и передачи данных по линиям связи

Внешний компьютер подключают к оборудованию с использованием выбранного протокола связи и запускают функциональное программное обеспечение. Изменяя параметры оборудования (частота настройки, полоса пропускания, вид демодулятора и т.д.) на «виртуальной панели управления», определяют возможность ввода, изменения и сохранения данных с клавиатуры управляющего компьютера.

На внешнем компьютере формируют файл задания, предусматривающий выполнение сканирования в выбранном диапазоне частот, измерение частоты и уровня сигнала с генератора, формирование файла отчета. Запускают выполнение задания. После истечения заданного времени выполнения задания проверяют соответствие информации в отчете о выполнении задания установленным на генераторе значениям. При этом проводят проверку возможности построения и отображения панорамы спектра.

5.3.7 Минимальный шаг установки уровня порога сигнала на входе оборудования определяют по схеме подключения оборудования, представленной на рисунке 2.

Устанавливают следующий режим работы генератора:

- вид модуляции - НГ;

- частота - в первой трети рабочего диапазона частот.

В соответствии с РЭ устанавливают в испытуемом оборудовании режим просмотра занятости полос частот, задав диапазон просмотра, включающий в себя установленную на генераторе частоту. Регулируют уровень порога обнаружения сигнала до появления занятости канала и фиксируют по показаниям измерителя уровня установленное значение порога П1, в децибелах. Увеличивают порог на один шаг. Увеличивая уровень сигнала генератора до повторного появления занятости канала, фиксируют уровень сигнала генератора П2 в децибелах.

Шаг изменения (регулировки) уровня порога сигнала ΔП дБ, определяют по формуле

ΔП = П2 - П1                                                                                                               (9)

5.3.8 Возможность обнаружения и регистрации сигналов при заданной скорости сканирования по частоте определяют по схеме подключения оборудования, представленной на рисунке 8.

1 - испытуемое оборудование; 2 - высокочастотный генератор сигналов

Рисунок 8 - Схема подключения оборудования при определении возможности обнаружения и регистрации сигналов при заданной скорости сканирования

Измерения проводят в три этапа.

Этап 1. Устанавливают следующий режим работы генератора:

- вид модуляции - НГ;

- частота - в диапазоне частот сканирования приемника;

- уровень - обеспечивающий отношение сигнал/шум по индикатору приемника 30 дБ;

- режим запуска - однократный с длительностью выходного сигнала Т0. Длительность выходного сигнала генератора Т0 определяют по формуле

Т0 = B/Ss,                                                                                                                     (10)

где В - диапазон частот сканирования fmax - fmin, МГц;

Ss - скорость сканирования по частоте, МГц/с.

При определении диапазона частот сканирования В исходят из следующего. Скорость сканирования следует определять по максимально возможному для конкретного оборудования диапазону частот сканирования. Минимальный диапазон частот сканирования В должен быть ограничен величиной, равной двум значениям полосы пропускания Впр основного канала приема оборудования. Полоса пропускания Впр должна быть установлена на значение 5 кГц или на ближайшее более низкое значение для оборудования, работающего в диапазоне частот до 30 МГц, и на 25 кГц или ближайшее более низкое значение для оборудования, работающего в диапазоне частот свыше 30 МГц.

Устанавливают уровень порога сигнала на входе приемника таким образом, чтобы получить устойчивое обнаружение сигнала.

Устанавливают приемник в режим сканирования выбранного диапазона частот и путем ряда однократных запусков триггера генератора определяют вероятность правильного обнаружения и регистрации входных сигналов. Правильно обнаруженным сигналом считают такой, у которого ошибка определения амплитуды сигнала не более ± 5 дБ и ошибка определения частоты не более ± 1Впр.

Этап 2. Генератор устанавливают в режим генерирования нескольких импульсов длительностью Т0 каждый на разных частотах (не менее 50 частот), входящих в полосу частот сканирования. Повторяют процедуру определения вероятности правильного обнаружения и регистрации входных сигналов по тем же критериям.

Этап 3. Повторяет этап 2 при условии наличия сигнала генератора на всех частотах сканирования.

В обоснованных случаях конкретного применения оборудования допускается отступление от требуемого значения скорости сканирования при испытаниях на этапе 3. При этом реальная скорость сканирования для случая занятости всех каналов должна быть указана в технической документации на оборудование конкретного вида.

5.3.9 Возможность определения вида модуляции и параметров радиосигналов проверяют по схеме подключения оборудования, представленной на рисунке 2.

Устанавливают следующий режим работы генератора:

- вид модуляции - ЧМ;

- уровень - обеспечивающий отношение сигнал/шум 40 дБ.

В соответствии с РЭ устанавливают в испытуемом оборудовании режим контроля параметров радиоизлучений.

Результат испытаний считают положительным, если на экране испытуемого устройства отображены вид модуляции, параметры модуляции установленного сигнала и в управляющем компьютере зафиксированы данные радиоконтроля (частота, уровень, ширина полосы частот, измеренная девиация частоты, дата и время обнаружения).

Те же испытания проводят для режима работы AM.

5.3.10 Возможность определения занятости полос радиочастот, радиочастот и радиочастотных каналов проверяют по методикам, представленным в технических документах на оборудование конкретного типа. При этом число выборок должно соответствовать указанному в таблице 5.

Таблица 5 - Число зависимых и независимых выборок для достижения ± 10 % относительной точности и 95 % уровня достоверности при изменяющейся занятости

Занятость, %

Число требуемых независимых выборок

Число требуемых зависимых выборок

Требуемое время зависимой выборки, ч (для интервалов 4 с)

6,67

5850

18166

20,18

10

3900

12120

13,47

15

2600

8080

8,98

20

1950

6060

6,73

30

1300

4040

4,49

40

975

3030

3,37

50

780

2424

2,69

60

650

2020

2,24

70

557

1731

1,92

80

488

1515

1,68

90

433

1346

1,49

100

390

1212

1,35

5.3.11 Возможность записи параметров радиоизлучений, включая звуковые сигналы и запись спектра на выходе ПЧ, а также возможность управления антеннами, подключения и использования внешнего источника опорной частоты проверяют по методикам, представленным в технических документах на оборудование конкретного типа.

5.3.12 Время установления рабочего режима оборудования проверяют по схеме подключения оборудования, представленной на рисунке 1.

Включают оборудование в соответствии с РЭ и по истечении времени установления рабочего режима в соответствии с 4.1.16 проводят проверку выполнения требований 4.1.2.

5.4 Определение параметров приемника

5.4.1 Дискретность настройки приемника по частоте проверяют по схеме подключения оборудования, представленной на рисунке 9.

1 - испытуемое оборудование; 2 - аттенюатор (при необходимости); 3 - фильтр (при необходимости); 4 - высокочастотный генератор сигналов; 5 - частотомер

Рисунок 9 - Схема подключения оборудования для определения дискретности настройки приемника по частоте

Проверку проводят на крайних точках и дополнительно не менее чем в двух точках до 30 МГц рабочего диапазона частот оборудования и в двух точках свыше 30 МГц рабочего диапазона частот оборудования.

Устанавливают следующий режим работы генератора:

- вид модуляции - НГ;

- частота - первая точка проверки в диапазоне до 30 МГц (частота f0);

- уровень - 60 дБ (отн. 1 мкВ).

Приемник настраивают на частоту f0. He изменяя частоты настройки генератора (контролируемой по частотомеру), перестраивают приемник на одно значение шага перестройки. По частотомеру определяют соответствующее изменение частоты на выходе промежуточной частоты приемника.

Повторяют проверку дискретности настройки приемника в остальных точках рабочего диапазона частот оборудования.

5.4.2 Ширину полосы пропускания основного канала приема, погрешность установленного значения ширины полосы пропускания основного канала приема и коэффициент прямоугольности основного канала приема приемника определяют по схеме подключения оборудования, представленной на рисунке 10.

1 - испытуемое оборудование; 2 - генератор сигналов; 3 - анализатор спектра

Рисунок 10 - Схема подключения оборудования для определения ширины полосы пропускания, погрешности установленного значения ширины полосы пропускания и коэффициента прямоугольности основного канала приема

Устанавливают испытуемое оборудование в режим измерения на одной частоте f0 в первой трети рабочего диапазона частот.

В приемнике испытуемого оборудования устанавливают первое значение полосы пропускания В1.

Устанавливают следующий режим работы генератора:

- вид модуляции - НГ;

- частота - f0;

- уровень - 80 дБ (отн. 1 мкВ).

Перестраивая частоту генератора шагами не более В1/100 в сторону повышения, а затем понижения частоты, определяют значения частот f1 и f2, при которых уровень сигнала на выходе ПЧ уменьшится на 6 дБ относительно уровня на частоте f0, а также значения частот f3 и f4, при которых уровень сигнала на выходе ПЧ уменьшится на 60 дБ относительно уровня на частоте f0.

Ширину полосы пропускания В6 на уровне 6 дБ определяют по формуле

В6 = f1 - f2                                                                                                                    (11)

где f1 - верхнее значение частоты, при которой сигнал на выходе уменьшился на 6 дБ относительно уровня на частоте f0;

f2 - нижнее значение частоты, при которой сигнал на выходе ПЧ уменьшился на 6 дБ относительно уровня на частоте f0.

Погрешность установленного значения ширины полосы пропускания δВ, %, определяют по формуле

                                                                                                      (12)

где Вуст - установленное по шкале испытуемого оборудования значение ширины полосы пропускания. Ширину полосы пропускания В60 на уровне 60 дБ определяют по формуле

В60 = f3 - f4,                                                                                                                  (13)

где f3 - верхнее значение частоты, при которой сигнал на выходе ПЧ уменьшился на 60 дБ относительно уровня на частоте f0;

f4 - нижнее значение частоты, при которой сигнал на выходе ПЧ уменьшился на 60 дБ относительно уровня на частоте f0.

Коэффициент прямоугольности основного канала приема на уровне 60 дБ определяют как отношение ширины полосы пропускания на уровне 60 дБ к ширине полосы пропускания на уровне 6 дБ.

Определяют значения ширины полосы пропускания, погрешности установленного значения ширины полосы пропускания и коэффициента прямоугольности для остальных значений ширины полосы пропускания основного канала приема приемника.

Дополнительно таким же способом могут быть определены и указаны в технической документации значения ширины полосы пропускания основного канала приема приемника на уровне 3 дБ.

5.4.3 Ослабление помех по побочному каналу приема для промежуточных и зеркальных частот проверяют по схеме подключения оборудования, представленной на рисунке 11.

1 - испытуемое оборудование; 2 - сумматор сигналов; 3 - генератор А; 4 - ФНЧ (при необходимости); 5 - генератор Б; 6 - эквивалент нагрузки; 7 - вольтметр; 8 - измеритель нелинейных искажений

Рисунок 11 - Схема подключения оборудования при проверке ослабления помех по побочному каналу приема для промежуточных и зеркальных частот

На вход приемника от генератора А при отсутствии мешающего сигнала от генератора Б подают испытательный сигнал U1 при котором отношение сигнал/шум на выходе приемника равно 10 дБ. Увеличивают уровень входного сигнала на 3 дБ.

Затем от генератора Б подают мешающий сигнал с частотной модуляцией частотой 400 Гц и девиацией 0,6, максимально допустимой для оборудования. Увеличивают уровень сигнала генератора Б до значения, необходимого для обнаружения побочных каналов (на 15-20 дБ выше требуемой избирательности приемника).

Плавно изменяют частоту генератора Б в диапазоне частот от наименьшей промежуточной частоты до утроенного значения номинальной частоты приемника и находят частоты побочного канала приема:

- на каждой промежуточной частоте fпр;

- на зеркальных частотах fзерк = fc ± 2 fпp,

где fc - частота полезного сигнала.

На побочном канале приема подстраивают частоту генератора Б так, чтобы побочный канал проявлялся в наибольшей степени. Определяют уровень мешающего сигнала U2, при котором отношение сигнал/шум на выходе приемника равно прежнему значению.

Ослабление помех по побочному каналу приема Sп, дБ, вычисляют по формуле

                                                                                                              (14)

5.4.4 Коэффициента шума приемника определяют по схеме подключения оборудования, представленной на рисунке 12.

1 - испытуемое оборудование; 2 - генератор сигналов; 3 - анализатор спектра; 4 - согласованная нагрузка сопротивлением 50 Ом

Рисунок 12 - Схема подключения оборудования для определения коэффициента шума приемника

Измерения проводят на нескольких испытательных частотах f1, f2, …, fn. Испытательные частоты определяют следующим образом. Рабочий диапазон частот приемника разбивают на октавы частот, т.е. интервалы с отношением конечной частоты к начальной частоте, равным 2. Разбиение на интервалы может быть проведено начиная как с нижней частоты рабочего диапазона частот вверх, так и с верхней частоты рабочего диапазона частот вниз. Затем в каждой полной и неполной октаве выбирают, по крайней мере, две частоты, на которых проводят испытания.

В приемнике должна быть выключена система АРУ, аттенюаторы должны быть установлены на ослабление 0 дБ. Если в приемнике имеется предварительный усилитель, то его устанавливают в положение «включено». Дополнительно могут быть проведены испытания с выключенным предварительным усилителем. Результаты таких испытаний вносят в техническую документацию дополнительно с указанием, что данное значение коэффициента шума соответствует выключенному состоянию предварительного усилителя.

Настраивают приемник на первую испытательную частоту. Подключают генератор сигналов, настроенный на первую испытательную частоту в режиме немодулированного сигнала, к антенному входу приемника и настраивают уровень до получения отношения сигнал/шум на выходе ПЧ приемника равным 30 дБ. Измеряют уровень мощности сигнала на антенном входе приемника Рвх и на выходе ПЧ приемника Рвых.

Вычисляют коэффициент усиления G, дБ, по формуле

G = Рвых - Рвх,                                                                                                        (15)

где Рвых - мощность сигнала на выходе ПЧ приемника, дБ (отн. 1 мВт);

Рвх - мощность сигнала на антенном входе приемника, дБ (отн. 1 мВт).

Отключают генератор и подключают к антенному входу приемника согласованную нагрузку сопротивлением 50 Ом. Измеряют с использованием анализатора спектра плотность мощности шума Рш.вых на выходе ПЧ приемника.

Определяют коэффициент шума приемника N, дБ, для температуры 20 °С по формуле

N = Рш.вых - G + 174,                                                                                                  (16)

где Рш.вых - плотность мощности шума на выходе ПЧ, дБ (отн. 1 мВт)/Гц;

G - коэффициент усиления, дБ

Проводят измерение коэффициента шума по указанной процедуре на остальных испытательных частотах.

В технической документации указывают максимальное значение коэффициента шума по всему диапазону рабочих частот. Дополнительно в технической документации могут быть указаны значения коэффициента шума для отдельных диапазонов частот или температур, а также среднеарифметическое значение коэффициента шума. В этом случае должны быть указаны условия, которым соответствуют дополнительные значения коэффициента шума.

5.4.5 Значение точки пересечения по интермодуляции второго порядка IР2 определяют по схеме подключения оборудования, представленной на рисунке 13.

1 - испытуемое оборудование; 2 - аттенюатор (при необходимости); 3 - сумматор сигналов; 4 - аттенюатор (при необходимости); 5 - усилитель (при необходимости); 6 - ФНЧ (при необходимости); 7 - генератор стандартных сигналов А; 8 - генератор стандартных сигналов Б; 9 - анализатор спектра

Рисунок 13 - Схема подключения оборудования при определении значения точки пересечения по интермодуляции

Два сигнала на входе оборудования с частотами f1 и f2 при условии f2 > f1 могут вызвать появление в приемнике продуктов интермодуляции на частотах f3 = f1 - f2 и f4 = f2 - f1.

Проверку проводят не менее чем в девяти точках, равномерно распределенных в рабочем диапазоне частот.

Устанавливают частоту настройки оборудования равной первой частоте испытаний f1 с максимальной полосой пропускания В приемника.

Генератор Б выключен. Генератор А настраивают на частоту f1. Увеличивая уровень сигнала генератора, определяют точку компрессии P1 при которой увеличение входного сигнала не приводит к возрастанию сигнала на выходе ПЧ.

Устанавливают режим работы генератора А:

- вид модуляции - НГ;

- частота - f1 + 2В;

- уровень - P1

Включают генератор Б и устанавливают режим работы:

вид модуляции - НГ;

частота - 2(f1 + В);

уровень - P1

На выходе ПЧ анализатором спектра измеряют на частотах f3 и f4 уровень интермодуляционной составляющей второго порядка Vi Затем генератор Б выключают. Уменьшают уровень генератора А на 60 дБ и устанавливают частоту f1. Изменяют уровень Р2 сигнала генератора А до получения на выходе ПЧ такого же уровня Vi. Значение IР2, дБ (отн. 1 мВт), определяют по формуле

IР2 = 2Р1 - Р2,                                                                                                        (17)

где IР2 - точка пересечения второго порядка, дБ (отн. 1 мВт);

Р1 -уровень генератора А на частоте f1 + 2В или генератора Б на частоте 2(f1 + В), дБ (отн.1 мВт);

Р2 - уровень генератора А на частоте f1 дБ (отн. 1 мВт).

Аналогично проводят измерение точки пересечения второго порядка на других частотах. Среднеарифметическое полученных значений измерений принимают за точку пересечения второго порядка оборудования.

5.4.6 Значение точки пересечения по интермодуляции третьего порядка IР3 определяют по схеме подключения оборудования, представленной на рисунке 13.

Два сигнала на входе оборудования счастотами f1 и f2 при условии f2 > f1 могут вызвать в оборудовании появление продуктов интермодуляции на частотах f3 = {(2·f1) - f2} и f4 = {(2·f2) - f1}.

Точку пересечения по интермодуляции третьего порядка IР3 определяют по формуле

IР3 = Рск.вх + а/2,                                                                                                         (18)

где Рск.вх - измеренное среднеквадратическое значение мощности каждого из входных испытательных сигналов дБ (отн. 1 мВт);

а - разница между уровнем подаваемого испытательного сигнала и уровнем продукта интермодуляции, дБ.

Частоту f1 для измерений определяют следующим образом. Рабочий диапазон частот приемника разбивают на октавы частот, т.е. интервалы с отношением конечной частоты к начальной частоте, равным 2. Разбиение на интервалы может быть проведено начиная как с нижней частоты рабочего диапазона частот вверх, так и с верхней частоты рабочего диапазона частот вниз. Затем в каждой полной и неполной октаве выбирают по крайней мере две частоты, на которых проводят испытания. Частоту f2 для измерений определяют как f1 + Δf, где Δf - сдвиг по частоте испытательных сигналов. Значение сдвига выбирают из ряда значений от 1 Гц до 300 МГц в последовательности 1 - 3 - 10. Допускается исключать из списка выбранных значений нехарактерные для практического использования конкретного оборудования при сохранении не менее 30 % общего числа значений сдвига испытательных частот.

При выборе частоты настройки приемника следует учитывать, что необходимо провести испытания как для случая, когда испытательные сигналы попадают в диапазон полосы основного канала приема, так и для случая, когда испытательные сигналы находятся вне полосы основного канала приема. В приемнике должна быть выключена система АРУ, аттенюаторы должны быть установлены на ослабление 0 дБ. Если в приемнике имеется предварительный усилитель, то его устанавливают в положение «выключено». Полоса пропускания основного канала приема должна быть не более 5 кГц для оборудования с рабочим диапазоном частот до 30 МГц и не более 30 кГц для оборудования с рабочим диапазоном частот свыше 30 МГц. Точность установки сдвига частот должна быть не менее 1 %. Испытания проводят для двух значений уровня испытательных сигналов: минус 30 дБ (отн. 1 мВт) и 10 дБ (отн. 1 мВт).

На генераторе А устанавливают испытательную частоту f1. На генераторе Б устанавливают частоту f2 выше частоты f1 на первое значение сдвига испытательных частот.

С помощью анализатора спектра на выходе ПЧ измеряют уровни на частотах f1, f2, f3 и f4. При измерении продуктов интермодуляции должны быть определены уровни обоих сигналов. Если они различные, то учитывают наибольшее значение.

Определяют значения точки пересечения по интермодуляции третьего порядка согласно формуле (18). Аналогично проводят измерения для других значений сдвига испытательных частот и затем для других значений испытательной частоты и сдвига частот и для другого значения уровня испытательных сигналов. Полученные значения точки пересечения представляют в виде таблицы. Таблица должна содержать для каждого измерения описание всех условий испытаний. Минимальное значение и среднеарифметическое значение для каждого условия испытания указывают в технической документации. Допускается дополнительно определять и указывать в технической документации значения точки пересечения по интермодуляции третьего порядка IР3 для отдельных полос или диапазонов частот.

5.4.7 Уровень фазового шума гетеродина относительно основного излучения определяют по схеме подключения оборудования, представленной на рисунке 14.

1 - испытуемое оборудование; 2 - анализатор спектра; 3 - источник высокочастотного сигнала с высокой спектральной чистотой (при необходимости)

Рисунок 14 - Схема подключения оборудования для определения уровня фазового шума гетеродина

Измерения проводят на частотах, указанных в технической документации на оборудование, с использованием анализатора спектра с опцией измерения фазового шума. При невозможности обеспечения низкого уровня фазового шума собственно анализатора спектра применяют внешний источник сигнала с высокой спектральной чистотой сигнала. Анализатор спектра подключают к выходу гетеродина (выход опорной частоты) оборудования. Устанавливают полосу обзора 50 кГц. Устанавливают отстройку по частоте (дельта-маркер) 10 кГц и режим усреднения отсчетов. После усреднения не менее 10 отсчетов определяют значение фазового шума в дБ/Гц относительно основного излучения.

5.4.8 Диапазон действия системы АРУ определяют по схеме подключения оборудования, представленной на рисунке 15.

1 - высокочастотный генератор сигналов; 2 - испытуемое оборудование; 3 - вольтметр переменного тока; 4 - эквивалент нагрузки; 5 - анализатор спектра

Рисунок 15 - Схема подключения оборудования для определения диапазона действия системы АРУ

Устанавливают минимально возможный уровень сигнала генератора, подаваемый на вход приемника.

Увеличивая уровень входного сигнала на 2 дБ, определяют соответствующее увеличение уровня сигнала на выходе приемника. Если увеличение уровня сигнала на выходе превышает 1,5 дБ, то повторяют процедуру проверки до тех пор, пока увеличение уровня на выходе приемника не составит менее 1,5 дБ. Среднеарифметическое значение двух соседних уровней входного сигнала, при которых шаг измерения выходного уровня стал ниже 1,5 дБ, принимают за порог срабатывания системы АРУ.

Устанавливают уровень входного сигнала равным порогу срабатывания системы АРУ. Регулировкой усиления по НЧ устанавливают номинальный уровень на выходе. Увеличивают уровень входного сигнала до тех пор, пока уровень выходного сигнала не увеличится на 6 дБ.

Отношение уровня входного сигнала, соответствующего увеличению выходного сигнала на 6 дБ при действии системы АРУ, к уровню входного сигнала, соответствующего порогу срабатывания системы АРУ, составляет диапазон действия системы АРУ.

5.4.9 Уровень мощности выходного низкочастотного сигнала приемника на нагрузке сопротивлением 600 Ом определяют по схеме подключения оборудования, представленной на рисунке 15.

При уровне сигнала на антенном входе приемника 0 дБ (отн. 1 мкВ) на низкочастотном выходе приемника, нагруженном на эквивалент нагрузки сопротивлением 600 Ом, должна быть обеспечена возможность установки номинального уровня выходного сигнала 0,775 В ручной регулировкой усиления при включенной системе АРУ.

5.4.10 КСВН антенного входа приемника определяют на частотах, указанных в технической документации на оборудование, с помощью измерителя комплексных коэффициентов передачи согласно руководству по эксплуатации используемого для измерения прибора.

5.4.11 Относительное отклонение частоты настройки приемника от номинального значения определяют по методикам, представленным в технической документации на оборудование конкретного типа.

5.4.12 Режимы детектирования сигналов проверяют по схеме подключения оборудования, представленной на рисунке 15.

Последовательно, устанавливая на генераторе сигналов виды сигналов в соответствии с 4.2.2, определяют возможность детектирования по индикатору приемника и звуковому сигналу на выходе приемника. Спектр сигнала на выходе ПЧ контролируют анализатором спектра.

Библиография

[1] Rec. ITU-RSM. 1413 Radiocommunication Data Dictionary for notification and coordination purposes. ITU-R Recommendations, SM Series, Geneva, 2004

[2] Rec. ITU-RSM. 1393 Common formats for the exchange of information between monitoring stations. ITU-R Recommendations, SM Series, Geneva, 2004

Ключевые слова: радиоконтроль, оборудование станций радиоконтроля автоматизированное, приемник, радиочастотный спектр, помеха, полоса частот, электромагнитная совместимость, требования, методы испытаний

 

 




ГОСТЫ, СТРОИТЕЛЬНЫЕ и ТЕХНИЧЕСКИЕ НОРМАТИВЫ.
Некоммерческая онлайн система, содержащая все Российские Госты, национальные Стандарты и нормативы.
В Системе содержится более 150000 файлов нормативно-технической документации, действующей на территории РФ.
Система предназначена для широкого круга инженерно-технических специалистов.

Рейтинг@Mail.ru Яндекс цитирования

Copyright © www.gostrf.com, 2008 - 2026