|
|
|
ГОСУДАРСТВЕННЫЙ КОМИТЕТ
РОССИЙСКОЙ ФЕДЕРАЦИИ АО «ДИАГНОСТИКА АВАРИЙНЫХ
СИТУАЦИЙ» ИНСТРУКЦИЯ Москва 2000 В инструкции представлены материалы по подготовке, проведению и организации похоронных церемоний, кремационного дела, устройству и содержанию кладбищ. Необходима для работников ритуальных служб всех уровней, руководителей субъектов Российской Федерации и органов местного самоуправления, а также рядовых граждан России. РАЗРАБОТАНА Госстроем России (В.П. Ковалевский, Л.Н. Гавриков) и АО «Диагностика аварийных ситуаций» (Н.И. Жуков, М.Ю. Лимонад, А.А. Королев) УТВЕРЖДЕНА И ВВЕДЕНА В ДЕЙСТВИЕ с 1 апреля 2000 г. приказом Госстроя России от 10.01.2000 № 3. ВЗАМЕН Инструкции о порядке похорон и содержанию кладбищ в РСФСР, утвержденной приказом Минжилкомхоза РСФСР от 12 января 1979 г. № 25. СОДЕРЖАНИЕ ВВЕДЕНИЕЖизнь человека на Земле сопровождается непрерывной сменой поколений - таков непреложный закон Природы. Похоронная культура является одной из древнейших форм социальной культуры, распространенной повсеместно. Места погребения всегда сопутствуют местам проживания человека. Хотя похоронная культура характеризуется устойчивостью форм, они с течением времени и изменением социальной ситуации видоизменяются и совершенствуются. Очередной цикл изменений в похоронной культуре связан с введением Федерального закона «О погребении и похоронном деле» от 12.01.96 г. № 8-ФЗ. Требования этого закона существенно расширили гражданские права в этой деликатной сфере обслуживания населения, что, в свою очередь, потребовало изменения подзаконных актов. Важнейшим понятием закона стало «достойное отношение» к покойному. До принятия закона основным документом в течение многих лет была «Инструкция о порядке похорон и содержании кладбищ в РСФСР». Значительная часть положений этих документов использована для разработки настоящей Инструкции, которая приведена в соответствие с требованиями федерального закона и конкретизирует их применительно к удовлетворению насущных нужд населения в области похоронной культуры. При рассмотрении процесса похорон основное внимание уделено гражданскому обряду. Остальные виды обрядовых церемоний рассмотрены в контексте их связи с гражданским обрядом. Приведенные приложения направлены на оказание методической помощи гражданам, органам местного самоуправления, специализированным службам по вопросам похоронного обслуживания населения. НОРМАТИВНЫЕ ССЫЛКИФедеральный закон «О погребении и похоронном деле» от 12.01.96 г. № 8-ФЗ Градостроительный кодекс Российской Федерации Земельный кодекс РСФСР (в редакции Закона РФ от 28.04.93 г. № 4888-1) ГОСТ Р 6.30-97. Унифицированная система организационно-распорядительной документации. Требования к оформлению документов ВСН 62-91*. Проектирование среды жизнедеятельности с учетом потребности инвалидов и маломобильных групп населения СНиП III-10-75. Благоустройство территорий СНиП 2.04.01-85*. Внутренний водопровод и канализация зданий СНиП 2.07.01-89*. Градостроительство. Планировка и застройка городских и сельских поселений СНиП 2.08.02-89*. Общественные здания и сооружения СНиП 2.09.02-85*. Производственные здания СНиП 2.09.04-87*. Административные и бытовые здания СанПиН 2.2.1/2.1.1.567-96./2.1.1.567-96. Санитарно-защитные зоны и санитарная классификация предприятий, сооружений и других объектов Санитарные правила устройства и содержания кладбищ № 1600-77 Устав гарнизонной и караульной служб Вооруженных сил Российской Федерации. Организация и несение гарнизонной службы, гл. 17 «Отдание воинских почестей при погребении» Положение о порядке лицензирования деятельности по оказанию ритуальных услуг (Постановление Правительства РФ от 26.12.95 г. № 1272) Правила бытового обслуживания населения (Постановление Правительства РФ от 15.08.97 г. № 1025) Указ Президента РФ от 29.06.96 г. № 1001. О гарантиях прав граждан на предоставление услуг по погребению умерших 1 ОБЛАСТЬ ПРИМЕНЕНИЯ1.1 Настоящая Инструкция определяет порядок организации похоронного дела, конкретизирует положения Федерального закона «О погребении и похоронном деле», касающиеся похоронного обряда (обряда захоронения останков или праха человека), а также содержания мест захоронения и работы специализированных служб по вопросам похоронного дела в Российской Федерации. Действие Инструкции распространяется на все государственные организации в области похоронного дела, организации иных форм собственности, работающие на рынке похоронных услуг в сфере, определяемой федеральным законом, а также на лиц, вовлеченных в похоронное обслуживание населения и взявших на себя соответствующие обязанности, также определенные федеральным законом. 1.2 Требования Инструкции могут быть развиты и дополнены территориальными нормативными и рекомендательными документами по вопросам похоронного дела, воинскими уставами, документами по проведению религиозных и профессиональных похоронных обрядов. Положения таких документов не должны противоречить требованиям настоящей Инструкции. 1.3 Не допускается насильственное склонение к проведению того или иного вида похоронного обряда, а также введение в обряд (в том числе и на основе волеизъявления умершего) элементов, нарушающих гражданские права и свободы, установленные действующим законодательством. 1.4 При расхождении требований настоящей Инструкции с требованиями международных соглашений по вопросам похоронного дела, заключенных Российской Федерацией, в случаях, когда затронуты интересы иностранных граждан или граждан Российской Федерации, умерших за рубежом, применяются соответствующие требования международных соглашений. 2 ОСНОВНЫЕ ПОНЯТИЯ, ТЕРМИНЫ И ОПРЕДЕЛЕНИЯАвтокатафалк - транспортное средство, предназначенное для перевозки гроба с телом, родственников и близких умершего на кладбище, к зданию траурных гражданских обрядов или в крематорий и возвращения участников похорон по указанному адресу. Автокатафалк оборудуется приспособлением для облегчения погрузки - выгрузки гроба, его фиксации во время движения и местами для участников похорон. Агент похоронной службы - штатный сотрудник салона-магазина специализированной службы по вопросам похоронного дела, предоставляющий услуги по организации похорон и обеспечению заказчика похоронными принадлежностями. Функции агента похоронной службы установлены настоящей Инструкцией. Административно-хозяйственная зона кладбища (крематория) - часть территории кладбища (крематория), на которой размещаются административно-бытовое здание, гравировальная мастерская, котельная (при значительном удалении кладбища или крематория от сетей ТЭЦ), материальный и инвентарный склады. Для административно-хозяйственной зоны предусматривается отдельный въезд. Бальзамирование тела - обработка тела умершего специальными составами с целью замедления разложения и дезодорации. Вероисповедальные кладбища - кладбища, предназначенные для погребения умерших одной веры (религии). Воинский обряд похорон - похороны военнослужащих в соответствии с обрядом, установленным уставами Вооруженных Сил РФ. Воинские кладбища - кладбища, предназначенные для погребения умерших (погибших) военнослужащих, граждан, призванных на военные сборы, сотрудников органов внутренних дел, участников войн, лиц, уволенных с военной службы (службы), если это не противоречит волеизъявлению указанных лиц, супруга, близких или иных родственников. Волеизъявление умершего (волеизъявление лица о достойном отношении к его телу после смерти) - пожелание, выраженное в устной форме в присутствии свидетелей или в письменной форме. Входная зона кладбища (крематория) - часть территории кладбища (крематория), на которой предусмотрены въезд траурных кортежей, вход для посетителей, стоянка транспорта, цветочный киоск, стенд с планом кладбища (крематория) и правилами их содержания, утвержденными в установленном порядке. Гарантия осуществления погребения - совокупность гарантий, обеспечивающая исполнение волеизъявления умерших, предоставление гарантированного перечня услуг по погребению и других положений Федерального закона «О погребении и похоронном деле», касающихся погребения умерших (погибших) военнослужащих, сотрудников органов внутренних дел, лиц, не имеющих супруга, близких родственников, иных родственников или законного представителя, а также умерших в период отбывания наказания в местах лишения свободы. Гарантированный перечень услуг по погребению - перечень услуг, предоставляемых на территории Российской Федерации на безвозмездной основе. Гражданские похороны - обряд похорон гражданских лиц, не включающий элементов военных и религиозных обрядов. Групповое погребение - погребение группы лиц, смерть которых наступила одновременно в результате аварий, катастроф и в других чрезвычайных ситуациях. Декор - система украшения сооружения или изделия. Захоронение - погребенные останки или прах. Здание траурных гражданских обрядов - здание ритуального назначения, строящееся по типовым проектам, предусматривающим соответствующее внешнее и внутреннее оформление, и включающее приемную-регистратуру, комнату руководителя обряда и оформления документов, вестибюль, зал ожидания, комнату для родственников, комнату формирования почетного караула, комнаты подготовки к обряду, траурный зал, комнату персонала, гардероб, курительную комнату, реквизит и технические помещения (вентиляционная, электрощитовая, отделение холодильных установок, холодильная камера, помещение для хранения тележек). Зона захоронений - часть территории кладбища, на которой осуществляется захоронение умерших в гробах или урн с прахом. Зона «моральной защиты» (моральная зона, зеленая защитная зона) - зона, разделяющая застройку территории общего пользования и объекта похоронного назначения. Она представляет собою часть территории кладбища (крематория) по его периметру с плотной полосой насаждений шириной 10-20 м, состоящей как минимум из двух рядов лиственных (до 30-35 %) и хвойных (до 65-70 %) деревьев и двухъярусной живой изгороди из кустарников. Зона траурных церемониалов - часть территории кладбища, на которой размещается здание траурных гражданских обрядов (крематорий) или площадка для проведения траурных церемоний. Исполнение волеизъявления умершего о погребении его тела (останков) или праха - гарантированное выполнение пожелания умершего, выраженное в устной форме в присутствии свидетелей или в письменной форме, быть погребенным на указанном им месте. Исполнители волеизъявления умершего - лица, указанные в его волеизъявлении, при их согласии взять на себя обязанность исполнить волеизъявление умершего. Катафалк-носилки для гроба - носилки, на которые устанавливается гроб для перенесения его по кладбищу к могиле в летнее время в случае невозможности использования катафалка-тележки. Носилки несут 8 чел. Катафалк-носилки для урны - носилки, на которые устанавливается переносной футляр с урной с прахом, для перенесения ее к месту захоронения. Носилки несут 4 чел. Катафалк-постамент - стационарное возвышение в зале прощания для установки на нем гроба во время обряда прощания. Катафалк-сани - сани, на которых в зимнее время гроб перевозится к месту захоронения. Кладбища с холмами над могилами - кладбища, на которых после осадки земли на могилах формируются могильные холмы, обкладываемые дерном, и на холмах размещаются надмогильные плиты. Кладбище - градостроительный комплекс или объект, содержащий места (территории) для погребения умерших или их праха после кремации. Кладбище газонного типа - кладбище, на котором поверхность могил после осадки земли планируется, и после установки памятника и посадки цветов перед ним засевается травосмесью. Кладбищенский период - время разложения и минерализации тела умершего. Книга регистрации захоронений - книга, в которой работники конторы кладбища регистрируют каждое захоронение. Книга регистрации установок надгробий - книга, в которой работники конторы кладбища регистрируют установку надгробий. Колумбарий - место захоронения (хранилище) урн с прахом. Колумбарий по вертикали делится на ярусы, ярусы делятся на ниши, закрываемые мемориальными плитами. Крематорий (кремационный комплекс) - ритуальное сооружение, предназначенное для предания тел (останков) умерших (погибших) огню (кремации). Кремация - предание тела умершего огню (огненное погребение). Кремация выполняется согласно прижизненному волеизъявлению умерших с последующим предоставлением места захоронения урны с прахом. Культовые здания и сооружения - объекты для проведения религиозных обрядов. Лицензирование деятельности по оказанию ритуальных услуг (услуг по погребению) - разрешение органов исполнительной власти субъектов Российской Федерации, выдаваемое юридическим и физическим лицам на отдельные виды работ или оказание похоронных услуг. Лицо, осуществляющее организацию погребения, - конкретное лицо, которому в письменной или устной форме в присутствии свидетелей умершим при жизни было поручено осуществить его погребение. Мемориальная плита колумбария - плита, закрывающая нишу колумбария, на которой указаны имя, отчество и фамилия, даты рождения и смерти захороненного. Места погребения - отведенные в соответствии с этическими, санитарными и экологическими требованиями участки земли с сооружаемыми на них кладбищами для захоронения тел (останков) умерших, стенами скорби для захоронения урн с прахом умерших, крематориями и другими зданиями и сооружениями, предназначенными для осуществления погребения умерших. Места погребения могут относиться к культурно-историческим объектам. Место захоронения невостребованных прахов - место на территории крематория, где осуществляется общее захоронение невостребованных прахов. Место почетных захоронений - место захоронений почетных лиц. Могила - углубление в земле для захоронения гроба или урн. Надмогильные сооружения (надгробия) - памятные сооружения, устанавливаемые на могилах: памятники, стелы, обелиски, кресты и т.п. Невостребованный прах - прах, не полученный лицом, которому выдан документ о кремации, в течение года со дня кремации. Ниши для захоронения урн с прахом - выемки в стенах скорби (колумбарных стенках), в которых устанавливаются урны с прахом. Ниши закрываются обычно мемориальными плитами. Нормы землеотвода для захоронения - размеры участков под захоронения, установленные нормативными документами. Обряд - символическая церемония, выполняемая в строго определенном порядке (по ритуалу). Общественное кладбище - кладбище, предназначенное для погребения умерших с учетом их волеизъявления либо по решению специализированной службы по вопросам похоронного дела. Общественные кладбища могут находиться в ведении органов исполнительной власти субъектов Российской Федерации или органов местного самоуправления, которые определяют порядок деятельности кладбищ. На общественных кладбищах: погребение может осуществляться с учетом вероисповедальных, воинских и иных обычаев и традиций; для погребения умерших предоставляется участок земли и могут создаваться воинские участки. Обряд похорон - обряд, в соответствии с которым осуществляются похороны. Озеленение кладбищ и крематориев - посадка деревьев, кустарников, цветов и трав на территории кладбищ и крематориев. Организатор похорон - см. церемониймейстер. Останки - тело умершего человека. Памятник - здесь: мемориальное надмогильное сооружение (плита, стела, обелиск, изваяние), на котором могут быть указаны фамилия, имя, отчество захороненного, даты рождения и смерти, и могут быть помещены изображения трудовых, боевых и религиозных символов, а также эпитафия. Перечень услуг по погребению - перечень, включающий услуги, предоставленные на безвозмездной основе или за плату заказчику специализированными службами по вопросам похоронного дела. Персонал, проводящий погребение, - группа лиц, включающая церемониймейстера, оркестрантов, персонал кладбищ и крематориев. Погребение - обрядовые действия по захоронению тела (останков) человека после его смерти. Погребение может осуществляться путем предания тела (останков) умершего земле (захоронение в могилу, склеп), огню (кремация с последующим захоронением урны с прахом), воде (захоронение в воду). Подушечки для наград умершего - подушечки, изготавливаемые из плотных тканей темно-красных тонов размером 300´300 мм, на которых размещаются ордена и медали умершего: один орден или 4 медали на одной подушечке. Показательный участок захоронений - участок на кладбище с примерами современных способов захоронений и оформления мест захоронения гроба с телом и урны с прахом после кремации. Поминки - поминальный обед, проводимый в определенном порядке в доме усопшего или других местах (ресторанах, кафе и т.п.). Похоронное дело - отрасль хозяйства Российской Федерации или ее субъекта, включающая в себя деятельность по оказанию ритуальных, юридических, производственных, обрядовых и иных сопутствующих услуг, связанных с созданием и эксплуатацией объектов похоронного назначения, а также организацией и проведением похорон. Похоронные принадлежности - деревянные и металлические гробы, урны для праха, венки, ленты (в том числе и с надписями), белые тапочки, покрывала и другие предметы похоронного ритуала. Похороны - обряд погребения останков или праха. Похороны по государственному протоколу - церемония похорон государственных лиц по ритуалу, установленному органами государственной власти. Похороны по деловому протоколу - церемония похорон работников промышленной, банковской, управленческой сфер по ритуалу, установленному руководством этих сфер. Почетный караул - группа торжественного сопровождения и символической охраны. Прах - останки тела умершего после кремации, извлечения из них инородных предметов (гвозди от гроба и т.п.) и размола в мельнице-кремуляторе. Пункт выдачи инвентаря для ухода за могилой - помещение, в котором хранятся и выдаются посетителям кладбищ на безвозмездной основе инвентарь для ухода за могилой - лопаты, грабли, ведра и т.д. Развеивание праха - один из способов захоронения праха, заключающийся в его разбрасывании по какой-либо территории. Регистрационный знак на новой могиле - табличка с указанием фамилии, имени и отчества захороненного, дат его рождения и смерти. Регистрация захоронения - запись о захоронении умершего в регистрационной книге на основании свидетельства о смерти и счета-заказа на похороны, осуществляемая в конторе кладбища и содержащая фамилию, имя, отчество умершего, даты его рождения и смерти, дату захоронения, номера квартала, сектора и могилы, где захоронено тело (останки), фамилию, имя и отчество ответственного за могилу. Религиозный обряд похорон - обряд похорон, содержание которого устанавливается религиозными организациями, конфессиями. Может включаться составной частью в общегражданский обрядовый церемониал. Ритуал - порядок проведения обряда, в том числе похоронного. Может включать сценарий обряда, тексты речей и песнопений, описание одежды и атрибутики, репертуар сопровождения, режиссуру и ремарки к ней. Ритуальное (похоронное) обслуживание населения - предоставление населению определенного перечня похоронных услуг на безвозмездной основе или за плату. Ритуальные здания и сооружения - здания и сооружения для проведения обрядов, в том числе прощания с умершими. Ритуальный зал крематория - траурный зал в здании крематория, где проводится обряд прощания. Родственная могила - могила, в которой уже захоронен родственник умершего. Салон-магазин (магазин) специализированной службы по вопросам похоронного дела - это учреждение, в котором централизованно решаются вопросы, связанные с организацией и проведением похорон, оформляются документы на похороны, заказываются и оплачиваются услуги и похоронные принадлежности, доставляемые по адресу, указанному заказчиком. Салон-магазин производит продажу похоронных принадлежностей по образцам, магазин - непосредственно со склада при магазине. Обязанности салонов-магазинов, их оборудование и штаты регламентированы «Инструкцией о порядке похорон и содержании кладбищ в Российской Федерации». Санитарные и экологические требования к размещению мест погребения - требования, определяемые в соответствии с санитарными правилами и нормами с учетом застройки города или иного поселения, гидрологических характеристик, особенностей рельефа местности, состава грунтов, предельно допустимых экологических нагрузок на окружающую природную среду. Свидетельство о смерти - медицинский, юридический и учетный документ, удостоверяющий факт и причину смерти и являющийся источником информации для государственной статистики причин смерти и основанием для оформления документов на погребение. Свидетельство о смерти может быть медицинским (врачебным) или государственным документом. Семейные (родовые) захоронения - участки земли на общественных кладбищах, предоставленные в соответствии с законодательствами Российской Федерации или субъектов Российской Федерации для семейных (родовых) захоронений. Склеп - подземное или заглубленное в землю сооружение, часть здания или сооружения, предназначенное для погребения. Соболезнование - письменное послание или устное обращение со словами скорби, сожаления и сочувствия. Сопроводительная карточка кремируемого - карточка, содержащая регистрационный номер, номер ритуального зала, фамилию, имя и отчество, возраст и пол кремируемого, подпись диспетчера. Социальное пособие на погребение - пособие, выплачиваемое для компенсации расходов по погребению умерших лицам, взявшим на себя обязанность осуществить погребение. Размер этого пособия равен стоимости услуг по погребению, предоставляемых на безвозмездной основе, согласно гарантированному перечню, определенному Федеральным законом «О погребении и похоронном деле», но не превышает десять минимальных размеров оплаты труда. Специализированные службы по вопросам похоронного дела - службы, создаваемые органами исполнительной власти субъектов Российской Федерации или органами местного самоуправления, на которые возлагается обязанность по осуществлению погребения умерших. Порядок деятельности этих служб определяется создавшими их органами. Стены скорби - места в виде стен для захоронения урн с прахом умерших. Счет-заказ на похороны - документ с уголковым штемпелем организации, оформившей заказ, с указанием в правом верхнем углу кода организации, табельного номера агента похоронной службы и телефона для справок. Траур - вид поведения, связанный с бытовыми ограничениями и психологическими переживаниями по поводу постигшей утраты близкого человека Траурная одежда - вид одежды для мужчин и женщин, предписанный траурным этикетом. Траурная процессия - похоронное или мемориальное шествие, колонны транспортных средств, прощальные и поминальные митинги и манифестации, гражданские панихиды. Траурное шествие - обрядное шествие участников похорон. Траурные ленты для венков - ленты, которые прикрепляются к венкам, на лентах указывают, от кого возложен данный венок. Траурный кортеж - похоронная траурная колонна. Траурный митинг (гражданская панихида) - один из видов траурных процессий, организуемых в залах зданий или на открытом воздухе по установленному распорядку. Траурный этикет - нормы и правила поведения, направленные на решение психологических и организационных задач во время церемонии погребения. Урна с прахом - сосуд, в который помещается запаянный целлофановый пакет с прахом умершего. Урны могут иметь различные внешние оформления. Участки-кварталы кладбища - участки, на которые разбивается дорожной сетью зона захоронения кладбища. Нумерация кварталов устанавливается согласно чертежу генерального плана кладбища. Номера кварталов указываются на табличках, укрепляемых на столбиках, устанавливаемых на углах кварталов. Участники погребения - группа лиц, непосредственно участвующая в похоронах и включающая в себя взявших на себя обязанности проведения погребения близких родственников, друзей, сослуживцев, соседей, священников, певчих и др. Церемониймейстер - организатор погребения, специалист в области похоронной обрядности, который может быть сотрудником специализированной службы по вопросам похоронного дела, салона-магазина, органа местного самоуправления или протокольной службы места, где работал умерший. Церемония похорон - церемония, включающая в себя совокупность обрядов омовения и подготовки к похоронам, траурного кортежа, прощания и панихиды, переноса останков к месту погребения, захоронения останков (или праха после кремации), поминовения. Шильдик - карточка с фотографией, указанием должности, фамилии, имени и отчества владельца, носимая на левой стороне груди. Эпитафия - траурная надпись на надмогильном сооружении или мемориальной плите в форме литературного произведения, как правило, символического содержания. Этикет - традиционные общепринятые правила поведения. Ярусы колумбариев (стен скорби) - горизонтальные ряды ниш, в которых размещают урны с прахом. 3 ДОКУМЕНТЫ3.1 Документы в сфере похоронного обслуживания могут быть: обязательными или рекомендательными; относиться к захоронению в землю или кремации; удостоверять личность работников похоронных служб. 3.2 К обязательным документам относятся: волеизъявление о достойном отношении к телу и памяти умершего (приложение 1); свидетельское волеизъявление о достойном отношении к телу и памяти после смерти (приложение 2); счет-заказ на похороны (приложение 3); удостоверение агента похоронной службы (приложение 4); удостоверение церемониймейстера (приложение 5); удостоверение о захоронении (приложение 6); справка о кремации (приложение 7); документ на получение праха (приложение 8); заявление на захоронение (приложение 9); удостоверение о захоронении урны с прахом (приложение 10); книга регистрации установки надгробий (приложение 11); свидетельства о смерти; журнал регистрации кремаций (приложение 12); регистрационная карточка о кремации (приложение 13); сопроводительная карточка кремируемого (приложение 14); книга регистрации захоронений (приложение 15); регистрационная книга захоронения урн (приложение 16). 3.3 К рекомендательным документам относятся: памятка для комиссии по организации и проведению похорон (приложение 17); краткие сведения об умершем (приложение 18). 3.4 Документы в сфере похоронного обслуживания включают в себя: Документ на получения праха - справка, включающая название города и крематория, где выполняются кремация, регистрационный номер кремируемого, его фамилию, имя, отчество, возраст, дату кремации, время, когда выдается прах (дни и часы), фамилию, имя, отчество ответственного за получение праха, перечень документов, необходимых для получения праха, срок хранения праха, срок хранения праха в крематории со дня кремации, телефон для справок, фамилию, имя, отчество и подпись представителя администрации крематория. Документы для захоронений - набор документов, включающий свидетельство о смерти, счет-заказ на похороны, заявление о захоронении, удостоверение о захоронении (удостоверение о захоронении урны с прахом), книгу регистрации установки надгробий (см. пункты 5, 6, 7, 9, 12, 14, 15 данного раздела). Документы о кремациях - набор документов, включающий справку о кремации, документ на получение праха, журнал регистрации кремации, регистрационную карточку о кремации и сопроводительную карточку - карточку кремируемого (см. пункты 1, 4, 8, 10, 11 данного раздела). Журнал регистрации кремаций - книга формата А3 (297´420), которая имеется в крематории в единственном экземпляре и может дублироваться только в ЭВМ. Листы журнала нумеруются, журнал прошнуровывается и опечатывается. Он возобновляется ежегодно, отработанная книга хранится бессрочно в администрации крематория, регистрационные номера возобновляются с № 1. Каждый лист журнала включает регистрационный номер, фамилию, имя, отчество умершего, сведения о том, кем, где, когда выдано свидетельство о смерти, его номер, время проведения ритуала прощания (дата, часы и минуты), номер ритуального зала крематория, где проходило прощание, фамилию, имя и отчество оформляющего заказ на кремацию. Заявление о захоронении - бланк, заполняемый лицом, осуществляющим организацию погребения, и включающий фамилию, имя, отчество последнего, место захоронения, дату и подпись заявителя, а также заключение администрации кладбища о возможности захоронения, заверенное подписью администратора с указанием даты. Книга регистрации захоронений - книга, в которой работники конторы кладбища регистрируют каждое захоронение, с указанием фамилии, имени, отчества захороненного, номера квартала, сектора, могилы, даты захоронения. Книга регистрации установок надгробий - книга, в которой работники конторы кладбища регистрируют установку надгробий. На обложке книги указываются название города и кладбища, дата начала и окончания записей в ней, которые содержат регистрационный номер, фамилию, имя и отчество захороненного, данные о документе изготовителя надгробия, дату установки надгробия, номера квартала, сектора и могилы (колумбария, его яруса и ниши), данные о материале и размерах надгробия, данные о разрешении на установку надгробия, фамилию, имя, отчество и адрес лица, ответственного за могилу (нишу колумбария). Регистрационная карточка о кремации - карточка, в которой указаны номер кремации, фамилия, имя, отчество умершего, его возраст, пол и национальность, время кремации, фамилия, имя и отчество лица, получающего прах, его адрес и телефон, а также подпись о получении документа на выдачу праха и дата. Регистрационная книга захоронения урн - книга, в которой записываются сведения о захоронении урн с прахом, содержащие фамилию, имя, отчество умершего, дату смерти, дату и место кремации, дату захоронения, номера квартала, сектора и могилы, где захоронен прах, или номера яруса и ниши колумбарной стены, фамилию, имя и отчество ответственного за захоронение. Регистрационная карточка кремируемого - карточка, содержащая регистрационный номер, номер ритуального зала, фамилию, имя и отчество, возраст и пол кремируемого, подпись диспетчера. Сопроводительная карточка изготавливается из плотной бумаги яркой расцветки. По окончании ритуала прощания после закрытия и опломбирования гроба она прибивается на торец крышки или помещается в специальный карман на обивке гроба (если он предусмотрен). После этого гроб направляется в кремационное отделение и доставляется к кремационной печи, где сопроводительная карточка снимается с крышки гроба (вынимается из кармана) и помещается в карман на той печи, где производится кремация. По завершении кремации прах выгребается из печи в специальный контейнер, в карман которого из кармана печи перекладывается «сопроводительная карточка». Затем после окончательной подготовки праха (извлечение гвоздей и других магнитоактивных предметов, размол и т.д.) и засыпки его в урну эта карточка также помещается в урну. Снаружи на урне указывается только регистрационный номер, по которому определяется ее принадлежность. При захоронении урны желательно «сопроводительную карточку» из нее не вынимать. Справка о кремации - справка, в которой указывается название города и крематория, и записано, что тело умершего (фамилия, имя, отчество) предано кремации (дата, число, минуты), а также, что прах выдан для захоронения (место захоронения). Справка подписывается диспетчером крематория и заверяется печатью специализированной службы по вопросам похоронного дела. В ней указываются дата выдачи и телефон для справок. Счет-заказ на похороны - документ с уголковым штемпелем организации, оформившей заказ, с указанием в правом верхнем углу кода организации, табельного номера агента похоронной службы и телефона для справок. Счет-заказ включает шесть вертикальных столбцов - номер раздела, код, наименование изделия или услуги (применительно к автотранспортным услугам: указываются дата и время подачи, краткое описание маршрута следования автотранспорта), количество изделий, прейскурант (цена), общая стоимость изделий или услуг. В горизонтальных строках вносятся принадлежности (похоронные), надмогильные сооружения, автотранспортные услуги (доставка принадлежностей, услуги катафального и пассажирского транспорта), услуги по подготовке тела к захоронению, услуги работников похоронной службы, услуги оркестра, установка надмогильного сооружения, услуги на кладбище (рытье могилы и захоронение) и в крематории (кремация с выдачей праха, предоставление урны для захоронения праха, организация музыкального сопровождения); услуги агента похоронной службы, прочие услуги. Счет-заказ имеет свой номер и в «шапке» содержит фамилию, имя и отчество умершего, его возраст (полные годы), дату смерти, серию, номер и дату выдачи свидетельства о смерти, наименование отдела ЗАГСа, выдавшего свидетельство. В конце счета-заказа указаны документы, необходимые в день похорон (свидетельство о смерти, паспорт заказчика, оформленный счет-заказ, удостоверение на могилу, квитанция об оплате родственного захоронения, при отправке цинкового гроба - справка СЭС), а также общая стоимость заказа, подтверждение о получении указанной суммы агентом, банковские реквизиты похоронной службы, подписи заказчика и агента похоронной службы. Удостоверение агента похоронной службы - книжечка формата 90´60 мм с жесткой обложкой, на которой выполнено тиснение «Удостоверение агента похоронной службы». На стр. 1 указано: «Специальная служба по вопросам похоронного дела», «Удостоверение агента похоронной службы», название города, где эта служба организована. На стр. 2 указаны номера салона-магазина, данного удостоверения, кому оно выдано (фамилия, имя, отчество), до какого времени удостоверение действительно. Данные стр. 2 заверяются подписью директора салона-магазина и печатью. На стр. 3 приклеивается фотокарточка владельца удостоверения размером 30´40 мм, указываются даты его выдачи и продления сроков действия. В конце приводятся личная подпись агента и телефон салона-магазина. Удостоверение о захоронении - книжечка формата 90´60 мм с жесткой обложкой, на которой имеется тиснение «Удостоверение о захоронении». На стр. 1 указано: «Специализированная служба по вопросам похоронного обслуживания», «Удостоверение о захоронении», название города, где осуществляется захоронение. На стр. 2 указаны салон-магазин, выдавший удостоверение, кому оно выдано (Ф.И.О), регистрация захоронения кого (Ф.И.О.) произведена, дата захоронения, название кладбища, номера квартала, сектора и могилы. Приведенные данные заверяются подписью заведующего кладбищем с указанием его фамилии, имени, отчества и печатью. Внизу стр. 2 указывается дата регистрации. На стр. 3-5 приводятся данные об установке и регистрации надгробия, о повторных захоронениях в данную могилу гроба или урны с прахом, о дополнительных надписях на надгробии о повторных захоронениях. Удостоверение о захоронении урны с прахом - книжечка формата 90´60 мм с жесткой обложкой, на которой выполнено тиснение «Удостоверение о захоронении урны с прахом». На стр. 1 указано: «Специализированная служба по вопросам похоронного дела», «Удостоверение о захоронении урны с прахом», название города, где осуществлено захоронение. На стр. 2 указано, кому (Ф.И.О.) дано удостоверение о регистрации захоронения урны (с чьим (Ф.И.О.) прахом), на кладбище какого крематория осуществлено захоронение, номера квартала, сектора, могилы, данные о документе о кремации, регистрационный номер кремации. Сведения заверяются подписью заведующего кладбища с указанием его фамилии, имени, отчества и печатью. Внизу стр. 2 указывается дата регистрации. На стр. 3-5 приводятся данные об установке и регистрации надгробия, в случае помещения урны в колумбарий - о регистрации установки урны с прахом в колумбарий (стр. 4) с указанием его номера, номеров яруса и ниши, данные о документе о кремации и регистрационный номер кремации, сведения (стр. 5) об установке и регистрации мемориальной плиты (приводятся номера ниши, яруса и колумбария). Удостоверение церемониймейстера - в точности повторяет «Удостоверение агента похоронной службы» (см. пункт 13 данного раздела), только вместо слов «Удостоверение агента похоронной службы» в нем указано «Удостоверение церемониймейстера». 3.5. К документам, удостоверяющим личность работников похоронных служб, относятся удостоверения агента похоронной службы и церемониймейстера (см. пункты 13 и 16 раздела 3.4). 4 ОСУЩЕСТВЛЕНИЕ ГОСУДАРСТВЕННЫХ ГАРАНТИЙ
|
|||||||||||||||||||||||||||||||||||||||||||||||||||||||||||||||||||||||||||||||||||||||||||||||||||||||||||||||||||||||||||||||||||||||||||||||||||||||||||||||||||||||||||||||||||||||||||||||||||||||||||||||||||||||||||||||||||||||||||||||||||||||||||||||||||||||||||||||||||||||||||||||||||||||||||||||||||||||||||||||||||||||||||||||||||||||||||||||||||||||||||||||||||||||||||||||||||||||||||||||||||||||||||||||||||||||||||||||||||||||||||||||||||||||||||||||||||||||||||||||||||||||||||||||||||||||||||||||||||||||||||||||||||||||||||||||||||||||||||||||||||||||||||||||||||||||||||||||||||||||||||||||||||||||||||||||||||||||||||||||||||||||||||||||||||||||||||||||||||||||||||||||||||||||||||||||||||||||||||||||||||||||||||||||||||||||||||||||||||||||||||||||||||||||||||||||||||||||||||||||||||||||||||||||||||||||||||||||||||||||||||||||||||||||||||||||||||||||||||||||||||||||||||||||||||||||||||||||||||||||||||||||||||||||||||||||||||||||||||||||||||||||||||||||||||||||||||||||||||||||
|
Размеры, м |
||
|
ширина |
длина (в глубину) |
|
|
1 |
1,0 |
2,0 |
|
2 |
1,8 |
2,0 |
|
3 |
2,6 |
2,0 |
|
4 |
3,6/1,8 |
2,0/4,0 |
|
5 |
2,6 |
4,0 |
|
6 |
2,6 |
4,0 |
10.15 При захоронении гроба с телом или тела без гроба глубину могилы следует устанавливать в зависимости от местных условий (характера грунтов и уровня стояния грунтовых вод); при этом глубина должна составлять не менее 1,5 м (от поверхности земли до крышки гроба). Во всех случаях отметка дна могилы должна быть на 0,5 м выше уровня стояния грунтовых вод.
Глубину могил следует делать не более 2- 2,2м.
Намогильную надпись следует устраивать высотой 0,3-0,5 м от поверхности земли.
При захоронении тела умершего в сидячем положении слой земли над трупом, включая на могильную насыпь, должен быть не менее 1 м.
10.16 Не допускается устройство захоронений в разрывах между могилами на участке, на обочинах дорог и в пределах защитных зон, в том числе моральной зоны.
10.17 Каждое захоронение регистрируется работником конторы кладбища в книге установленной формы.
Кроме записи в книгу работник делает соответствующую отметку на разбивочном чертеже квартала кладбища. Родственнику, ответственному за могилу, выдается удостоверение о захоронении с указанием фамилии, имени и отчества захороненного, номера квартала, сектора, могилы и даты захоронения. В удостоверение вносят данные об установке надгробия, которые отмечаются также и в «Книге регистрации установки надгробий» (приложение 11).
Оборудование и эксплуатация территории
10.18 На кладбищах следует предусматривать:
а) стенд с планом кладбища. На плане должны быть обозначены основные зоны кладбища, здания и сооружения, кварталы и секторы захоронений и дана их нумерация. Стенд с планом следует устанавливать на территории кладбища у главного входа;
б) указатели расположения зданий и сооружений, пункта выдачи инвентаря, общественных туалетов;
в) стенд для помещения объявлений и распоряжений администрации, правил посещения кладбищ, прав и обязанностей граждан;
г) показательный участок с примерами современных способов захоронений и оформления мест захоронений гроба с телом и праха после кремации;
д) общественное место захоронения «невостребованного праха», которое отмечают стелой или обелиском без указания фамилий похороненных;
е) стационарные скамьи, садовые диваны, которые устанавливают у основных зданий, на аллеях, кварталах захоронений и на площадках для отдыха;
ж) переносные стулья, которые должны находиться в секторах захоронений (6-8 на один сектор);
з) теневые навесы и перголы для отдыха посетителей;
и) телефоны-автоматы;
к) автоматы газированной воды;
л) чаши с кранами для полива зеленых насаждений;
м) общественные туалеты;
н) домики для птиц;
о) мусоросборники и урны для мусора.
10.19 Для перевозки и переноса гробов по территории на каждом кладбище должны иметься катафалки-тележки, катафалки-сани, катафалки-носилки; для переноса урн - катафалки-носилки.
10.20 На каждом кладбище должны быть деревянные крышки для защиты могилы, подготовленной к захоронению, от дождя и снега.
11.1 В зависимости от рельефа участка, имеющегося озеленения и других природных факторов кладбища могут предусматриваться:
регулярного типа - на участках со спокойным рельефом;
ландшафтные (мемориальные парки) на участках со сложным рельефом, дающим возможность использовать различные приемы ландшафтной архитектуры;
смешанного типа - с выделением одной части территории для ландшафтных решений и организацией остальной части по регулярной схеме.
11.2 При выделении под кладбища территорий, занятых лесом, следует производить выборочные вырубки деревьев с тем, чтобы использовать естественные лесные угодья в качестве СЗЗ, ЗМЗ и озеленения территории кладбища.
11.3 Озеленение и благоустройство территорий объектов похоронного обслуживания должны проектироваться в соответствии с требованиями «Инструкции о порядке похорон и содержании кладбищ в РСФСР» и раздела 4 «Ландшафтно-рекреационная территория» СНиП 2.07.01-89*.
11.4 Все работы по застройке и благоустройству территорий объектов похоронного обслуживания должны выполняться с максимальным сохранением существующих деревьев, кустарников и растительного грунта.
На участках зданий и сооружений похоронного назначения рекомендуется предусматривать озелененную зону «моральной защиты» шириной не менее 20 м, стоянку автокатафалков и автотранспорта, благоустроенные места встречи участников похорон, урны для сбора мусора, площадки для мусоросборников с подъездами к ним.
11.5 Дорожная сеть по всей территории кладбищ, на отдельных участках, в том числе участках зданий и сооружений, в частности от их значения и размеров, расчетной интенсивности движения, подразделяется на следующие категории:
магистральные дороги, центральные площади и главные аллеи;
межквартальные дороги;
внутриквартальные дороги;
дорожки и тротуары.
11.6 Магистральные дороги предназначены для транспортного обслуживания центральных площадей, главных аллей, хозяйственной зоны, имеющих наибольшую нагрузку и интенсивность движения, а также для подъезда пожарных автомобилей или техники.
11.7 Межквартальные дороги предназначены для проезда автомашин с целью подвоза памятников и уборки территории.
11.8 Внутриквартальные дороги, дорожки и тротуары предназначены для пешеходной связи в секторах, а внутриквартальные дороги - и для проезда местного моторизованного хозяйственного транспорта.
11.9 Основные элементы поперечного профиля дорог следует принимать по таблице 2.
11.10 При проектировании дорожной сети с укрепленными обочинами и открытой системой водоотвода поперечный профиль следует принимать двухскатным с уклоном 2-3 % в зависимости от типа покрытия.
11.11 Тип покрытия и конструкции дорожных одежд рекомендуется применять по таблице 3 исходя из транспортно-эксплуатационных требований и категорий дорог с учетом интенсивности движения транспортных средств, климатических и грунтово-гидрологических условий, а также использования местных строительных материалов.
Таблица 2
|
Значение показателей категорий дорог |
||||
|
магистральные |
межквартальные |
внутриквартальные |
пешеходные дорожки |
|
|
1 Число полос движения, шт. |
2-4 |
2 |
2 |
По расчету |
|
2 Ширина проезжей части, м |
3,5-7,0 |
3,0 |
2,75 |
1,0 |
|
3 Ширина обочины, м |
2,0 |
1,5 |
1,0 |
0,5 |
|
4 Ширина пешеходной части тротуара, м |
2,25 |
1,5 |
1,0-1,5 |
1,0 |
Таблица 3
|
Тип покрытия |
|
|
Магистральные дороги, главные аллеи и площадки, хоздворы и межквартальные дороги |
Мелкозернистый асфальтобетон или сборные железобетонные плиты |
|
Внутриквартальные дороги |
Щебеночные улучшенные цементно-грунтовые смеси |
|
Дорожки по секторам |
Грунт, улучшенный цементом или песчано-гравийной смесью |
|
Тротуары |
Песчаный асфальт, сборочные железобетонные плиты |
11.12 Проезжая часть дорог, предназначенная для проезда пожарных автомобилей, должна обеспечивать нагрузку на ось не менее 20т.
Проезжую часть дорог с асфальтобетонным покрытием необходимо ограничивать бетонным бортовым камнем сечением не менее 15´30 см или устраивать укрепление щебнем обочины шириной 1,0-1,5 м.
11.13 На участках, не имеющих естественного стока или с уклонами, превышающими максимально допустимые, необходимо проводить мероприятия по инженерной подготовке территории.
11.14 Водоотвод атмосферных и талых вод с территории объектов похоронного назначения необходимо предусматривать, как правило, поверхностный по лоткам проезжей части дорожной сети. При применении открытой сети водоотвода размеры кюветов и канав трапецеидального сечения следует принимать не менее: ширина по дну - 0,4 м, глубина - 0,4 м.
11.15 Водоотводы с участков кладбищ с традиционным способом захоронения в пониженные места прилегающих территорий предусматриваются только по согласованию с санитарно-эпидемиологической службой. При размещении кладбищ на склонах в целях защиты территории от подтопления водами с верховой стороны должны устраиваться нагорные канавы. Допускается террасирование склонов.
11.16 Ширину разрывов между могилами следует принимать не менее 0,5 м.
Ширину пешеходных дорожек между могилами или их сдвоенными рядами на участке следует принимать не менее 1 м.
Вдоль пешеходных дорожек следует предусматривать урны для сбора мелкого мусора.
12.1 При проектировании зданий и сооружений похоронного обслуживания следует учитывать требования ВСН 62-91* по обеспечению доступности их для инвалидов и маломобильных групп населения.
Рекомендуется устраивать приспособления в туалетах для инвалидов, пользующихся креслами-колясками, закругление углов стен, мебели, оборудования, пандусы на путях движения, дополнительные поручни.
При проектировании путей движения инвалидов на объектах похоронного назначения рекомендуется обозначать пути слепых и инвалидов с нарушениями опорно-двигательного аппарата.
12.2 Учитывая то, что в России правостороннее автомобильное движение, а в Москве для перевозки гроба с телом и людей, участвующих в похоронах, используются катафалки-автобусы, подъездная дорога к главному входу должна подходить с правой стороны.
12.3 Над входом и выходом из ритуального здания следует устраивать укрытия от непогоды. При устройстве портика с колоннами расстояние от колонн до входа или выхода должно обеспечивать свободное открывание дверей автотранспорта и здания.
В ритуальных залах не рекомендуется демонстрировать перемещение гроба, а также не следует устраивать лестницы на путях движения процессий с гробом при входе в здания похоронного назначения.
При отсутствии пандусов уровень пола при входах и выходах из зданий не должен превышать уровня дороги у зданий более чем на высоту одной ступени.
12.4 Состав и площади основных помещений бюро похоронного обслуживания рекомендуется принимать по приложению 19.
12.5 Состав и площади помещений бюро-магазина похоронного обслуживания рекомендуется принимать по приложению 19 с дополнением следующими помещениями:
демонстрационно-торговый зал;
комната продавцов;
хозяйственно-складские помещения.
12.6 В здании бюро-магазина похоронного обслуживания допускается объединение вестибюля и демонстрационно-торгового зала.
12.7 Дома траурных обрядов и крематории (типа 1) допускается проектировать с одним или несколькими ритуальными залами (см. пункт 12.9).
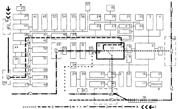
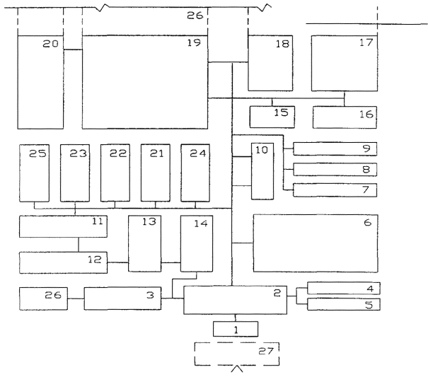
12.8 Рекомендуемые состав и площади основных помещений Дома траурных обрядов приведены в приложении 20. Функционально-технологическая схема Дома траурных обрядов с расширенным составом помещений дана в приложении 21.
12.9 Состав обрядовой и обслуживающей частей крематория (типа 1) идентичен составу группы помещений Дома траурных обрядов (см. приложение 20). При этом состав помещений крематория (типа 1) дополняется помещениями кремационной части здания по приложению 22.
12.10 При Доме траурных обрядов и крематории (типа 1) может предусматриваться хозяйственный двор с неотапливаемыми складскими помещениями для похоронных принадлежностей, предметов похоронного ритуала, одежды, обуви и материально-технических средств и отапливаемыми помещениями мастерских и гаражей.
12.11 Рекомендуемый состав основных групп и площадок помещений крематория (типа 2) приведен в приложении 23.
Функционально-технологическая схема крематория (типа 2) дана в приложении 24.
В состав крематория входят здания и сооружения административно-хозяйственного, ритуального и технологического назначения для подготовки и выполнения кремации, учета, хранения и выдачи урн с прахом. Технологические цеха крематориев оснащаются кремационными установками (печами).
12.12 В однозальных крематориях рекомендуется устанавливать не менее двух кремационных печей, в двухзальных - трех В крематориях (типа 2) количество кремационных печей определяется расчетом исходя из количества обслуживаемых Домов траурных обрядов.
12.13 Пропускную способность одного ритуального зала Дома траурных обрядов или крематория (типа 1) определяют из расчета 15-30 мин. на проведение одного обряда прощания при ежедневной односменной работе, кроме праздничных и санитарных дней.
Пропускную способность крематория (кремационной печи) определяют в среднем из расчета одного часа на одну кремацию.
Порядок деятельности крематориев определяется органами исполнительной власти субъектов Российской Федерации или органами местного самоуправления.
12.14 Архитектурно-планировочные решения зданий и сооружений похоронного обслуживания следует принимать, соблюдая основные требования:
помещения для людей, участвующих в похоронах, должны быть изолированы от помещений, предназначенных для работы обслуживающего персонала, и обеспечивать звукоизоляцию от санузлов и вентиляционных установок;
все помещения для посетителей рекомендуется размещать на одном уровне пола. Помещения для санитарно-гигиенической и парикмахерской подготовки умерших, помещения для одевания, укладывания в гроб и косметической подготовки умерших, охлаждаемые помещения для предпохоронного сохранения умерших и технические помещения допускается размещать в цокольном этаже;
входная и обрядовая группы помещений должны планировочно обеспечить одновременное пребывание в них двух процессий в однозальном, а в двухзальном здании - четырех процессий при полной визуальной изоляции и недопущении их пересечений и встреч на протяжении всех подготовительных и обрядовых этапов процесса.
12.15 В двухзальных Домах траурных обрядов и крематориях (типа 1) следует предусматривать отдельные вестибюли при каждом траурном зале.
12.16 Помещение для ведущих ритуал, комнаты для родственников, оказания медицинской помощи, комната священнослужителя должны иметь удобную связь с вестибюлем и траурным залом.
12.17 Для отдания воинских почестей при погребении умерших (погибших) военнослужащих (салют тремя ружейными залпами) рядом со входом в здание следует предусматривать площадку с твердым покрытием для построения на ней воинского подразделения - почетного эскорта.
12.18 В траурных залах Домов траурных обрядов и крематориев следует предусматривать катафалк для установки гроба;
место для установки крышки гроба;
место для установки венков и вазонов;
государственные символы: герб России, герб города и т.п. (на стене рядом с катафалком);
места для съемных (переносных) религиозных символов;
кафедру для выступающих;
места для сидения родных и близких (переносные).
12.19 В залах вручения урн следует предусматривать постамент для установки погребальной урны и размещения на нем подсвечников или декоративных светильников, цветов, катафалк-носилки для переноса погребальной урны к месту захоронения, а также звуковоспроизводящую установку.
12.20 Рекомендуемый состав групп и площади основных помещений административно-бытового и обрядового здания кладбища приведены в приложении 25, а функционально-технологическая схема здания - в приложении 26.
12.21 В зданиях колумбариев в три и более этажей следует предусматривать лифты для посетителей и инвалидов, пользующихся колясками, а в двухэтажных зданиях - пандусы.
12.22 В здании колумбария целесообразно предусматривать вестибюль, залы захоронений, комнату для молений, комнату персонала, подсобные помещения, кладовые уборочного инвентаря, радиоузел, а также помещения инженерных служб. В здании, имеющем несколько входов, вестибюль следует предусматривать при каждом входе. Допускается предусматривать гардероб верхней одежды и комнаты для поминовений (поминальных трапез).
12.23 Высоту залов захоронений рекомендуется принимать не менее 2,5 м при 5-ярусном размещении ниш (ячеек) для установки в них погребальных урн. Вместимость здания-колумбария определяется заданием на проектирование. Размеры ниш зависят от формы, объема и заданной вместимости погребальных урн, но не должны быть менее 400´400´300 мм.
12.24 В вестибюлях и залах захоронений следует предусмотреть места отдыха посетителей и цветочное оформление (фитодизайн).
12.25 Кремационный зал рекомендуется размещать в одном уровне с траурным залом. Допускается размещение кремационного зала и технологически связанных с ним помещений на уровень ниже траурного зала.
В исключительных случаях, обусловленных рельефом участка, допускается зал прощания размещать над помещением для санитарно-гигиенической, парикмахерской, косметической подготовки умерших, их одевания и укладывания в гробы. При этом не допускается связывать указанное помещение с залом прощания лифтовой шахтой (шахта завершается катафалком для гроба) для исключения проникновения неприятных запахов и шума в зал прощания. Лифт для подъема гроба с телом (или опускания после завершения обряда прощания) в зал прощания необходимо установить в смежном помещении, а перед залом прощания предусмотреть шлюз и оборудовать его вытяжной вентиляцией.
12.26 Комнату почетного караула рекомендуется располагать рядом с ритуальным залом и входом в этот зал.
12.27 Вместимость холодильных камер определяется из условия двух-трехсуточного в среднем сохранения умерших и должна соответствовать пропускной способности траурных залов и кремационных печей. При этом следует 10% вместимости предусмотреть для длительного (7-14 дней) сохранения умерших.
12.28 Между траурным залом и предпечечным пространством в крематории следует предусмотреть шлюзовую камеру шириной не менее 2,4 м и глубиной не менее 4 м.
Между помещениями санитарно-гигиенической, парикмахерской, косметической подготовки умерших к обряду прощания, их одевания и укладывания в гробы и комнатой для родственников также следует предусмотреть шлюз, оборудованный вытяжной вентиляцией.
12.29 Высоту ритуальных залов рекомендуется принимать не менее 4,2 м, а в сельской местности - не менее 3,3 м.
12.30 Высоту кремационного зала следует принимать в зависимости от устанавливаемого оборудования и условий его эксплуатации, но не менее 3,6 м.
12.31 Не допускается устройство порогов в дверных проемах на пути перемещения тележек с гробами. Ширина проемов должна быть не менее 2,4 м.
12.32 Высота коридоров в группе технических помещений должна быть не менее 2,5 м от пола до низа выступающих конструкций перекрытия.
12.33 Ширину коридоров следует принимать не менее, м:
в обрядовой группе помещений - 2,4;
в группе кремирования, обработки и хранения останков - 1,8.
Ширина помещений и коридоров на пути передвижения людей с гробом должна быть не менее 2,4 м.
12.34 Объемно-планировочное решение и архитектурная отделка ритуальных залов и залов для вручения урн по своим акустическим свойствам должны обеспечивать оптимальные условия восприятия речи и музыки.
12.35 В вестибюле, помещении для родственников, распределительных кулуарах, предпечечном пространстве и венткамерах следует предусматривать звукоизоляцию.
12.36 В холодильных камерах, комнатах подготовки умерших к обряду и в кремационных залах для отделки стен следует применять моющиеся материалы, обеспечивающие защиту стен при влажной уборке.
12.37 Полы в вестибюлях, траурных залах и залах для вручения урн, в приемных, холодильных камерах, в комнатах подготовки умерших к обряду, предпечечных пространствах и кремационных залах следует выполнять из хорошо моющихся и устойчивых к истиранию материалов.
12.38 Допускается реконструкция существующих зданий траурной обрядности путем пристройки к залам прощания помещений для временного сохранения гробов, централизованно направляемых в крематорий после обряда прощания. Для переустройства указанных зданий в крематории допускается пристройка к ним помещений для кремации, обработки кремированных останков и других необходимых помещений.
12.39 Дома траурных обрядов и крематории (типа 1), учитывая местные условия, могут быть дополнены помещениями для патолого-анатомических исследований и судебно-медицинских экспертиз.
12.40 При проектировании зданий и сооружений похоронного назначения следует ориентироваться на рекомендуемые составы помещений в таблицах и приложениях. Уменьшение состава помещений не должно производиться за счет технологических и санитарно-гигиенических помещений, функции которых направлены на обеспечение безопасности людей.
12.41 При проектировании зданий-кладбищ следует руководствоваться требованиями к зданиям-колумбариям. При включении в состав зданий-кладбищ групп помещений общественного, производственного или иного назначения следует руководствоваться требованиями соответствующих нормативных документов по проектированию зданий аналогичного назначения.
12.42 В структуре зданий-кладбищ могут быть предусмотрены встроенные, пристроенные или отдельно стоящие культовые здания. При устройстве культовых, зданий различных конфессий рекомендуется размещать их в разных зонах, дворах или частях здания-кладбища.
12.43 Погребения в зданиях-кладбищах могут размещаться как в наземной, так и подземной частях. В пределах этажа не рекомендуется устраивать ниши для захоронения некремированных останков в несколько уровней одну над другой, целесообразно предусмотреть ступенчато-террасное решение, но не более 3-х уровней на одном этаже.
13.1 Памятниками считаются объемные и плоские архитектурные формы, в том числе скульптуры, стелы, обелиски, лежащие и стоящие плиты, содержащие информацию о лицах, в честь которых они установлены (мемориальную информацию). Объекты, не содержащие такой информации, следует считать парковыми архитектурными формами.
13.2 Памятными знаками считаются плоские или объемные малые формы, в том числе транспаранты, содержащие мемориальную информацию, для установки которых требуется участок менее 0,5 м2.
13.3 К надмогильным и мемориальным сооружениям относятся сооружения, которые содержат мемориальную информацию и имеют внутренние пространства или помещения. К таким сооружениям относятся склепы, пантеоны, мавзолеи.
К намогильным относятся сооружения, имеющие в своем составе захоронения, независимо от того находятся ли они в надземном пространстве или под полом сооружения. Мемориальными считаются сооружения, не имеющие захоронения, но установленные в память какого-либо лица и содержащие мемориальную информацию.
13.4 Установка памятников, надмогильных и мемориальных сооружений на кладбищах допускается только в границах участков захоронений.
Устанавливаемые памятники и сооружения не должны иметь частей, выступающих за границы участка или нависающих над ними.
Надмогильные сооружения устанавливаются по согласованию с администрацией кладбищ и регистрируются в «Книге регистрации установки надгробий». Ответственному за могилу выдается установленной формы удостоверение о сооружении надгробия. Установка памятников зимой не допускается.
В книге регистрации указываются квартал, сектор и номер могилы; фамилия, имя и отчество захороненного, дата установки, габаритные размеры и материал памятника, адрес и фамилия лица, ответственного за могилу, и документ от изготовителя памятника.
13.5 Склепы и мавзолеи следует относить к категории надмогильных сооружений с распространением на них соответствующих требований.
В склепах и мавзолеях могут устраиваться захоронения: в гробах в землю, в герметичные саркофаги, в урнах - в ниши, в землю или открыто, а также сочетания таких захоронений.
13.6 Для захоронения в склепах и мавзолеях некремированных останков в гробах следует устанавливать герметичные саркофаги, если захоронение не производится в землю, под полом здания или сооружения.
При захоронении в нишах плита, закрывающая захоронение, должна устанавливаться так, чтобы обеспечить герметичность захоронения.
13.7 При захоронении тела с гробом в склепе или мавзолее в землю глубина заложения могилы должна быть не менее 2 м от уровня пола сооружения, независимо от того, находится он в уровне земли или опущен ниже этого уровня.
13.8 Не допускается строительство зданий для погребения ниже 1-й степени долговечности и 2-й степени огнестойкости.
13.9 Надмогильные здания должны иметь естественную вентиляцию, могут иметь естественное и искусственное освещение.
13.10 При установке памятников, надмогильных и мемориальных сооружений на местах захоронений следует предусмотреть возможность последующих захоронений.
Архитектурное решение, а также размеры внутренних пространств и помещений должны обеспечивать возможность последующих захоронений, посещения и ухода за надгробиями и помещениями.
13.11 При устройстве пола в зданиях и сооружениях для погребений ниже уровня земли или на отметке уровня земли следует предусматривать меры, предотвращающие затопление внутренних пространств ливневыми и грунтовыми водами.
13.12 В склепах, надмогильных и мемориальных сооружениях входные проемы и внутренняя организация эксплуатируемых пространств должны соответствовать требованиям действующих противопожарных норм и правил.
14.1. Кремационные залы оборудуются, как правило, однокамерными или двухкамерными печами.
14.2 Для работы кремационных печей в качестве топлива применяются природный газ, дизельное топливо и электроэнергия. Печи должны быть оборудованы эффективными системами дымососов и газоочистки.
Допускается применение печей только серийного производства (как отечественного, так и зарубежного) и прошедших экологическую экспертизу в соответствии с действующими положениями нормативных документов по охране окружающей среды.
14.3 Предпечечное пространство кремационного зала оборудуется специальными загрузочными механизмами грузоподъемностью не менее 350 кг для перемещения гроба к загрузочным проемам кремационных печей. Ширину предпечечной зоны следует принимать не менее 5 м.
14.4 В кремационном зале следует предусматривать стеллажи для размещения вспомогательного оборудования, емкостей для праха, захваты для перемещения емкостей с прахом, вытяжные шкафы для охлаждения праха и место для инструментов оператора кремационной печи.
14.5 В Домах траурных обрядов и крематориях следует предусматривать необходимое (по расчету) количество транспортных тележек с подъемной платформой, снабженной рольгангами.
14.6 В крематориях, в которых ритуальная и кремационная части располагаются на разных уровнях, необходимо предусматривать грузовые подъемники грузоподъемностью не менее 350 кг для вертикального перемещения гроба с телом (из ритуального зала вниз для кремации или вверх после хранения в холодильной камере для проведения траурного обряда).
В целях безопасности следует предусматривать автоматическое зашторивание проема шахты после опускания платформы подъемника.
Размер платформы подъемника - не менее 2,0´0,8 м, проема шахты - не менее 2,10´0,9 м.
Предел огнестойкости шахты подъемника должен быть не менее 0,75 ч, дверей шахты - 0,6 ч.
14.7 При размещении ритуальных и кремационного залов на одном уровне следует предусматривать устройство горизонтального транспорта дня перемещения гроба из ритуального зала в предпечечное пространство через шлюз длиной не менее 2,5 м. Размер проема шлюза в свету не должен быть менее 0,8´0,8 м.
Предел огнестойкости шахты шлюза должен быть не менее 0,75 ч, а дверей - 0,6 ч.
14.8 При зданиях крематориев следует предусматривать хозяйственный двор со складскими помещениями для хранения крупногабаритных запчастей, огнеупоров, глины, песка, цемента, а также специальных емкостей и инвентаря для приготовления растворов.
14.9 Помещение для обработки праха оборудуется стеллажами для хранения урн, кремулятором для измельчения праха, электромагнитом для удаления металла из праха, а также специальными емкостями для праха, средствами обнаружения и хранения драгоценных металлов, а также служебным телевидением.
14.10 Помещение для производства косметической подготовки умерших к обряду оборудуется стационарными столами с решетчатыми металлическими крышками, шкафами для инструмента, электрополотенцами.
15.1 Выбор участков для устройства мест погребения должен осуществляться на основе положительных решений экологической и санитарно-гигиенической экспертиз. При выборе участков для устройства кладбищ следует учитывать свойства грунтов. Грунты не менее чем на глубину 2 м должны быть сухими, легкими, воздухопроницаемыми. Уровень стояния грунтовых вод не должен быть выше 2,5 м от поверхности земли.
При отсутствии необходимых гидрогеологических условий рекомендуется проводить инженерную подготовку территории будущего кладбища, включающую осушение территорий, устройство дренажей, засыпку на поверхность мелкозернистых сухих грунтов.
15.3 В санитарно-защитных зонах кладбищ не допускается устройство зданий и сооружений с длительным пребыванием (более 50 ч в месяц) людей, гаражей и хозпостроек, водозаборов и колодцев для хозяйственно-питьевых нужд, детских игровых и спортивных площадок и сооружений.
15.4 Не рекомендуется после истечения кладбищенского периода сокращать размеры санитарно-защитных зон и использовать эти территории для строительства жилых, детских дошкольных, учебных и лечебно-оздоровительных зданий и сооружений.
15.5 Не допускается размещать в зданиях и сооружениях рабочие места длительного пребывания (более 50 ч в месяц), а также места отдыха посетителей, помещения медицинского обслуживания на территориях, где проявляются вредные энергоинформационные воздействия (патогенные зоны) природного, техногенного, биогенного или смешанного происхождения.
Примечание - К патогенным зонам следует относить, в частности, места, где отличие характеристик естественного импульсного электромагнитного поля Земли (ЕИЭМПЗ) от фонового составляет 5 и более раз (свыше 500 %)
15.6 В случаях, предусмотренных законом, при ликвидации кладбищ и захоронений, а также их частей, обнаруженных при проведении строительных работ, необходимо проводить рекультивацию территорий и участков. Использование грунтов с ликвидируемых мест захоронения для строительства не допускается.
Не разрешается использовать территории ликвидированных кладбищ для строительства зданий и сооружений жилой и производственной среды, транспортных магистралей и дорог.
15.7 В зданиях и помещениях для хранения и обработки тел умерших следует предусматривать меры по защите от проникновения хищников и грызунов.
15.8. Водозаборы и колодцы для питьевых нужд рекомендуется устраивать за пределами санитарно-защитных зон со стороны более высокого водонесущего горизонта по отношению к кладбищу или сверху по направлению стока подземных вод.
15.9 Производственные стоки патолого-анатомических служб, а также служб, связанных с хранением тел, их омовением и подготовкой к обряду прощания, рекомендуется считать токсичными и подвергать очистке. С этой целью в зданиях, где размещаются такие службы, или на их участках рекомендуется предусматривать пункты очистки стоков или соответствующие очистные сооружения.
Спуск в канализацию, на открытые площадки, в канавы, кюветы, траншеи неочищенных стоков не допускается.
15.10 Крематории и кладбища традиционного захоронения следует располагать с подветренной стороны (для ветров преобладающего направления) по отношению к селитебной территории.
15.11 Участки кладбища с высоким уровнем стояния грунтовых вод (выше 1,9 м от поверхности земли) следует использовать только для захоронений после кремации.
15.12 Технологические стоки, содержащие токсичные компоненты, перед сбросом в канализацию должны дезинфицироваться с последующим разбавлением сточными водами до допустимой концентрации.
15.14 Грунты участков для размещения кладбищ традиционного захоронения должны иметь водоупорный слой над водоносным горизонтом, из которого производится водозабор вне границ, установленных в пунктах 15.2, 15.13.
15.15 При проектировании кладбищ следует максимально сохранять зеленые насаждения. При этом минимальное расстояние от дерева до могилы рекомендуется принимать не менее 5м.
15.16 Кремационные печи должны обеспечивать нормативную чистоту отходящих газов или быть оборудованы системой очистки отходящих газов. Степень очистки определяется в каждом конкретном случае по согласованию с органами государственного санитарного надзора.
Водоснабжение и канализация
16.1 Здания похоронного назначения должны оборудоваться системами хозяйственно-питьевого и противопожарного водопровода, внутренней системой канализации и водостоками в соответствии с требованиями СНиП 2.04.01-85*.
Расчетный расход воды на наружное пожаротушение следует принимать не менее 100 л/с, расход воды и количество струй для внутреннего пожаротушения принимаются на основе СНиП 2.04.01-85*.
16.2. Подводку горячей воды следует предусматривать к умывальникам, раковинам, душевым сеткам и секционным столам.
16.3. Водоразборные краны и трапы следует предусматривать в следующих помещениях:
приемной;
холодильных камерах;
помещениях для подготовки умерших к обряду;
кремационном зале;
предпечном пространстве.
16.4 Здания крематориев и Домов траурных обрядов, как правило, оборудуются системой внутренних водостоков с отводом воды в наружную ливневую канализацию, а при отсутствии последней - на отмостку у здания.
16.5 Отвод стоков от помещений холодильных камер, кремационного зала, помещений подготовки к обряду и мытья тележек производится в отстойник, где осуществляется их обеззараживание. Отвод бытовых стоков производится системой канализации в городскую канализационную сеть.
16.6 Для полива прилегающей территории предусматривается устройство поливочных кранов с подключением к сети производственного или хозяйственно-питьевого водопровода.
16.7 Для литьевых и хозяйственных нужд на кладбище следует предусматривать сеть хозяйственно-питьевого водопровода от сетей города, поселка или от резервуаров, наполняемых привозной водой.
16.8 На территории кладбища магистральная прокладка сети хозяйственно-питьевого водопровода не допускается.
16.9 На территории кладбища предусматривается поливочный водопровод с подключением к сетям хозяйственно-питьевого или производственного водопровода.
16.10 Сеть поливочного водопровода прокладывается вдоль магистральных проездов на глубину не менее 0,6 м до верха трубы с уклоном в сторону колодца, предусматриваемого для опорожнения сети на зиму.
16.11 Расходы воды на полив принимаются в соответствии с действующими нормами.
16.12 Отвод бытовых стоков от сооружений и общественных туалетов производится в городскую или поселковую сеть канализации.
При отсутствии канализационных сетей на территории кладбища в административно-хозяйственной зоне для посетителей при необходимости могут предусматриваться туалеты с выгребом.
16.13 Наружное освещение территории кладбищ должно предусматриваться в следующих зонах:
входной;
ритуальной;
административно-хозяйственной, включая въезд на территорию кладбища;
на основных аллеях зоны захоронений.
Освещенность должна быть не менее 0,5 лк/м2.
16.14 Управление сетями наружного освещения должно быть централизованным.
16.15 Прокладка кабелей на участках захоронения не допускается.
Связь и сигнализация
16.16 Здания похоронного назначения рекомендуется оборудовать телефонной связью и дополнительными линиями для формирования компьютерных сетей, сигнализацией - охранной и противопожарной, внутренней селекторной связью.
Следует устанавливать по требованию органов МВД служебное телевидение для контроля за ведением работ.
16.17 Дома траурных обрядов, крематории и административно-бытовые корпуса следует оборудовать радиотрансляцией, телефонизацией и элекрочасофикацией, при необходимости системой служебного телевидения.
16.18 Ритуальные залы, помещения адаптации, площадки и павильоны для прощания рекомендуется оборудовать средствами звуковоспроизведения.
В ритуальных залах следует предусматривать систему звукофикации, обеспечивающую воспроизведение звукозаписи. Следует предусматривать селекторную связь ведущего ритуал с музыкальной ложей, радиоузлом.
16.19 Для связи с работниками на участках кладбищ, диспетчерской связи с ведущими ритуал и водителями рекомендуется применение радиотелефонной местной связи.
16.20 Автоматической пожарной сигнализацией оборудуются: в Домах траурных обрядов и крематориях - все помещения, кроме холодильных камер, санитарных узлов, душевых; в бюро похоронного обслуживания - все помещения, кроме санитарных узлов. Размещение приемных станций автоматической пожарной сигнализации следует располагать в помещении с постоянным пребыванием людей.
16.21 Здания похоронного назначения оборудуются аварийным освещением, обеспечивающим эвакуацию людей.
Рекомендации по механизации трудоемких работ
16.22 Для механизации работ в летний и зимний периоды на свободных площадках кладбищ подготовка могил может осуществляться траншейным способом: экскаватором (за сутки или более - в зависимости от грунта и уровня грунтовых вод) отрывают траншею глубиной 150, шириной 100 см. Затем через каждые 2 м по длине траншеи ставят опалубки-перемычки шириной 50 см, которые засыпают грунтом и утрамбовывают, а образовавшиеся могилы закрывают сверху съемными крышками. Перед захоронением крышки снимают и переставляют на следующую траншею.
16.23 Для уборки территорий кладбищ (подметание дорожек, поливка их водой, уборка снега, посыпание дорожек песком, подстрижка газонов, обрезание деревьев и т.п.) и транспортировки различных грузов (вывоз мусора, подвозка грунта и песка, перевозка цоколей и памятников и т.п.) следует применять подметально-уборочные машины, колесные универсальные тракторы, автопогрузчики, электро- и автокары, самоходные шасси.
17.1 Площадь зеленых насаждений должна составлять не менее 20 % площади кладбищ и крематориев. Работы по озеленению или реконструкции существующих насаждений должны осуществляться по проектам, утвержденным в установленном порядке.
17.2 Существующие насаждения должны подлежать строгому учету независимо от возраста и породного состава.
17.3 Озеленение новых кладбищ и крематориев должно входить в общий комплекс строительных работ и заканчиваться ко времени ввода объекта в эксплуатацию или после завершения определенного этапа строительства.
17.4 Озеленение следует выполнять только на участках, где закончено строительство наземных и подземных сооружений и дорог.
17.5 При проведении озеленительных работ следует руководствоваться требованиями СНиП III-10-75 «Благоустройство территорий».
17.6 Для обеспечения инсоляции и проветривания территории плотность посадок деревьев на 1 га не должна превышать 170-250 шт., кустарников - 2000-2500 шт.
17.7 Для озеленения следует использовать посадочный материал повышенных возрастных групп со следующим соотношением к общей потребности посадочного материала, %, не менее:
деревьев-саженцев крупномерных ......... 20
то же, средних размеров .......................... 60
то же, маломерных ................................... 20
кустарников-саженцев крупномерных ... 20
кустарников-саженцев средних
размеров .................................................... 80
17.8 Подбор ассортимента деревьев и кустарников, цветущих растений и газонных трав определяется почвенно-грунтовыми и климатическими условиями района произрастания. Во всех случаях следует отдавать предпочтение местным породам. Ассортимент растений для озеленения территории кладбищ и крематориев приведен в приложении 27.
17.9 Газон должен составлять не менее 30 % всей площади озеленения. Газон улучшенного качества (партерного типа) следует устраивать только на особо ответственных участках входной зоны и зоны траурных церемониалов. На остальной территории предусматривают газоны садового типа.
17.10 Удельный вес цветников в общем балансе озеленения должен составлять 1,5-3 %. В общей площади цветников 55-60 % занимают многолетние растения.
17.11 Норму посадки цветов на 1 м2 применяют следующую: летников - 55 шт., многолетников - 17 шт., ковровых - 220 шт.
17.12. Входную зону и зону траурных церемониалов следует оформлять парадно. Размещение элементов озеленения может носить как регулярный, так и свободный характер. Средствами зеленых насаждений следует выявлять основные направления движения и распределения посетителей по зонам и обеспечивать заполнение разделительных полос к объектам.
17.13. Озеленение указанных территорий выполняют следующими приемами:
посадкой декоративных групп из особо ценных пород деревьев;
декорированием стоянок общественного и личного транспорта стрижеными живыми изгородями и бордюрами из кустарников;
рядовой посадкой деревьев вдоль основных дорог;
оформлением газоном и цветниками разделительных полос между транспортными и пешеходными дорогами;
созданием больших открытых партеров перед основными зданиями.
17.14 Для озеленения входной зоны и зоны траурных церемониалов нужно применять посадочные материалы многих сортов.
17.15 В цветочное оформление аллей следует включать цветники, рабатки, партеры, бордюры, свободные композиции летников и многолетников на газоне, переносные вазоны.
17.16 Озеленение зоны захоронений, разделенной сетью дорог на кварталы, следует выполнять рядовыми посадками деревьев и кустарников по периметру кварталов в сочетании с групповыми посадками в кварталах.
17.17 Посадка деревьев гражданами на участках захоронения допускается только в соответствии с проектом озеленения.
17.18 Озеленение площадки для захоронения «невостребованного праха» рекомендуется решать открытым газоном с цветами и цветущими декоративно-лиственными кустарниками.
17.19 Озеленение административно-хозяйственной зоны должно изолировать ее от остальной территории и выполняться следующими приемами:
плотными посадками из двух рядов лиственных деревьев и одного ряда живой изгороди из кустарника вокруг пожароопасных сооружений;
устройством газона на свободных от застройки и дорог участках;
устройством газона на всех свободных от застройки и дорог участках;
окружением хозяйственных площадок живыми изгородями из кустарников;
обсадкой пешеходных дорожек и проездов деревьями и кустарниками;
декорированием отдельных построек вьющимися растениями;
посадками из низкорослых форм деревьев во внутренних дворах.
17.20 Озеленение данной зоны хвойными породами не должно превышать 10 % общего объема посадок. Следует применять маломерный посадочный материал. Саженцы средних размеров должны составлять не более 10 % общей потребности.
17.21 Зона зеленой защиты, проходящая вокруг территории кладбища или крематория, должна быть образована плотной полосой насаждений шириной 10-20 м. Минимальная полоса должна состоять из двух рядов деревьев и двухъярусной живой изгороди из кустарников. Хвойные породы в озеленении защитной зоны должны составлять 65-70 %.
17.22 Для ограждения территорий кладбищ или крематориев, расположенных в существующих, достаточно плотных насаждениях, следует использовать живую изгородь из кустарников.
17.23 При проведении озеленительных работ особое внимание следует уделять сохранению или созданию верхнего плодородного слоя земли, а при его отсутствии грунт привозить. На участках с существующими насаждениями можно ограничиться внесением местного растительного грунта непосредственно под посадку деревьев и кустарников из расчета замены вынутого грунта объемом до 25 %, для газонов - слоем не менее 10 см; для цветников - не менее 25 см.
В грунтах III и IV категорий растительный грунт вносят под посадку деревьев слоем 50- 100 см, под газоны - 15 см; под цветники - 25-30 см.
17.24. Для создания газонов улучшенного типа применяют повышенную норму высева семян трав одного злака из расчета 150-180 кг/га. Обыкновенный газон засевают смесью трав со средней нормой высева 60-100 кг/га. Подбор компонентов травосмесей определяется почвенно-климатическими условиями района озеленения. Глубина обработки почвы под цветники для летников - 20-30 см, для многолетников - 40-80 см.
17.25 Комплекс агротехнических мероприятий по уходу и содержанию насаждений должен осуществляться в соответствии с «Правилами создания, охраны и содержания зеленых насаждений в городах Российской Федерации», утвержденными Госстроем России от 15.12.99 № 153.
Уход за зелеными насаждениями в течение года до сдачи объекта в эксплуатацию следует осуществлять за счет ассигнований на капитальное строительство.
17.26 Уход за зелеными насаждениями проводят раздельно по каждой группе насаждений, при этом необходимо обязательно распределить территории на участки по интенсивности ухода.
Наиболее интенсивному уходу подлежат:
зеленые насаждения входной зоны, зоны торжественно-траурных церемониалов, основных аллей и почетных захоронений;
древесно-кустарниковые насаждения в первые 2-3 года после посадки и крупномерные деревья в первые 5 лет после посадки;
участки партерной зелени, альпинариев, розариев, сортовых сиреней, вьющихся растений, участки у водоемов.
Дополнительные меры ухода сводятся к дождеванию крон деревьев и хвойных кустарников, внесению повышенных доз удобрений, увеличению частоты полива и рыхления, тщательному соблюдению сроков проведения ухода, кошения газонов.
17.27 Зеленые насаждения должны регулярно поливаться. Оросительные нормы и сроки полива устанавливают в соответствии с климатическими условиями района произрастания.
17.28 При проведении работ по озеленению и уходу за насаждениями необходимо применять машины, механизмы и специальные приспособления для обработки почвы, рыхления, перекопки земли, боронования, культивации, внесения удобрений, посадки деревьев и кустарников, посева семян трав, стрижки живой изгороди и формования крон, кошения газонов и полива.
17.29 В текущий уход за насаждениями входят регулярная стрижка и кошение газонов, которые следует проводить периодически: партерных газонов - 7 раз за вегетацию, садовых - 3-4 раза. Стрижку и формование живых изгородей из кустарников следует проводить 1-2 раза за лето, бордюров - 3-4 раза.
Администрация должна содержать кладбище в надлежащем порядке и обеспечивать:
а) своевременную подготовку могил, захоронение умерших, урн с прахом или праха после кремации, подготовку регистрационных знаков, установку памятников и уход за могилами;
б) соблюдение установленной нормы отвода каждого земельного участка для захоронения и правил подготовки могил;
в) содержание в исправном состоянии зданий,
инженерного оборудования территории кладбища, ее ограды, дорог, площадок и их ремонт;
г) уход за зелеными насаждениями на всей территории кладбища, их полив и обновление;
д) исправность землеройной техники, транспортных средств, механизмов и инвентаря;
е) удаление с могил и вывоз с территории кладбища засохших цветов и венков;
ж) систематическую уборку всей территории кладбища и своевременный вывоз мусора;
з) бесплатное предоставление гражданам инвентаря для ухода за могилами (лопаты, грабли, ведра и т.п.);
и) содержание в надлежащем порядке братских могил, памятников и могил, находящихся под охраной государства;
к) высокую культуру обслуживания;
л) соблюдение правил пожарной безопасности;
м) сохранность машин, механизмов, инвентаря, памятников и пр.
19.1 На территории кладбища посетители должны соблюдать общественный порядок и тишину.
19.2 Посетители кладбища имеют право:
а) бесплатно пользоваться инвентарем, выдаваемым администрацией кладбища для ухода за могилами;
б) устанавливать памятники в соответствии с образцами оформления участка захоронения;
в) поручать работникам кладбища уход за могилой с оплатой по утвержденному прейскуранту;
г) сажать цветы на могильном участке;
д) сажать деревья в соответствии с проектом озеленения кладбища по согласованию с администрацией;
е) беспрепятственно проезжать на территорию кладбища в случаях установки (замены) надмогильных сооружений (памятники, стелы, ограды и т.п.)
ж) посетители - престарелые и инвалиды могут пользоваться легковым транспортом для проезда по территории кладбища.
19.3 На территории кладбища посетителям запрещается:
а) устанавливать, переделывать и снимать памятники, мемориальные доски и другие надмогильные сооружения без разрешения администрации;
б) портить памятники, оборудование кладбища, засорять территорию;
в) ломать зеленые насаждения, рвать цветы;
г) водить собак, пасти домашних животных, ловить птиц;
д) разводить костры, добывать песок и глину, резать дерн;
е) ездить на велосипедах, мопедах, мотороллерах, мотоциклах, лыжах и санях;
ж) распивать спиртные напитки и находиться в нетрезвом состоянии;
з) находиться на территории кладбища после его закрытия;
и) въезжать на территорию кладбища на автомобильном транспорте, за исключением инвалидов и престарелых.
20.1 Виновные в хищении предметов, находящихся в могиле (гробе, нише колумбария), и ритуальных атрибутов на могиле привлекаются к уголовной ответственности.
20.2 В случае нарушения посетителями положений пункта 19.3 настоящей Инструкции они подвергаются административным взысканиям или денежным штрафам в установленном порядке.
|
Форма ИВ-1 В специализированную службу по вопросам похоронного дела ________________________________________ (города, поселка и т.п.) от ______________________________________ (фамилия, имя отчество) паспорт ___________ № ___________________ (серия) выдан «___» _________ 19__ г. _____________ адрес: __________________________________ (индекс, место проживания) ВОЛЕИЗЪЯВЛЕНИЕ Я,______________________________________________________________________, (фамилия, имя, отчество, страна) гражданин ________________, находясь в сознании и трезвой памяти, изъявляю волю о (страна) погребении__________________________________________________, заключающуюся (своем, иного лица, родным или доверителем которого я являюсь) в следующем (ненужное зачеркнуть): 1. Тело может (не может) быть подвергнуто патолого-анатомическому вскрытию при условии ____________________________________________________________________ (содержание условия) и может (не может) быть кремировано. 2. После смерти разрешаю (не разрешаю) взять необходимые органы или ткани из тела для нужд здравоохранения. 3. Желаю быть погребенным по: гражданскому, военному, религиозному (указать вероисповедание)______________________________, производственному (указать специальность) ___________________ похоронному обряду. 4. Местом погребения избираю (оставить один вариант): новую могилу на кладбище ________________________________________________; (указать место расположения и название кладбища) родственную могилу ______________________________________________________ _________________________________________________________________________ (указать фамилию, имя, отчество умершего и похороненного родственника) братскую могилу __________________________; (указать место расположения) иное ___________________________________________________________________. (указать адрес места погребения) Прошу похоронить меня рядом с ______________________________________________ (указать лиц, ранее погребенных) при наличии для этого необходимых возможностей. 5. Формой погребения выбираю (подчеркнуть выбранный вариант): захоронение в гробу в землю; в склеп (наземный, подземный) (ненужное зачеркнуть); захоронение кремированного праха: в урне в нише «стены скорби»; в могиле (новой, родственной _____________________________________________); (указать лиц, ранее захороненных) в шурфе на новом участке, путем развеивания на специальном участке_____________кладбища; в ином месте _____________________________________________________________; (указать название места) указать иные виды погребения _____________________________________________. В качестве надгробия с эпитафией прошу установить ___________________________ (указать вид) Свою волю доверяю исполнить _____________________________________________. (указать родство, другие отношения, Ф.И.О. доверителя) Волеизъявление составлено в _______________________________________________ (указать адрес места составления) «_____» ____________ 200_ г. Сведения о волеизъявлении приведены полностью и без искажений, с требованиями федерального закона «О погребении и похоронном деле» ознакомлен(а), в чем и подписываюсь ____________________ (подпись) ___________________________________________________________________________ (расшифровка фамилии, имени, отчества, отношения в которых состоит к умершему) Свидетельское извещение принял ___________________________________________ (должность в специализированной службе __________________________________________________________________________________________ по вопросам похоронного дела, фамилия, имя, отчество) Дата «___» __________ 200_ г. М.П. Отметка о возможности исполнить указанную волю
М.П. |
|
Форма ИВ-2 В специализированную службу по вопросам похоронного дела ________________________________________ (города, поселка и т.п.) от ______________________________________ (фамилия, имя отчество) паспорт ___________ № ___________________ (серия) выдан «___» _________ 19__ г. _____________ адрес: __________________________________ (индекс, место проживания) СВИДЕТЕЛЬСКОЕ
ВОЛЕИЗЪЯВЛЕНИЕ Я,______________________________________________, гражданин ______________ (фамилия, имя, отчество) (страна) извещаю, что являюсь доверителем и свидетелем ВОЛЕИЗЪЯВЛЕНИЯ о достойном отношении к телу и памяти____________________________________________________ (фамилия, имя, отчество умершего) в соответствии со статьей 6 федерального закона «О погребении и похоронном деле». Мне поручено ____________________________________________________________ (фамилия, имя, отчество умершего) «__» _________ 200__г. выразить его (ее) волю, заключающуюся в следующем (ненужное зачеркнуть): 1. Тело может (не может) быть подвергнуто патолого-анатомическому вскрытию при условии ____________________________________________________________________ (содержание условия) и может (не может) быть кремировано. 2. После смерти разрешаю (не разрешаю) взять необходимые органы или ткани из тела для нужд здравоохранения. 3. Желаю быть погребенным по: гражданскому, военному, религиозному (указать вероисповедание)______________________________, производственному (указать специальность) ___________________ похоронному обряду. 4. Местом погребения избираю (оставить один вариант): новую могилу на кладбище ________________________________________________; (указать место расположения и название кладбища) родственную могилу ______________________________________________________ _________________________________________________________________________ (указать фамилию, имя, отчество умершего и похороненного родственника) братскую могилу __________________________; (указать место расположения) иное ___________________________________________________________________. (указать адрес места погребения) Прошу похоронить меня рядом с ______________________________________________ (указать лиц, ранее погребенных) при наличии для этого необходимых возможностей. 5. Формой погребения выбираю (подчеркнуть выбранный вариант): захоронение в гробу в землю; в склеп (наземный, подземный) (ненужное зачеркнуть); захоронение кремированного праха: в урне в нише «стены скорби»; в могиле (новой, родственной _____________________________________________); (указать лиц, ранее захороненных) в шурфе на новом участке, путем развеивания на специальном участке_____________кладбища; в ином месте _____________________________________________________________; (указать название места) указать иные виды погребения _____________________________________________. В качестве надгробия с эпитафией прошу установить ___________________________ (указать вид) Свою волю доверяю исполнить _____________________________________________. (указать родство, другие отношения, Ф.И.О. доверителя) Свидетельское извещение составлено в _______________________________________ (указать адрес места составления) «_____» ____________ 200_ г. Сведения о свидетельском извещении приведены полностью и без искажений, с требованиями федерального закона «О погребении и похоронном деле» ознакомлен(а), в чем и подписываюсь ____________________ (подпись) ___________________________________________________________________________ (расшифровка фамилии, имени, отчества, отношения в которых состоит к умершему) Свидетельское извещение принял ___________________________________________ (должность в специализированной службе __________________________________________________________________________________________ по вопросам похоронного дела, фамилия, имя, отчество) Дата «___» __________ 200_ г. М.П. Свидетельское извещение принял ___________________________________________ (должность в специализированной службе __________________________________________________________________________________________ по вопросам похоронного дела, фамилия, имя, отчество) Дата «___» __________ 200_ г. М.П. Отметка о возможности исполнить указанную волю
М.П. |
|
Место для штампа организации, оформившей счет заказ.
|
Код похоронной организации ________________ Табельный номер агента_____________________ Телефоны для справок _______________________
|
||||||||||||||||||||||||||||||||||||||||||||||||||||||||||||||||||||||||||||||||||||||||||||||||||||||||||||||||||||||||||||||||||||||||||||||||||||||||||||||||||||||||||||||||||||||||||||||||||||||||||||||||||||||||||||||||||||||||||||||||||||||||||||||||||||||||||||||||||||||||||||||||||||||||||||||||||||||||||||||||||||||||||||||||||||||||||||||||||||||||||||||||||||||||||||||||||||||||||||||||||||||||||||||||||||||||||||||||||||||||||||||||||||||||||||||||||||||||||||||||||||||||||||||||||||||||||||||||||||||||||||||||||||||||||||||||||||||||||||||||||||||||||||||||||||||||||||||||||||||||||||||||||||||||||||||||||||||||||||||||
|
СЧЕТ-ЗАКАЗ № (к счету-заказу № ............) «__» __________________ 200__ г. (к счету на товар № ......) Заказчик ___________________________________________________________________ Адрес ____________________________________________, тел. _____________________ Ф.И.О. умершего____________________________________________________________ Возраст (полных лет) _______________Дата смерти ______________________________ Свидетельство о смерти (врачебное или гербовое): серия ______ номер _________ от __ Наименование отдела ЗАГСа (номер актовой записи)
Оборотная сторона приложения 3
Продолжение оборотной стороны приложения 3
Общая стоимость заказа ________________руб. Сумма прописью __________________ ___________________________________________________________________________ Полученную с меня сумму___________________ руб. подтверждаю_________________ Банковские реквизиты похоронной службы______________________________________ ___________________________________________________________________________ Заказчик ______________________ Агент похоронной службы____________________
|
|||||||||||||||||||||||||||||||||||||||||||||||||||||||||||||||||||||||||||||||||||||||||||||||||||||||||||||||||||||||||||||||||||||||||||||||||||||||||||||||||||||||||||||||||||||||||||||||||||||||||||||||||||||||||||||||||||||||||||||||||||||||||||||||||||||||||||||||||||||||||||||||||||||||||||||||||||||||||||||||||||||||||||||||||||||||||||||||||||||||||||||||||||||||||||||||||||||||||||||||||||||||||||||||||||||||||||||||||||||||||||||||||||||||||||||||||||||||||||||||||||||||||||||||||||||||||||||||||||||||||||||||||||||||||||||||||||||||||||||||||||||||||||||||||||||||||||||||||||||||||||||||||||||||||||||||||||||||||||||||||
|
УДОСТОВЕРЕНИЕ
|
ОБЛОЖКА
|
Специализированная служба
по вопросам УДОСТОВЕРЕНИЕ ______________________________________ (город) |
Стр. 1
|
Салон-магазин (магазин) специализированной службы по вопросам похоронного дела № ____ УДОСТОВЕРЕНИЕ № ____ тов. __________________________________________ (фамилия, имя, отчество) является агентом похоронной службы. Действительно по «____» _______________ 200___ г. Директор ___________________ М.П. |
Стр. 2
|
Выдано «__» _________ 200__ г. Продлено по «__» _____ 200__ г. |
Место фотокарточки (3´4 см) |
|
М.П. Директор _____________ Продлено по «___» ___________ 200__ г. М.П. Директор ______________ Личная подпись _____________ Тел. ______________ |
|
Стр. 3
|
УДОСТОВЕРЕНИЕ
|
ОБЛОЖКА
|
Специализированная служба
по вопросам УДОСТОВЕРЕНИЕ ______________________________________ (город) |
Стр. 1
|
Салон-магазин (магазин) специализированной службы по вопросам похоронного дела № ____ УДОСТОВЕРЕНИЕ № ____ тов. __________________________________________ (фамилия, имя, отчество) является церемониймейстером. Действительно по «____» _______________ 200___ г. Директор ___________________ М.П. |
Стр. 2
|
Выдано «__» _________ 200__ г. Продлено по «__» _____ 200__ г. |
Место фотокарточки (3´4см) |
|
М.П. Директор _____________ Продлено по «___» ___________ 200__ г. М.П. Директор ______________ Личная подпись _____________ Тел. ______________ |
|
Стр. 3
|
УДОСТОВЕРЕНИЕ О ЗАХОРОНЕНИИ
|
ОБЛОЖКА
|
Специализированная служба
по вопросам УДОСТОВЕРЕНИЕ ______________________________________ (город) |
Стр. 1
|
Салон-магазин (магазин) специализированной службы по вопросам похоронного дела № _____ Удостоверение выдано гр. (гр-ке) _________________ ______________________________________________ (фамилия, имя, отчество) О регистрации захоронения ______________________ (фамилия, имя, отчество) «__»___________200__г. на ____________________________________________ (наименование кладбища) Квартал № ______, сектор № _____, могила № ______ М.П. Зав. кладбищем _________________ (фамилия, инициалы) «___»_____________200__г. |
Стр. 2
|
Надгробие установлено и зарегистрировано «__»__________200__г. __________________________ (материал надгробия) Размеры надгробия и текст надписи согласованы администрацией. Инвентарный номер _____________ М.П. Зав. кладбищем _____________________ (фамилия, инициалы) Зарегистрировано захоронение в могилу № _________ (квартал №_______, сектор №_______) ______________________________________________ (фамилия, имя, отчество) М.П. Зав. кладбищем _________________ (фамилия, инициалы) «___»___________200__г. |
Стр. 3
|
Выполнен дополнительный текст на надгробии с инвентарным номером __________________________ М.П. Зав. кладбищем ____________________ (фамилия, инициалы) «__»___________200__г. Зарегистрировано захоронение урны с прахом_______ ______________________________________________ (фамилия, имя, отчество) М.П. Зав. кладбищем _________________ (фамилия, инициалы) «__»____________200__г. |
Стр.4
|
Выполнен дополнительный текст на надгробии с инвентарным номером М.П. Зав. кладбищем _________________ (фамилия, инициалы) «__»___________200__г. Тел._____________________________________ Проезд __________________________________ |
Стр. 5
СПРАВКА О КРЕМАЦИИКомбинат спецобслуживания города _____________ Крематорий города _____________ справка Тело умершего гр. ________________________________________________________ Предано кремации «___» _____________ 200__ г. _____ ч. _____ м. Прах выдан для захоронения в городе ________________________________________ на _________________________________________________________________________ М.П. Диспетчер крематория ________________________ «___» _____________ 200__ г. Телефон: __________________________ |
|
Крематорий города _______________ Документ на получение прахаРегистрационный № _____ Принято на кремацию ___________ «____» лет _________________ дня 200__ г. АДМИНИСТРАЦИЯ КРЕМАТОРИЯ Выдача праха ежедневно с 9 до 17ч. без перерыва на обед Ответственный за получение праха тов. ___________________________ Прах выдается только ответственному лицу или по его доверенности, имея при себе: 1. Паспорт 2. Свидетельство о смерти 3. Оформленный заказ на захоронение урны на кладбище или в колумбарии. Срок хранения праха год со дня кремации. Мы выражаем искреннее соболезнование. Администрация Телефон для справок: _______________________ |
|
В контору _______________________________________________________ кладбища От кого __________________________________________________________________ (фамилия, имя, отчество) ___________________________________________________________________________ ___________________________________________________________________________ (место жительства) ЗАЯВЛЕНИЕ Прошу захоронить умершего родственника ___________________________________ (фамилия, имя, отчество) ___________________________________________________________________________ (указать куда, в родственную могилу или в ограду на свободное место) где ранее захоронен мой умерший родственник в ________________ году ____________ ___________________________________________________________________________ (родственное отношение, фамилия, имя, отчество) на участке № ______________________________________________________ кладбища (наименование) На могиле имеется ________________________________________________________ (указать вид надгробия или трафарета) с надписью_________________________________________________________________ (ранее захороненного умершего: фамилия, имя, отчество) За правильность сведений несу полную ответственность. «___» ____________ 200_ г. Личная подпись _______________ Примечание - Заявление заполняется только чернилами. ЗАКЛЮЧЕНИЕ АДМИНИСТРАЦИИ КЛАДБИЩА «___» ____________ 200_ г. Подпись администратора ______________________ Ограда может быть разрешена размером _________ |
|
УДОСТОВЕРЕНИЕ
О ЗАХОРОНЕНИИ
|
ОБЛОЖКА
|
Специализированная служба
по вопросам УДОСТОВЕРЕНИЕ ______________________________________ (город) |
Стр. 1
|
Салон-магазин (магазин) специализированной службы по вопросам похоронного дела № _____ Удостоверение выдано гр. (гр-ке) ________________ _____________________________________________ (фамилия, имя, отчество) О регистрации захоронения урны с прахом ________ (фамилия, имя, отчество) на ___________________________________________ (наименование кладбища) Квартал № _____, сектор № _____, могила № ___ Документ о кремации от «___»____________200___г. Регистрационный № кремации ___________________ М.П. Зав. кладбищем _________________ (фамилия, инициалы) «__»____________200__г. |
Стр. 2
|
Надгробие установлено и зарегистрировано «__»__________200__г. _________________________ (материал надгробия) Размеры надгробия и текст надписи согласованы администрацией. Инвентарный номер _____________ М.П. Зав. кладбищем _________________ (фамилия, инициалы) «__»___________200__г. |
Стр. 3
|
Зарегистрировано захоронение урны с прахом _____ _____________________________________________ (фамилия, имя, отчество) в колумбарии № ____, ярус № _____, ниша № ______ Документ о кремации от «___»_____________200__г. Регистрационный номер кремации _______________ М.П. Зав. кладбищем _________________ (фамилия, инициалы) «__»___________200__г. |
Стр. 4
|
Установлена и зарегистрирована плита, закрывающая нишу № ____ колумбария № ____, ярус № ____ М.П. Зав. кладбищем _________________ (фамилия, инициалы) «__»____________200__г. Тел. ___________________________ Проезд __________________________ |
Стр. 5
город __________________________________
(наименование)
____________________________________ кладбище
(наименование)
Начата «___» ___________ 200__ г.
Окончена «___» ___________ 200__ г.
|
№ п.п. |
Ф.И.О. захороненного (захороненной) |
Документ изготовителя надгробия |
Дата установки |
Номер квартала |
Номер сектора |
Номер могилы |
Номер колумбария |
Номер яруса |
Номер ниши |
Материал и размеры надгробия |
Разрешение на установку надгробия, Ф.И.О. и адрес лица, ответственного за могилу, нишу |
|
1 |
2 |
3 |
4 |
5 |
6 |
7 |
8 |
9 |
10 |
11 |
12 |
|
|
|
|
|
|
|
|
|
|
|
|
|
|
|
|
|
|
|
|
|
|
|
|
|
|
|
|
|
|
|
|
|
|
|
|
|
|
|
|
|
|
|
|
|
|
|
|
|
|
|
|
|
|
|
|
|
|
|
|
|
|
|
|
|
|
|
|
|
|
|
|
|
|
|
|
|
|
|
|
|
|
|
|
|
|
|
|
|
|
|
|
|
|
|
|
|
|
|
|
|
|
|
|
|
|
|
|
|
|
|
|
|
|
|
|
|
|
|
|
|
|
|
|
|
|
|
|
|
|
|
|
|
|
|
|
|
|
|
|
|
|
|
|
|
|
|
|
|
|
|
|
|
|
|
|
|
|
|
|
|
|
|
|
|
|
|
|
|
|
|
|
|
|
|
|
|
|
|
|
|
|
|
|
|
|
|
|
|
|
|
|
|
|
|
|
|
|
|
|
|
|
|
|
|
|
|
|
|
|
|
|
|
|
|
|
|
|
|
|
|
На формате А3
ФОРМА ЖУРНАЛА РЕГИСТРАЦИИ КРЕМАЦИЙ
|
№ п.п. |
Фамилия, имя, отчество умершего |
Кем, где, когда выдано свидетельство о смерти, его № |
Время проведения ритуала прощания (дата, часы, минуты), № ритуального зала |
Ф.И.О. оформляющего заказ |
|
|
|
|
|
|
|
|
|
|
|
|
|
|
|
|
|
|
|
|
|
|
|
|
|
|
|
|
|
|
|
|
|
|
|
|
|
|
|
|
|
|
|
|
|
|
|
|
|
|
|
|
|
|
|
|
|
|
|
|
|
|
|
|
|
|
|
|
|
|
|
|
|
|
|
|
|
|
|
|
|
|
|
|
|
|
|
|
|
|
|
|
|
|
|
|
|
|
|
|
|
|
|
|
|
|
|
|
|
|
|
|
|
|
|
|
|
|
|
|
|
|
|
|
|
|
|
|
|
|
|
|
|
|
|
|
|
|
|
|
|
|
|
|
|
|
|
|
|
|
|
|
|
|
|
|
|
|
|
|
|
|
|
|
|
|
|
|
|
|
|
|
|
|
|
|
|
|
|
|
|
|
|
|
|
|
|
|
|
|
|
|
|
|
|
|
|
|
|
|
|
|
|
|
|
РЕГИСТРАЦИОННАЯ КАРТОЧКА о кремации № ____ 1. Фамилия умершего ________________________________ 2. Имя и отчество ____________________________________ 3. Возраст_____________ пол __________________________ 4. Национальность ___________________________________ 5. Время кремации ___________________________________ 6. Фамилия, имя, отчество лица, получающего прах _______ ____________________________________________________ 7. Адрес и телефон лица, получающего прах _____________ ____________________________________________________ 8. Документ на получение праха получил ________________ ____________________________________________________ «__»___________200__г. |
|
СОПРОВОДИТЕЛЬНАЯ КАРТОЧКА Рег. № _____ Дата и время ритуала «__»__________200__г. Зал № _____ Фамилия ___________________________________ Имя _____________ Отчество _________________ Возраст _________________ пол _______________ Диспетчер ____________ |
КНИГА РЕГИСТРАЦИИ ЗАХОРОНЕНИЙ
|
№ регистра |
Ф.И.О. умершего |
Возраст умершего |
Дата смерти |
Дата захоронения |
№ свидетельства о смерти из ЗАГСа |
Каким ЗАГСом выдано свидетельство |
Фамилия землекопа |
№ участка |
Ф.И.О. ответственного за похороны |
|
1 |
2 |
3 |
4 |
5 |
6 |
7 |
8 |
9 |
10 |
|
|
|
|
|
|
|
|
|
|
|
|
|
|
|
|
|
|
|
|
|
|
|
|
|
|
|
|
|
|
|
|
|
|
|
|
|
|
|
|
|
|
|
|
|
|
|
|
|
|
|
|
|
|
|
|
|
|
|
|
|
|
|
|
|
|
|
|
|
|
|
|
|
|
|
|
|
|
|
|
|
|
|
|
|
|
|
|
|
|
|
|
|
|
|
|
|
|
|
|
|
|
|
|
|
|
|
|
|
|
|
|
|
|
|
|
|
|
|
|
|
|
|
|
|
|
|
|
|
|
|
|
|
|
|
|
|
|
|
|
|
|
|
|
|
|
|
|
|
|
|
|
|
|
|
|
|
|
|
|
|
|
|
|
|
|
|
|
|
|
|
|
|
|
|
|
|
|
|
|
|
|
|
|
|
|
|
|
|
|
|
|
|
|
|
|
|
|
|
|
|
|
|
|
|
|
|
|
|
|
|
|
|
|
|
|
|
|
|
|
|
|
|
|
|
|
|
|
|
|
|
|
|
|
|
|
|
|
|
|
|
|
КНИГА РЕГИСТРАЦИИ ЗАХОРОНЕНИЯ УРН С ПРАХОМ
|
№ п.п. |
Ф.И.О. |
Дата кремации |
Участок |
Ф.И.О. ответственного за могилу или нишу |
|
1 |
2 |
3 |
4 |
5 |
|
|
|
|
|
|
|
|
|
|
|
|
|
|
|
|
|
|
|
|
|
|
|
|
|
|
|
|
|
|
|
|
|
|
|
|
|
|
|
|
|
|
|
|
|
|
|
|
|
|
|
|
|
|
|
|
|
|
|
|
|
|
|
|
|
|
|
|
|
|
|
|
Примечание - Книга регистрации захоронений урн заполняется на основании учетных карточек.
|
УЧЕТНАЯ КАРТОЧКА Колумбарий № _____ Секция № _____ Ряд № _____ Ниша № _____ Участок № _______ Аллея № _______ Могила № _______
Квитанция № _____ от ________ Сумма ____________ Удостоверение № _________ Лицо, имеющее право пользования нишей, могилой ______________________________ Почтовый адрес _____________________________________________________________ ________________________________________Телефон ___________________________ Надмогильное сооружение ____________________________________________________ ___________________________________________________________________________ |
ПАМЯТКА ДЛЯ КОМИССИИ ПО ОРГАНИЗАЦИИ И ПРОВЕДЕНИЮ ПОХОРОН
Получив извещение о смерти сотрудника, администрация и общественность предприятия, учреждения или организации обязаны проявить заботу о семье умершего, организовать и провести похороны.
Для организации и проведения похорон администрация и общественность предприятия, учреждения или организации могут образовать свою комиссию по организации и проведению похорон либо пригласить агента похоронной службы и организатора похорон.
В период организации похорон комиссия может выполнять свои обязанности совместно с агентом похоронной службы, а в период проведения похорон совместно с организатором похорон.
В состав комиссии входят представители администрации и общественности, возглавляет работу комиссии председатель. В обязанности комиссии входит составление плана организации и проведения похорон, в котором указывают мероприятия, день и время их исполнения, лиц, ответственных за их исполнение и осуществление контроля за выполнением плана. Ниже приведен примерный план организации и проведения похорон.
|
План организации и проведения похорон тов. _________________________________ (фамилия, имя и отчество умершего) Похороны состоятся «___» ___________________ 200__ г. (дата проведения похорон) Гроб с телом покойного установлен в ________________________________________ (указывается наименование и адрес __________________________________________________________________________________________ учреждения, предприятия и т п.) Доступ к гробу «___» __________ 200__ г. в __ час. Траурный митинг состоится ________________________________________________ ___________________________________________________________________________ (время начала и окончания траурного митинга) Похороны на кладбище (крематории) ________________________________________ ___________________________________________________________________________ (название кладбища (крематория), адрес и время прибытия траурного кортежа)
Председатель комиссии____________________________________________________ Члены комиссии__________________________________________________________ |
|
ФОРМА БЛАНКА ДЛЯ КРАТКИХ СВЕДЕНИЙ Специализированная служба по вопросам похоронного дела города Краткие сведения об умершем(ей) Фамилия, имя, отчество ____________________________________________________ ___________________________________________________________________________ Дата рождения ___________________ Место рождения _________________________ Трудовая и общественная деятельность_______________________________________ ___________________________________________________________________________ ___________________________________________________________________________ Имена и отчества ближайших родственников (матери, отца, жены, мужа, детей) ____ ___________________________________________________________________________ ___________________________________________________________________________ Участие в гражданской, Великой Отечественной и других войнах_________________ ___________________________________________________________________________ ___________________________________________________________________________ Правительственные награды, почетные звания ________________________________ ___________________________________________________________________________ ___________________________________________________________________________ Фамилии, имена, отчества лиц, которые будут выступать на похоронах: 1. _______________________________________________________________________ 2. _______________________________________________________________________ 3. _______________________________________________________________________ 4. _______________________________________________________________________ ________________________________ _________________________________ (подпись родственника) (подпись агента похоронной службы) «___»_____________200__г. |
СОСТАВ И ПЛОЩАДИ ОСНОВНЫХ ПОМЕЩЕНИЙ
БЮРО ПОХОРОННОГО ОБСЛУЖИВАНИЯ
|
Помещение |
Площадь м2 |
|
Вестибюль и санузлы |
По СНиП 2.08.02-89* |
|
Комната ЗАГС |
14-16 |
|
Комната дежурного агента похоронной службы |
12-14 |
|
Диспетчерская |
24 |
|
Комната оформления отчетов о принятых заказах на похороны |
18-20 |
|
Кабинет заведующего бюро похоронного обслуживания |
14-16 |
|
Комната секретаря-машинистки |
10-12 |
|
Бухгалтерия и касса |
20-22 |
|
Архив |
8-10 |
|
Комната уборщиков с кладовой уборочного инвентаря |
6-8 |
|
* Площади помещений уточняются в задании на проектирование. |
|
СОСТАВ И ПЛОЩАДИ ПОМЕЩЕНИЙ ДОМА ТРАУРНЫХ ОБРЯДОВ
|
Группа помещений |
Помещение |
Площадь, м2 |
|
1 Входная |
Вестибюль и санузлы** (при каждом траурном зале) |
По нормам СНИП 2.08.02-89* |
|
|
Комната охраны |
10-12 |
|
|
Комната дежурного администратора и оформления заказов* |
10-12 |
|
|
Комната ведущего обряд прощания и оказания медицинской помощи* |
10-12 |
|
|
Комната уборщиков с кладовой для уборочного инвентаря |
6-8 |
|
|
Комната священнослужителя |
10-12 |
|
2 Обрядовая |
Траурный зал |
По проекту |
|
|
Антресоли или место для органа, хора, электрооргана, оркестра |
То же |
|
|
Шлюз (передаточная камера между траурным залом и транспортной группой) |
8-10 |
|
|
Комната хранения реквизита |
14-16 |
|
3 Пребывания родственников у гроба до обряда прощания |
Вестибюль** |
По расчету исходя из вместимости группы |
|
|
Комнаты пребывания родственников у гроба до обряда прощания |
Две и более по 14-16 |
|
4 Выходная |
Комната адаптации |
По проекту |
|
|
Холл выхода** |
То же |
|
5 Транспортная |
Помещение для временного сохранения умерших (в гробах), отправляемых в крематорий после обряда прощания |
По расчету исходя из 50 % пропускной способности здания |
|
|
Помещение для хранения и обивки гробов |
То же |
|
|
Помещение для подготовки умерших к междугородной или международной перевозке |
По заданию на проектирование |
|
6 Приема, подготовки к обряду прощания и предпохоронного сохранения умерших |
Помещение приема и регистрации поступления умерших |
14-16 |
|
Кладовая одежды, снятой с умерших |
8-10 |
|
|
|
Помещение санитарно-гигиенической и парикмахерской подготовки умерших |
24-36 |
|
|
Холодильные камеры для предпохоронного сохранения умерших |
По расчету |
|
7 Инженерно-техническая |
Помещение инженерных служб** |
По расчету |
|
|
Помещение хранения и мойки тележек |
То же |
|
* При помещении устанавливается санузел. ** Устраивается вход, выход Примечание - Состав и площади помещений уточняются заданием на проектирование |
||
ФУНКЦИОНАЛЬНО-ТЕХНОЛОГИЧЕСКАЯ СХЕМА ДОМА ТРАУРНЫХ ОБРЯДОВ

А - похоронная процессия; Б - отъезд участвовавших в похоронах; В - прибытие траурного кортежа; Г - удаление венков после обряда прощания; Д - централизованная перевозка умерших в крематорий после обряда прощания; Е - подготовка и предпохоронное сохранение тел умерших; Ж - централизованная перевозка умерших из жилья, больниц и военных госпиталей; 3 - централизованная доставка похоронных принадлежностей и предметов похоронного ритуала
1 - тамбур; 2 - вестибюль; 3 - комната дежурного администратора и оформления документов, 4 - комната отдыха ведущего обряд прощания; 5 - комната родственников; 5-А - комната священника; 6 - комната оказания медицинской помощи; 7- туалет для мужчин; 8 - туалет для женщин; 9 - шлюз, 10 - курительная; 11 - траурный зал; 12 - комната почетного караула; 13 - лестница на антресоли; 14 - музыкальная ложа; /5 - шлюз; 16 - комната отдыха музыкантов и хранения инструментов; 17- помещение хранения реквизита; 18 - тамбур; 19- вестибюль; 20- туалет для женщин; 21 - курительная; 22 - туалет для мужчин; 23 - комната пребывания родственников у гроба до обряда прощания; 24 - курительная; 25 - шлюз; 26 - холл выхода; 27 - комната адаптации; 28 - помещение для воинского подразделения, назначенного в почетный эскорт; 29 - комната отдыха водителей автокатафалков; 30 - тамбур; 31 - помещение для временного сохранения умерших (в гробах), отправляемых в крематорий после обряда прощания; 32 - помещение для подготовки умерших к междугородной или к международной перевозке умерших; 33, 34 - тамбур рабочий; 35 - помещение приема и регистрации поступления умерших; 36 - шлюз; 37 - кладовая одежды, снятой с умерших; 38 - помещение санитарно-гигиенической и парикмахерской подготовки умерших; 39 - комната приема одежды и обуви для умерших; 40 - склад похоронных принадлежностей, предметов похоронного ритуала, одежды и обуви; 41 - охлаждаемая камера-хранилище венков, вазонов и букетов из живых цветов; 42 - помещение одевания, укладывания в гроб и косметической подготовки умерших, 43 -тамбур; 44 - охлаждаемые камеры для предпохоронного сохранения умерших; 45 - машинное отделение холодильных установок; 46 - помещение проверки и окончательной подготовки умерших перед обрядом прощания; 47 - комната психологической разгрузки персонала; 48 - комната приема пищи; 49 - гардеробный блок для женщин; 50 - гардеробный блок для мужчин; 51 - вентиляционная камера для 1-5 и 7 групп помещений; 52 - вентиляционная камера для рабочих помещений; 53 - тепловой пункт; 54 - ввод водопровода; 55 - электрощитовая; 56 - помещение санитарной обработки подъемно-транспортного оборудования; 57, 58 - крытое пространство; 59 - автостоянка; 60 - площадка для производства салюта
СОСТАВ И ПЛОЩАДИ ПОМЕЩЕНИЙ КРЕМАЦИОННОЙ ЧАСТИ
|
Помещение |
Площадь, м2 |
|
Вестибюль* |
По СНиП 2.09.02-85* |
|
Кремационный зал |
Устанавливается типом и количеством устанавливаемых печей, но не менее 40 м2 на одну печь |
|
Помещение для газоочистки |
Тоже |
|
Комната отдыха и психологической разгрузки операторов кремационных печей с душем и санузлами |
18-20 |
|
Помещение обработки кремированных останков |
16-18 |
|
Хранилище урн с прахом |
18-20 |
|
Ремонтная мастерская |
18-20 |
|
Комната начальника смены |
10-12 |
|
Комната уборщиков с кладовой уборочного инвентаря |
6-8 |
|
* Устанавливается вход-выход и проемы для монтажа оборудования. Примечание - Состав и площади уточняются заданием на проектирование. |
|
СОСТАВ И ПЛОЩАДИ КРЕМАТОРИЯ (ТИПА 2)
|
Группа помещений |
Помещение |
Площадь, м2 |
|
1 Приема умерших |
Тамбур-вестибюль* |
50-60 |
|
|
Прием и регистрация поступления умерших, регистрации и отправки урн с прахом на кладбище |
14-16 |
|
|
Холодильная камера и помещение для сохранения умерших до кремации |
Из расчета 12 мест на каждую кремационную печь |
|
2 Кремирования останков, обработки и хранения |
Кремационный зал |
Определяется типом и количеством устанавливаемых кремационных печей, но не менее 40 м2 на одну печь |
|
|
Помещение для газоочистки (при необходимости) |
То же |
|
|
Комната отдыха и психологической разгрузки операторов кремационных печей с душем и санузлами |
18-20 |
|
|
Помещение обработки кремированных останков |
16-18 |
|
|
Хранилище урн с прахом |
18-20 |
|
|
Ремонтная мастерская |
24-30 |
|
3 Инженерно-техническая |
Помещения инженерных служб |
По СНиП 2.09.02-85* |
|
|
Помещение хранения и мойки тележек |
10+2,2 на каждую кремационную печь |
|
|
Комната уборщиков с кладовой уборочного инвентаря |
6-8 |
|
* Устанавливаются входы-выходы. Примечание - Состав и площади помещений уточняются заданием на проектирование. |
||
ФУНКЦИОНАЛЬНО-ТЕХНОЛОГИЧЕСКАЯ СХЕМА КРЕМАТОРИЯ (ТИПА 2)

1 - тамбур; 2 - вестибюль; 3 - помещение приема, регистрации поступления умерших и отправки урн с прахом кремированных; 4 - туалет для женщин; 5 - туалет для мужчин; 6 - траурный зал; 7 - комната начальника смены; 8 - комната отдыха операторов кремационных печей; 9 - комната приема пищи; 10 - санитарно-бытовые помещения; 11 - помещение обработки кремированных останков; 12 - помещение для пересыпки праха в урны; 13 - хранилище ненаполненных урн; 14 - хранилище урн с прахом; 15 - холодильная камера; 16 - помещение для холодильного агрегата; 17 - склад ремонтных деталей; 18 - помещение для нахождения гробов до кремации; 19 - кремационный зал; 20 - помещение для очистки газов и дымососов; 21 - венткамера; 22 - тепловой пункт; 23 - ввод водопровода; 24 - электрощитовая; 25 - ввод газа; 26 - резервный участок для расширения крематория; 27 - крытое пространство
СОСТАВ И ПЛОЩАДИ ПОМЕЩЕНИЙ АДМИНИСТРАТИВНО-БЫТОВОГО И ОБРЯДОВОГО ЗДАНИЙ
|
Группа помещений |
Помещение |
Площадь, м2 |
|
1 Входная |
Вестибюль-приемная с санузлами |
24-30 |
|
2 Административная |
Кабинет заведующего кладбищем |
12-14 |
|
|
Кабинет секретаря |
8 |
|
|
Комната смотрителя и архив |
14-16 |
|
|
Комната нормировщика, кладовщика |
10-12 |
|
3 Обрядовая* |
Вестибюль* |
В соответствии со СНиП 2.08.02-89* |
|
|
Комната священнослужителя* |
10-12 |
|
|
Зал вручения урн |
18-22 |
|
|
Комната отдыха ведущего обряд вручения урн** |
8-10 |
|
4 Хранения погребальных урн |
Хранилище погребальных урн |
14-16 |
|
|
Комната гравирования надписей на урнах |
8-10 |
|
5 Бытовая |
Комната землекопов |
|
|
|
Помещения для сушки одежды и хранения инвентаря |
То же |
|
|
Гардеробные уборщиков территории |
По расчету 6-8 м2 на 4-х уборщиков |
|
|
Подсобные помещения |
8-10 |
|
|
Душевые, санузлы |
4-6 |
|
6 Складская |
Склад готовых памятников |
45-50 |
|
|
Материальный склад |
По заданию на проектирование |
|
|
Склад уборочного инвентаря (прокат) |
22-26 |
|
|
Гараж машин и механизмов |
По заданию на проектирование |
|
7 Инженерно-техническая |
Тепловой пункт |
По заданию на проектирование |
|
Узел ввода |
||
|
Электрощитовая |
||
|
* Помещения предусматриваются при наличии крематория. * Устраивается санузел. Примечание - Состав и площади помещений уточняются заданием на проектирование. |
||
ФУНКЦИОНАЛЬНО-ТЕХНОЛОГИЧЕСКАЯ
СХЕМА
АДМИНИСТРАТИВНО-БЫТОВЫХ И ОБРЯДОВЫХ ЗДАНИЙ

1 - тамбур; 2 - вестибюль-приемная; 3 - магазин (киоск) «Цветы»; 4, 5 - туалеты; 6 - кабинет заведующего; 7 - комната секретаря; 8 - комната смотрителя и архив; 9 - комната нормировщика, кладовщика; 10 - зал собраний; 11 - тамбур (вход); 12 - зал ожидания; 13 - зал вручения урн; 14 - комната отдыха ведущего обряд вручения урн; 15 - тамбур (выход); 16 - мемориальный зал; 17 - комната поминовений; 18 - тамбур (вход-выход); 19 - хранилище реквизита и памятных таблиц; 20 - радиоузел (магнитофон); 21 - тамбур служебный; 22 - хранилище ненаполненных погребальных урн; 23 - комната для хранения и укладывания праха в урны; 24 - хранилище погребальных урн с прахом; 25 - комната для гравирования надписей на урнах; 26 - тамбур служебный; 27 - гардеробные для женщин, гардеробные для мужчин, душевые женские, душевые мужские, туалет женский, туалет мужской; 28 - подсобное помещение; 29 - моечная; 30 - комната приема пищи; 31, 32 - туалеты; 33 - помещение для сушки одежды и инвентаря; 34 - комната землекопов; 35 - склад готовых памятников; 36 - материальный склад; 37 - склад и прокат инвентаря; 38 - гараж машин и механизмов; 39 - тепловой пункт; 40 - ввод водопровода, 41 - ввод газа; 42 - электрощитовая; 43 - тамбур служебный; 44 - крытое пространство; 45 - хозяйственный двор; 46 - хозяйственный въезд
АССОРТИМЕНТ ДРЕВЕСНО-КУСТАРНИКОВЫХ И ЦВЕТУЩИХ РАСТЕНИЙ ДЛЯ ОЗЕЛЕНЕНИЯ ТЕРРИТОРИЙ КЛАДБИЩ И КРЕМАТОРИЕВ
1. ВХОДНАЯ ЗОНА И ЗОНА ТРАУРНЫХ ЦЕРЕМОНИАЛОВ
Основной ассортимент
Деревья
Рядовые, аллейные и групповые посадки
1. Береза бородавчатая
2. Береза пушистая
3. Ель обыкновенная
4. Клен остролистный
5. Липа крупнолистная
6. Липа мелколистная
7. Лиственница сибирская
8. Лиственница европейская
9. Ясень зеленый
Кустарники в живых изгородях
а) высокие
1. Боярышник обыкновенный
2. Боярышник кроваво-красный
3. Жимолость татарская
4. Смородина золотистая
б) средние
1. Кизильник блестящий
2. Смородина альпийская
3. Жимолость обыкновенная
4. Дерен белый
Дополнительный ассортимент
Деревья
Рядовые и аллейные посадки
1. Ель колючая
2. Ива белая
3. Каштан конский
4. Клен серебристый
5. Пихта сибирская
6. Тополь пирамидальный
7. Туя западная
8. Яблоня сибирская
9. Ясень обыкновенный
Посадка в декоративные группы
1. Дуб красный
2. Ель колючая
3. Ива белая
4. Каштан конский
5. Клен серебристый
6. Орех маньчжурский
7. Пихта сибирская
8. Рябина обыкновенная
9. Сосна обыкновенная
10. Туя западная
11. Черемуха Маака
12. Яблоня сибирская
Кустарники в живой изгороди
Высокие
1. Боярышник перистонадрезанный
2. Клен Гиннала
3. Сирень венгерская
4. Клен татарский
5. Сирень обыкновенная
6. Чубушник обыкновенный
7. Лох серебристый
8. Шиповник обыкновенный
Кустарники средней высоты и низкие
1. Барбарис Тунберга
2. Магония падуболистная
3. Можжевельник казацкий
4. Можжевельник обыкновенный
5. Снежноягодник кистистый
6. Таволга дубровколистная, японская, средняя и др.
2. ЗОНА ЗАХОРОНЕНИЙ
Солитеры, деревья в группах
1. Береза бородавчатая (форма плакучая)
2. Бархат амурский
3. Дуб красный
4. Ива колючая (форма голубая)
5. Ива белая (форма плакучая)
6. Каштан конский
7. Лиственница сибирская
8. Орех маньчжурский
9. Пихта сибирская
10. Рябина обыкновенная (форма плакучая)
11. Сосна обыкновенная
12. Тополь пирамидальный
13. Туя западная
14. Черемуха Маака
Кустарники в живой изгороди средней высоты и низкие
1. Барбарис Тунберга
2. Барбарис японский
3. Лох серебристый
4. Магония падуболистная
5. Можжевельник казацкий
6. Можжевельник обыкновенный
7. Розы парковые
8. Снежноягодник кистистый
9. Спирея Вангутта
10. Спирея ниппонская
11. Спирея японская
Кустарники красивоцветущие для оформления мест захоронения
1. Барвинок
2. Вейгела цветущая
3. Вейгела корейская
4. Вейгела садовая
5. Гортензия древовидная
6. Гортензия метельчатая
7. Дейция грациозная
8. Дейция городчатая
9. Дейция Шнейдера
10. Чубушник Лемуана
11. Калина бульденеж
12. Пион древовидный
13. Розы сортовые
14. Сирень сортовая
15. Форзиция пониклая
16. Форзиция средняя
17. Хеномелес Маулея
Кустарники вьющиеся для декорирования колумбарных стен, ограды территории и других малых архитектурных форм
1. Виноград амурский
2. Девичий виноград пятилисточковый
3. Жимолость каприфоль
4. Лимонник китайский
5. Лимононос
6. Плющ обыкновенный
ЦВЕТОЧНОЕ ОФОРМЛЕНИЕ
Цветы-летники для оформления подъездов, зоны торжественно-траурных церемониалов и главных аллей
1. Агератум
2. Астры
3. Алиссум
4. Антирринум
5. Бегония
6. Вербена
13. Левкой
14. Настурция
15. Пиретрум
16. Петуния
17. Портулак
7. Гвоздика Шабо
8. Горошек душистый
9. Георгины летние
10. Календула
11. Канны
12. Лобелия
18. Табак
19. Тагетес
20. Флоксы
21. Циния
Цветы-многолетники для оформления аллей вдоль колумбарных стен и мест захоронения
1. Гайлардия
2. Дельфиниум
3. Ирисы
4. Корнопсис
5. Лихнис
6. Лилейник
7. Люпин
8. Пионы
9. Поповник
10. Рудбекия
11. Спаржа
12. Флоксы
Цветы луковичные для оформления партерных цветников главной площади, центральной аллеи и мест почетных захоронений
1. Тюльпаны
2. Нарциссы
3. Лилии разные
4. Крокусы
5. Гладиолусы
Ковровые цветы для оформления партерных цветников и мест захоронения
1. Альтернантера
2. Гнафалиум
3. Ирезине
4. Сантолина
5. Седум
Растения, сопутствующие ковровым
1. Бегония семперфлоренс
2. Герань
3. Гелиотроп
4. Фукция золотистая
3. АССОРТИМЕНТ ДЛЯ ОФОРМЛЕНИЯ ИНТЕРЬЕРОВ КРЕМАТОРИЕВ И ЗДАНИЙ ТРАУРНЫХ ГРАЖДАНСКИХ ОБРЯДОВ
Горшечные культуры
1. Гортензия
2. Глоксиния
3. Аспарагус
4. Примула обконика
5. Левкой зимний
6. Цинерария гибридная
7. Цикламен
8. Хризантемы
Выгоночные культуры
1. Тюльпаны
2. Нарциссы
3. Гиацинты
4. Лилии
5. Сирень
6. Розы
7. Азалии
8. Амариллисы
Комнатные растения
1. Традесканция
2. Плющ
3. Саксифрага
4. Кампанула
5. Пилея
Рисунки

б
а - салон-магазин; б - магазин; 1 - кабинет сотрудника отдела ЗАГС; 2 - комната выбора музыки; 3 - комната оказания медицинской помощи; 4- комната агентов похоронной службы и организаторов похорон; 5 - гардероб персонала; 6 - кладовая; 7 - женский санузел; 8 - мужской санузел; 9 - комната персонала; 10 - демонстрационно-торговый зал; 11 - кабинет приема и оформления заказов на похороны; 12 - кабинет заведующего (директора); 13 - холл-приемная
Рисунок 1 - Магазины специализированного обслуживания
-
организатор похорон;
- лицо, несущее портрет;
- лицо, несущее подушечку с орденом или
медалями;
- лица, несущие венок;
- близкий родственник;
- участник похорон;
- оркестрант;
- крышка гроба;
- гроб
с телом;
- расстояние - 3-5 шагов
Рисунок 2 - Схема построения и движения траурной процессии от входа на кладбище (из здания траурных гражданских обрядов) к месту захоронения
а - машина ГИБДД; б - машина с участниками похорон, которые понесут портрет и подушечки с орденами и медалями; в - машина (с открытым кузовом) с венками; г - автомобильный катафалк с гробом и близкими родственниками; д - автобус с участниками похорон; е - автобус с оркестром; ж - участники похорон на легковом транспорте
Рисунок 3 - Схема построения и движения траурного автомобильного кортежа
I - прихожая, II - жилая комната, III - место для участников похорон;
1 - гроб с телом покойника на столе(катафалке); 2 - крышка гроба в прихожей; 3 - столик с портретом покойного, цветами и свечой; 4 - подушечки с наградами; 5 - занавешенное зеркало; 6 - занавешенное (драпированное) окно; 7 - места для родных; 8 - шкаф-стенка
Рисунок 4 - Схема размещения гроба, атрибутов похорон и мебели в жилом помещении
![]()
![]()
- организатор похорон;
- лицо, несущее портрет;
- лицо, несущее подушечку с орденами или медалями;
- участник похорон;
- лица, несущие венок,
- лица, несущие крышку гроба,
- оркестрант;
- гроб с телом
1 - автобус с венками, наградами и портретом; 2 - автокатафалк с родственниками; 3 - автобус с оркестром
Рисунок 5 - Схема расположения участников похорон при выносе гроба с телом из дома
а - вид в плане, б - пространственный вид
1 - венки на подставках; 2 - регистрационный знак, 3 - портрет; 4 - венок от родных, 5 - букеты; 6 - вазоны
Рисунок 6 - Оформление могилы после захоронения
Схема движения процессии
движение процессии с гробом на руках
при похоронах, имеющих общегородское значение (или по желанию семьи покойного),
вход процессии в здание и выход с гробом для следования к месту погребения или
к автобусу при убытии кортежа (в случаях последующей за церемонией прощания)
траурный кортеж с гробом, или без гроба
удаление венков при прощании (с
последующей кремацией) в хозяйственный двор
убытие траурного кортежа
1 - козырек-навес главного входа, 2 - тамбур, 3 - зал ожидания, 4 - лестница на антресоль, 5 - комната формирования почетного караула, 6 - траурный зал, 7,8 - передаточная камера, 9 - кремационный зал, 10 - приемная регистратура, 11 - машинное отделение холодильной установки, 12 - холодильная камера, 13 - комната подготовки умерших к обряду, 14 - комната родственников, 15 - комната руководителя обряда и оформления документов, 16 - курительная, 17 - туалет для мужчин, 18 - туалет для женщин, 19 - комната оказания медицинской помощи, 20 - холл выхода из траурного зала, 21 - элетрощитовая, 22 - приточная вентиляционная камера, 23 - комната персонала, 24 - комната обработки кремированных останков, 25 - хранилище погребальных урн, 26 - узел ввода, 27 - хозяйственный двор, 28 - навес
Рисунок 7 - Проект крематория в Ростове-на-Дону
План на отм. 0,000
1 - приемное помещение; 2 - технологический коридор; 3 - холодильное отделение; 4 - кремуляторная; 5 - печной зал; 6 - подсобные помещения; 7 - котельная; 8 - трубы крематория
План на отм. 3,300

1 - большой траурный зал; 2 - малый траурный зад; 3 - оформление документов и администрация; 4 - хранение и выдача урн; 5 - второй свет печного зала
Рисунок 8 - Проект крематория в г. Самаре

1 - реквизит; 2 - вентиляционная камера, 3 - электрощитовая, 4 - помещение для хранения тележек, 5 - комната персонала, 6 - комната родственников, 7 - комната подготовки к обряду, 8 - холодильная камера; 9 - машинное отделение, 10 - приемная - регистратура, 11 - траурный зал, 12 - зал ожидания, 13 - комната формирования почетного караула, 14 - вестибюль, 15 - комната руководителя обряда и оформления документов, 16 - курительная
Рисунок 9 - Здание траурных гражданских обрядов


1 - приемная регистратура, 2 - машинное отделение холодильной установки, 3 - холодильная камера, 4 - комната подготовки к обряду, 5 - комната родственников, 6 - траурный зал, 7 - зал ожидания, 8 - руководитель обряда и оформление документов, 9 - вестибюль, 10 - курительная, 11 - комната формирования почетного караула, 12 - гардероб, 13 - комната персонала, 14 - вентиляционная камера, 15 - электрощитовая, 16 - помещение хранения тележек, 17 - реквизит
Рисунок 10 - Вариант выполнения здания гражданских траурных обрядов

1 - стоянка автотранспорта, 2 - цветочный киоск и навес, 3 - здание траурных гражданских обрядов, 4 - административно - бытовой корпус, 5 - котельная, 6 - склад материалов и инвентаря 7 - главный въезд, 8 - главный вход, 9 - хозяйственный въезд, 10 - места почетных захоронений, 11 - площадь для митингов, 12 - теневой навес, 13 - площадка для сбора мусора, 14 - декоративный фонтан, 15 - уборная, 16 - автомат газированной воды, 17- стенд для объявлений 18 - телефон-автомат, 19 - главная аллея, 20 - стенд с планом кладбища, 21 - показательный участок захоронений, 22 - пожарный резервуар, 23 - трансформаторная подстанция, 24 - канализационная насосная станция
Рисунок 11 - Проект кладбища для г Мытищи
I - вестибюль; II - место для участников похорон; III - зал;
1 - столик с портретом покойного и цветами; 2 - крышка гроба; 3 - гроб с телом покойного на постаменте, 4 - венок от родных; 5 - стулья для родственников; 6 - подушечки с орденами и медалями; 7 - венки от организаций; 8- резервное место для венков; 9 - караул первой смены; 10 - разводящий и караул сменяющей смены; 11 - трибуна; 12 - место председателя комиссии; 13 - место медсестры
Рисунок 12 - Схема установки гроба, размещения атрибутов похорон, мебели и порядок смены почетного караула при проведении траурного митинга в зале клуба. Дворца культуры (учреждения, предприятия)
I - кремационное отделение; II- передаточная камера; III - зал; IV- место для участников похорон
1 - гроб с телом покойного на постаменте; 2 - крышка гроба; 3 - венок от родных; 4 - стулья для родственников; 5 - подушечки с наградами; 6 - караул первой смены; 7 - разводящий и караул сменяющей смены; 8 - трибуна; 9 - портрет покойного
Рисунок 13 - Схема установки гроба, размещения атрибутов похорон и порядок смены почетного караула в зале крематория (при горизонтальном перемещении гроба из зала в кремационное отделение)
|
недорогая похоронная одежда заказать оптом в Москве ГОСТЫ, СТРОИТЕЛЬНЫЕ и ТЕХНИЧЕСКИЕ НОРМАТИВЫ. Некоммерческая онлайн система, содержащая все Российские Госты, национальные Стандарты и нормативы. В Системе содержится более 150000 файлов нормативно-технической документации, действующей на территории РФ. Система предназначена для широкого круга инженерно-технических специалистов. Copyright © www.gostrf.com, 2008 - 2026 |