Крупнейшая бесплатная информационно-справочная система онлайн доступа к полному собранию технических нормативно-правовых актов РФ. Огромная база технических нормативов (более 150 тысяч документов) и полное собрание национальных стандартов, аутентичное официальной базе Госстандарта. GOSTRF.com - это более 1 Терабайта бесплатной технической информации для всех пользователей интернета. Все электронные копии представленных здесь документов могут распространяться без каких-либо ограничений. Поощряется распространение информации с этого сайта на любых других ресурсах. Каждый человек имеет право на неограниченный доступ к этим документам! Каждый человек имеет право на знание требований, изложенных в данных нормативно-правовых актах!

  


 

ГОСТ 29176-91

Короткие замыкания в электроустановках. Методика расчета в электроустановках постоянного тока

Обозначение:ГОСТ 29176-91
Текущий статус документа: действующий
Название документа рус.:Короткие замыкания в электроустановках. Методика расчета в электроустановках постоянного тока
Название документа англ.:Short-circuits in electrical installations. Calculation methods in d.c. electrical
Дата актуализации текста:01.12.2013
Дата издания:01.11.2004
Дата введения:30.06.1992
Дата последнего изменения:22.05.2013
Переиздание:переиздание
Область применения:Настоящий стандарт распространяется на электроустановки постоянного тока, в которых источниками энергии постоянного тока (преобразователями) являются: - свинцово-кислотные аккумуляторные батареи; - машины постоянного тока параллельного возбуждения; - трехфазные вентильные полупроводниковые выпрямители, выполненные по схеме две обратные звезды с уравнительным реактором; - трехфазные вентильные полупроводниковые выпрямители, выполненные по симметричной мостовой схеме.
Стандарт не распространяется на электроустановки постояннго тока напряжением выше ± 750 кВ
ГОСТ 29176-91ГОСТ 29176-91ГОСТ 29176-91ГОСТ 29176-91ГОСТ 29176-91ГОСТ 29176-91ГОСТ 29176-91ГОСТ 29176-91ГОСТ 29176-91ГОСТ 29176-91ГОСТ 29176-91ГОСТ 29176-91ГОСТ 29176-91ГОСТ 29176-91ГОСТ 29176-91ГОСТ 29176-91ГОСТ 29176-91ГОСТ 29176-91ГОСТ 29176-91ГОСТ 29176-91ГОСТ 29176-91ГОСТ 29176-91ГОСТ 29176-91ГОСТ 29176-91ГОСТ 29176-91ГОСТ 29176-91ГОСТ 29176-91ГОСТ 29176-91ГОСТ 29176-91ГОСТ 29176-91ГОСТ 29176-91ГОСТ 29176-91ГОСТ 29176-91ГОСТ 29176-91ГОСТ 29176-91ГОСТ 29176-91
 




ГОСТЫ, СТРОИТЕЛЬНЫЕ и ТЕХНИЧЕСКИЕ НОРМАТИВЫ.
Некоммерческая онлайн система, содержащая все Российские Госты, национальные Стандарты и нормативы.
В Системе содержится более 150000 файлов нормативно-технической документации, действующей на территории РФ.
Система предназначена для широкого круга инженерно-технических специалистов.

Рейтинг@Mail.ru Яндекс цитирования

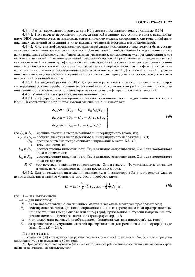
Copyright © www.gostrf.com, 2008 - 2026