Крупнейшая бесплатная информационно-справочная система онлайн доступа к полному собранию технических нормативно-правовых актов РФ. Огромная база технических нормативов (более 150 тысяч документов) и полное собрание национальных стандартов, аутентичное официальной базе Госстандарта. GOSTRF.com - это более 1 Терабайта бесплатной технической информации для всех пользователей интернета. Все электронные копии представленных здесь документов могут распространяться без каких-либо ограничений. Поощряется распространение информации с этого сайта на любых других ресурсах. Каждый человек имеет право на неограниченный доступ к этим документам! Каждый человек имеет право на знание требований, изложенных в данных нормативно-правовых актах!

  


 

ГОСТ 27640-88

Материалы конструкционные и смазочные. Методы экспериментальной оценки коэффициента трения

Обозначение:ГОСТ 27640-88
Текущий статус документа: действующий
Название документа рус.:Материалы конструкционные и смазочные. Методы экспериментальной оценки коэффициента трения
Название документа англ.:Engineering materials and lubricants. Experimental evaluation of coefficient of friction
Дата актуализации текста:01.12.2013
Дата издания:23.05.1988
Дата введения:01.01.1989
Дата последнего изменения:22.05.2013
Взамен:
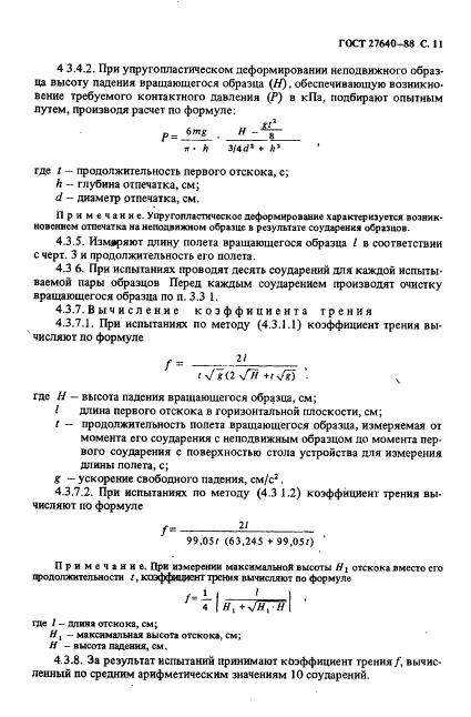
Область применения:Настоящий стандарт распространяется на методы экспериментальной оценки коэффициента трения при различных видах контактного взаимодействия конструкционных и смазочных материалов, используемых в трущихся сопряжениях.
Стандарт не распространяется на методы оценки коэффициентов трения в сопряжениях из пористых материалов с диаметром пор более 0,2 мм
ГОСТ 27640-88ГОСТ 27640-88ГОСТ 27640-88ГОСТ 27640-88ГОСТ 27640-88ГОСТ 27640-88ГОСТ 27640-88ГОСТ 27640-88ГОСТ 27640-88ГОСТ 27640-88ГОСТ 27640-88ГОСТ 27640-88ГОСТ 27640-88ГОСТ 27640-88ГОСТ 27640-88ГОСТ 27640-88ГОСТ 27640-88ГОСТ 27640-88ГОСТ 27640-88ГОСТ 27640-88ГОСТ 27640-88ГОСТ 27640-88
 




ГОСТЫ, СТРОИТЕЛЬНЫЕ и ТЕХНИЧЕСКИЕ НОРМАТИВЫ.
Некоммерческая онлайн система, содержащая все Российские Госты, национальные Стандарты и нормативы.
В Системе содержится более 150000 файлов нормативно-технической документации, действующей на территории РФ.
Система предназначена для широкого круга инженерно-технических специалистов.

Рейтинг@Mail.ru Яндекс цитирования

Copyright © www.gostrf.com, 2008 - 2026