Крупнейшая бесплатная информационно-справочная система онлайн доступа к полному собранию технических нормативно-правовых актов РФ. Огромная база технических нормативов (более 150 тысяч документов) и полное собрание национальных стандартов, аутентичное официальной базе Госстандарта. GOSTRF.com - это более 1 Терабайта бесплатной технической информации для всех пользователей интернета. Все электронные копии представленных здесь документов могут распространяться без каких-либо ограничений. Поощряется распространение информации с этого сайта на любых других ресурсах. Каждый человек имеет право на неограниченный доступ к этим документам! Каждый человек имеет право на знание требований, изложенных в данных нормативно-правовых актах!

  


 

ГОСТ 9.707-81

Единая система защиты от коррозии и старения. Материалы полимерные. Методы ускоренных испытаний на климатическое старение

Обозначение:ГОСТ 9.707-81
Текущий статус документа: действующий
Название документа рус.:Единая система защиты от коррозии и старения. Материалы полимерные. Методы ускоренных испытаний на климатическое старение
Название документа англ.:Unified system of corrosion and ageing protection. Polymeric materials. Methods of accelerated climatic ageing test
Дата актуализации текста:01.12.2013
Дата издания:01.03.1990
Дата введения:01.01.1983
Дата последнего изменения:22.05.2013
Переиздание:переиздание с изм. 1
Область применения:Настоящий стандарт распространяется на полимерные материалы, детали и узлы из них в ненапряженном состоянии, а также на резиновые детали в напряженном состоянии (сжатие радиальное до 25%, осевое до 45%) и устанавливает методы ускоренных испытаний для определения и прогнозирования изменения свойств при термовлажностном климатическом старении в условиях хранения 1, 2, 3, 4, 5 (в упаковке и без нее) и эксплуатации категории 2, 3, 4, 5 по ГОСТ 15150-69. Определение и прогнозирование изменения свойств проводят по одному или нескольким показателям старения. Показатель устанавливают в стандартах или технических условиях на материал, узел или деталь. Факторами климатического старения в настоящем стандарте являются: температура (положительная, отрицательная, сезонные и суточные циклические ее изменения) и влажность воздуха. Методы настоящего стандарта применяют для исследовательских испытаний
Список изменений:№1 от 01.07.1990 (рег. 22.08.1989) «Срок действия продлен»
ГОСТ 9.707-81ГОСТ 9.707-81ГОСТ 9.707-81ГОСТ 9.707-81ГОСТ 9.707-81ГОСТ 9.707-81ГОСТ 9.707-81ГОСТ 9.707-81ГОСТ 9.707-81ГОСТ 9.707-81ГОСТ 9.707-81ГОСТ 9.707-81ГОСТ 9.707-81ГОСТ 9.707-81ГОСТ 9.707-81ГОСТ 9.707-81ГОСТ 9.707-81ГОСТ 9.707-81ГОСТ 9.707-81ГОСТ 9.707-81ГОСТ 9.707-81ГОСТ 9.707-81ГОСТ 9.707-81ГОСТ 9.707-81ГОСТ 9.707-81ГОСТ 9.707-81ГОСТ 9.707-81ГОСТ 9.707-81ГОСТ 9.707-81ГОСТ 9.707-81ГОСТ 9.707-81ГОСТ 9.707-81ГОСТ 9.707-81ГОСТ 9.707-81ГОСТ 9.707-81ГОСТ 9.707-81ГОСТ 9.707-81ГОСТ 9.707-81ГОСТ 9.707-81ГОСТ 9.707-81ГОСТ 9.707-81ГОСТ 9.707-81ГОСТ 9.707-81ГОСТ 9.707-81ГОСТ 9.707-81ГОСТ 9.707-81ГОСТ 9.707-81ГОСТ 9.707-81ГОСТ 9.707-81ГОСТ 9.707-81ГОСТ 9.707-81ГОСТ 9.707-81ГОСТ 9.707-81ГОСТ 9.707-81ГОСТ 9.707-81ГОСТ 9.707-81ГОСТ 9.707-81ГОСТ 9.707-81ГОСТ 9.707-81ГОСТ 9.707-81ГОСТ 9.707-81ГОСТ 9.707-81ГОСТ 9.707-81ГОСТ 9.707-81ГОСТ 9.707-81ГОСТ 9.707-81ГОСТ 9.707-81ГОСТ 9.707-81ГОСТ 9.707-81ГОСТ 9.707-81ГОСТ 9.707-81ГОСТ 9.707-81ГОСТ 9.707-81ГОСТ 9.707-81ГОСТ 9.707-81ГОСТ 9.707-81ГОСТ 9.707-81ГОСТ 9.707-81ГОСТ 9.707-81ГОСТ 9.707-81ГОСТ 9.707-81
 




ГОСТЫ, СТРОИТЕЛЬНЫЕ и ТЕХНИЧЕСКИЕ НОРМАТИВЫ.
Некоммерческая онлайн система, содержащая все Российские Госты, национальные Стандарты и нормативы.
В Системе содержится более 150000 файлов нормативно-технической документации, действующей на территории РФ.
Система предназначена для широкого круга инженерно-технических специалистов.

Рейтинг@Mail.ru Яндекс цитирования

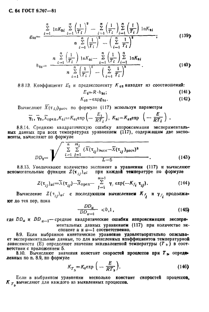
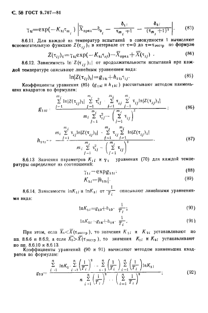
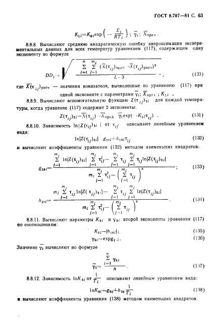
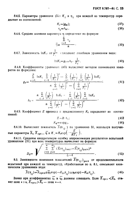
Copyright © www.gostrf.com, 2008 - 2026