Крупнейшая бесплатная информационно-справочная система онлайн доступа к полному собранию технических нормативно-правовых актов РФ. Огромная база технических нормативов (более 150 тысяч документов) и полное собрание национальных стандартов, аутентичное официальной базе Госстандарта. GOSTRF.com - это более 1 Терабайта бесплатной технической информации для всех пользователей интернета. Все электронные копии представленных здесь документов могут распространяться без каких-либо ограничений. Поощряется распространение информации с этого сайта на любых других ресурсах. Каждый человек имеет право на неограниченный доступ к этим документам! Каждый человек имеет право на знание требований, изложенных в данных нормативно-правовых актах!

  


 

ГОСТ 8.443-81

Государственная система обеспечения единства измерений. Средства измерений максимальной мощности моноимпульсного и импульсно-модулированного лазерного излучения образцовые. Методы и средства поверки

Обозначение:ГОСТ 8.443-81
Текущий статус документа: действующий
Название документа рус.:Государственная система обеспечения единства измерений. Средства измерений максимальной мощности моноимпульсного и импульсно-модулированного лазерного излучения образцовые. Методы и средства поверки
Название документа англ.:State system of ensuring the uniformity of measurements. Standard instruments for monopulse and modulated puls laser radiation peak power measurements. Methods and means for verification
Дата актуализации текста:01.12.2013
Дата издания:24.11.1981
Дата введения:30.06.1982
Дата последнего изменения:22.05.2013
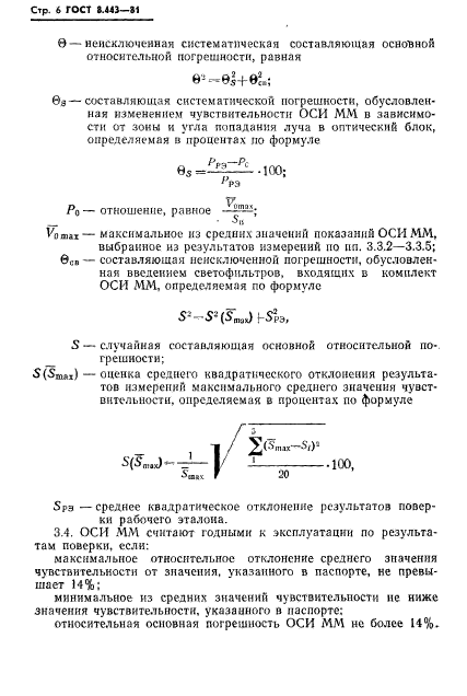
Область применения:Настоящий стандарт распространяется на образцовые средства измерений максимальной мощности моноимпульсного и импульсно-модулированного лазерного излучения 1-го разряда, работающие на фиксированных длинах волн в диапазоне от 0,4 до 1,2 мкм с длительностью импульсов в диапазоне от 10 в ст. -8 до 10 в ст. -7 с в однократном режиме и с частотой повторения от 25 до 100 Гц в динамическом диапазоне мощности от 10 в ст. 2 до 10 в ст. 5 Вт, и устанавливает методы и средства их первичной и периодической поверок
ГОСТ 8.443-81ГОСТ 8.443-81ГОСТ 8.443-81ГОСТ 8.443-81ГОСТ 8.443-81ГОСТ 8.443-81ГОСТ 8.443-81ГОСТ 8.443-81ГОСТ 8.443-81ГОСТ 8.443-81ГОСТ 8.443-81ГОСТ 8.443-81
 




ГОСТЫ, СТРОИТЕЛЬНЫЕ и ТЕХНИЧЕСКИЕ НОРМАТИВЫ.
Некоммерческая онлайн система, содержащая все Российские Госты, национальные Стандарты и нормативы.
В Системе содержится более 150000 файлов нормативно-технической документации, действующей на территории РФ.
Система предназначена для широкого круга инженерно-технических специалистов.

Рейтинг@Mail.ru Яндекс цитирования

Copyright © www.gostrf.com, 2008 - 2026