Крупнейшая бесплатная информационно-справочная система онлайн доступа к полному собранию технических нормативно-правовых актов РФ. Огромная база технических нормативов (более 150 тысяч документов) и полное собрание национальных стандартов, аутентичное официальной базе Госстандарта. GOSTRF.com - это более 1 Терабайта бесплатной технической информации для всех пользователей интернета. Все электронные копии представленных здесь документов могут распространяться без каких-либо ограничений. Поощряется распространение информации с этого сайта на любых других ресурсах. Каждый человек имеет право на неограниченный доступ к этим документам! Каждый человек имеет право на знание требований, изложенных в данных нормативно-правовых актах!

  


 

ГОСТ 11307-65

Нити химические. Метод определения плотности намотки

Обозначение:ГОСТ 11307-65
Текущий статус документа: действующий
Название документа рус.:Нити химические. Метод определения плотности намотки
Название документа англ.:Chemical threads. Method of the determination of winding density
Дата актуализации текста:01.12.2013
Дата издания:01.09.1996
Дата введения:30.06.1966
Дата последнего изменения:22.05.2013
Переиздание:переиздание с изм. 1
Взамен в части: в части п. 53 - 56
Область применения:Настоящий стандарт распространяется на химические нити в бобинах и устанавливает метод определения плотности и твердости намотки
Список изменений:№0 от 13.05.1987 (рег. 13.05.1987) «Срок действия продлен»
№1 от 01.08.1973 (рег. 29.06.1973) «Срок действия продлен»
№2 от 01.12.1981 (рег. 10.08.1981) «Срок действия продлен»
№3 от 01.10.1992 (рег. 30.03.1992) «Поправка»
ГОСТ 11307-65ГОСТ 11307-65ГОСТ 11307-65ГОСТ 11307-65ГОСТ 11307-65ГОСТ 11307-65ГОСТ 11307-65ГОСТ 11307-65
 




ГОСТЫ, СТРОИТЕЛЬНЫЕ и ТЕХНИЧЕСКИЕ НОРМАТИВЫ.
Некоммерческая онлайн система, содержащая все Российские Госты, национальные Стандарты и нормативы.
В Системе содержится более 150000 файлов нормативно-технической документации, действующей на территории РФ.
Система предназначена для широкого круга инженерно-технических специалистов.

Рейтинг@Mail.ru Яндекс цитирования

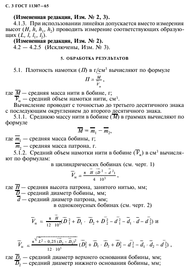
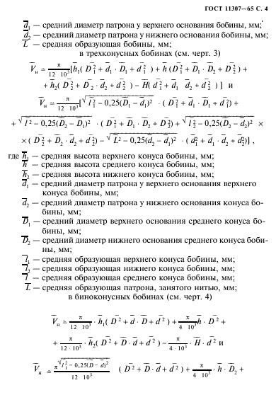
Copyright © www.gostrf.com, 2008 - 2026