Крупнейшая бесплатная информационно-справочная система онлайн доступа к полному собранию технических нормативно-правовых актов РФ. Огромная база технических нормативов (более 150 тысяч документов) и полное собрание национальных стандартов, аутентичное официальной базе Госстандарта. GOSTRF.com - это более 1 Терабайта бесплатной технической информации для всех пользователей интернета. Все электронные копии представленных здесь документов могут распространяться без каких-либо ограничений. Поощряется распространение информации с этого сайта на любых других ресурсах. Каждый человек имеет право на неограниченный доступ к этим документам! Каждый человек имеет право на знание требований, изложенных в данных нормативно-правовых актах!

  


 

ГОСТ 30319.2-96

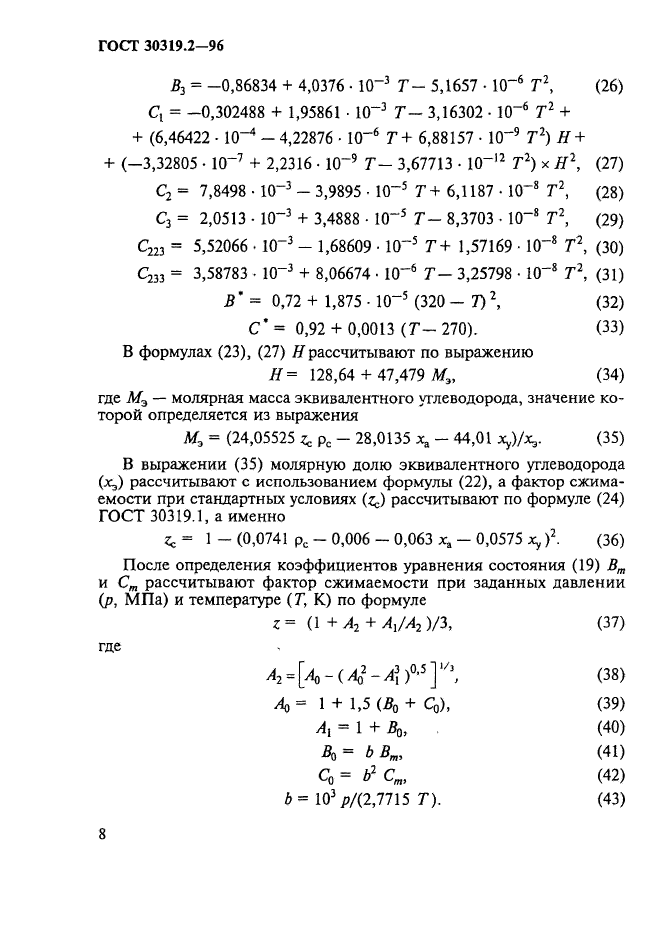
Газ природный. Методы расчета физических свойств. Определение коэффициента сжимаемости

Обозначение:ГОСТ 30319.2-96
Текущий статус документа: действующий
Название документа рус.:Газ природный. Методы расчета физических свойств. Определение коэффициента сжимаемости
Название документа англ.:Natural gas. Methods of calculation of physical properties. Definition of compressibility coefficient
Дата актуализации текста:01.12.2013
Дата издания:24.03.1997
Дата введения:30.06.1997
Дата последнего изменения:22.05.2013
Область применения:Настоящий стандарт устанавливает четыре метода определения коэффициента сжимаемости природного газа: при неизвестном полном компонентном составе природного газа (два метода) и известном компонентном составе
Список изменений:№1 от 01.06.2004 (рег. 10.03.2004) «Срок действия продлен»
Приложение №1:Изменение №1 к ГОСТ 30319.2-96
ГОСТ 30319.2-96ГОСТ 30319.2-96ГОСТ 30319.2-96ГОСТ 30319.2-96ГОСТ 30319.2-96ГОСТ 30319.2-96ГОСТ 30319.2-96ГОСТ 30319.2-96ГОСТ 30319.2-96ГОСТ 30319.2-96ГОСТ 30319.2-96ГОСТ 30319.2-96ГОСТ 30319.2-96ГОСТ 30319.2-96ГОСТ 30319.2-96ГОСТ 30319.2-96ГОСТ 30319.2-96ГОСТ 30319.2-96ГОСТ 30319.2-96ГОСТ 30319.2-96ГОСТ 30319.2-96ГОСТ 30319.2-96ГОСТ 30319.2-96ГОСТ 30319.2-96ГОСТ 30319.2-96ГОСТ 30319.2-96ГОСТ 30319.2-96ГОСТ 30319.2-96ГОСТ 30319.2-96ГОСТ 30319.2-96ГОСТ 30319.2-96ГОСТ 30319.2-96ГОСТ 30319.2-96ГОСТ 30319.2-96ГОСТ 30319.2-96ГОСТ 30319.2-96ГОСТ 30319.2-96ГОСТ 30319.2-96ГОСТ 30319.2-96ГОСТ 30319.2-96ГОСТ 30319.2-96ГОСТ 30319.2-96ГОСТ 30319.2-96ГОСТ 30319.2-96ГОСТ 30319.2-96ГОСТ 30319.2-96ГОСТ 30319.2-96ГОСТ 30319.2-96ГОСТ 30319.2-96ГОСТ 30319.2-96ГОСТ 30319.2-96ГОСТ 30319.2-96ГОСТ 30319.2-96ГОСТ 30319.2-96ГОСТ 30319.2-96ГОСТ 30319.2-96ГОСТ 30319.2-96ГОСТ 30319.2-96ГОСТ 30319.2-96ГОСТ 30319.2-96ГОСТ 30319.2-96

Изменение №1 к ГОСТ 30319.2-96

Обозначение:Изменение №1 к ГОСТ 30319.2-96
Дата введения:01.06.2004


Изменение №1 к ГОСТ 30319.2-96Изменение №1 к ГОСТ 30319.2-96Изменение №1 к ГОСТ 30319.2-96Изменение №1 к ГОСТ 30319.2-96
 




ГОСТЫ, СТРОИТЕЛЬНЫЕ и ТЕХНИЧЕСКИЕ НОРМАТИВЫ.
Некоммерческая онлайн система, содержащая все Российские Госты, национальные Стандарты и нормативы.
В Системе содержится более 150000 файлов нормативно-технической документации, действующей на территории РФ.
Система предназначена для широкого круга инженерно-технических специалистов.

Рейтинг@Mail.ru Яндекс цитирования

Copyright © www.gostrf.com, 2008 - 2026