Крупнейшая бесплатная информационно-справочная система онлайн доступа к полному собранию технических нормативно-правовых актов РФ. Огромная база технических нормативов (более 150 тысяч документов) и полное собрание национальных стандартов, аутентичное официальной базе Госстандарта. GOSTRF.com - это более 1 Терабайта бесплатной технической информации для всех пользователей интернета. Все электронные копии представленных здесь документов могут распространяться без каких-либо ограничений. Поощряется распространение информации с этого сайта на любых других ресурсах. Каждый человек имеет право на неограниченный доступ к этим документам! Каждый человек имеет право на знание требований, изложенных в данных нормативно-правовых актах!

  


 

ГОСТ Р ИСО 10576-1-2006

Статистические методы. Руководство по оценке соответствия установленным требованиям. Часть 1. Общие принципы

Обозначение:ГОСТ Р ИСО 10576-1-2006
Текущий статус документа: действующий
Название документа рус.:Статистические методы. Руководство по оценке соответствия установленным требованиям. Часть 1. Общие принципы
Название документа англ.:Statistical methods. Guidelines for the evaluation of conformity with specified requirements. Part 1. General principles
Дата актуализации текста:01.12.2013
Дата издания:20.11.2006
Дата введения:01.01.2007
Дата последнего изменения:22.05.2013
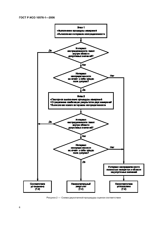
Область применения:Настоящий стандарт является руководством в следующих ситуациях:
а) при разработке требований к объекту оценки, которые могут быть сформулированы в виде предельных значений для количественных параметров объекта;
b) при оценке соответствия упомянутым требованиям, когда результаты измерений или испытаний указаны вместе с неопределенностью.
Стандарт применим в случаях, когда неопределенность может быть оценена количественно в соответствии с принципами, изложенными в GUM {1}. Термин “неопределенность“используют для описания всех элементов изменчивости результатов измерений, включая неопределенность, связанную с отбором выборки.
В настоящем стандарте не приведены правила для ситуации, когда получен неокончательный результат оценки соответствия
Список изменений:№0 от 28.04.2011 (рег. 28.04.2011) «Дата введения перенесена»
Приложение №1:Поправка к ГОСТ Р ИСО 10576-1-2006
ГОСТ Р ИСО 10576-1-2006ГОСТ Р ИСО 10576-1-2006ГОСТ Р ИСО 10576-1-2006ГОСТ Р ИСО 10576-1-2006ГОСТ Р ИСО 10576-1-2006ГОСТ Р ИСО 10576-1-2006ГОСТ Р ИСО 10576-1-2006ГОСТ Р ИСО 10576-1-2006ГОСТ Р ИСО 10576-1-2006ГОСТ Р ИСО 10576-1-2006ГОСТ Р ИСО 10576-1-2006ГОСТ Р ИСО 10576-1-2006ГОСТ Р ИСО 10576-1-2006ГОСТ Р ИСО 10576-1-2006ГОСТ Р ИСО 10576-1-2006ГОСТ Р ИСО 10576-1-2006ГОСТ Р ИСО 10576-1-2006ГОСТ Р ИСО 10576-1-2006ГОСТ Р ИСО 10576-1-2006

Поправка к ГОСТ Р ИСО 10576-1-2006

Обозначение:Поправка к ГОСТ Р ИСО 10576-1-2006
Дата введения:28.04.2011


Поправка к ГОСТ Р ИСО 10576-1-2006
 




ГОСТЫ, СТРОИТЕЛЬНЫЕ и ТЕХНИЧЕСКИЕ НОРМАТИВЫ.
Некоммерческая онлайн система, содержащая все Российские Госты, национальные Стандарты и нормативы.
В Системе содержится более 150000 файлов нормативно-технической документации, действующей на территории РФ.
Система предназначена для широкого круга инженерно-технических специалистов.

Рейтинг@Mail.ru Яндекс цитирования

Copyright © www.gostrf.com, 2008 - 2026