Крупнейшая бесплатная информационно-справочная система онлайн доступа к полному собранию технических нормативно-правовых актов РФ. Огромная база технических нормативов (более 150 тысяч документов) и полное собрание национальных стандартов, аутентичное официальной базе Госстандарта. GOSTRF.com - это более 1 Терабайта бесплатной технической информации для всех пользователей интернета. Все электронные копии представленных здесь документов могут распространяться без каких-либо ограничений. Поощряется распространение информации с этого сайта на любых других ресурсах. Каждый человек имеет право на неограниченный доступ к этим документам! Каждый человек имеет право на знание требований, изложенных в данных нормативно-правовых актах!

  


 

ГОСТ Р 51814.2-2001

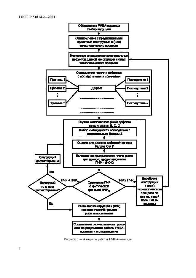
Системы качества в автомобилестроении. Метод анализа видов и последствий потенциальных дефектов

Обозначение:ГОСТ Р 51814.2-2001
Текущий статус документа: действующий
Название документа рус.:Системы качества в автомобилестроении. Метод анализа видов и последствий потенциальных дефектов
Название документа англ.:Quality systems for automotive industry. Method for potential failure mode and effects analysis
Дата актуализации текста:01.12.2013
Дата издания:01.07.2006
Дата введения:01.01.2002
Дата последнего изменения:22.05.2013
Переиздание:переиздание
Область применения:Настоящий стандарт распространяется на технические объекты автомобилестроения. Стандарт устанавливает методику и порядок проведения анализа видов, последствий и причин потенциальных дефектов (отказов) технических объектов и процессов их производства, а также доработки этих объектов и процессов по результатам проведенного анализа
ГОСТ Р 51814.2-2001ГОСТ Р 51814.2-2001ГОСТ Р 51814.2-2001ГОСТ Р 51814.2-2001ГОСТ Р 51814.2-2001ГОСТ Р 51814.2-2001ГОСТ Р 51814.2-2001ГОСТ Р 51814.2-2001ГОСТ Р 51814.2-2001ГОСТ Р 51814.2-2001ГОСТ Р 51814.2-2001ГОСТ Р 51814.2-2001ГОСТ Р 51814.2-2001ГОСТ Р 51814.2-2001ГОСТ Р 51814.2-2001ГОСТ Р 51814.2-2001ГОСТ Р 51814.2-2001ГОСТ Р 51814.2-2001ГОСТ Р 51814.2-2001ГОСТ Р 51814.2-2001ГОСТ Р 51814.2-2001ГОСТ Р 51814.2-2001ГОСТ Р 51814.2-2001
 




ГОСТЫ, СТРОИТЕЛЬНЫЕ и ТЕХНИЧЕСКИЕ НОРМАТИВЫ.
Некоммерческая онлайн система, содержащая все Российские Госты, национальные Стандарты и нормативы.
В Системе содержится более 150000 файлов нормативно-технической документации, действующей на территории РФ.
Система предназначена для широкого круга инженерно-технических специалистов.

Рейтинг@Mail.ru Яндекс цитирования

Copyright © www.gostrf.com, 2008 - 2026