Крупнейшая бесплатная информационно-справочная система онлайн доступа к полному собранию технических нормативно-правовых актов РФ. Огромная база технических нормативов (более 150 тысяч документов) и полное собрание национальных стандартов, аутентичное официальной базе Госстандарта. GOSTRF.com - это более 1 Терабайта бесплатной технической информации для всех пользователей интернета. Все электронные копии представленных здесь документов могут распространяться без каких-либо ограничений. Поощряется распространение информации с этого сайта на любых других ресурсах. Каждый человек имеет право на неограниченный доступ к этим документам! Каждый человек имеет право на знание требований, изложенных в данных нормативно-правовых актах!

  


 

ГОСТ 12177-79

Кабели, провода и шнуры. Методы проверки конструкции

Обозначение:ГОСТ 12177-79
Текущий статус документа: действующий
Название документа рус.:Кабели, провода и шнуры. Методы проверки конструкции
Название документа англ.:Cables, wires and cords. Methods of construction checking
Дата актуализации текста:01.12.2013
Дата издания:01.03.1997
Дата введения:01.01.1981
Дата последнего изменения:22.05.2013
Переиздание:переиздание с изм. 1
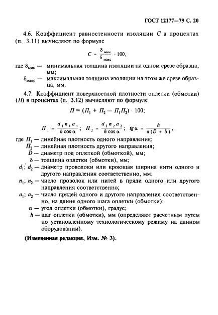
Область применения:Настоящий стандарт распространяется на кабели, провода и шнуры и устанавливает методы проверки их конструктивных размеров.
Стандарт не распространяется на обмоточные провода за исключением обмоточных проводов с изоляцией или оболочкой, накладываемой методом экструзии
Список изменений:№1 от 01.01.1983 (рег. 28.08.1981) «Срок действия продлен»
№2 от 01.03.1984 (рег. 10.10.1983) «Срок действия продлен»
№3 от 01.01.1991 (рег. 24.12.1990) «Срок действия продлен»
№4 от 01.03.1993 (рег. 08.10.1992) «Срок действия продлен»
ГОСТ 12177-79ГОСТ 12177-79ГОСТ 12177-79ГОСТ 12177-79ГОСТ 12177-79ГОСТ 12177-79ГОСТ 12177-79ГОСТ 12177-79ГОСТ 12177-79ГОСТ 12177-79ГОСТ 12177-79ГОСТ 12177-79ГОСТ 12177-79ГОСТ 12177-79ГОСТ 12177-79ГОСТ 12177-79ГОСТ 12177-79ГОСТ 12177-79ГОСТ 12177-79ГОСТ 12177-79ГОСТ 12177-79ГОСТ 12177-79ГОСТ 12177-79ГОСТ 12177-79ГОСТ 12177-79ГОСТ 12177-79ГОСТ 12177-79ГОСТ 12177-79
 




ГОСТЫ, СТРОИТЕЛЬНЫЕ и ТЕХНИЧЕСКИЕ НОРМАТИВЫ.
Некоммерческая онлайн система, содержащая все Российские Госты, национальные Стандарты и нормативы.
В Системе содержится более 150000 файлов нормативно-технической документации, действующей на территории РФ.
Система предназначена для широкого круга инженерно-технических специалистов.

Рейтинг@Mail.ru Яндекс цитирования

Copyright © www.gostrf.com, 2008 - 2026