Крупнейшая бесплатная информационно-справочная система онлайн доступа к полному собранию технических нормативно-правовых актов РФ. Огромная база технических нормативов (более 150 тысяч документов) и полное собрание национальных стандартов, аутентичное официальной базе Госстандарта. GOSTRF.com - это более 1 Терабайта бесплатной технической информации для всех пользователей интернета. Все электронные копии представленных здесь документов могут распространяться без каких-либо ограничений. Поощряется распространение информации с этого сайта на любых других ресурсах. Каждый человек имеет право на неограниченный доступ к этим документам! Каждый человек имеет право на знание требований, изложенных в данных нормативно-правовых актах!

  


 

ГОСТ Р 51318.12-99

Совместимость технических средств электромагнитная. Радиопомехи индустриальные от самоходных средств, моторных лодок и устройств с двигателями внутреннего сгорания. Нормы и методы испытаний

Обозначение:ГОСТ Р 51318.12-99
Текущий статус документа: заменён
Название документа рус.:Совместимость технических средств электромагнитная. Радиопомехи индустриальные от самоходных средств, моторных лодок и устройств с двигателями внутреннего сгорания. Нормы и методы испытаний
Название документа англ.:Electromagnetic compatibility of technical equipment. Man-made radio disturbance from vehicles, motor boats and internal combustion engine devices. Limits and test methods
Дата актуализации текста:01.12.2013
Дата издания:29.02.2000
Дата введения:01.01.2002
Дата последнего изменения:22.05.2013
Дата окончания срока действия:01.01.2013
Область применения:Настоящий стандарт распространяется на: а) самоходные средства, приводимые в движение двигателями внутреннего сгорания, электродвигателями или теми и другими;
б) моторные лодки, приводимые в движение двигателями внутреннего сгорания, электродвигателями или теми и другими.
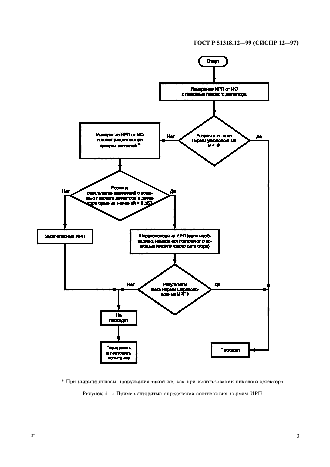
Стандарт устанавливает нормы узкополосных и широкополосных индустриальных радиопомех от указанных средств и устройств и соответствующие методы испытаний. Требования настоящего стандарта обеспечивают защиту приема сигналов радио- и телевизионного вещания от ИПР в полосе частот от 30 до 1000 МГц в жилых, коммерческих зонах и производственных зонах с малым энергопотреблением.
Соответствие требованиям настоящего стандарта может не обеспечить адекватную защиту для средств радиосвязи новых видов, применяемых на расстоянии 20 м от самоходного средства или устройства в жилых, коммерческих зонах и производственных зонах с малым энергопотреблением.
Настоящий стандарт не распространяется на самолеты, системы с электротягой (железнодорожный электротранспорт, трамвай и троллейбус) и на неукомплектованные самоходные средства
ГОСТ Р 51318.12-99ГОСТ Р 51318.12-99ГОСТ Р 51318.12-99ГОСТ Р 51318.12-99ГОСТ Р 51318.12-99ГОСТ Р 51318.12-99ГОСТ Р 51318.12-99ГОСТ Р 51318.12-99ГОСТ Р 51318.12-99ГОСТ Р 51318.12-99ГОСТ Р 51318.12-99ГОСТ Р 51318.12-99ГОСТ Р 51318.12-99ГОСТ Р 51318.12-99ГОСТ Р 51318.12-99ГОСТ Р 51318.12-99ГОСТ Р 51318.12-99ГОСТ Р 51318.12-99ГОСТ Р 51318.12-99ГОСТ Р 51318.12-99ГОСТ Р 51318.12-99ГОСТ Р 51318.12-99ГОСТ Р 51318.12-99ГОСТ Р 51318.12-99ГОСТ Р 51318.12-99ГОСТ Р 51318.12-99ГОСТ Р 51318.12-99ГОСТ Р 51318.12-99ГОСТ Р 51318.12-99ГОСТ Р 51318.12-99
 




ГОСТЫ, СТРОИТЕЛЬНЫЕ и ТЕХНИЧЕСКИЕ НОРМАТИВЫ.
Некоммерческая онлайн система, содержащая все Российские Госты, национальные Стандарты и нормативы.
В Системе содержится более 150000 файлов нормативно-технической документации, действующей на территории РФ.
Система предназначена для широкого круга инженерно-технических специалистов.

Рейтинг@Mail.ru Яндекс цитирования

Copyright © www.gostrf.com, 2008 - 2026