Крупнейшая бесплатная информационно-справочная система онлайн доступа к полному собранию технических нормативно-правовых актов РФ. Огромная база технических нормативов (более 150 тысяч документов) и полное собрание национальных стандартов, аутентичное официальной базе Госстандарта. GOSTRF.com - это более 1 Терабайта бесплатной технической информации для всех пользователей интернета. Все электронные копии представленных здесь документов могут распространяться без каких-либо ограничений. Поощряется распространение информации с этого сайта на любых других ресурсах. Каждый человек имеет право на неограниченный доступ к этим документам! Каждый человек имеет право на знание требований, изложенных в данных нормативно-правовых актах!

  


 

ГОСТ 14657.13-96

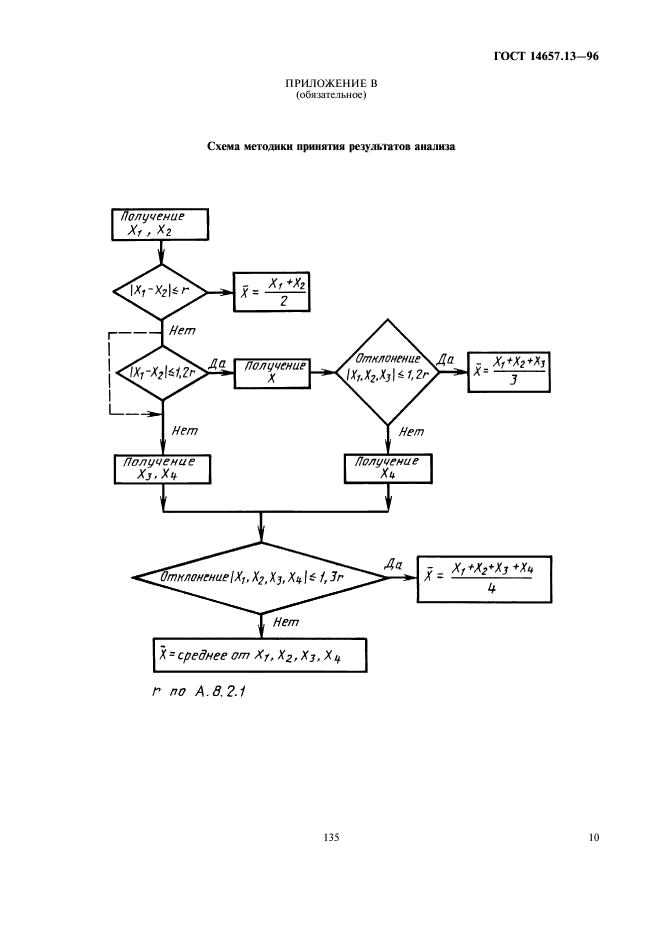
Боксит. Методы определения оксида ванадия (V)

Обозначение:ГОСТ 14657.13-96
Текущий статус документа: действующий
Название документа рус.:Боксит. Методы определения оксида ванадия (V)
Название документа англ.:Bauxite. Methods for determination of vanadium oxide (V) content
Дата актуализации текста:01.12.2013
Дата издания:01.03.2002
Дата введения:01.01.1999
Дата последнего изменения:22.05.2013
Переиздание:переиздание
Область применения:Настоящий стандарт распространяется на боксит и устанавливает методы определения оксида ванадия:
фотометрический с БФГА - при массовой доле оксида ванадия от 0,005 до 0,5%;
фотометрический фосфорновольфраматный - при массовой доле оксида ванадия от 0,04 до 0,5%;
атомно-абсорбционный - при массовой доле оксида ванадия от 0,05 до 0,5%;
фотометрический с БФГА - при массовой доле оксида ванадия от 0,005 до 0,4%
ГОСТ 14657.13-96ГОСТ 14657.13-96ГОСТ 14657.13-96ГОСТ 14657.13-96ГОСТ 14657.13-96ГОСТ 14657.13-96ГОСТ 14657.13-96ГОСТ 14657.13-96ГОСТ 14657.13-96ГОСТ 14657.13-96ГОСТ 14657.13-96ГОСТ 14657.13-96ГОСТ 14657.13-96
 




ГОСТЫ, СТРОИТЕЛЬНЫЕ и ТЕХНИЧЕСКИЕ НОРМАТИВЫ.
Некоммерческая онлайн система, содержащая все Российские Госты, национальные Стандарты и нормативы.
В Системе содержится более 150000 файлов нормативно-технической документации, действующей на территории РФ.
Система предназначена для широкого круга инженерно-технических специалистов.

Рейтинг@Mail.ru Яндекс цитирования

Copyright © www.gostrf.com, 2008 - 2026