Крупнейшая бесплатная информационно-справочная система онлайн доступа к полному собранию технических нормативно-правовых актов РФ. Огромная база технических нормативов (более 150 тысяч документов) и полное собрание национальных стандартов, аутентичное официальной базе Госстандарта. GOSTRF.com - это более 1 Терабайта бесплатной технической информации для всех пользователей интернета. Все электронные копии представленных здесь документов могут распространяться без каких-либо ограничений. Поощряется распространение информации с этого сайта на любых других ресурсах. Каждый человек имеет право на неограниченный доступ к этим документам! Каждый человек имеет право на знание требований, изложенных в данных нормативно-правовых актах!

  


 

ГОСТ 19.701-90

Единая система программной документации. Схемы алгоритмов, программ, данных и систем. Условные обозначения и правила выполнения

Обозначение:ГОСТ 19.701-90
Текущий статус документа: действующий
Название документа рус.:Единая система программной документации. Схемы алгоритмов, программ, данных и систем. Условные обозначения и правила выполнения
Название документа англ.:Unified system for program documentation. Data, program and system flowcharts, program network charts and system resources charts. Documentation symbols and convention for flowcharting
Дата актуализации текста:01.12.2013
Дата издания:04.03.2010
Дата введения:01.01.1992
Дата последнего изменения:21.11.2013
Переиздание:переиздание
Взамен:
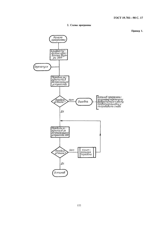
Область применения:Настоящий стандарт распространяется на условные обозначения (символы) в схемах алгоритмов, программ, данных и систем и устанавливает правила выполнения схем, используемых для отображения различных видов задач обработки данных и средств их решения.
Стандарт не распространяется на форму записей и обозначений, помещаемых внутри символов или рядом с ними и служащих для уточнения выполняемых ими функций
ГОСТ 19.701-90ГОСТ 19.701-90ГОСТ 19.701-90ГОСТ 19.701-90ГОСТ 19.701-90ГОСТ 19.701-90ГОСТ 19.701-90ГОСТ 19.701-90ГОСТ 19.701-90ГОСТ 19.701-90ГОСТ 19.701-90ГОСТ 19.701-90ГОСТ 19.701-90ГОСТ 19.701-90ГОСТ 19.701-90ГОСТ 19.701-90ГОСТ 19.701-90ГОСТ 19.701-90ГОСТ 19.701-90ГОСТ 19.701-90ГОСТ 19.701-90ГОСТ 19.701-90ГОСТ 19.701-90ГОСТ 19.701-90
 




ГОСТЫ, СТРОИТЕЛЬНЫЕ и ТЕХНИЧЕСКИЕ НОРМАТИВЫ.
Некоммерческая онлайн система, содержащая все Российские Госты, национальные Стандарты и нормативы.
В Системе содержится более 150000 файлов нормативно-технической документации, действующей на территории РФ.
Система предназначена для широкого круга инженерно-технических специалистов.

Рейтинг@Mail.ru Яндекс цитирования

Copyright © www.gostrf.com, 2008 - 2026