Крупнейшая бесплатная информационно-справочная система онлайн доступа к полному собранию технических нормативно-правовых актов РФ. Огромная база технических нормативов (более 150 тысяч документов) и полное собрание национальных стандартов, аутентичное официальной базе Госстандарта. GOSTRF.com - это более 1 Терабайта бесплатной технической информации для всех пользователей интернета. Все электронные копии представленных здесь документов могут распространяться без каких-либо ограничений. Поощряется распространение информации с этого сайта на любых других ресурсах. Каждый человек имеет право на неограниченный доступ к этим документам! Каждый человек имеет право на знание требований, изложенных в данных нормативно-правовых актах!

  


 

ГОСТ 27379-87

Топливо твердое. Методы определения погрешности отбора и подготовки проб

Обозначение:ГОСТ 27379-87
Текущий статус документа: действующий
Название документа рус.:Топливо твердое. Методы определения погрешности отбора и подготовки проб
Название документа англ.:Solid mineral fuel. Methods for determination of sampling and sample preparation errors
Дата актуализации текста:01.12.2013
Дата издания:08.10.1987
Дата введения:31.08.1987
Дата последнего изменения:22.05.2013
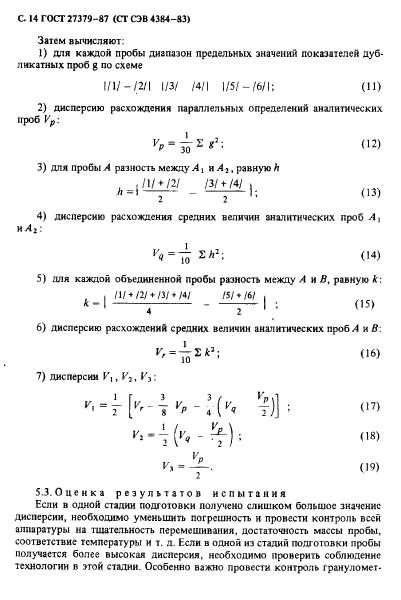
Область применения:Настоящий стандарт распространяется на бурые и каменные угли, антрациты, лигниты и горючие сланцы крупностью до 300 mm и устанавливает методы определения погрешности:
при отборе проб от отдельных партий, качество которых неизвестно;
при непрерывном и периодическом отборах проб;
при определении систематической погрешности отбора проб;
при подготовке проб
ГОСТ 27379-87ГОСТ 27379-87ГОСТ 27379-87ГОСТ 27379-87ГОСТ 27379-87ГОСТ 27379-87ГОСТ 27379-87ГОСТ 27379-87ГОСТ 27379-87ГОСТ 27379-87ГОСТ 27379-87ГОСТ 27379-87ГОСТ 27379-87ГОСТ 27379-87ГОСТ 27379-87ГОСТ 27379-87ГОСТ 27379-87ГОСТ 27379-87ГОСТ 27379-87ГОСТ 27379-87ГОСТ 27379-87ГОСТ 27379-87ГОСТ 27379-87ГОСТ 27379-87ГОСТ 27379-87
 




ГОСТЫ, СТРОИТЕЛЬНЫЕ и ТЕХНИЧЕСКИЕ НОРМАТИВЫ.
Некоммерческая онлайн система, содержащая все Российские Госты, национальные Стандарты и нормативы.
В Системе содержится более 150000 файлов нормативно-технической документации, действующей на территории РФ.
Система предназначена для широкого круга инженерно-технических специалистов.

Рейтинг@Mail.ru Яндекс цитирования

Copyright © www.gostrf.com, 2008 - 2026