Крупнейшая бесплатная информационно-справочная система онлайн доступа к полному собранию технических нормативно-правовых актов РФ. Огромная база технических нормативов (более 150 тысяч документов) и полное собрание национальных стандартов, аутентичное официальной базе Госстандарта. GOSTRF.com - это более 1 Терабайта бесплатной технической информации для всех пользователей интернета. Все электронные копии представленных здесь документов могут распространяться без каких-либо ограничений. Поощряется распространение информации с этого сайта на любых других ресурсах. Каждый человек имеет право на неограниченный доступ к этим документам! Каждый человек имеет право на знание требований, изложенных в данных нормативно-правовых актах!

  


 

ГОСТ 17229-85

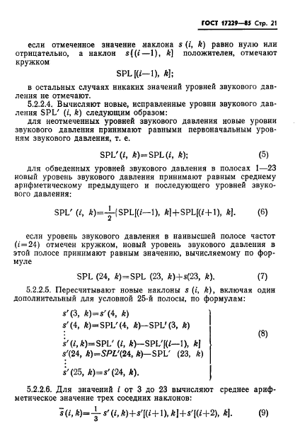
Самолеты пассажирские и транспортные. Метод определения уровней шума, создаваемого на местности

Обозначение:ГОСТ 17229-85
Текущий статус документа: действующий
Название документа рус.:Самолеты пассажирские и транспортные. Метод определения уровней шума, создаваемого на местности
Название документа англ.:Passanger and transport aeroplanes. Determination of noise levels on ground
Дата актуализации текста:01.12.2013
Дата издания:11.11.1985
Дата введения:30.06.1986
Дата последнего изменения:22.05.2013
Область применения:Настоящий стандарт распространяется на дозвуковые пассажирские и транспортные самолеты с потребной длиной взлетно-посадочной полосы более 610 м; с любой взлетной массой, оборудованные реактивными двигателями; с взлетной массой более 5700 кг, оборудованные турбовинтовыми, турбовинтовентиляторными или поршневыми двигателями.
Стандарт устанавливает метод определения уровней шума, создаваемого вышеуказанными самолетами на местности при взлете, наборе высоты и снижения на посадку
ГОСТ 17229-85ГОСТ 17229-85ГОСТ 17229-85ГОСТ 17229-85ГОСТ 17229-85ГОСТ 17229-85ГОСТ 17229-85ГОСТ 17229-85ГОСТ 17229-85ГОСТ 17229-85ГОСТ 17229-85ГОСТ 17229-85ГОСТ 17229-85ГОСТ 17229-85ГОСТ 17229-85ГОСТ 17229-85ГОСТ 17229-85ГОСТ 17229-85ГОСТ 17229-85ГОСТ 17229-85ГОСТ 17229-85ГОСТ 17229-85ГОСТ 17229-85ГОСТ 17229-85ГОСТ 17229-85ГОСТ 17229-85ГОСТ 17229-85ГОСТ 17229-85ГОСТ 17229-85ГОСТ 17229-85ГОСТ 17229-85ГОСТ 17229-85ГОСТ 17229-85ГОСТ 17229-85ГОСТ 17229-85ГОСТ 17229-85ГОСТ 17229-85ГОСТ 17229-85ГОСТ 17229-85ГОСТ 17229-85ГОСТ 17229-85ГОСТ 17229-85ГОСТ 17229-85ГОСТ 17229-85ГОСТ 17229-85ГОСТ 17229-85ГОСТ 17229-85ГОСТ 17229-85ГОСТ 17229-85ГОСТ 17229-85ГОСТ 17229-85ГОСТ 17229-85ГОСТ 17229-85ГОСТ 17229-85ГОСТ 17229-85ГОСТ 17229-85ГОСТ 17229-85
 




ГОСТЫ, СТРОИТЕЛЬНЫЕ и ТЕХНИЧЕСКИЕ НОРМАТИВЫ.
Некоммерческая онлайн система, содержащая все Российские Госты, национальные Стандарты и нормативы.
В Системе содержится более 150000 файлов нормативно-технической документации, действующей на территории РФ.
Система предназначена для широкого круга инженерно-технических специалистов.

Рейтинг@Mail.ru Яндекс цитирования

Copyright © www.gostrf.com, 2008 - 2026