Крупнейшая бесплатная информационно-справочная система онлайн доступа к полному собранию технических нормативно-правовых актов РФ. Огромная база технических нормативов (более 150 тысяч документов) и полное собрание национальных стандартов, аутентичное официальной базе Госстандарта. GOSTRF.com - это более 1 Терабайта бесплатной технической информации для всех пользователей интернета. Все электронные копии представленных здесь документов могут распространяться без каких-либо ограничений. Поощряется распространение информации с этого сайта на любых других ресурсах. Каждый человек имеет право на неограниченный доступ к этим документам! Каждый человек имеет право на знание требований, изложенных в данных нормативно-правовых актах!

  


 

ГОСТ 25678-83

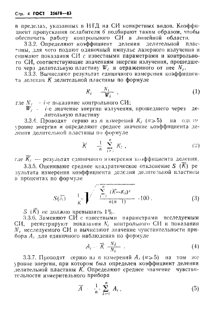
Средства измерений энергии импульсного лазерного излучения. Виды. Основные параметры. Методы измерений основных параметров

Обозначение:ГОСТ 25678-83
Текущий статус документа: утратил силу в РФ
Название документа рус.:Средства измерений энергии импульсного лазерного излучения. Виды. Основные параметры. Методы измерений основных параметров
Название документа англ.:Instruments for measurements of pulse laser energy. Types. Basic parameters. Methods for measurement of basic parameters
Дата актуализации текста:01.12.2013
Дата издания:29.06.1983
Дата введения:01.07.1984
Дата последнего изменения:22.05.2013
Дата окончания срока действия:01.01.2009
Область применения:Настоящий стандарт распространяется на средства измерений энергии однократных импульсов лазерного излучения и устанавливает их виды, основные параметры и методы измерений основных параметров при изменении параметров исследуемого излучения в пределах:
0,4-2; 10,6 мкм - рабочие длины воли;
10 в ст. минус 10 - 500 Дж - диапазон значений энергии излучения;
10 в ст. минус 9 - 1 с - длительность импульса излучения.
Стандарт не распространяется на измерительные импульсные лазеры
Список изменений:№0 от 01.01.2009 (рег. 20.03.2008) «Поправка к изменению»
ГОСТ 25678-83ГОСТ 25678-83ГОСТ 25678-83ГОСТ 25678-83ГОСТ 25678-83ГОСТ 25678-83ГОСТ 25678-83ГОСТ 25678-83ГОСТ 25678-83ГОСТ 25678-83ГОСТ 25678-83ГОСТ 25678-83
 




ГОСТЫ, СТРОИТЕЛЬНЫЕ и ТЕХНИЧЕСКИЕ НОРМАТИВЫ.
Некоммерческая онлайн система, содержащая все Российские Госты, национальные Стандарты и нормативы.
В Системе содержится более 150000 файлов нормативно-технической документации, действующей на территории РФ.
Система предназначена для широкого круга инженерно-технических специалистов.

Рейтинг@Mail.ru Яндекс цитирования

Copyright © www.gostrf.com, 2008 - 2026