Крупнейшая бесплатная информационно-справочная система онлайн доступа к полному собранию технических нормативно-правовых актов РФ. Огромная база технических нормативов (более 150 тысяч документов) и полное собрание национальных стандартов, аутентичное официальной базе Госстандарта. GOSTRF.com - это более 1 Терабайта бесплатной технической информации для всех пользователей интернета. Все электронные копии представленных здесь документов могут распространяться без каких-либо ограничений. Поощряется распространение информации с этого сайта на любых других ресурсах. Каждый человек имеет право на неограниченный доступ к этим документам! Каждый человек имеет право на знание требований, изложенных в данных нормативно-правовых актах!

  


 

ГОСТ 23201.1-78

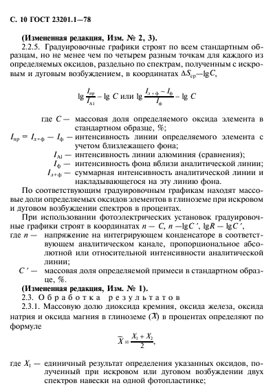
Глинозем. Методы спектрального анализа. Определение диоксида кремния, оксида железа, оксида натрия и оксида магния

Обозначение:ГОСТ 23201.1-78
Текущий статус документа: действующий
Название документа рус.:Глинозем. Методы спектрального анализа. Определение диоксида кремния, оксида железа, оксида натрия и оксида магния
Название документа англ.:Alumina. Methods of spectral analysis. Determination of silicon dioxide, iron oxide, sodium oxide and magnium oxide
Дата актуализации текста:01.12.2013
Дата издания:01.12.1996
Дата введения:01.01.1980
Дата последнего изменения:22.05.2013
Переиздание:переиздание с изм. 1
Область применения:Настоящий стандарт распространяется на глинозем всех марок и устанавливает методы спектрального определения массовой доли диоксида кремния, оксида железа, оксида натрия и оксида магния
Список изменений:№1 от 01.05.1988 (рег. 29.03.1988) «Срок действия продлен»
№2 от 01.02.1990 (рег. 26.07.1989) «Поправка»
№3 от 01.10.1992 (рег. 15.04.1992) «Поправка»
ГОСТ 23201.1-78ГОСТ 23201.1-78ГОСТ 23201.1-78ГОСТ 23201.1-78ГОСТ 23201.1-78ГОСТ 23201.1-78ГОСТ 23201.1-78ГОСТ 23201.1-78ГОСТ 23201.1-78ГОСТ 23201.1-78ГОСТ 23201.1-78ГОСТ 23201.1-78ГОСТ 23201.1-78ГОСТ 23201.1-78ГОСТ 23201.1-78ГОСТ 23201.1-78ГОСТ 23201.1-78ГОСТ 23201.1-78ГОСТ 23201.1-78ГОСТ 23201.1-78ГОСТ 23201.1-78ГОСТ 23201.1-78ГОСТ 23201.1-78ГОСТ 23201.1-78ГОСТ 23201.1-78ГОСТ 23201.1-78ГОСТ 23201.1-78
 




ГОСТЫ, СТРОИТЕЛЬНЫЕ и ТЕХНИЧЕСКИЕ НОРМАТИВЫ.
Некоммерческая онлайн система, содержащая все Российские Госты, национальные Стандарты и нормативы.
В Системе содержится более 150000 файлов нормативно-технической документации, действующей на территории РФ.
Система предназначена для широкого круга инженерно-технических специалистов.

Рейтинг@Mail.ru Яндекс цитирования

Copyright © www.gostrf.com, 2008 - 2026