Крупнейшая бесплатная информационно-справочная система онлайн доступа к полному собранию технических нормативно-правовых актов РФ. Огромная база технических нормативов (более 150 тысяч документов) и полное собрание национальных стандартов, аутентичное официальной базе Госстандарта. GOSTRF.com - это более 1 Терабайта бесплатной технической информации для всех пользователей интернета. Все электронные копии представленных здесь документов могут распространяться без каких-либо ограничений. Поощряется распространение информации с этого сайта на любых других ресурсах. Каждый человек имеет право на неограниченный доступ к этим документам! Каждый человек имеет право на знание требований, изложенных в данных нормативно-правовых актах!

  


 

ГОСТ 20851.2-75

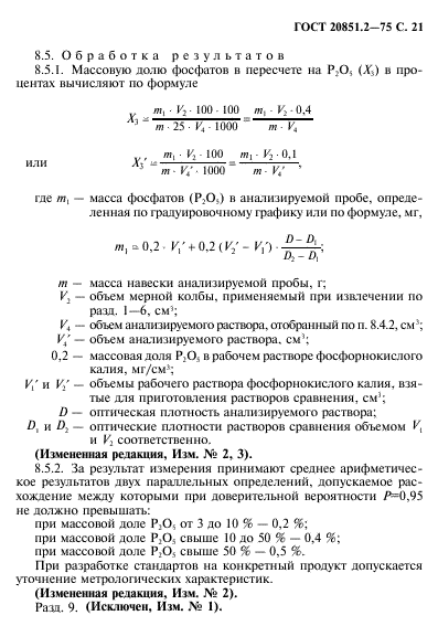
Удобрения минеральные. Методы определения фосфатов

Обозначение:ГОСТ 20851.2-75
Текущий статус документа: действующий
Название документа рус.:Удобрения минеральные. Методы определения фосфатов
Название документа англ.:Mineral fertilizers. Methods for determination of phosphates
Дата актуализации текста:01.12.2013
Дата издания:01.10.1996
Дата введения:01.01.1976
Дата последнего изменения:22.05.2013
Переиздание:переиздание с изм. 1
Область применения:Настоящий стандарт распространяется на минеральные удобрения с массовой долей Р2О5 от 3 до 55% и устанавливает методы определения содержания общих усвояемых и водорастворимых фосфатов с предварительным извлечением их из удобрений, а также свободной кислотности
Список изменений:№1 от 01.07.1980 (рег. 12.02.1980) «Срок действия продлен»
№2 от 01.10.1986 (рег. 30.06.1986) «Срок действия продлен»
№3 от 01.07.1989 (рег. 20.12.1988) «Срок действия продлен»
№4 от 01.05.1992 (рег. 29.12.1991) «Срок действия продлен»
№5 от 01.01.1994 (рег. 17.02.1993) «Срок действия продлен»
ГОСТ 20851.2-75ГОСТ 20851.2-75ГОСТ 20851.2-75ГОСТ 20851.2-75ГОСТ 20851.2-75ГОСТ 20851.2-75ГОСТ 20851.2-75ГОСТ 20851.2-75ГОСТ 20851.2-75ГОСТ 20851.2-75ГОСТ 20851.2-75ГОСТ 20851.2-75ГОСТ 20851.2-75ГОСТ 20851.2-75ГОСТ 20851.2-75ГОСТ 20851.2-75ГОСТ 20851.2-75ГОСТ 20851.2-75ГОСТ 20851.2-75ГОСТ 20851.2-75ГОСТ 20851.2-75ГОСТ 20851.2-75ГОСТ 20851.2-75ГОСТ 20851.2-75ГОСТ 20851.2-75ГОСТ 20851.2-75ГОСТ 20851.2-75ГОСТ 20851.2-75ГОСТ 20851.2-75ГОСТ 20851.2-75ГОСТ 20851.2-75ГОСТ 20851.2-75ГОСТ 20851.2-75ГОСТ 20851.2-75ГОСТ 20851.2-75ГОСТ 20851.2-75ГОСТ 20851.2-75ГОСТ 20851.2-75ГОСТ 20851.2-75
 




ГОСТЫ, СТРОИТЕЛЬНЫЕ и ТЕХНИЧЕСКИЕ НОРМАТИВЫ.
Некоммерческая онлайн система, содержащая все Российские Госты, национальные Стандарты и нормативы.
В Системе содержится более 150000 файлов нормативно-технической документации, действующей на территории РФ.
Система предназначена для широкого круга инженерно-технических специалистов.

Рейтинг@Mail.ru Яндекс цитирования

Copyright © www.gostrf.com, 2008 - 2026