Крупнейшая бесплатная информационно-справочная система онлайн доступа к полному собранию технических нормативно-правовых актов РФ. Огромная база технических нормативов (более 150 тысяч документов) и полное собрание национальных стандартов, аутентичное официальной базе Госстандарта. GOSTRF.com - это более 1 Терабайта бесплатной технической информации для всех пользователей интернета. Все электронные копии представленных здесь документов могут распространяться без каких-либо ограничений. Поощряется распространение информации с этого сайта на любых других ресурсах. Каждый человек имеет право на неограниченный доступ к этим документам! Каждый человек имеет право на знание требований, изложенных в данных нормативно-правовых актах!

  


 

ГОСТ Р 25645.161-94

Поверхности Луны, Марса и Венеры. Радиофизические параметры

Обозначение:ГОСТ Р 25645.161-94
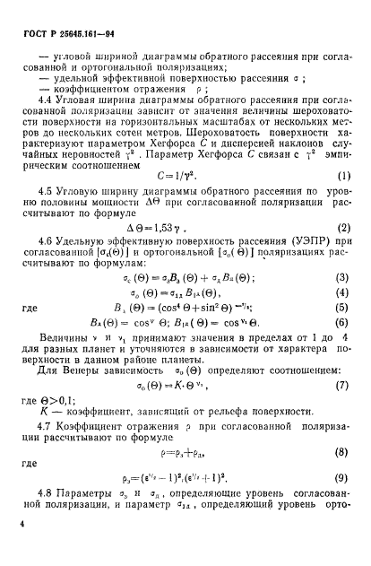
Текущий статус документа: действующий
Название документа рус.:Поверхности Луны, Марса и Венеры. Радиофизические параметры
Название документа англ.:The surfaces of Moon, Mars and Venus. The radiophysical parameters
Дата актуализации текста:01.12.2013
Дата издания:23.01.1995
Дата введения:30.06.1995
Дата последнего изменения:22.05.2013
Область применения:Настоящий стандарт устанавливает радиофизические параметры, характеризующие отражательные свойства поверхностей Луны, Марса и Венеры в диапазоне 1см - 1м и методику их расчета.
Стандарт предназначен для расчета радиосистем траекторных измерений, навигации и радиоуправления, устанавливаемых на спускаемых космических аппаратах, а также для расчетов при моделировании радиофизических свойств поверхностей планет в условиях наземной отработки
ГОСТ Р 25645.161-94ГОСТ Р 25645.161-94ГОСТ Р 25645.161-94ГОСТ Р 25645.161-94ГОСТ Р 25645.161-94ГОСТ Р 25645.161-94ГОСТ Р 25645.161-94ГОСТ Р 25645.161-94ГОСТ Р 25645.161-94ГОСТ Р 25645.161-94ГОСТ Р 25645.161-94ГОСТ Р 25645.161-94ГОСТ Р 25645.161-94ГОСТ Р 25645.161-94ГОСТ Р 25645.161-94ГОСТ Р 25645.161-94ГОСТ Р 25645.161-94ГОСТ Р 25645.161-94ГОСТ Р 25645.161-94ГОСТ Р 25645.161-94ГОСТ Р 25645.161-94ГОСТ Р 25645.161-94
 




ГОСТЫ, СТРОИТЕЛЬНЫЕ и ТЕХНИЧЕСКИЕ НОРМАТИВЫ.
Некоммерческая онлайн система, содержащая все Российские Госты, национальные Стандарты и нормативы.
В Системе содержится более 150000 файлов нормативно-технической документации, действующей на территории РФ.
Система предназначена для широкого круга инженерно-технических специалистов.

Рейтинг@Mail.ru Яндекс цитирования

Copyright © www.gostrf.com, 2008 - 2026