Крупнейшая бесплатная информационно-справочная система онлайн доступа к полному собранию технических нормативно-правовых актов РФ. Огромная база технических нормативов (более 150 тысяч документов) и полное собрание национальных стандартов, аутентичное официальной базе Госстандарта. GOSTRF.com - это более 1 Терабайта бесплатной технической информации для всех пользователей интернета. Все электронные копии представленных здесь документов могут распространяться без каких-либо ограничений. Поощряется распространение информации с этого сайта на любых других ресурсах. Каждый человек имеет право на неограниченный доступ к этим документам! Каждый человек имеет право на знание требований, изложенных в данных нормативно-правовых актах!

  


 

ГОСТ 24755-89

Сосуды и аппараты. Нормы и методы расчета на прочность укрепления отверстий

Обозначение:ГОСТ 24755-89
Текущий статус документа: действующий
Название документа рус.:Сосуды и аппараты. Нормы и методы расчета на прочность укрепления отверстий
Название документа англ.:Vessels and apparatus. Norms and methods of strength calculation for openings reinforcement
Дата актуализации текста:01.12.2013
Дата издания:16.10.1989
Дата введения:01.01.1990
Дата последнего изменения:22.05.2013
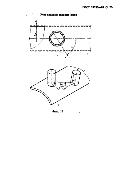
Область применения:Настоящий стандарт устанавливает нормы и методы расчета на прочность укрепления отверстий в обечайках, переходах и выпуклых днищах сосудов и аппаратов, применяемых в химической нефтеперерабатывающей и смежных отраслях промышленности, работающих под действием внутреннего или наружного давления
ГОСТ 24755-89ГОСТ 24755-89ГОСТ 24755-89ГОСТ 24755-89ГОСТ 24755-89ГОСТ 24755-89ГОСТ 24755-89ГОСТ 24755-89ГОСТ 24755-89ГОСТ 24755-89ГОСТ 24755-89ГОСТ 24755-89ГОСТ 24755-89ГОСТ 24755-89ГОСТ 24755-89ГОСТ 24755-89ГОСТ 24755-89ГОСТ 24755-89ГОСТ 24755-89ГОСТ 24755-89ГОСТ 24755-89ГОСТ 24755-89ГОСТ 24755-89ГОСТ 24755-89ГОСТ 24755-89ГОСТ 24755-89ГОСТ 24755-89ГОСТ 24755-89ГОСТ 24755-89ГОСТ 24755-89ГОСТ 24755-89ГОСТ 24755-89ГОСТ 24755-89
 




ГОСТЫ, СТРОИТЕЛЬНЫЕ и ТЕХНИЧЕСКИЕ НОРМАТИВЫ.
Некоммерческая онлайн система, содержащая все Российские Госты, национальные Стандарты и нормативы.
В Системе содержится более 150000 файлов нормативно-технической документации, действующей на территории РФ.
Система предназначена для широкого круга инженерно-технических специалистов.

Рейтинг@Mail.ru Яндекс цитирования

Copyright © www.gostrf.com, 2008 - 2026