Крупнейшая бесплатная информационно-справочная система онлайн доступа к полному собранию технических нормативно-правовых актов РФ. Огромная база технических нормативов (более 150 тысяч документов) и полное собрание национальных стандартов, аутентичное официальной базе Госстандарта. GOSTRF.com - это более 1 Терабайта бесплатной технической информации для всех пользователей интернета. Все электронные копии представленных здесь документов могут распространяться без каких-либо ограничений. Поощряется распространение информации с этого сайта на любых других ресурсах. Каждый человек имеет право на неограниченный доступ к этим документам! Каждый человек имеет право на знание требований, изложенных в данных нормативно-правовых актах!

  


 

ГОСТ Р ИСО 14956-2007

Качество воздуха. Оценка применимости методики выполнения измерений на основе степени ее соответствия требованиям к неопределенности измерения

Обозначение:ГОСТ Р ИСО 14956-2007
Текущий статус документа: действующий
Название документа рус.:Качество воздуха. Оценка применимости методики выполнения измерений на основе степени ее соответствия требованиям к неопределенности измерения
Название документа англ.:Air quality. Evaluation of the suitability of a measurement procedure by comparison with a required measurement uncertainty
Дата актуализации текста:01.12.2013
Дата издания:05.02.2008
Дата введения:01.08.2008
Дата последнего изменения:22.05.2013
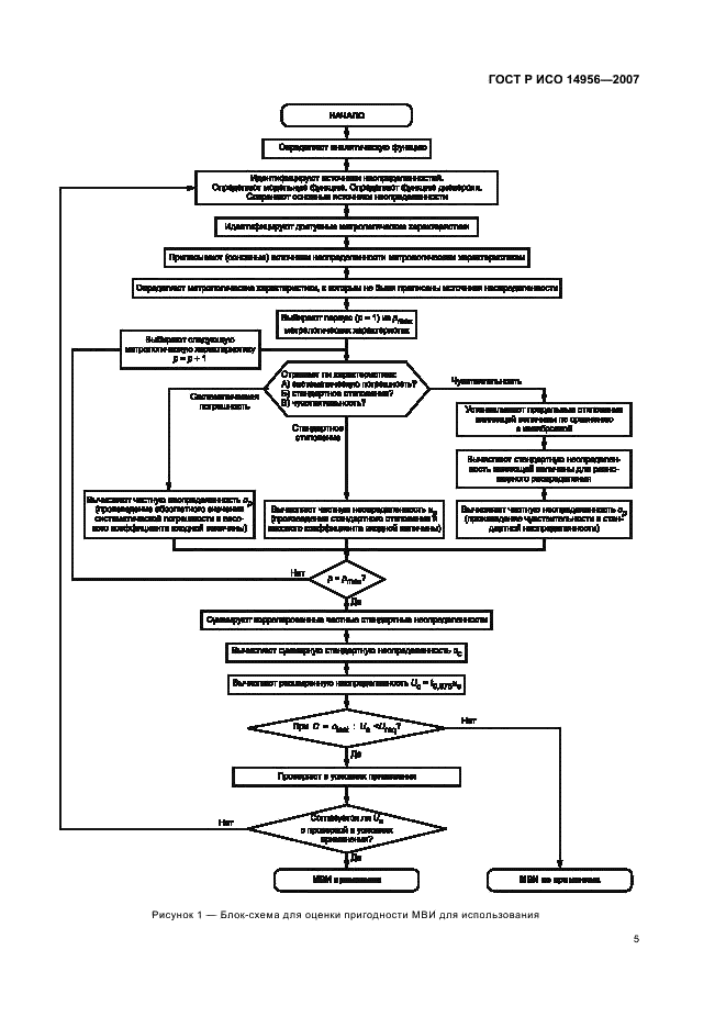
Область применения:Настоящий стандарт устанавливает для методик выполнения измерений в области качества воздуха следующее:
- оценку неопределенности измерения на основе действительных или заявленных значений всех важных метрологических характеристик метода в стационарных условиях;
- оценку соответствия установленных значений этих метрологических характеристик требуемому качеству результата измерения при определенном значении измеряемой величины;
- оценку применимости метода измерений, основанную на лабораторном исследовании и подтверждающих испытаниях в условиях применения;
- требования к динамическим характеристикам средств измерений.
Настоящий стандарт может применяться для методик выполнения измерений, у которых выходной сигнал является усредненным по времени
ГОСТ Р ИСО 14956-2007ГОСТ Р ИСО 14956-2007ГОСТ Р ИСО 14956-2007ГОСТ Р ИСО 14956-2007ГОСТ Р ИСО 14956-2007ГОСТ Р ИСО 14956-2007ГОСТ Р ИСО 14956-2007ГОСТ Р ИСО 14956-2007ГОСТ Р ИСО 14956-2007ГОСТ Р ИСО 14956-2007ГОСТ Р ИСО 14956-2007ГОСТ Р ИСО 14956-2007ГОСТ Р ИСО 14956-2007ГОСТ Р ИСО 14956-2007ГОСТ Р ИСО 14956-2007ГОСТ Р ИСО 14956-2007ГОСТ Р ИСО 14956-2007ГОСТ Р ИСО 14956-2007ГОСТ Р ИСО 14956-2007ГОСТ Р ИСО 14956-2007ГОСТ Р ИСО 14956-2007ГОСТ Р ИСО 14956-2007ГОСТ Р ИСО 14956-2007ГОСТ Р ИСО 14956-2007ГОСТ Р ИСО 14956-2007ГОСТ Р ИСО 14956-2007ГОСТ Р ИСО 14956-2007ГОСТ Р ИСО 14956-2007
 




ГОСТЫ, СТРОИТЕЛЬНЫЕ и ТЕХНИЧЕСКИЕ НОРМАТИВЫ.
Некоммерческая онлайн система, содержащая все Российские Госты, национальные Стандарты и нормативы.
В Системе содержится более 150000 файлов нормативно-технической документации, действующей на территории РФ.
Система предназначена для широкого круга инженерно-технических специалистов.

Рейтинг@Mail.ru Яндекс цитирования

Copyright © www.gostrf.com, 2008 - 2026