Крупнейшая бесплатная информационно-справочная система онлайн доступа к полному собранию технических нормативно-правовых актов РФ. Огромная база технических нормативов (более 150 тысяч документов) и полное собрание национальных стандартов, аутентичное официальной базе Госстандарта. GOSTRF.com - это более 1 Терабайта бесплатной технической информации для всех пользователей интернета. Все электронные копии представленных здесь документов могут распространяться без каких-либо ограничений. Поощряется распространение информации с этого сайта на любых других ресурсах. Каждый человек имеет право на неограниченный доступ к этим документам! Каждый человек имеет право на знание требований, изложенных в данных нормативно-правовых актах!

  


 

ГОСТ Р ИСО 12100-1-2007

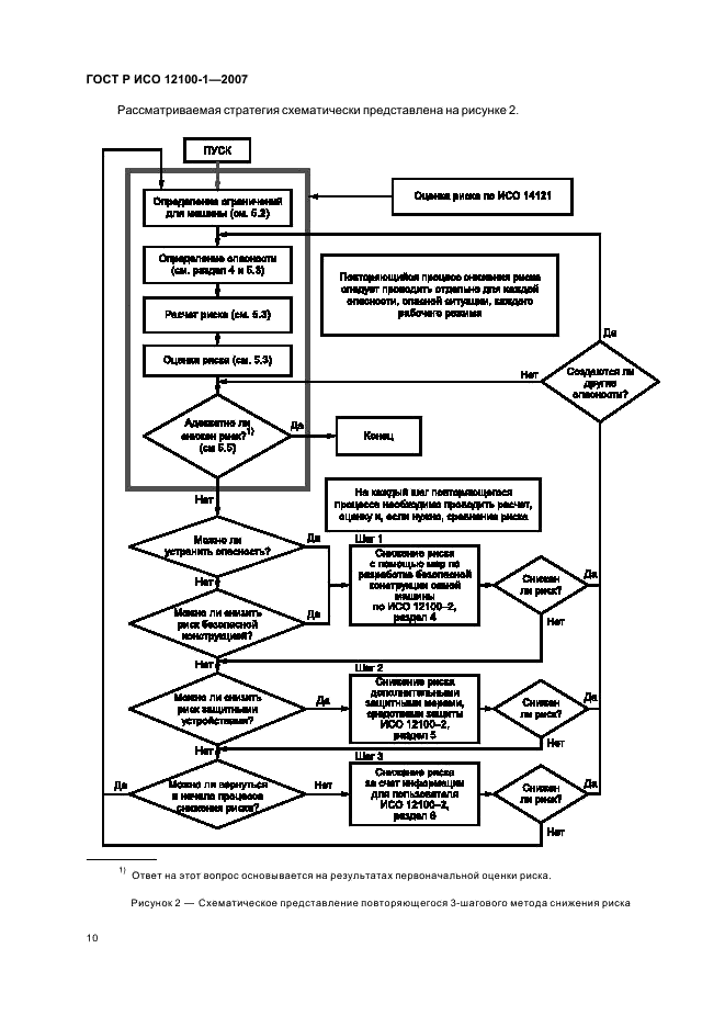
Безопасность машин. Основные понятия, общие принципы конструирования. Часть 1. Основные термины, методология

Обозначение:ГОСТ Р ИСО 12100-1-2007
Текущий статус документа: действующий
Название документа рус.:Безопасность машин. Основные понятия, общие принципы конструирования. Часть 1. Основные термины, методология
Название документа англ.:Safety of machinery. Basic concepts, general principles for design. Part 1. Basic terminology, methodology
Дата актуализации текста:01.12.2013
Дата издания:05.05.2008
Дата введения:01.07.2008
Дата последнего изменения:22.05.2013
Область применения:Настоящий стандарт устанавливает основные термины и определения в области безопасности машин и общие принципы конструирования, позволяющие конструкторам и изготовителям обеспечивать безопасность машин производственного и непроизводственного назначения.
В настоящем стандарте не рассматриваются вопросы, связанные с безопасностью домашних животных и нанесением ущерба имуществу или окружающей среде
ГОСТ Р ИСО 12100-1-2007ГОСТ Р ИСО 12100-1-2007ГОСТ Р ИСО 12100-1-2007ГОСТ Р ИСО 12100-1-2007ГОСТ Р ИСО 12100-1-2007ГОСТ Р ИСО 12100-1-2007ГОСТ Р ИСО 12100-1-2007ГОСТ Р ИСО 12100-1-2007ГОСТ Р ИСО 12100-1-2007ГОСТ Р ИСО 12100-1-2007ГОСТ Р ИСО 12100-1-2007ГОСТ Р ИСО 12100-1-2007ГОСТ Р ИСО 12100-1-2007ГОСТ Р ИСО 12100-1-2007ГОСТ Р ИСО 12100-1-2007ГОСТ Р ИСО 12100-1-2007ГОСТ Р ИСО 12100-1-2007ГОСТ Р ИСО 12100-1-2007ГОСТ Р ИСО 12100-1-2007ГОСТ Р ИСО 12100-1-2007ГОСТ Р ИСО 12100-1-2007ГОСТ Р ИСО 12100-1-2007ГОСТ Р ИСО 12100-1-2007ГОСТ Р ИСО 12100-1-2007ГОСТ Р ИСО 12100-1-2007ГОСТ Р ИСО 12100-1-2007ГОСТ Р ИСО 12100-1-2007ГОСТ Р ИСО 12100-1-2007ГОСТ Р ИСО 12100-1-2007ГОСТ Р ИСО 12100-1-2007ГОСТ Р ИСО 12100-1-2007ГОСТ Р ИСО 12100-1-2007
 




ГОСТЫ, СТРОИТЕЛЬНЫЕ и ТЕХНИЧЕСКИЕ НОРМАТИВЫ.
Некоммерческая онлайн система, содержащая все Российские Госты, национальные Стандарты и нормативы.
В Системе содержится более 150000 файлов нормативно-технической документации, действующей на территории РФ.
Система предназначена для широкого круга инженерно-технических специалистов.

Рейтинг@Mail.ru Яндекс цитирования

Copyright © www.gostrf.com, 2008 - 2026