Крупнейшая бесплатная информационно-справочная система онлайн доступа к полному собранию технических нормативно-правовых актов РФ. Огромная база технических нормативов (более 150 тысяч документов) и полное собрание национальных стандартов, аутентичное официальной базе Госстандарта. GOSTRF.com - это более 1 Терабайта бесплатной технической информации для всех пользователей интернета. Все электронные копии представленных здесь документов могут распространяться без каких-либо ограничений. Поощряется распространение информации с этого сайта на любых других ресурсах. Каждый человек имеет право на неограниченный доступ к этим документам! Каждый человек имеет право на знание требований, изложенных в данных нормативно-правовых актах!

  


 

ГОСТ Р МЭК 61508-3-2007

Функциональная безопасность систем электрических, электронных, программируемых электронных, связанных с безопасностью. Часть 3. Требования к программному обеспечению

Обозначение:ГОСТ Р МЭК 61508-3-2007
Текущий статус документа: заменён
Название документа рус.:Функциональная безопасность систем электрических, электронных, программируемых электронных, связанных с безопасностью. Часть 3. Требования к программному обеспечению
Название документа англ.:Functional safety of electrical, electronic, programmable electronic safety-related systems. Part 3. Software requirements
Дата актуализации текста:01.12.2013
Дата издания:04.06.2008
Дата введения:01.06.2008
Дата последнего изменения:21.08.2013
Дата окончания срока действия:01.08.2013
Область применения:Настоящий стандарт применяется совместно с МЭК 61508-1 и МЭК 61508-2.
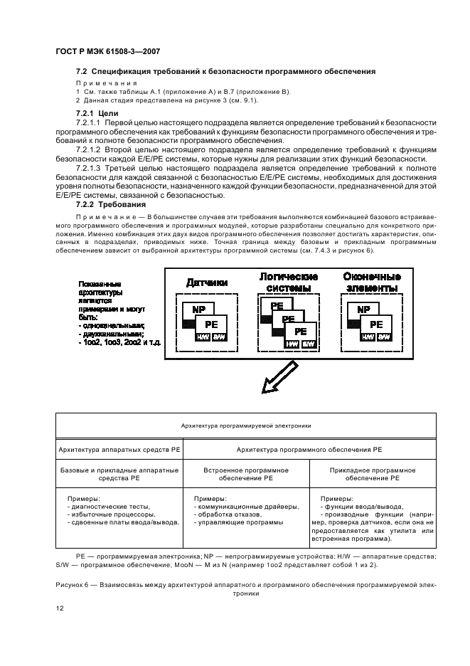
Программное обеспечение, связанное с безопасностью, включает в себя операционные системы, системное программное обеспечение, программы, используемые в коммуникационных сетях, интерфейсы пользователей и обслуживающего персонала, инструментальные средства поддержки, встроенные программно-аппаратные средства, а также прикладные программы.
Настоящий стандарт предусматривает определение функции безопасности и уровней целостности программного обеспечения
ГОСТ Р МЭК 61508-3-2007ГОСТ Р МЭК 61508-3-2007ГОСТ Р МЭК 61508-3-2007ГОСТ Р МЭК 61508-3-2007ГОСТ Р МЭК 61508-3-2007ГОСТ Р МЭК 61508-3-2007ГОСТ Р МЭК 61508-3-2007ГОСТ Р МЭК 61508-3-2007ГОСТ Р МЭК 61508-3-2007ГОСТ Р МЭК 61508-3-2007ГОСТ Р МЭК 61508-3-2007ГОСТ Р МЭК 61508-3-2007ГОСТ Р МЭК 61508-3-2007ГОСТ Р МЭК 61508-3-2007ГОСТ Р МЭК 61508-3-2007ГОСТ Р МЭК 61508-3-2007ГОСТ Р МЭК 61508-3-2007ГОСТ Р МЭК 61508-3-2007ГОСТ Р МЭК 61508-3-2007ГОСТ Р МЭК 61508-3-2007ГОСТ Р МЭК 61508-3-2007ГОСТ Р МЭК 61508-3-2007ГОСТ Р МЭК 61508-3-2007ГОСТ Р МЭК 61508-3-2007ГОСТ Р МЭК 61508-3-2007ГОСТ Р МЭК 61508-3-2007ГОСТ Р МЭК 61508-3-2007ГОСТ Р МЭК 61508-3-2007ГОСТ Р МЭК 61508-3-2007ГОСТ Р МЭК 61508-3-2007ГОСТ Р МЭК 61508-3-2007ГОСТ Р МЭК 61508-3-2007ГОСТ Р МЭК 61508-3-2007ГОСТ Р МЭК 61508-3-2007ГОСТ Р МЭК 61508-3-2007ГОСТ Р МЭК 61508-3-2007ГОСТ Р МЭК 61508-3-2007ГОСТ Р МЭК 61508-3-2007ГОСТ Р МЭК 61508-3-2007ГОСТ Р МЭК 61508-3-2007ГОСТ Р МЭК 61508-3-2007ГОСТ Р МЭК 61508-3-2007
 




ГОСТЫ, СТРОИТЕЛЬНЫЕ и ТЕХНИЧЕСКИЕ НОРМАТИВЫ.
Некоммерческая онлайн система, содержащая все Российские Госты, национальные Стандарты и нормативы.
В Системе содержится более 150000 файлов нормативно-технической документации, действующей на территории РФ.
Система предназначена для широкого круга инженерно-технических специалистов.

Рейтинг@Mail.ru Яндекс цитирования

Copyright © www.gostrf.com, 2008 - 2026