Крупнейшая бесплатная информационно-справочная система онлайн доступа к полному собранию технических нормативно-правовых актов РФ. Огромная база технических нормативов (более 150 тысяч документов) и полное собрание национальных стандартов, аутентичное официальной базе Госстандарта. GOSTRF.com - это более 1 Терабайта бесплатной технической информации для всех пользователей интернета. Все электронные копии представленных здесь документов могут распространяться без каких-либо ограничений. Поощряется распространение информации с этого сайта на любых других ресурсах. Каждый человек имеет право на неограниченный доступ к этим документам! Каждый человек имеет право на знание требований, изложенных в данных нормативно-правовых актах!

  


 

ГОСТ Р МЭК 61508-6-2007

Функциональная безопасность систем электрических, электронных, программируемых электронных, связанных с безопасностью. Часть 6. Руководство по применению ГОСТ Р МЭК 61508-2-2007 и ГОСТ Р МЭК 61508-3-2007

Обозначение:ГОСТ Р МЭК 61508-6-2007
Текущий статус документа: заменён
Название документа рус.:Функциональная безопасность систем электрических, электронных, программируемых электронных, связанных с безопасностью. Часть 6. Руководство по применению ГОСТ Р МЭК 61508-2-2007 и ГОСТ Р МЭК 61508-3-2007
Название документа англ.:Functional safety of electrical, electronic, programmable electronic safety-related systems. Part 6. Guidelines on the application of GOST R IEC 61508-2-2007 and GOST R IEC 61508-3-2007
Дата актуализации текста:01.12.2013
Дата издания:18.11.2008
Дата введения:01.09.2008
Дата последнего изменения:11.09.2013
Дата окончания срока действия:01.08.2013
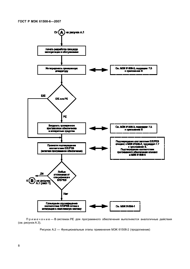
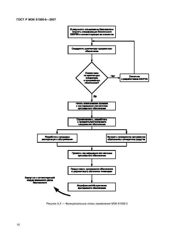
Область применения:Настоящий стандарт содержит информацию и руководящие указания по применению МЭК 61508-2 и МЭК 61508-3
ГОСТ Р МЭК 61508-6-2007ГОСТ Р МЭК 61508-6-2007ГОСТ Р МЭК 61508-6-2007ГОСТ Р МЭК 61508-6-2007ГОСТ Р МЭК 61508-6-2007ГОСТ Р МЭК 61508-6-2007ГОСТ Р МЭК 61508-6-2007ГОСТ Р МЭК 61508-6-2007ГОСТ Р МЭК 61508-6-2007ГОСТ Р МЭК 61508-6-2007ГОСТ Р МЭК 61508-6-2007ГОСТ Р МЭК 61508-6-2007ГОСТ Р МЭК 61508-6-2007ГОСТ Р МЭК 61508-6-2007ГОСТ Р МЭК 61508-6-2007ГОСТ Р МЭК 61508-6-2007ГОСТ Р МЭК 61508-6-2007ГОСТ Р МЭК 61508-6-2007ГОСТ Р МЭК 61508-6-2007ГОСТ Р МЭК 61508-6-2007ГОСТ Р МЭК 61508-6-2007ГОСТ Р МЭК 61508-6-2007ГОСТ Р МЭК 61508-6-2007ГОСТ Р МЭК 61508-6-2007ГОСТ Р МЭК 61508-6-2007ГОСТ Р МЭК 61508-6-2007ГОСТ Р МЭК 61508-6-2007ГОСТ Р МЭК 61508-6-2007ГОСТ Р МЭК 61508-6-2007ГОСТ Р МЭК 61508-6-2007ГОСТ Р МЭК 61508-6-2007ГОСТ Р МЭК 61508-6-2007ГОСТ Р МЭК 61508-6-2007ГОСТ Р МЭК 61508-6-2007ГОСТ Р МЭК 61508-6-2007ГОСТ Р МЭК 61508-6-2007ГОСТ Р МЭК 61508-6-2007ГОСТ Р МЭК 61508-6-2007ГОСТ Р МЭК 61508-6-2007ГОСТ Р МЭК 61508-6-2007ГОСТ Р МЭК 61508-6-2007ГОСТ Р МЭК 61508-6-2007ГОСТ Р МЭК 61508-6-2007ГОСТ Р МЭК 61508-6-2007ГОСТ Р МЭК 61508-6-2007ГОСТ Р МЭК 61508-6-2007ГОСТ Р МЭК 61508-6-2007ГОСТ Р МЭК 61508-6-2007ГОСТ Р МЭК 61508-6-2007ГОСТ Р МЭК 61508-6-2007ГОСТ Р МЭК 61508-6-2007ГОСТ Р МЭК 61508-6-2007ГОСТ Р МЭК 61508-6-2007ГОСТ Р МЭК 61508-6-2007ГОСТ Р МЭК 61508-6-2007ГОСТ Р МЭК 61508-6-2007ГОСТ Р МЭК 61508-6-2007ГОСТ Р МЭК 61508-6-2007ГОСТ Р МЭК 61508-6-2007ГОСТ Р МЭК 61508-6-2007ГОСТ Р МЭК 61508-6-2007ГОСТ Р МЭК 61508-6-2007ГОСТ Р МЭК 61508-6-2007ГОСТ Р МЭК 61508-6-2007ГОСТ Р МЭК 61508-6-2007ГОСТ Р МЭК 61508-6-2007ГОСТ Р МЭК 61508-6-2007ГОСТ Р МЭК 61508-6-2007
 




ГОСТЫ, СТРОИТЕЛЬНЫЕ и ТЕХНИЧЕСКИЕ НОРМАТИВЫ.
Некоммерческая онлайн система, содержащая все Российские Госты, национальные Стандарты и нормативы.
В Системе содержится более 150000 файлов нормативно-технической документации, действующей на территории РФ.
Система предназначена для широкого круга инженерно-технических специалистов.

Рейтинг@Mail.ru Яндекс цитирования

Copyright © www.gostrf.com, 2008 - 2026