Крупнейшая бесплатная информационно-справочная система онлайн доступа к полному собранию технических нормативно-правовых актов РФ. Огромная база технических нормативов (более 150 тысяч документов) и полное собрание национальных стандартов, аутентичное официальной базе Госстандарта. GOSTRF.com - это более 1 Терабайта бесплатной технической информации для всех пользователей интернета. Все электронные копии представленных здесь документов могут распространяться без каких-либо ограничений. Поощряется распространение информации с этого сайта на любых других ресурсах. Каждый человек имеет право на неограниченный доступ к этим документам! Каждый человек имеет право на знание требований, изложенных в данных нормативно-правовых актах!

  


 

ГОСТ Р ИСО/ТС 10303-1287-2008

Системы автоматизации производства и их интеграция. Представление данных об изделии и обмен этими данными. Часть 1287. Прикладные модули. Регистрация действий по прикладному протоколу ПП239

Обозначение:ГОСТ Р ИСО/ТС 10303-1287-2008
Текущий статус документа: действующий
Название документа рус.:Системы автоматизации производства и их интеграция. Представление данных об изделии и обмен этими данными. Часть 1287. Прикладные модули. Регистрация действий по прикладному протоколу ПП239
Название документа англ.:Industrial automation systems and integration. Product data representation and exchange. Part 1287. Application modules. AP239 activity recording
Дата актуализации текста:01.12.2013
Дата издания:27.10.2008
Дата введения:01.09.2008
Дата последнего изменения:22.05.2013
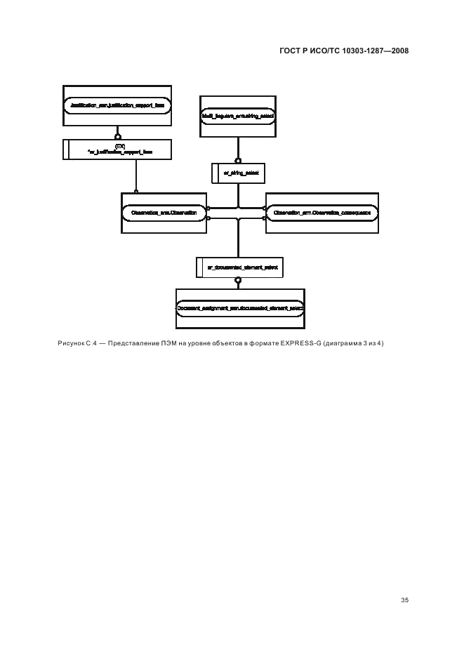
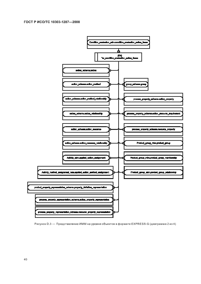
Область применения:Настоящий стандарт определяет прикладной модуль для регистрации действий по ПП239. Требования настоящего стандарта распространяются:
- на регистрацию использования изделия;
- регистрацию действий по техническому обслуживанию изделия;
- регистрацию использования ресурсов при использовании изделия;
- регистрацию использования ресурсов при техническом обслуживании изделия;
- регистрацию результатов наблюдений над изделием или техническим решением по его поддержке;
- связь регистрации действия с нарядом на работу, заявкой на работу и определением работы, которые его инициировали.
Требования настоящего стандарта не распространяются на:
- на регистрацию состояния или конфигурации изделия;
- определение использования или технического обслуживания изделия
ГОСТ Р ИСО/ТС 10303-1287-2008ГОСТ Р ИСО/ТС 10303-1287-2008ГОСТ Р ИСО/ТС 10303-1287-2008ГОСТ Р ИСО/ТС 10303-1287-2008ГОСТ Р ИСО/ТС 10303-1287-2008ГОСТ Р ИСО/ТС 10303-1287-2008ГОСТ Р ИСО/ТС 10303-1287-2008ГОСТ Р ИСО/ТС 10303-1287-2008ГОСТ Р ИСО/ТС 10303-1287-2008ГОСТ Р ИСО/ТС 10303-1287-2008ГОСТ Р ИСО/ТС 10303-1287-2008ГОСТ Р ИСО/ТС 10303-1287-2008ГОСТ Р ИСО/ТС 10303-1287-2008ГОСТ Р ИСО/ТС 10303-1287-2008ГОСТ Р ИСО/ТС 10303-1287-2008ГОСТ Р ИСО/ТС 10303-1287-2008ГОСТ Р ИСО/ТС 10303-1287-2008ГОСТ Р ИСО/ТС 10303-1287-2008ГОСТ Р ИСО/ТС 10303-1287-2008ГОСТ Р ИСО/ТС 10303-1287-2008ГОСТ Р ИСО/ТС 10303-1287-2008ГОСТ Р ИСО/ТС 10303-1287-2008ГОСТ Р ИСО/ТС 10303-1287-2008ГОСТ Р ИСО/ТС 10303-1287-2008ГОСТ Р ИСО/ТС 10303-1287-2008ГОСТ Р ИСО/ТС 10303-1287-2008ГОСТ Р ИСО/ТС 10303-1287-2008ГОСТ Р ИСО/ТС 10303-1287-2008ГОСТ Р ИСО/ТС 10303-1287-2008ГОСТ Р ИСО/ТС 10303-1287-2008ГОСТ Р ИСО/ТС 10303-1287-2008ГОСТ Р ИСО/ТС 10303-1287-2008ГОСТ Р ИСО/ТС 10303-1287-2008ГОСТ Р ИСО/ТС 10303-1287-2008ГОСТ Р ИСО/ТС 10303-1287-2008ГОСТ Р ИСО/ТС 10303-1287-2008ГОСТ Р ИСО/ТС 10303-1287-2008ГОСТ Р ИСО/ТС 10303-1287-2008ГОСТ Р ИСО/ТС 10303-1287-2008ГОСТ Р ИСО/ТС 10303-1287-2008ГОСТ Р ИСО/ТС 10303-1287-2008ГОСТ Р ИСО/ТС 10303-1287-2008ГОСТ Р ИСО/ТС 10303-1287-2008ГОСТ Р ИСО/ТС 10303-1287-2008ГОСТ Р ИСО/ТС 10303-1287-2008ГОСТ Р ИСО/ТС 10303-1287-2008ГОСТ Р ИСО/ТС 10303-1287-2008ГОСТ Р ИСО/ТС 10303-1287-2008ГОСТ Р ИСО/ТС 10303-1287-2008ГОСТ Р ИСО/ТС 10303-1287-2008ГОСТ Р ИСО/ТС 10303-1287-2008ГОСТ Р ИСО/ТС 10303-1287-2008
 




ГОСТЫ, СТРОИТЕЛЬНЫЕ и ТЕХНИЧЕСКИЕ НОРМАТИВЫ.
Некоммерческая онлайн система, содержащая все Российские Госты, национальные Стандарты и нормативы.
В Системе содержится более 150000 файлов нормативно-технической документации, действующей на территории РФ.
Система предназначена для широкого круга инженерно-технических специалистов.

Рейтинг@Mail.ru Яндекс цитирования

Copyright © www.gostrf.com, 2008 - 2026