Крупнейшая бесплатная информационно-справочная система онлайн доступа к полному собранию технических нормативно-правовых актов РФ. Огромная база технических нормативов (более 150 тысяч документов) и полное собрание национальных стандартов, аутентичное официальной базе Госстандарта. GOSTRF.com - это более 1 Терабайта бесплатной технической информации для всех пользователей интернета. Все электронные копии представленных здесь документов могут распространяться без каких-либо ограничений. Поощряется распространение информации с этого сайта на любых других ресурсах. Каждый человек имеет право на неограниченный доступ к этим документам! Каждый человек имеет право на знание требований, изложенных в данных нормативно-правовых актах!

  


 

ГОСТ Р ИСО 10303-239-2008

Системы автоматизации производства и их интеграция. Представление данных об изделии и обмен этими данными. Часть 239. Прикладные протоколы. Поддержка жизненного цикла изделий

Обозначение:ГОСТ Р ИСО 10303-239-2008
Текущий статус документа: действующий
Название документа рус.:Системы автоматизации производства и их интеграция. Представление данных об изделии и обмен этими данными. Часть 239. Прикладные протоколы. Поддержка жизненного цикла изделий
Название документа англ.:Industrial automation systems and integration. Product data representation and exchange. Part 239. Application protocols. Product life cycle support
Дата актуализации текста:01.12.2013
Дата издания:23.01.2009
Дата введения:01.09.2008
Дата последнего изменения:22.05.2013
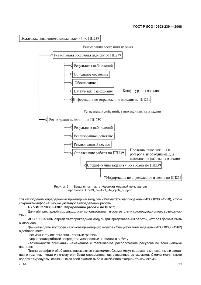
Область применения:Настоящий стандарт определяет использование интегрированных ресурсов, необходимых для области его применения, и информационные требования для поддержки жизненного цикла изделий.
Требования настоящего стандарта распространяются на:
- информацию, необходимую для определения сложного изделия и его обеспечения;
- информацию, необходимую для технического обслуживания сложного изделия;
- информацию, необходимую для управления изменениями конфигурации в течение жизненного цикла изделия и его обеспечения;
- представление сборок, входящих в изделие.
Требования настоящего стандарта не распространяются на:
- представление хозяйственных операций по заказу, поставке или возврату изделий и других ресурсов, необходимых для обеспечения изделия;
- представление хозяйственных операций, относящихся к транспортированию, отгрузке и приемке изделий и других ресурсов, необходимых для обеспечения изделия
ГОСТ Р ИСО 10303-239-2008ГОСТ Р ИСО 10303-239-2008ГОСТ Р ИСО 10303-239-2008ГОСТ Р ИСО 10303-239-2008ГОСТ Р ИСО 10303-239-2008ГОСТ Р ИСО 10303-239-2008ГОСТ Р ИСО 10303-239-2008ГОСТ Р ИСО 10303-239-2008ГОСТ Р ИСО 10303-239-2008ГОСТ Р ИСО 10303-239-2008ГОСТ Р ИСО 10303-239-2008ГОСТ Р ИСО 10303-239-2008ГОСТ Р ИСО 10303-239-2008ГОСТ Р ИСО 10303-239-2008ГОСТ Р ИСО 10303-239-2008ГОСТ Р ИСО 10303-239-2008ГОСТ Р ИСО 10303-239-2008ГОСТ Р ИСО 10303-239-2008ГОСТ Р ИСО 10303-239-2008ГОСТ Р ИСО 10303-239-2008ГОСТ Р ИСО 10303-239-2008ГОСТ Р ИСО 10303-239-2008ГОСТ Р ИСО 10303-239-2008ГОСТ Р ИСО 10303-239-2008ГОСТ Р ИСО 10303-239-2008ГОСТ Р ИСО 10303-239-2008ГОСТ Р ИСО 10303-239-2008ГОСТ Р ИСО 10303-239-2008ГОСТ Р ИСО 10303-239-2008ГОСТ Р ИСО 10303-239-2008ГОСТ Р ИСО 10303-239-2008ГОСТ Р ИСО 10303-239-2008ГОСТ Р ИСО 10303-239-2008ГОСТ Р ИСО 10303-239-2008ГОСТ Р ИСО 10303-239-2008ГОСТ Р ИСО 10303-239-2008ГОСТ Р ИСО 10303-239-2008ГОСТ Р ИСО 10303-239-2008ГОСТ Р ИСО 10303-239-2008ГОСТ Р ИСО 10303-239-2008ГОСТ Р ИСО 10303-239-2008ГОСТ Р ИСО 10303-239-2008ГОСТ Р ИСО 10303-239-2008ГОСТ Р ИСО 10303-239-2008ГОСТ Р ИСО 10303-239-2008ГОСТ Р ИСО 10303-239-2008ГОСТ Р ИСО 10303-239-2008ГОСТ Р ИСО 10303-239-2008ГОСТ Р ИСО 10303-239-2008ГОСТ Р ИСО 10303-239-2008ГОСТ Р ИСО 10303-239-2008ГОСТ Р ИСО 10303-239-2008ГОСТ Р ИСО 10303-239-2008ГОСТ Р ИСО 10303-239-2008ГОСТ Р ИСО 10303-239-2008ГОСТ Р ИСО 10303-239-2008ГОСТ Р ИСО 10303-239-2008ГОСТ Р ИСО 10303-239-2008ГОСТ Р ИСО 10303-239-2008ГОСТ Р ИСО 10303-239-2008ГОСТ Р ИСО 10303-239-2008ГОСТ Р ИСО 10303-239-2008ГОСТ Р ИСО 10303-239-2008ГОСТ Р ИСО 10303-239-2008ГОСТ Р ИСО 10303-239-2008ГОСТ Р ИСО 10303-239-2008ГОСТ Р ИСО 10303-239-2008ГОСТ Р ИСО 10303-239-2008ГОСТ Р ИСО 10303-239-2008ГОСТ Р ИСО 10303-239-2008ГОСТ Р ИСО 10303-239-2008ГОСТ Р ИСО 10303-239-2008ГОСТ Р ИСО 10303-239-2008ГОСТ Р ИСО 10303-239-2008ГОСТ Р ИСО 10303-239-2008ГОСТ Р ИСО 10303-239-2008ГОСТ Р ИСО 10303-239-2008ГОСТ Р ИСО 10303-239-2008ГОСТ Р ИСО 10303-239-2008ГОСТ Р ИСО 10303-239-2008ГОСТ Р ИСО 10303-239-2008ГОСТ Р ИСО 10303-239-2008ГОСТ Р ИСО 10303-239-2008ГОСТ Р ИСО 10303-239-2008ГОСТ Р ИСО 10303-239-2008ГОСТ Р ИСО 10303-239-2008ГОСТ Р ИСО 10303-239-2008ГОСТ Р ИСО 10303-239-2008ГОСТ Р ИСО 10303-239-2008ГОСТ Р ИСО 10303-239-2008ГОСТ Р ИСО 10303-239-2008ГОСТ Р ИСО 10303-239-2008ГОСТ Р ИСО 10303-239-2008ГОСТ Р ИСО 10303-239-2008ГОСТ Р ИСО 10303-239-2008ГОСТ Р ИСО 10303-239-2008ГОСТ Р ИСО 10303-239-2008ГОСТ Р ИСО 10303-239-2008ГОСТ Р ИСО 10303-239-2008ГОСТ Р ИСО 10303-239-2008ГОСТ Р ИСО 10303-239-2008ГОСТ Р ИСО 10303-239-2008ГОСТ Р ИСО 10303-239-2008ГОСТ Р ИСО 10303-239-2008ГОСТ Р ИСО 10303-239-2008ГОСТ Р ИСО 10303-239-2008ГОСТ Р ИСО 10303-239-2008ГОСТ Р ИСО 10303-239-2008ГОСТ Р ИСО 10303-239-2008ГОСТ Р ИСО 10303-239-2008ГОСТ Р ИСО 10303-239-2008ГОСТ Р ИСО 10303-239-2008ГОСТ Р ИСО 10303-239-2008ГОСТ Р ИСО 10303-239-2008ГОСТ Р ИСО 10303-239-2008ГОСТ Р ИСО 10303-239-2008ГОСТ Р ИСО 10303-239-2008ГОСТ Р ИСО 10303-239-2008ГОСТ Р ИСО 10303-239-2008ГОСТ Р ИСО 10303-239-2008ГОСТ Р ИСО 10303-239-2008ГОСТ Р ИСО 10303-239-2008ГОСТ Р ИСО 10303-239-2008ГОСТ Р ИСО 10303-239-2008ГОСТ Р ИСО 10303-239-2008ГОСТ Р ИСО 10303-239-2008ГОСТ Р ИСО 10303-239-2008ГОСТ Р ИСО 10303-239-2008ГОСТ Р ИСО 10303-239-2008ГОСТ Р ИСО 10303-239-2008ГОСТ Р ИСО 10303-239-2008ГОСТ Р ИСО 10303-239-2008ГОСТ Р ИСО 10303-239-2008ГОСТ Р ИСО 10303-239-2008ГОСТ Р ИСО 10303-239-2008ГОСТ Р ИСО 10303-239-2008ГОСТ Р ИСО 10303-239-2008ГОСТ Р ИСО 10303-239-2008ГОСТ Р ИСО 10303-239-2008ГОСТ Р ИСО 10303-239-2008ГОСТ Р ИСО 10303-239-2008ГОСТ Р ИСО 10303-239-2008ГОСТ Р ИСО 10303-239-2008ГОСТ Р ИСО 10303-239-2008ГОСТ Р ИСО 10303-239-2008ГОСТ Р ИСО 10303-239-2008ГОСТ Р ИСО 10303-239-2008ГОСТ Р ИСО 10303-239-2008ГОСТ Р ИСО 10303-239-2008ГОСТ Р ИСО 10303-239-2008ГОСТ Р ИСО 10303-239-2008ГОСТ Р ИСО 10303-239-2008ГОСТ Р ИСО 10303-239-2008ГОСТ Р ИСО 10303-239-2008
 




ГОСТЫ, СТРОИТЕЛЬНЫЕ и ТЕХНИЧЕСКИЕ НОРМАТИВЫ.
Некоммерческая онлайн система, содержащая все Российские Госты, национальные Стандарты и нормативы.
В Системе содержится более 150000 файлов нормативно-технической документации, действующей на территории РФ.
Система предназначена для широкого круга инженерно-технических специалистов.

Рейтинг@Mail.ru Яндекс цитирования

Copyright © www.gostrf.com, 2008 - 2026