Крупнейшая бесплатная информационно-справочная система онлайн доступа к полному собранию технических нормативно-правовых актов РФ. Огромная база технических нормативов (более 150 тысяч документов) и полное собрание национальных стандартов, аутентичное официальной базе Госстандарта. GOSTRF.com - это более 1 Терабайта бесплатной технической информации для всех пользователей интернета. Все электронные копии представленных здесь документов могут распространяться без каких-либо ограничений. Поощряется распространение информации с этого сайта на любых других ресурсах. Каждый человек имеет право на неограниченный доступ к этим документам! Каждый человек имеет право на знание требований, изложенных в данных нормативно-правовых актах!

  


 

ГОСТ Р 53009-2008

Системы экологического контроля и мониторинга. Общие руководящие указания по созданию, внедрению и обеспечению функционирования на объектах по уничтожению химического оружия

Обозначение:ГОСТ Р 53009-2008
Текущий статус документа: действующий
Название документа рус.:Системы экологического контроля и мониторинга. Общие руководящие указания по созданию, внедрению и обеспечению функционирования на объектах по уничтожению химического оружия
Название документа англ.:Environmental control and monitoring systems. General guidelines on creation, adoption and ensuring functioning of the chemical weapons destruction
Дата актуализации текста:01.12.2013
Дата издания:17.02.2009
Дата введения:31.05.2009
Дата последнего изменения:22.05.2013
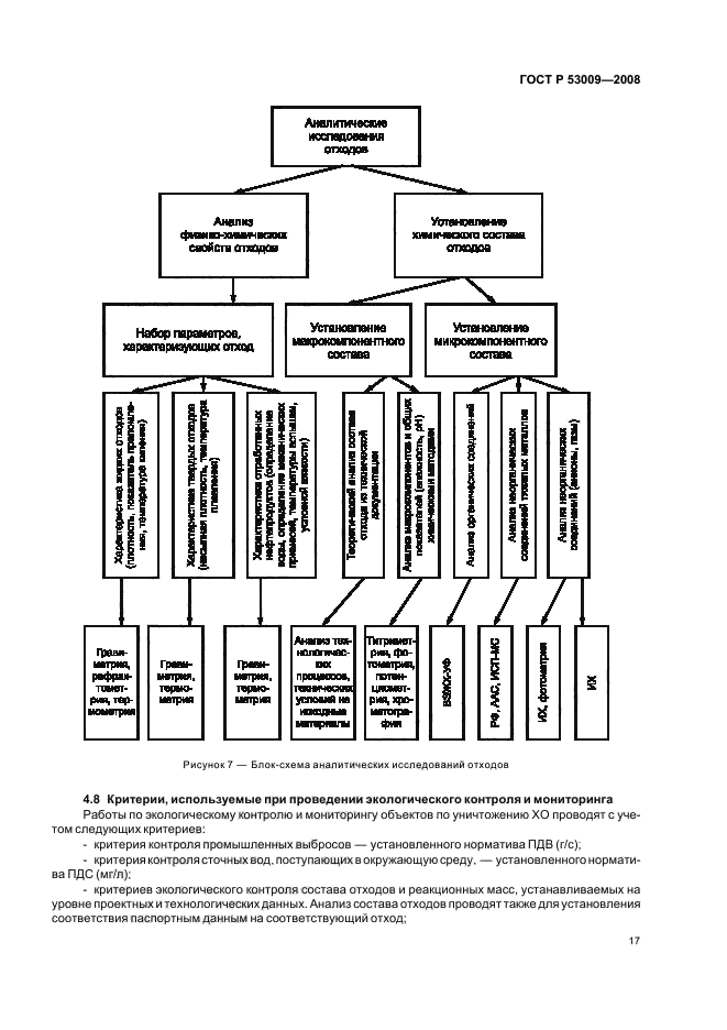
Область применения:Настоящий стандарт содержит общие руководящие указания по порядку создания, внедрения и обеспечения функционирования систем экологического контроля и мониторинга объектов по уничтожению химического оружия и направлен на совершенствование методов управления экологической безопасностью процессов химического разоружения в рамках федеральной целевой программы “Уничтожение запасов химического оружия в Российской Федерации“
ГОСТ Р 53009-2008ГОСТ Р 53009-2008ГОСТ Р 53009-2008ГОСТ Р 53009-2008ГОСТ Р 53009-2008ГОСТ Р 53009-2008ГОСТ Р 53009-2008ГОСТ Р 53009-2008ГОСТ Р 53009-2008ГОСТ Р 53009-2008ГОСТ Р 53009-2008ГОСТ Р 53009-2008ГОСТ Р 53009-2008ГОСТ Р 53009-2008ГОСТ Р 53009-2008ГОСТ Р 53009-2008ГОСТ Р 53009-2008ГОСТ Р 53009-2008ГОСТ Р 53009-2008ГОСТ Р 53009-2008ГОСТ Р 53009-2008ГОСТ Р 53009-2008ГОСТ Р 53009-2008ГОСТ Р 53009-2008ГОСТ Р 53009-2008ГОСТ Р 53009-2008ГОСТ Р 53009-2008ГОСТ Р 53009-2008ГОСТ Р 53009-2008ГОСТ Р 53009-2008ГОСТ Р 53009-2008ГОСТ Р 53009-2008
 




ГОСТЫ, СТРОИТЕЛЬНЫЕ и ТЕХНИЧЕСКИЕ НОРМАТИВЫ.
Некоммерческая онлайн система, содержащая все Российские Госты, национальные Стандарты и нормативы.
В Системе содержится более 150000 файлов нормативно-технической документации, действующей на территории РФ.
Система предназначена для широкого круга инженерно-технических специалистов.

Рейтинг@Mail.ru Яндекс цитирования

Copyright © www.gostrf.com, 2008 - 2026