Крупнейшая бесплатная информационно-справочная система онлайн доступа к полному собранию технических нормативно-правовых актов РФ. Огромная база технических нормативов (более 150 тысяч документов) и полное собрание национальных стандартов, аутентичное официальной базе Госстандарта. GOSTRF.com - это более 1 Терабайта бесплатной технической информации для всех пользователей интернета. Все электронные копии представленных здесь документов могут распространяться без каких-либо ограничений. Поощряется распространение информации с этого сайта на любых других ресурсах. Каждый человек имеет право на неограниченный доступ к этим документам! Каждый человек имеет право на знание требований, изложенных в данных нормативно-правовых актах!

  


 

ГОСТ Р МЭК 62031-2009

Модули светоизлучающих диодов для общего освещения. Требования безопасности

Обозначение:ГОСТ Р МЭК 62031-2009
Текущий статус документа: отменён
Название документа рус.:Модули светоизлучающих диодов для общего освещения. Требования безопасности
Название документа англ.:LED modules for general lighting. Safety specifications
Дата актуализации текста:01.12.2013
Дата издания:12.11.2009
Дата введения:01.07.2010
Дата последнего изменения:22.05.2013
Дата окончания срока действия:01.01.2013
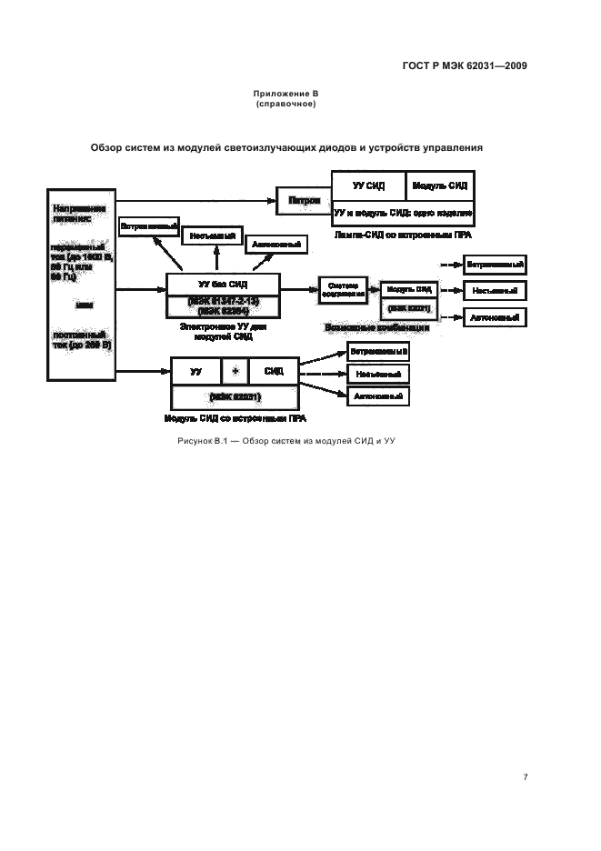
Область применения:Настоящий стандарт устанавливает общие требования и требования безопасности к модулям светоизлучающих диодов (модули СИД):
- без встроенного устройства управления (УУ) для работы при постоянном напряжении, постоянном токе или постоянной мощности;
- со встроенным пускорегулирующим аппаратом (ПРА), для использования от источников питания постоянного тока напряжением до 250 В включительно или от источников питания переменного тока напряжением до 1000 В включительно при частоте 50 или 60 Гц.
Примечание 1 — Требования безопасности автономных УУ приведены в МЭК 61347-2-13. Требования к рабочим характеристикам УУ приведены в МЭК 62384:2006.
Примечание 2 — Требования к модулям СИД со встроенным УУ и ламповым цоколем (лампы со встроенным ПРА), предназначенным для общего освещения от сетевого напряжения (заменяющим имеющиеся лампы с идентичным цоколем), приведены в МЭК 60968:1988.
Требования к модулям СИД со встроенным УУ и ламповым цоколем (лампы со встроенным ПРА), предназначенным для общего освещения от несетевого напряжения (заменяющим имеющиеся лампы с идентичным цоколем), находятся в стадии подготовки.
Примечание 3 — Если требование стандарта относится к обоим типам модулей СИД — со встроенным УУ и без него, то используется слово «модули». Если используется выражение «модуль(и) СИД», то требование относится к типу без встроенного УУ
Список изменений:№0 от 10.12.2009 (рег. 10.12.2009) «Дата введения перенесена»
№0 от 01.01.2013 (рег. 13.12.2011) «Текстовое изменение; Изменено заглавие»
ГОСТ Р МЭК 62031-2009ГОСТ Р МЭК 62031-2009ГОСТ Р МЭК 62031-2009ГОСТ Р МЭК 62031-2009ГОСТ Р МЭК 62031-2009ГОСТ Р МЭК 62031-2009ГОСТ Р МЭК 62031-2009ГОСТ Р МЭК 62031-2009ГОСТ Р МЭК 62031-2009ГОСТ Р МЭК 62031-2009ГОСТ Р МЭК 62031-2009ГОСТ Р МЭК 62031-2009ГОСТ Р МЭК 62031-2009ГОСТ Р МЭК 62031-2009ГОСТ Р МЭК 62031-2009
 




ГОСТЫ, СТРОИТЕЛЬНЫЕ и ТЕХНИЧЕСКИЕ НОРМАТИВЫ.
Некоммерческая онлайн система, содержащая все Российские Госты, национальные Стандарты и нормативы.
В Системе содержится более 150000 файлов нормативно-технической документации, действующей на территории РФ.
Система предназначена для широкого круга инженерно-технических специалистов.

Рейтинг@Mail.ru Яндекс цитирования

Copyright © www.gostrf.com, 2008 - 2026