Крупнейшая бесплатная информационно-справочная система онлайн доступа к полному собранию технических нормативно-правовых актов РФ. Огромная база технических нормативов (более 150 тысяч документов) и полное собрание национальных стандартов, аутентичное официальной базе Госстандарта. GOSTRF.com - это более 1 Терабайта бесплатной технической информации для всех пользователей интернета. Все электронные копии представленных здесь документов могут распространяться без каких-либо ограничений. Поощряется распространение информации с этого сайта на любых других ресурсах. Каждый человек имеет право на неограниченный доступ к этим документам! Каждый человек имеет право на знание требований, изложенных в данных нормативно-правовых актах!

  


 

ГОСТ Р 53363-2009

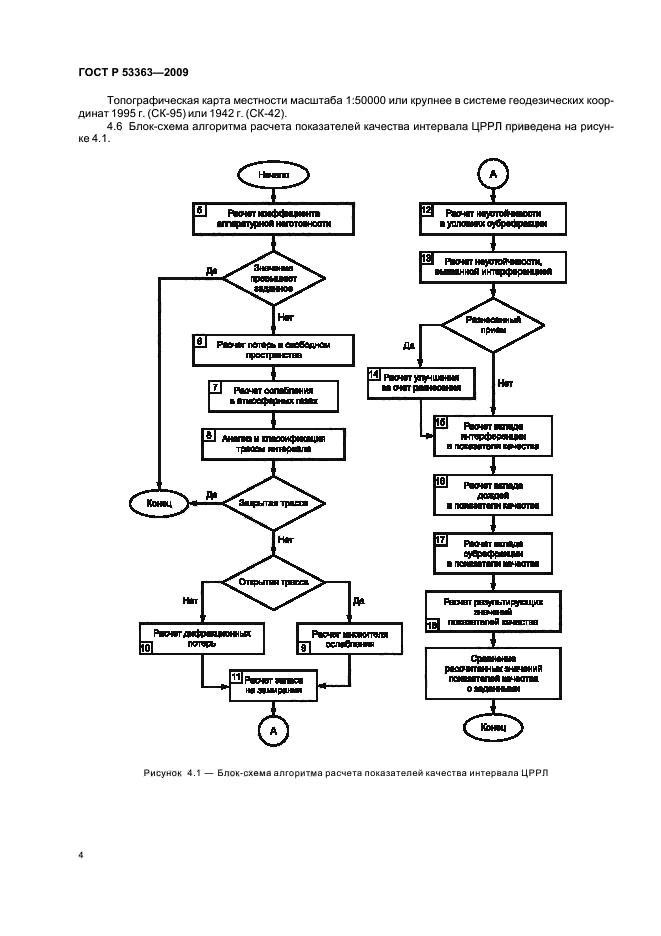
Цифровые радиорелейные линии. Показатели качества. Методы расчета

Обозначение:ГОСТ Р 53363-2009
Текущий статус документа: действующий
Название документа рус.:Цифровые радиорелейные линии. Показатели качества. Методы расчета
Название документа англ.:Digital radio-relay links. Quality parameters. Calculation methods
Дата актуализации текста:01.12.2013
Дата издания:27.01.2010
Дата введения:01.01.2010
Дата последнего изменения:20.06.2013
Область применения:Настоящий стандарт распространяется на цифровые радиорелейные линии прямой видимости, работающие в полосах частот от 3,4 до 40,5 ГГц.
Стандарт устанавливает методы расчета следующих основных показателей качества цифровых радиорелейных линий (ЦРРЛ), связанных с надежностью аппаратуры и условиями распространения радиоволн:
- коэффициента неготовности;
- коэффициента сильнопораженных (ошибками) секунд.
Методы расчета, установленные в настоящем стандарте, применяют на стадиях технико-экономического обоснования, системного и рабочего проектирования при строительстве ЦРРЛ.
Методы расчета основаны на применении рекомендаций Международного Союза Электросвязи (МСЭ) и учитывают топографические, климатические особенности территории, условия распространения радиоволн, технические характеристики оборудования ЦРРЛ
ГОСТ Р 53363-2009ГОСТ Р 53363-2009ГОСТ Р 53363-2009ГОСТ Р 53363-2009ГОСТ Р 53363-2009ГОСТ Р 53363-2009ГОСТ Р 53363-2009ГОСТ Р 53363-2009ГОСТ Р 53363-2009ГОСТ Р 53363-2009ГОСТ Р 53363-2009ГОСТ Р 53363-2009ГОСТ Р 53363-2009ГОСТ Р 53363-2009ГОСТ Р 53363-2009ГОСТ Р 53363-2009ГОСТ Р 53363-2009ГОСТ Р 53363-2009ГОСТ Р 53363-2009ГОСТ Р 53363-2009ГОСТ Р 53363-2009ГОСТ Р 53363-2009ГОСТ Р 53363-2009ГОСТ Р 53363-2009ГОСТ Р 53363-2009ГОСТ Р 53363-2009ГОСТ Р 53363-2009ГОСТ Р 53363-2009ГОСТ Р 53363-2009ГОСТ Р 53363-2009ГОСТ Р 53363-2009ГОСТ Р 53363-2009ГОСТ Р 53363-2009ГОСТ Р 53363-2009ГОСТ Р 53363-2009ГОСТ Р 53363-2009ГОСТ Р 53363-2009ГОСТ Р 53363-2009ГОСТ Р 53363-2009ГОСТ Р 53363-2009
 




ГОСТЫ, СТРОИТЕЛЬНЫЕ и ТЕХНИЧЕСКИЕ НОРМАТИВЫ.
Некоммерческая онлайн система, содержащая все Российские Госты, национальные Стандарты и нормативы.
В Системе содержится более 150000 файлов нормативно-технической документации, действующей на территории РФ.
Система предназначена для широкого круга инженерно-технических специалистов.

Рейтинг@Mail.ru Яндекс цитирования

Copyright © www.gostrf.com, 2008 - 2026