Крупнейшая бесплатная информационно-справочная система онлайн доступа к полному собранию технических нормативно-правовых актов РФ. Огромная база технических нормативов (более 150 тысяч документов) и полное собрание национальных стандартов, аутентичное официальной базе Госстандарта. GOSTRF.com - это более 1 Терабайта бесплатной технической информации для всех пользователей интернета. Все электронные копии представленных здесь документов могут распространяться без каких-либо ограничений. Поощряется распространение информации с этого сайта на любых других ресурсах. Каждый человек имеет право на неограниченный доступ к этим документам! Каждый человек имеет право на знание требований, изложенных в данных нормативно-правовых актах!

  


 

ГОСТ Р 53195.3-2009

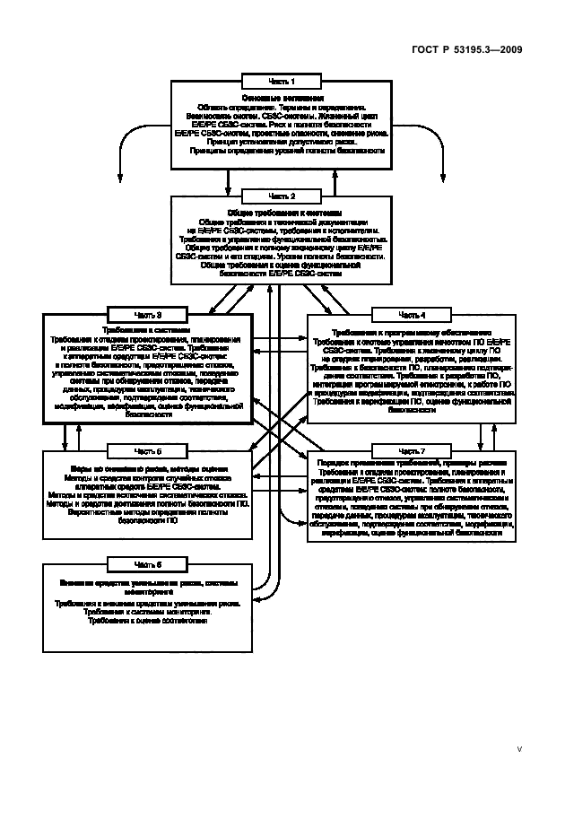
Безопасность функциональная, связанных с безопасностью зданий и сооружений систем. Часть 3. Требования к системам

Обозначение:ГОСТ Р 53195.3-2009
Текущий статус документа: действующий
Название документа рус.:Безопасность функциональная, связанных с безопасностью зданий и сооружений систем. Часть 3. Требования к системам
Название документа англ.:Function safety of building/erection safety related systems. Part 3. Requirements for systems
Дата актуализации текста:01.12.2013
Дата издания:17.02.2010
Дата введения:31.05.2010
Дата последнего изменения:20.06.2013
Область применения:Настоящий стандарт
- применяют совместно с ГОСТ Р 53195.1 и ГОСТ Р 53195.2;
- применяют к электрическим, электронным, программируемым электронным связанным с безопасностью зданий и сооружений системам (Е/Е/РЕ СБЗС-системам), а также к системам, подсистемам и компонентам внутри Е/Е/РЕ СБЗС-систем, которые содержат хотя бы один электрический, электронный или программируемый компонент;
- устанавливает требования к функциональной безопасности аппаратных средств Е/Е/РЕ СБЗС-систем на стадиях проектирования, планирования и реализации Е/Е/РЕ СБЗС-систем;
- устанавливает требования к действиям и процедурам, которые должны быть выполнены на этих стадиях для обеспечения функциональной безопасности Е/Е/РЕ СБЗС-систем, а также оценки и подтверждения соответствия на стадиях их жизненного цикла, за исключением требований к программному обеспечению (ПО), которые должны быть установлены в нормативных документах на ПО;
- устанавливает минимальный состав информации, необходимый для установки, ввода в эксплуатацию и подтверждения соответствия Е/Е/РЕ СБЗС-систем требованиям безопасности
ГОСТ Р 53195.3-2009ГОСТ Р 53195.3-2009ГОСТ Р 53195.3-2009ГОСТ Р 53195.3-2009ГОСТ Р 53195.3-2009ГОСТ Р 53195.3-2009ГОСТ Р 53195.3-2009ГОСТ Р 53195.3-2009ГОСТ Р 53195.3-2009ГОСТ Р 53195.3-2009ГОСТ Р 53195.3-2009ГОСТ Р 53195.3-2009ГОСТ Р 53195.3-2009ГОСТ Р 53195.3-2009ГОСТ Р 53195.3-2009ГОСТ Р 53195.3-2009ГОСТ Р 53195.3-2009ГОСТ Р 53195.3-2009ГОСТ Р 53195.3-2009ГОСТ Р 53195.3-2009ГОСТ Р 53195.3-2009ГОСТ Р 53195.3-2009ГОСТ Р 53195.3-2009ГОСТ Р 53195.3-2009ГОСТ Р 53195.3-2009ГОСТ Р 53195.3-2009ГОСТ Р 53195.3-2009ГОСТ Р 53195.3-2009ГОСТ Р 53195.3-2009ГОСТ Р 53195.3-2009ГОСТ Р 53195.3-2009ГОСТ Р 53195.3-2009ГОСТ Р 53195.3-2009ГОСТ Р 53195.3-2009ГОСТ Р 53195.3-2009ГОСТ Р 53195.3-2009ГОСТ Р 53195.3-2009ГОСТ Р 53195.3-2009ГОСТ Р 53195.3-2009ГОСТ Р 53195.3-2009ГОСТ Р 53195.3-2009ГОСТ Р 53195.3-2009ГОСТ Р 53195.3-2009ГОСТ Р 53195.3-2009ГОСТ Р 53195.3-2009ГОСТ Р 53195.3-2009ГОСТ Р 53195.3-2009ГОСТ Р 53195.3-2009ГОСТ Р 53195.3-2009ГОСТ Р 53195.3-2009ГОСТ Р 53195.3-2009ГОСТ Р 53195.3-2009ГОСТ Р 53195.3-2009ГОСТ Р 53195.3-2009ГОСТ Р 53195.3-2009ГОСТ Р 53195.3-2009ГОСТ Р 53195.3-2009ГОСТ Р 53195.3-2009ГОСТ Р 53195.3-2009ГОСТ Р 53195.3-2009ГОСТ Р 53195.3-2009ГОСТ Р 53195.3-2009ГОСТ Р 53195.3-2009ГОСТ Р 53195.3-2009ГОСТ Р 53195.3-2009
 




ГОСТЫ, СТРОИТЕЛЬНЫЕ и ТЕХНИЧЕСКИЕ НОРМАТИВЫ.
Некоммерческая онлайн система, содержащая все Российские Госты, национальные Стандарты и нормативы.
В Системе содержится более 150000 файлов нормативно-технической документации, действующей на территории РФ.
Система предназначена для широкого круга инженерно-технических специалистов.

Рейтинг@Mail.ru Яндекс цитирования

Copyright © www.gostrf.com, 2008 - 2026