Крупнейшая бесплатная информационно-справочная система онлайн доступа к полному собранию технических нормативно-правовых актов РФ. Огромная база технических нормативов (более 150 тысяч документов) и полное собрание национальных стандартов, аутентичное официальной базе Госстандарта. GOSTRF.com - это более 1 Терабайта бесплатной технической информации для всех пользователей интернета. Все электронные копии представленных здесь документов могут распространяться без каких-либо ограничений. Поощряется распространение информации с этого сайта на любых других ресурсах. Каждый человек имеет право на неограниченный доступ к этим документам! Каждый человек имеет право на знание требований, изложенных в данных нормативно-правовых актах!

  


 

ГОСТ Р ИСО 13373-1-2009

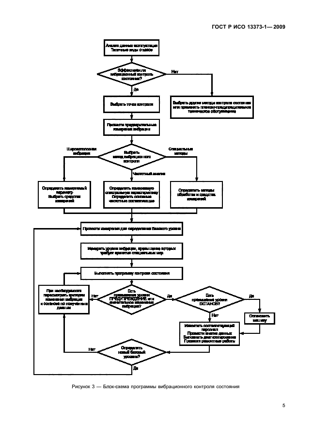
Контроль состояния и диагностики машин. Вибрационный контроль состояния машин. Часть 1. Общие методы

Обозначение:ГОСТ Р ИСО 13373-1-2009
Текущий статус документа: действующий
Название документа рус.:Контроль состояния и диагностики машин. Вибрационный контроль состояния машин. Часть 1. Общие методы
Название документа англ.:Condition monitoring and diagnostics of machines. Vibration condition monitoring. Part 2. General procedures
Дата актуализации текста:01.12.2013
Дата издания:17.08.2010
Дата введения:01.01.2011
Дата последнего изменения:22.05.2013
Область применения:Настоящий стандарт устанавливает общее руководство по проведению измерений и сбору данных о вибрации машины в целях контроля ее состояния.
Настоящим стандартом установлены общие рекомендации в отношении:
- методов измерений;
- измеряемых параметров;
- выбора датчика вибрации;
- выбора точек измерений;
- способов крепления датчиков вибрации;
- сбора данных;
- режимов работы машин;
- систем вибрационного контроля;
- устройств формирования сигнала вибрации;
- соединения с устройствами обработки сигнала;
- непрерывного и периодического контроля вибрации.
Измерения вибрации в целях контроля состояния проводят на подшипниковых опорах или корпусе машины, а также на ее вращающихся частях. Такие измерения могут выполняться непрерывно или в фиксированные моменты времени. Настоящий стандарт устанавливает рекомендуемые способы измерений как для непрерывного, так и для периодического контроля.
Настоящий стандарт распространяется только на методы вибрационного контроля состояния машин. Зачастую при проведении комплексного анализа используют и другие методы оценки состояния: тепловидение, анализ частиц в масле, феррографию, анализ измерения эксплуатационных параметров машины (температуры, давления). Контроль состояния на основе параметров не вибрационной природы в настоящем стандарте не рассматривается.
Настоящий стандарт распространяется на машины вращательного действия, хотя многие из рассмотренных методов могут быть применены и к машинам других видов, в частности, к машинам вращательно-поступательного действия
ГОСТ Р ИСО 13373-1-2009ГОСТ Р ИСО 13373-1-2009ГОСТ Р ИСО 13373-1-2009ГОСТ Р ИСО 13373-1-2009ГОСТ Р ИСО 13373-1-2009ГОСТ Р ИСО 13373-1-2009ГОСТ Р ИСО 13373-1-2009ГОСТ Р ИСО 13373-1-2009ГОСТ Р ИСО 13373-1-2009ГОСТ Р ИСО 13373-1-2009ГОСТ Р ИСО 13373-1-2009ГОСТ Р ИСО 13373-1-2009ГОСТ Р ИСО 13373-1-2009ГОСТ Р ИСО 13373-1-2009ГОСТ Р ИСО 13373-1-2009ГОСТ Р ИСО 13373-1-2009ГОСТ Р ИСО 13373-1-2009ГОСТ Р ИСО 13373-1-2009ГОСТ Р ИСО 13373-1-2009ГОСТ Р ИСО 13373-1-2009ГОСТ Р ИСО 13373-1-2009ГОСТ Р ИСО 13373-1-2009ГОСТ Р ИСО 13373-1-2009ГОСТ Р ИСО 13373-1-2009ГОСТ Р ИСО 13373-1-2009ГОСТ Р ИСО 13373-1-2009ГОСТ Р ИСО 13373-1-2009ГОСТ Р ИСО 13373-1-2009ГОСТ Р ИСО 13373-1-2009ГОСТ Р ИСО 13373-1-2009ГОСТ Р ИСО 13373-1-2009ГОСТ Р ИСО 13373-1-2009ГОСТ Р ИСО 13373-1-2009ГОСТ Р ИСО 13373-1-2009ГОСТ Р ИСО 13373-1-2009ГОСТ Р ИСО 13373-1-2009ГОСТ Р ИСО 13373-1-2009ГОСТ Р ИСО 13373-1-2009ГОСТ Р ИСО 13373-1-2009ГОСТ Р ИСО 13373-1-2009ГОСТ Р ИСО 13373-1-2009ГОСТ Р ИСО 13373-1-2009ГОСТ Р ИСО 13373-1-2009ГОСТ Р ИСО 13373-1-2009ГОСТ Р ИСО 13373-1-2009ГОСТ Р ИСО 13373-1-2009ГОСТ Р ИСО 13373-1-2009
 




ГОСТЫ, СТРОИТЕЛЬНЫЕ и ТЕХНИЧЕСКИЕ НОРМАТИВЫ.
Некоммерческая онлайн система, содержащая все Российские Госты, национальные Стандарты и нормативы.
В Системе содержится более 150000 файлов нормативно-технической документации, действующей на территории РФ.
Система предназначена для широкого круга инженерно-технических специалистов.

Рейтинг@Mail.ru Яндекс цитирования

Copyright © www.gostrf.com, 2008 - 2026