Крупнейшая бесплатная информационно-справочная система онлайн доступа к полному собранию технических нормативно-правовых актов РФ. Огромная база технических нормативов (более 150 тысяч документов) и полное собрание национальных стандартов, аутентичное официальной базе Госстандарта. GOSTRF.com - это более 1 Терабайта бесплатной технической информации для всех пользователей интернета. Все электронные копии представленных здесь документов могут распространяться без каких-либо ограничений. Поощряется распространение информации с этого сайта на любых других ресурсах. Каждый человек имеет право на неограниченный доступ к этим документам! Каждый человек имеет право на знание требований, изложенных в данных нормативно-правовых актах!

  


 

ГОСТ Р ИСО/ТС 10303-1052-2009

Системы автоматизации производства и их интеграция. Представление данных об изделии и обмен этими данными. Часть 1052. Прикладные модули. Значение допуска по умолчанию

Обозначение:ГОСТ Р ИСО/ТС 10303-1052-2009
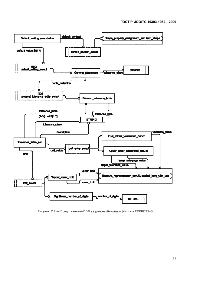
Текущий статус документа: действующий
Название документа рус.:Системы автоматизации производства и их интеграция. Представление данных об изделии и обмен этими данными. Часть 1052. Прикладные модули. Значение допуска по умолчанию
Название документа англ.:Industrial automation systems and integration. Product data representation and exchange. Part 1052. Application module. Default tolerance
Дата актуализации текста:01.12.2013
Дата издания:12.10.2010
Дата введения:01.07.2010
Дата последнего изменения:22.05.2013
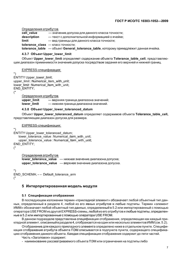
Область применения:Настоящий стандарт определяет прикладной модуль «Значение допуска по умолчанию».
Требования настоящего стандарта распространяются на:
- назначение допусков по умолчанию для геометрических размеров элементов формы;
- назначение допусков по умолчанию на основе диапазона значений;
- назначение допусков по умолчанию на основе значащих цифр;
- связь допусков по умолчанию с формой изделия;
- двусторонние (плюс-минус) допуски по умолчанию;
- допуски по умолчанию, задаваемые верхним и нижним предельными отклонениями;
- таблицы допусков по умолчанию.
Требования настоящего стандарта не распространяются на:
- геометрические размеры по умолчанию;
- допуски по умолчанию для негеометрических величин;
- геометрические допуски по умолчанию;
- представление допусков для геометрических размеров по умолчанию;
- связь допусков для геометрических размеров с отдельными элементами формы;
- назначение допусков по умолчанию на основе внешнего документа
ГОСТ Р ИСО/ТС 10303-1052-2009ГОСТ Р ИСО/ТС 10303-1052-2009ГОСТ Р ИСО/ТС 10303-1052-2009ГОСТ Р ИСО/ТС 10303-1052-2009ГОСТ Р ИСО/ТС 10303-1052-2009ГОСТ Р ИСО/ТС 10303-1052-2009ГОСТ Р ИСО/ТС 10303-1052-2009ГОСТ Р ИСО/ТС 10303-1052-2009ГОСТ Р ИСО/ТС 10303-1052-2009ГОСТ Р ИСО/ТС 10303-1052-2009ГОСТ Р ИСО/ТС 10303-1052-2009ГОСТ Р ИСО/ТС 10303-1052-2009ГОСТ Р ИСО/ТС 10303-1052-2009ГОСТ Р ИСО/ТС 10303-1052-2009ГОСТ Р ИСО/ТС 10303-1052-2009ГОСТ Р ИСО/ТС 10303-1052-2009ГОСТ Р ИСО/ТС 10303-1052-2009ГОСТ Р ИСО/ТС 10303-1052-2009ГОСТ Р ИСО/ТС 10303-1052-2009ГОСТ Р ИСО/ТС 10303-1052-2009ГОСТ Р ИСО/ТС 10303-1052-2009ГОСТ Р ИСО/ТС 10303-1052-2009ГОСТ Р ИСО/ТС 10303-1052-2009ГОСТ Р ИСО/ТС 10303-1052-2009ГОСТ Р ИСО/ТС 10303-1052-2009ГОСТ Р ИСО/ТС 10303-1052-2009ГОСТ Р ИСО/ТС 10303-1052-2009ГОСТ Р ИСО/ТС 10303-1052-2009ГОСТ Р ИСО/ТС 10303-1052-2009ГОСТ Р ИСО/ТС 10303-1052-2009ГОСТ Р ИСО/ТС 10303-1052-2009ГОСТ Р ИСО/ТС 10303-1052-2009ГОСТ Р ИСО/ТС 10303-1052-2009ГОСТ Р ИСО/ТС 10303-1052-2009ГОСТ Р ИСО/ТС 10303-1052-2009ГОСТ Р ИСО/ТС 10303-1052-2009ГОСТ Р ИСО/ТС 10303-1052-2009ГОСТ Р ИСО/ТС 10303-1052-2009ГОСТ Р ИСО/ТС 10303-1052-2009ГОСТ Р ИСО/ТС 10303-1052-2009
 




ГОСТЫ, СТРОИТЕЛЬНЫЕ и ТЕХНИЧЕСКИЕ НОРМАТИВЫ.
Некоммерческая онлайн система, содержащая все Российские Госты, национальные Стандарты и нормативы.
В Системе содержится более 150000 файлов нормативно-технической документации, действующей на территории РФ.
Система предназначена для широкого круга инженерно-технических специалистов.

Рейтинг@Mail.ru Яндекс цитирования

Copyright © www.gostrf.com, 2008 - 2026