Крупнейшая бесплатная информационно-справочная система онлайн доступа к полному собранию технических нормативно-правовых актов РФ. Огромная база технических нормативов (более 150 тысяч документов) и полное собрание национальных стандартов, аутентичное официальной базе Госстандарта. GOSTRF.com - это более 1 Терабайта бесплатной технической информации для всех пользователей интернета. Все электронные копии представленных здесь документов могут распространяться без каких-либо ограничений. Поощряется распространение информации с этого сайта на любых других ресурсах. Каждый человек имеет право на неограниченный доступ к этим документам! Каждый человек имеет право на знание требований, изложенных в данных нормативно-правовых актах!

  


 

ГОСТ Р ИСО 24512-2009

Деятельность, связанная с услугами питьевого водоснабжения и удаления сточных вод. Руководящие указания для менеджмента систем питьевого водоснабжения и оценке услуг питьевого водоснабжения

Обозначение:ГОСТ Р ИСО 24512-2009
Текущий статус документа: действующий
Название документа рус.:Деятельность, связанная с услугами питьевого водоснабжения и удаления сточных вод. Руководящие указания для менеджмента систем питьевого водоснабжения и оценке услуг питьевого водоснабжения
Название документа англ.:Activities relating to drinking water and wastewater services. Guidelines for the management of drinking water utilities and for the assessment of drinking water services
Дата актуализации текста:01.12.2013
Дата издания:28.12.2010
Дата введения:01.01.2011
Дата последнего изменения:22.05.2013
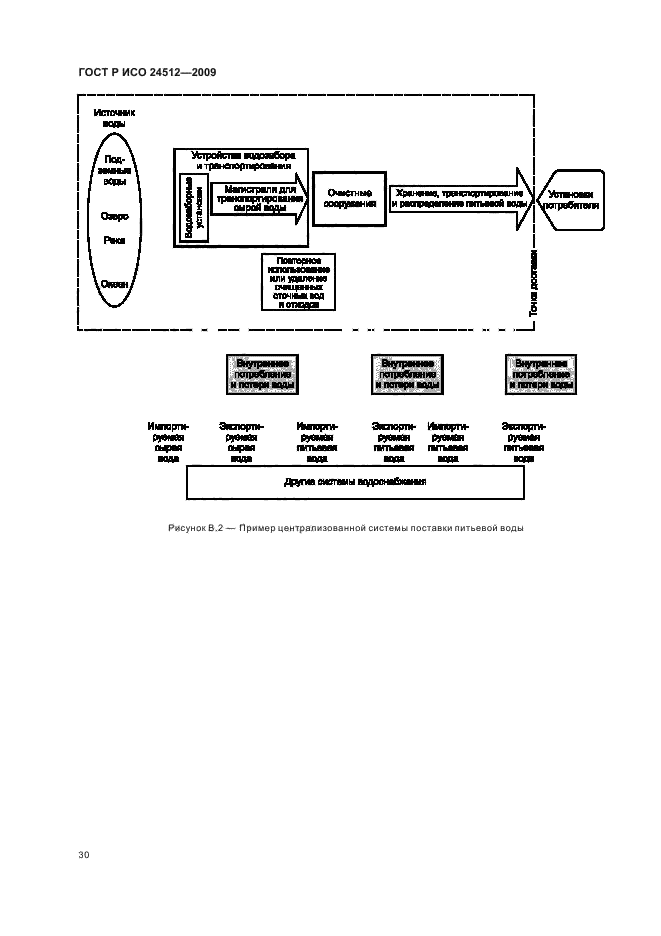
Область применения:Настоящий стандарт содержит указания по менеджменту систем питьевого водоснабжения и по оценке услуг, связанных с питьевым водоснабжением.
Настоящий стандарт применим к системам коммунального водоснабжения, находящимся в государственной или частной собственности и под государственным или частным управлением. В нем не отдается предпочтение какой-либо конкретной модели собственности или эксплуатации.
В настоящем стандарте системы питьевого водоснабжения рассматриваются как единое целое, и он применим к системам на любом уровне развития (например, к локальным системам, распределительным системам, очистным сооружениям).
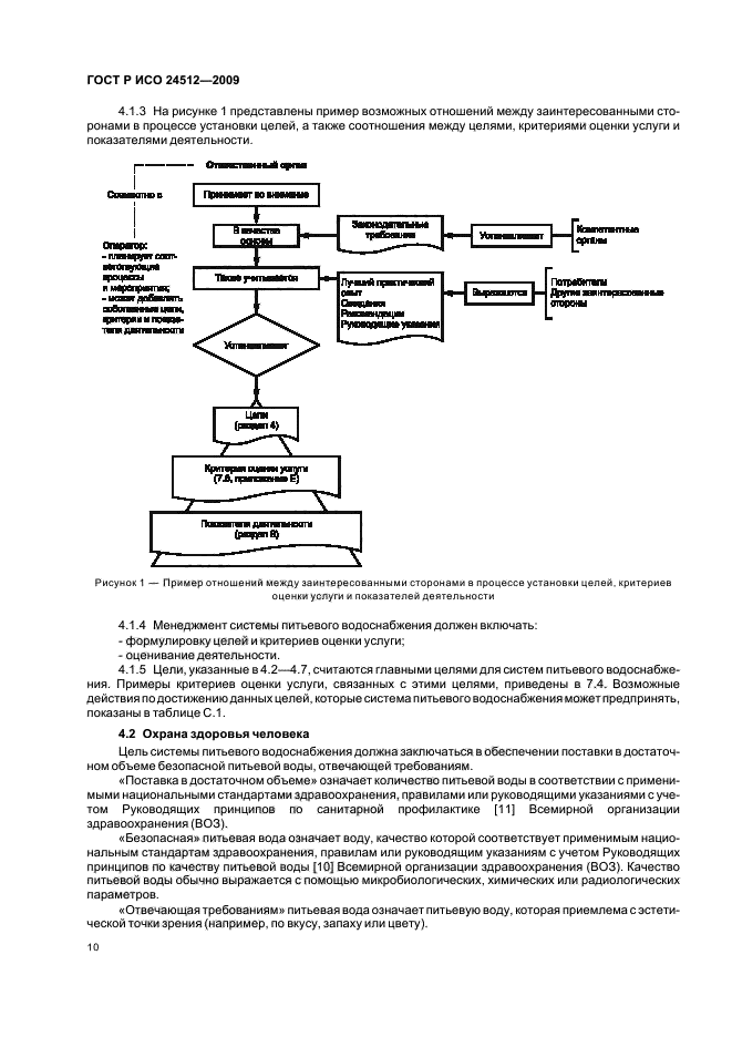
Настоящим стандартом регламентируются следующие вопросы:
- определение языка, являющегося общим для разных заинтересованных сторон;
- определение компонентов систем поставки питьевой воды;
- указания по менеджменту систем питьевого водоснабжения;
- указания по целям, критериям оценки услуги и связанным с ними показателям деятельности, подходящим для оценки услуг, связанных с питьевым водоснабжением.
В настоящем стандарте не рассматриваются следующие вопросы:
- заданные и пороговые значения по предлагаемым целям, критериям оценки услуги и связанным с ними показателям деятельности;
- вопросы, относящиеся к проектированию и строительству систем питьевого водоснабжения;
- вопросы, связанные со структурой управления систем питьевого водоснабжения;
- вопросы, связанные с регулированием услуг питьевого водоснабжения, включая менеджмент и эксплуатацию;
- вопросы, связанные с регулированием содержания контрактов или субконтрактов;
- установки и оборудование между точкой доставки и точкой использования
ГОСТ Р ИСО 24512-2009ГОСТ Р ИСО 24512-2009ГОСТ Р ИСО 24512-2009ГОСТ Р ИСО 24512-2009ГОСТ Р ИСО 24512-2009ГОСТ Р ИСО 24512-2009ГОСТ Р ИСО 24512-2009ГОСТ Р ИСО 24512-2009ГОСТ Р ИСО 24512-2009ГОСТ Р ИСО 24512-2009ГОСТ Р ИСО 24512-2009ГОСТ Р ИСО 24512-2009ГОСТ Р ИСО 24512-2009ГОСТ Р ИСО 24512-2009ГОСТ Р ИСО 24512-2009ГОСТ Р ИСО 24512-2009ГОСТ Р ИСО 24512-2009ГОСТ Р ИСО 24512-2009ГОСТ Р ИСО 24512-2009ГОСТ Р ИСО 24512-2009ГОСТ Р ИСО 24512-2009ГОСТ Р ИСО 24512-2009ГОСТ Р ИСО 24512-2009ГОСТ Р ИСО 24512-2009ГОСТ Р ИСО 24512-2009ГОСТ Р ИСО 24512-2009ГОСТ Р ИСО 24512-2009ГОСТ Р ИСО 24512-2009ГОСТ Р ИСО 24512-2009ГОСТ Р ИСО 24512-2009ГОСТ Р ИСО 24512-2009ГОСТ Р ИСО 24512-2009ГОСТ Р ИСО 24512-2009ГОСТ Р ИСО 24512-2009ГОСТ Р ИСО 24512-2009ГОСТ Р ИСО 24512-2009ГОСТ Р ИСО 24512-2009ГОСТ Р ИСО 24512-2009ГОСТ Р ИСО 24512-2009ГОСТ Р ИСО 24512-2009ГОСТ Р ИСО 24512-2009ГОСТ Р ИСО 24512-2009ГОСТ Р ИСО 24512-2009ГОСТ Р ИСО 24512-2009ГОСТ Р ИСО 24512-2009ГОСТ Р ИСО 24512-2009ГОСТ Р ИСО 24512-2009ГОСТ Р ИСО 24512-2009ГОСТ Р ИСО 24512-2009ГОСТ Р ИСО 24512-2009
 




ГОСТЫ, СТРОИТЕЛЬНЫЕ и ТЕХНИЧЕСКИЕ НОРМАТИВЫ.
Некоммерческая онлайн система, содержащая все Российские Госты, национальные Стандарты и нормативы.
В Системе содержится более 150000 файлов нормативно-технической документации, действующей на территории РФ.
Система предназначена для широкого круга инженерно-технических специалистов.

Рейтинг@Mail.ru Яндекс цитирования

Copyright © www.gostrf.com, 2008 - 2026