Крупнейшая бесплатная информационно-справочная система онлайн доступа к полному собранию технических нормативно-правовых актов РФ. Огромная база технических нормативов (более 150 тысяч документов) и полное собрание национальных стандартов, аутентичное официальной базе Госстандарта. GOSTRF.com - это более 1 Терабайта бесплатной технической информации для всех пользователей интернета. Все электронные копии представленных здесь документов могут распространяться без каких-либо ограничений. Поощряется распространение информации с этого сайта на любых других ресурсах. Каждый человек имеет право на неограниченный доступ к этим документам! Каждый человек имеет право на знание требований, изложенных в данных нормативно-правовых актах!

  


 

ГОСТ Р 52219-2004

Системы управления автоматические для газовых горелок и аппаратов. Общие технические требования и методы испытаний

Обозначение:ГОСТ Р 52219-2004
Текущий статус документа: действующий
Название документа рус.:Системы управления автоматические для газовых горелок и аппаратов. Общие технические требования и методы испытаний
Название документа англ.:Automatic control systems for gas burners and gas burning appliances. General technical requirements and test methods
Дата актуализации текста:01.12.2013
Дата издания:22.04.2004
Дата введения:30.06.2004
Дата последнего изменения:21.08.2013
Дата окончания срока действия:01.01.2014
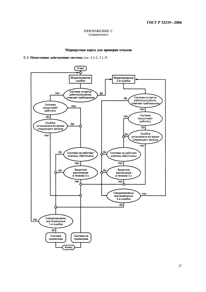
Область применения:Настоящий стандарт устанавливает требования к конструкции и функциям, методам испытаний и маркировке автоматических систем управления горелками, а также программирующих устройств и связанных с ними детекторов пламени для газовых горелок и газовых аппаратов с вентиляторами и без вентиляторов.
Настоящий стандарт также распространяется на автоматические системы управления горелками, программирующие устройства и связанные с ними детекторы пламени с дополнительными функциями.
Стандарт не распространяется на автоматические системы управления горелками, использующие термоэлектрические устройства контроля пламени
ГОСТ Р 52219-2004ГОСТ Р 52219-2004ГОСТ Р 52219-2004ГОСТ Р 52219-2004ГОСТ Р 52219-2004ГОСТ Р 52219-2004ГОСТ Р 52219-2004ГОСТ Р 52219-2004ГОСТ Р 52219-2004ГОСТ Р 52219-2004ГОСТ Р 52219-2004ГОСТ Р 52219-2004ГОСТ Р 52219-2004ГОСТ Р 52219-2004ГОСТ Р 52219-2004ГОСТ Р 52219-2004ГОСТ Р 52219-2004ГОСТ Р 52219-2004ГОСТ Р 52219-2004ГОСТ Р 52219-2004ГОСТ Р 52219-2004ГОСТ Р 52219-2004ГОСТ Р 52219-2004ГОСТ Р 52219-2004ГОСТ Р 52219-2004ГОСТ Р 52219-2004ГОСТ Р 52219-2004ГОСТ Р 52219-2004ГОСТ Р 52219-2004ГОСТ Р 52219-2004ГОСТ Р 52219-2004ГОСТ Р 52219-2004ГОСТ Р 52219-2004ГОСТ Р 52219-2004
 




ГОСТЫ, СТРОИТЕЛЬНЫЕ и ТЕХНИЧЕСКИЕ НОРМАТИВЫ.
Некоммерческая онлайн система, содержащая все Российские Госты, национальные Стандарты и нормативы.
В Системе содержится более 150000 файлов нормативно-технической документации, действующей на территории РФ.
Система предназначена для широкого круга инженерно-технических специалистов.

Рейтинг@Mail.ru Яндекс цитирования

Copyright © www.gostrf.com, 2008 - 2026