Крупнейшая бесплатная информационно-справочная система онлайн доступа к полному собранию технических нормативно-правовых актов РФ. Огромная база технических нормативов (более 150 тысяч документов) и полное собрание национальных стандартов, аутентичное официальной базе Госстандарта. GOSTRF.com - это более 1 Терабайта бесплатной технической информации для всех пользователей интернета. Все электронные копии представленных здесь документов могут распространяться без каких-либо ограничений. Поощряется распространение информации с этого сайта на любых других ресурсах. Каждый человек имеет право на неограниченный доступ к этим документам! Каждый человек имеет право на знание требований, изложенных в данных нормативно-правовых актах!

  


 

ГОСТ Р МЭК 60079-17-2010

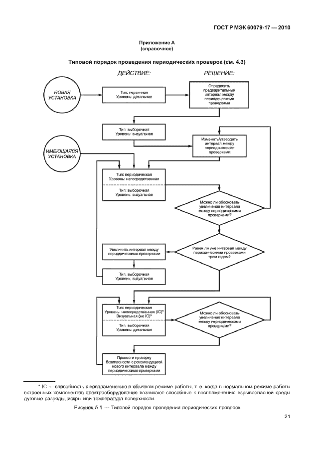
Взрывоопасные среды. Часть 17. Проверка и техническое обслуживание электроустановок

Обозначение:ГОСТ Р МЭК 60079-17-2010
Текущий статус документа: отменён
Название документа рус.:Взрывоопасные среды. Часть 17. Проверка и техническое обслуживание электроустановок
Название документа англ.:Explosive atmospheres. Part 17. Electrical installations inspection and maintenance
Дата актуализации текста:01.12.2013
Дата издания:14.06.2011
Дата введения:01.07.2011
Дата последнего изменения:22.05.2013
Дата окончания срока действия:15.02.2013
Область применения:Настоящий стандарт устанавливает требования к проверкам и обслуживанию электроустановок во взрывоопасных средах, где опасность взрыва связана с присутствием горючих газов, паров, аэрозолей, пыли, волокон или взвешенных частиц.
Настоящий стандарт не включает:
- другие основные требования к монтажу и проверке электроустановок;
- проверку электрооборудования;
- ремонт и восстановление взрывозащищенного оборудования по МЭК 60079-19.
Требования настоящего стандарта дополняют требования МЭК 60364-6.
Настоящий стандарт применяется, когда опасность взрыва возникает вследствие присутствия смесей взрывоопасного газа или пыли с воздухом или слоев воспламеняемой пыли в нормальных атмосферных условиях. Настоящий стандарт не применяется для:
- подземных выработок;
- взрывоопасных сред, в которых опасность взрыва может возникнуть вследствие присутствия сложных смесей;
- пыли взрывчатых веществ, для горения которых не требуется атмосферный кислород;
- самовоспламеняющихся веществ
Список изменений:№0 от 15.02.2013 (рег. 22.12.2011) «Текстовое изменение; Изменено заглавие»
ГОСТ Р МЭК 60079-17-2010ГОСТ Р МЭК 60079-17-2010ГОСТ Р МЭК 60079-17-2010ГОСТ Р МЭК 60079-17-2010ГОСТ Р МЭК 60079-17-2010ГОСТ Р МЭК 60079-17-2010ГОСТ Р МЭК 60079-17-2010ГОСТ Р МЭК 60079-17-2010ГОСТ Р МЭК 60079-17-2010ГОСТ Р МЭК 60079-17-2010ГОСТ Р МЭК 60079-17-2010ГОСТ Р МЭК 60079-17-2010ГОСТ Р МЭК 60079-17-2010ГОСТ Р МЭК 60079-17-2010ГОСТ Р МЭК 60079-17-2010ГОСТ Р МЭК 60079-17-2010ГОСТ Р МЭК 60079-17-2010ГОСТ Р МЭК 60079-17-2010ГОСТ Р МЭК 60079-17-2010ГОСТ Р МЭК 60079-17-2010ГОСТ Р МЭК 60079-17-2010ГОСТ Р МЭК 60079-17-2010ГОСТ Р МЭК 60079-17-2010ГОСТ Р МЭК 60079-17-2010ГОСТ Р МЭК 60079-17-2010ГОСТ Р МЭК 60079-17-2010ГОСТ Р МЭК 60079-17-2010ГОСТ Р МЭК 60079-17-2010ГОСТ Р МЭК 60079-17-2010ГОСТ Р МЭК 60079-17-2010ГОСТ Р МЭК 60079-17-2010ГОСТ Р МЭК 60079-17-2010
 




ГОСТЫ, СТРОИТЕЛЬНЫЕ и ТЕХНИЧЕСКИЕ НОРМАТИВЫ.
Некоммерческая онлайн система, содержащая все Российские Госты, национальные Стандарты и нормативы.
В Системе содержится более 150000 файлов нормативно-технической документации, действующей на территории РФ.
Система предназначена для широкого круга инженерно-технических специалистов.

Рейтинг@Mail.ru Яндекс цитирования

Copyright © www.gostrf.com, 2008 - 2026