Крупнейшая бесплатная информационно-справочная система онлайн доступа к полному собранию технических нормативно-правовых актов РФ. Огромная база технических нормативов (более 150 тысяч документов) и полное собрание национальных стандартов, аутентичное официальной базе Госстандарта. GOSTRF.com - это более 1 Терабайта бесплатной технической информации для всех пользователей интернета. Все электронные копии представленных здесь документов могут распространяться без каких-либо ограничений. Поощряется распространение информации с этого сайта на любых других ресурсах. Каждый человек имеет право на неограниченный доступ к этим документам! Каждый человек имеет право на знание требований, изложенных в данных нормативно-правовых актах!

  


 

ГОСТ Р 53195.5-2010

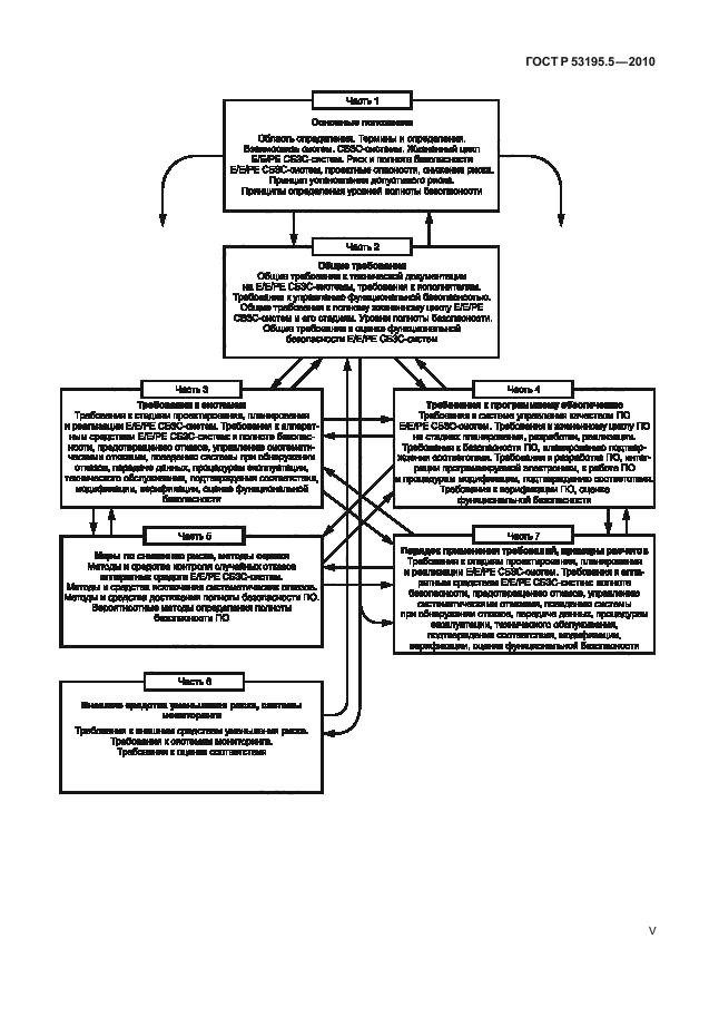
Безопасность функциональная связанных с безопасностью зданий и сооружений систем. Часть 5. Меры по снижению риска, методы оценки

Обозначение:ГОСТ Р 53195.5-2010
Текущий статус документа: действующий
Название документа рус.:Безопасность функциональная связанных с безопасностью зданий и сооружений систем. Часть 5. Меры по снижению риска, методы оценки
Название документа англ.:Functional safety of building/erection safety-related systems. Part 5. Techniques and measures on risk reduction, estimation methods
Дата актуализации текста:01.12.2013
Дата издания:01.11.2011
Дата введения:01.01.2012
Дата последнего изменения:23.05.2013
Область применения:Настоящий стандарт распространяется на связанные с безопасностью зданий и сооружений системы (далее - СБЗС-системы), аппаратные средства (далее - АС) и/или программное обеспечение (далее - ПО), являющиеся частями СБЗС-системы либо используемые для разработки СБЗС-систем в рамках областей применения ГОСТ Р 53195.1, ГОСТ Р 53195.2, ГОСТ Р 53195.3 и ГОСТ Р 53195.4.
Настоящий стандарт применяется совместно с ГОСТ Р 53195.1, ГОСТ Р 53195.2, ГОСТ Р 53195.3 и ГОСТ Р 53195.4.
Настоящий стандарт устанавливает основные методы/средства, используемые для выполнения требований ГОСТ Р 53195.3 и ГОСТ Р 53195.4, и методы оценки соответствия.
Настоящий стандарт содержит краткие описания методов/средств, рекомендуемых в ГОСТ Р 53195.3 и ГОСТ Р 53195.4 и применяемых на различных стадиях жизненных циклов СБЗС-систем, их АС и ПО для снижения рисков, а также ссылки на источники с полным описанием этих методов/средств.
Настоящий стандарт не распространяется на одиночные СБЗС-системы, способные осуществить необходимое снижение риска и требуемая полнота безопасности которых ниже самого низкого уровнем полноты безопасности (SIL1), определенного в таблицах 1 и 2 ГОСТ Р 53195.2. Он не распространяется также на здания и сооружения, оснащенные такими системами или не имеющие никаких связанных с безопасностью систем
ГОСТ Р 53195.5-2010ГОСТ Р 53195.5-2010ГОСТ Р 53195.5-2010ГОСТ Р 53195.5-2010ГОСТ Р 53195.5-2010ГОСТ Р 53195.5-2010ГОСТ Р 53195.5-2010ГОСТ Р 53195.5-2010ГОСТ Р 53195.5-2010ГОСТ Р 53195.5-2010ГОСТ Р 53195.5-2010ГОСТ Р 53195.5-2010ГОСТ Р 53195.5-2010ГОСТ Р 53195.5-2010ГОСТ Р 53195.5-2010ГОСТ Р 53195.5-2010ГОСТ Р 53195.5-2010ГОСТ Р 53195.5-2010ГОСТ Р 53195.5-2010ГОСТ Р 53195.5-2010ГОСТ Р 53195.5-2010ГОСТ Р 53195.5-2010ГОСТ Р 53195.5-2010ГОСТ Р 53195.5-2010ГОСТ Р 53195.5-2010ГОСТ Р 53195.5-2010ГОСТ Р 53195.5-2010ГОСТ Р 53195.5-2010ГОСТ Р 53195.5-2010ГОСТ Р 53195.5-2010ГОСТ Р 53195.5-2010ГОСТ Р 53195.5-2010ГОСТ Р 53195.5-2010ГОСТ Р 53195.5-2010ГОСТ Р 53195.5-2010ГОСТ Р 53195.5-2010ГОСТ Р 53195.5-2010ГОСТ Р 53195.5-2010ГОСТ Р 53195.5-2010ГОСТ Р 53195.5-2010ГОСТ Р 53195.5-2010ГОСТ Р 53195.5-2010ГОСТ Р 53195.5-2010ГОСТ Р 53195.5-2010ГОСТ Р 53195.5-2010ГОСТ Р 53195.5-2010ГОСТ Р 53195.5-2010ГОСТ Р 53195.5-2010ГОСТ Р 53195.5-2010ГОСТ Р 53195.5-2010ГОСТ Р 53195.5-2010ГОСТ Р 53195.5-2010ГОСТ Р 53195.5-2010ГОСТ Р 53195.5-2010ГОСТ Р 53195.5-2010ГОСТ Р 53195.5-2010ГОСТ Р 53195.5-2010ГОСТ Р 53195.5-2010ГОСТ Р 53195.5-2010ГОСТ Р 53195.5-2010ГОСТ Р 53195.5-2010ГОСТ Р 53195.5-2010ГОСТ Р 53195.5-2010ГОСТ Р 53195.5-2010ГОСТ Р 53195.5-2010ГОСТ Р 53195.5-2010ГОСТ Р 53195.5-2010ГОСТ Р 53195.5-2010ГОСТ Р 53195.5-2010ГОСТ Р 53195.5-2010ГОСТ Р 53195.5-2010ГОСТ Р 53195.5-2010ГОСТ Р 53195.5-2010ГОСТ Р 53195.5-2010ГОСТ Р 53195.5-2010ГОСТ Р 53195.5-2010ГОСТ Р 53195.5-2010ГОСТ Р 53195.5-2010ГОСТ Р 53195.5-2010ГОСТ Р 53195.5-2010ГОСТ Р 53195.5-2010ГОСТ Р 53195.5-2010ГОСТ Р 53195.5-2010ГОСТ Р 53195.5-2010ГОСТ Р 53195.5-2010ГОСТ Р 53195.5-2010
 




ГОСТЫ, СТРОИТЕЛЬНЫЕ и ТЕХНИЧЕСКИЕ НОРМАТИВЫ.
Некоммерческая онлайн система, содержащая все Российские Госты, национальные Стандарты и нормативы.
В Системе содержится более 150000 файлов нормативно-технической документации, действующей на территории РФ.
Система предназначена для широкого круга инженерно-технических специалистов.

Рейтинг@Mail.ru Яндекс цитирования

Copyright © www.gostrf.com, 2008 - 2026