Крупнейшая бесплатная информационно-справочная система онлайн доступа к полному собранию технических нормативно-правовых актов РФ. Огромная база технических нормативов (более 150 тысяч документов) и полное собрание национальных стандартов, аутентичное официальной базе Госстандарта. GOSTRF.com - это более 1 Терабайта бесплатной технической информации для всех пользователей интернета. Все электронные копии представленных здесь документов могут распространяться без каких-либо ограничений. Поощряется распространение информации с этого сайта на любых других ресурсах. Каждый человек имеет право на неограниченный доступ к этим документам! Каждый человек имеет право на знание требований, изложенных в данных нормативно-правовых актах!

  


 

ГОСТ Р 54147-2010

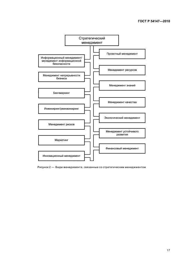
Стратегический и инновационный менеджмент. Термины и определения

Обозначение:ГОСТ Р 54147-2010
Текущий статус документа: действующий
Название документа рус.:Стратегический и инновационный менеджмент. Термины и определения
Название документа англ.:Strategic and innovation management. Terms and definitions
Дата актуализации текста:01.12.2013
Дата издания:07.12.2011
Дата введения:31.08.2011
Дата последнего изменения:22.05.2013
Область применения:Настоящий стандарт устанавливает термины и определения в области стратегического и инновационного менеджмента.
В настоящий стандарт вошли термины с соответствующими определениями, которые являются основополагающими для развития стратегического и инновационного менеджмента
ГОСТ Р 54147-2010ГОСТ Р 54147-2010ГОСТ Р 54147-2010ГОСТ Р 54147-2010ГОСТ Р 54147-2010ГОСТ Р 54147-2010ГОСТ Р 54147-2010ГОСТ Р 54147-2010ГОСТ Р 54147-2010ГОСТ Р 54147-2010ГОСТ Р 54147-2010ГОСТ Р 54147-2010ГОСТ Р 54147-2010ГОСТ Р 54147-2010ГОСТ Р 54147-2010ГОСТ Р 54147-2010ГОСТ Р 54147-2010ГОСТ Р 54147-2010ГОСТ Р 54147-2010ГОСТ Р 54147-2010ГОСТ Р 54147-2010ГОСТ Р 54147-2010ГОСТ Р 54147-2010ГОСТ Р 54147-2010ГОСТ Р 54147-2010ГОСТ Р 54147-2010ГОСТ Р 54147-2010ГОСТ Р 54147-2010
 




ГОСТЫ, СТРОИТЕЛЬНЫЕ и ТЕХНИЧЕСКИЕ НОРМАТИВЫ.
Некоммерческая онлайн система, содержащая все Российские Госты, национальные Стандарты и нормативы.
В Системе содержится более 150000 файлов нормативно-технической документации, действующей на территории РФ.
Система предназначена для широкого круга инженерно-технических специалистов.

Рейтинг@Mail.ru Яндекс цитирования

Copyright © www.gostrf.com, 2008 - 2026