Крупнейшая бесплатная информационно-справочная система онлайн доступа к полному собранию технических нормативно-правовых актов РФ. Огромная база технических нормативов (более 150 тысяч документов) и полное собрание национальных стандартов, аутентичное официальной базе Госстандарта. GOSTRF.com - это более 1 Терабайта бесплатной технической информации для всех пользователей интернета. Все электронные копии представленных здесь документов могут распространяться без каких-либо ограничений. Поощряется распространение информации с этого сайта на любых других ресурсах. Каждый человек имеет право на неограниченный доступ к этим документам! Каждый человек имеет право на знание требований, изложенных в данных нормативно-правовых актах!

  


 

ГОСТ Р 54229-2010

Топливо твердое из бытовых отходов. Методы подготовки образца для испытаний из лабораторной пробы

Обозначение:ГОСТ Р 54229-2010
Текущий статус документа: действующий
Название документа рус.:Топливо твердое из бытовых отходов. Методы подготовки образца для испытаний из лабораторной пробы
Название документа англ.:Solid recovered fuels. Methods for the preparation of the test sample from the laboratory sample
Дата актуализации текста:01.12.2013
Дата издания:10.04.2012
Дата введения:01.07.2012
Дата последнего изменения:21.08.2013
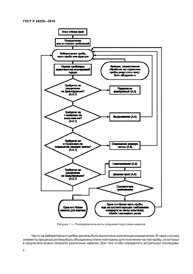
Область применения:Настоящий стандарт определяет последовательность операций для обеспечения представительности проб, отобранных в соответствии с планом отбора для физического и/или химического анализа.
Данный стандарт определяет последовательность проводимых операций обработки лабораторной пробы для получения необходимой навески для проведения испытаний в дополнение к определенным требованиям анализа
ГОСТ Р 54229-2010ГОСТ Р 54229-2010ГОСТ Р 54229-2010ГОСТ Р 54229-2010ГОСТ Р 54229-2010ГОСТ Р 54229-2010ГОСТ Р 54229-2010ГОСТ Р 54229-2010ГОСТ Р 54229-2010ГОСТ Р 54229-2010ГОСТ Р 54229-2010ГОСТ Р 54229-2010ГОСТ Р 54229-2010ГОСТ Р 54229-2010ГОСТ Р 54229-2010ГОСТ Р 54229-2010ГОСТ Р 54229-2010ГОСТ Р 54229-2010ГОСТ Р 54229-2010ГОСТ Р 54229-2010
 




ГОСТЫ, СТРОИТЕЛЬНЫЕ и ТЕХНИЧЕСКИЕ НОРМАТИВЫ.
Некоммерческая онлайн система, содержащая все Российские Госты, национальные Стандарты и нормативы.
В Системе содержится более 150000 файлов нормативно-технической документации, действующей на территории РФ.
Система предназначена для широкого круга инженерно-технических специалистов.

Рейтинг@Mail.ru Яндекс цитирования

Copyright © www.gostrf.com, 2008 - 2026