Крупнейшая бесплатная информационно-справочная система онлайн доступа к полному собранию технических нормативно-правовых актов РФ. Огромная база технических нормативов (более 150 тысяч документов) и полное собрание национальных стандартов, аутентичное официальной базе Госстандарта. GOSTRF.com - это более 1 Терабайта бесплатной технической информации для всех пользователей интернета. Все электронные копии представленных здесь документов могут распространяться без каких-либо ограничений. Поощряется распространение информации с этого сайта на любых других ресурсах. Каждый человек имеет право на неограниченный доступ к этим документам! Каждый человек имеет право на знание требований, изложенных в данных нормативно-правовых актах!

  


 

ГОСТ Р 54467-2011

Материалы и изделия строительные большой толщины с высоким и средним термическим сопротивлением. Методы определения термического сопротивления на приборах с горячей охранной зоной и оснащенных тепломером

Обозначение:ГОСТ Р 54467-2011
Текущий статус документа: отменён
Название документа рус.:Материалы и изделия строительные большой толщины с высоким и средним термическим сопротивлением. Методы определения термического сопротивления на приборах с горячей охранной зоной и оснащенных тепломером
Название документа англ.:Thick building materials and products of high and medium thermal resistance. Methods for determination of thermal resistance by means of guarded hot plate and heat flow meter
Дата актуализации текста:01.12.2013
Дата издания:30.01.2012
Дата введения:01.01.2012
Дата последнего изменения:21.11.2013
Дата окончания срока действия:01.11.2013
Область применения:Настоящий стандарт распространяется на строительные материалы и изделия с высоким и средним термическим сопротивлением (не менее 0,5 м2•К/Вт) и устанавливает требования к методикам определения термического сопротивления изделий, толщина которых превышает максимальную толщину, допустимую при испытании на приборах с горячей охранной зоной и оснащенных тепломером.
В настоящем стандарте приведены правила оценки эффекта толщины, позволяющие прогнозировать значения теплофизических показателей изделий при их фактической толщине и устанавливать возможность вычисления термического сопротивления изделия как сумму термических сопротивлений отдельных слоев, на которые разрезано изделие
Список изменений:№0 от 01.11.2013 (рег. 17.06.2013) «Текстовое изменение; Изменено заглавие»
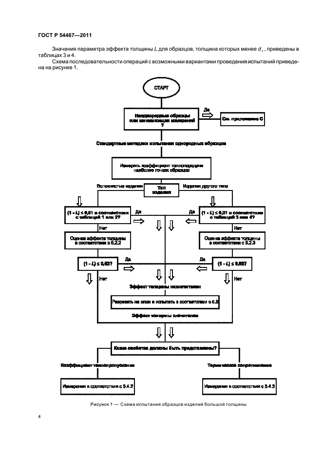
ГОСТ Р 54467-2011ГОСТ Р 54467-2011ГОСТ Р 54467-2011ГОСТ Р 54467-2011ГОСТ Р 54467-2011ГОСТ Р 54467-2011ГОСТ Р 54467-2011ГОСТ Р 54467-2011ГОСТ Р 54467-2011ГОСТ Р 54467-2011ГОСТ Р 54467-2011ГОСТ Р 54467-2011ГОСТ Р 54467-2011ГОСТ Р 54467-2011ГОСТ Р 54467-2011ГОСТ Р 54467-2011ГОСТ Р 54467-2011ГОСТ Р 54467-2011ГОСТ Р 54467-2011ГОСТ Р 54467-2011ГОСТ Р 54467-2011ГОСТ Р 54467-2011ГОСТ Р 54467-2011ГОСТ Р 54467-2011ГОСТ Р 54467-2011ГОСТ Р 54467-2011ГОСТ Р 54467-2011ГОСТ Р 54467-2011ГОСТ Р 54467-2011ГОСТ Р 54467-2011ГОСТ Р 54467-2011ГОСТ Р 54467-2011
 




ГОСТЫ, СТРОИТЕЛЬНЫЕ и ТЕХНИЧЕСКИЕ НОРМАТИВЫ.
Некоммерческая онлайн система, содержащая все Российские Госты, национальные Стандарты и нормативы.
В Системе содержится более 150000 файлов нормативно-технической документации, действующей на территории РФ.
Система предназначена для широкого круга инженерно-технических специалистов.

Рейтинг@Mail.ru Яндекс цитирования

Copyright © www.gostrf.com, 2008 - 2026