Крупнейшая бесплатная информационно-справочная система онлайн доступа к полному собранию технических нормативно-правовых актов РФ. Огромная база технических нормативов (более 150 тысяч документов) и полное собрание национальных стандартов, аутентичное официальной базе Госстандарта. GOSTRF.com - это более 1 Терабайта бесплатной технической информации для всех пользователей интернета. Все электронные копии представленных здесь документов могут распространяться без каких-либо ограничений. Поощряется распространение информации с этого сайта на любых других ресурсах. Каждый человек имеет право на неограниченный доступ к этим документам! Каждый человек имеет право на знание требований, изложенных в данных нормативно-правовых актах!

  


 

ГОСТ Р МЭК 60987-2011

Атомные станции. Системы контроля и управления, важные для безопасности. Требования к разработке аппаратного обеспечения компьютеризованных систем

Обозначение:ГОСТ Р МЭК 60987-2011
Текущий статус документа: действующий
Название документа рус.:Атомные станции. Системы контроля и управления, важные для безопасности. Требования к разработке аппаратного обеспечения компьютеризованных систем
Название документа англ.:Nuclear power plants. Instrumentation and control systems important to safety. Hardware design requirements for computer-based systems
Дата актуализации текста:01.12.2013
Дата издания:26.06.2012
Дата введения:01.07.2012
Дата последнего изменения:23.05.2013
Дата окончания срока действия:01.07.2017
Область применения:Настоящий стандарт распространяется на аппаратные средства компьютерных систем классов 1 и 2 (как определено в МЭК 61513).
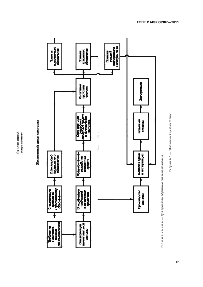
Структура настоящего стандарта не имеет существенных отличий по сравнению с изданием 1989 г., однако некоторые вопросы рассматриваются в стандартах, издаваемых в настоящее время (например, МЭК 61513, для проектирования архитектуры системы), а также, где это возможно, даются ссылки на новые стандарты. Текст настоящего стандарта изменен с тем, чтобы отражать процессы разработки аппаратных средств для компьютерных систем, использование ранее разработанных (например, готовых коммерческих изделий) аппаратных средств и изменения в терминологии.
Компьютерные аппаратные средства, используемые для загрузки программного обеспечения и его проверки, в качестве составной части системы, важной для безопасности, в настоящем стандарте не рассматриваются
ГОСТ Р МЭК 60987-2011ГОСТ Р МЭК 60987-2011ГОСТ Р МЭК 60987-2011ГОСТ Р МЭК 60987-2011ГОСТ Р МЭК 60987-2011ГОСТ Р МЭК 60987-2011ГОСТ Р МЭК 60987-2011ГОСТ Р МЭК 60987-2011ГОСТ Р МЭК 60987-2011ГОСТ Р МЭК 60987-2011ГОСТ Р МЭК 60987-2011ГОСТ Р МЭК 60987-2011ГОСТ Р МЭК 60987-2011ГОСТ Р МЭК 60987-2011ГОСТ Р МЭК 60987-2011ГОСТ Р МЭК 60987-2011ГОСТ Р МЭК 60987-2011ГОСТ Р МЭК 60987-2011ГОСТ Р МЭК 60987-2011ГОСТ Р МЭК 60987-2011ГОСТ Р МЭК 60987-2011ГОСТ Р МЭК 60987-2011ГОСТ Р МЭК 60987-2011ГОСТ Р МЭК 60987-2011ГОСТ Р МЭК 60987-2011ГОСТ Р МЭК 60987-2011ГОСТ Р МЭК 60987-2011ГОСТ Р МЭК 60987-2011
 




ГОСТЫ, СТРОИТЕЛЬНЫЕ и ТЕХНИЧЕСКИЕ НОРМАТИВЫ.
Некоммерческая онлайн система, содержащая все Российские Госты, национальные Стандарты и нормативы.
В Системе содержится более 150000 файлов нормативно-технической документации, действующей на территории РФ.
Система предназначена для широкого круга инженерно-технических специалистов.

Рейтинг@Mail.ru Яндекс цитирования

Copyright © www.gostrf.com, 2008 - 2026