Крупнейшая бесплатная информационно-справочная система онлайн доступа к полному собранию технических нормативно-правовых актов РФ. Огромная база технических нормативов (более 150 тысяч документов) и полное собрание национальных стандартов, аутентичное официальной базе Госстандарта. GOSTRF.com - это более 1 Терабайта бесплатной технической информации для всех пользователей интернета. Все электронные копии представленных здесь документов могут распространяться без каких-либо ограничений. Поощряется распространение информации с этого сайта на любых других ресурсах. Каждый человек имеет право на неограниченный доступ к этим документам! Каждый человек имеет право на знание требований, изложенных в данных нормативно-правовых актах!

  


 

ГОСТ Р МЭК 62560-2011

Лампы светодиодные со встроенным устройством управления для общего освещения на напряжения свыше 50 В. Требования безопасности

Обозначение:ГОСТ Р МЭК 62560-2011
Текущий статус документа: действующий
Название документа рус.:Лампы светодиодные со встроенным устройством управления для общего освещения на напряжения свыше 50 В. Требования безопасности
Название документа англ.:Self-ballasted LED-lamps for general lighting services by voltage 50 V. Safety specifications
Дата актуализации текста:01.12.2013
Дата издания:25.10.2012
Дата введения:01.07.2012
Дата последнего изменения:22.05.2013
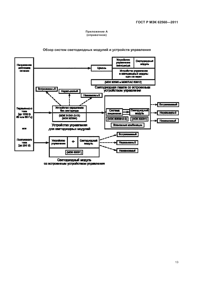
Область применения:Настоящий стандарт устанавливает требования безопасности и взаимозаменяемости, а также требования к методам испытаний и условиям их проведения, необходимые для светодиодных ламп с неразъемными средствами для стабильной работы (светодиодные лампы со встроенными устройствами управления), и предназначенных для бытового и аналогичного общего освещения, имеющих:
- номинальную мощность до 60 Вт;
- номинальное напряжение от 5 до 250 В;
- цоколи в соответствии с таблицей 1.
Требования настоящего стандарта относятся только к испытаниям типа
ГОСТ Р МЭК 62560-2011ГОСТ Р МЭК 62560-2011ГОСТ Р МЭК 62560-2011ГОСТ Р МЭК 62560-2011ГОСТ Р МЭК 62560-2011ГОСТ Р МЭК 62560-2011ГОСТ Р МЭК 62560-2011ГОСТ Р МЭК 62560-2011ГОСТ Р МЭК 62560-2011ГОСТ Р МЭК 62560-2011ГОСТ Р МЭК 62560-2011ГОСТ Р МЭК 62560-2011ГОСТ Р МЭК 62560-2011ГОСТ Р МЭК 62560-2011ГОСТ Р МЭК 62560-2011ГОСТ Р МЭК 62560-2011ГОСТ Р МЭК 62560-2011ГОСТ Р МЭК 62560-2011ГОСТ Р МЭК 62560-2011ГОСТ Р МЭК 62560-2011ГОСТ Р МЭК 62560-2011ГОСТ Р МЭК 62560-2011ГОСТ Р МЭК 62560-2011ГОСТ Р МЭК 62560-2011
 




ГОСТЫ, СТРОИТЕЛЬНЫЕ и ТЕХНИЧЕСКИЕ НОРМАТИВЫ.
Некоммерческая онлайн система, содержащая все Российские Госты, национальные Стандарты и нормативы.
В Системе содержится более 150000 файлов нормативно-технической документации, действующей на территории РФ.
Система предназначена для широкого круга инженерно-технических специалистов.

Рейтинг@Mail.ru Яндекс цитирования

Copyright © www.gostrf.com, 2008 - 2026