Крупнейшая бесплатная информационно-справочная система онлайн доступа к полному собранию технических нормативно-правовых актов РФ. Огромная база технических нормативов (более 150 тысяч документов) и полное собрание национальных стандартов, аутентичное официальной базе Госстандарта. GOSTRF.com - это более 1 Терабайта бесплатной технической информации для всех пользователей интернета. Все электронные копии представленных здесь документов могут распространяться без каких-либо ограничений. Поощряется распространение информации с этого сайта на любых других ресурсах. Каждый человек имеет право на неограниченный доступ к этим документам! Каждый человек имеет право на знание требований, изложенных в данных нормативно-правовых актах!

  


 

ГОСТ Р 54505-2011

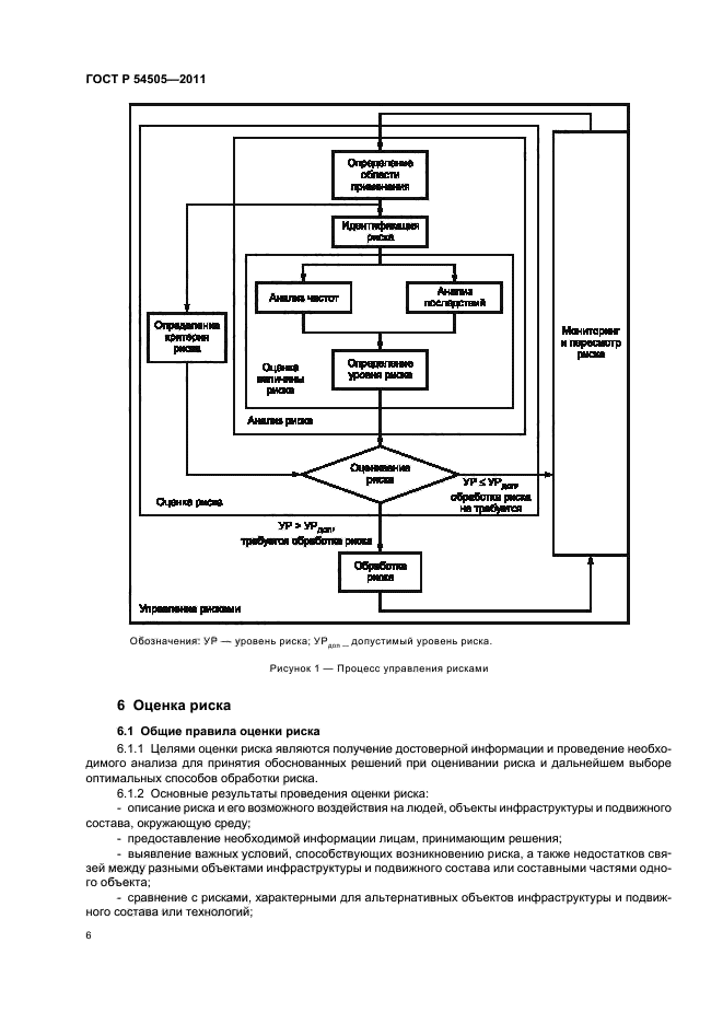
Безопасность функциональная. Управление рисками на железнодорожном транспорте

Обозначение:ГОСТ Р 54505-2011
Текущий статус документа: действующий
Название документа рус.:Безопасность функциональная. Управление рисками на железнодорожном транспорте
Название документа англ.:Functional safety. Risk management on railway transport
Дата актуализации текста:01.12.2013
Дата издания:19.12.2012
Дата введения:01.08.2012
Дата последнего изменения:23.05.2013
Область применения:Настоящий стандарт устанавливает подход и общие правила управления рисками на железнодорожном транспорте, связанными с функциональной безопасностью объектов инфраструктуры и подвижного состава.
Настоящий стандарт распространяется на внутренние и внешние по отношению к субъектам деятельности в сфере железнодорожного транспорта (владельцам инфраструктуры, операторам железнодорожного подвижного состава, перевозчикам и пользователям услуг железнодорожного транспорта) риски.
Настоящий стандарт предназначен для применения субъектами деятельности в сфере железнодорожного транспорта общего и необщего пользования
ГОСТ Р 54505-2011ГОСТ Р 54505-2011ГОСТ Р 54505-2011ГОСТ Р 54505-2011ГОСТ Р 54505-2011ГОСТ Р 54505-2011ГОСТ Р 54505-2011ГОСТ Р 54505-2011ГОСТ Р 54505-2011ГОСТ Р 54505-2011ГОСТ Р 54505-2011ГОСТ Р 54505-2011ГОСТ Р 54505-2011ГОСТ Р 54505-2011ГОСТ Р 54505-2011ГОСТ Р 54505-2011ГОСТ Р 54505-2011ГОСТ Р 54505-2011ГОСТ Р 54505-2011ГОСТ Р 54505-2011ГОСТ Р 54505-2011ГОСТ Р 54505-2011ГОСТ Р 54505-2011ГОСТ Р 54505-2011ГОСТ Р 54505-2011ГОСТ Р 54505-2011ГОСТ Р 54505-2011ГОСТ Р 54505-2011ГОСТ Р 54505-2011ГОСТ Р 54505-2011ГОСТ Р 54505-2011ГОСТ Р 54505-2011ГОСТ Р 54505-2011ГОСТ Р 54505-2011ГОСТ Р 54505-2011ГОСТ Р 54505-2011ГОСТ Р 54505-2011ГОСТ Р 54505-2011ГОСТ Р 54505-2011ГОСТ Р 54505-2011
 




ГОСТЫ, СТРОИТЕЛЬНЫЕ и ТЕХНИЧЕСКИЕ НОРМАТИВЫ.
Некоммерческая онлайн система, содержащая все Российские Госты, национальные Стандарты и нормативы.
В Системе содержится более 150000 файлов нормативно-технической документации, действующей на территории РФ.
Система предназначена для широкого круга инженерно-технических специалистов.

Рейтинг@Mail.ru Яндекс цитирования

Copyright © www.gostrf.com, 2008 - 2026