Крупнейшая бесплатная информационно-справочная система онлайн доступа к полному собранию технических нормативно-правовых актов РФ. Огромная база технических нормативов (более 150 тысяч документов) и полное собрание национальных стандартов, аутентичное официальной базе Госстандарта. GOSTRF.com - это более 1 Терабайта бесплатной технической информации для всех пользователей интернета. Все электронные копии представленных здесь документов могут распространяться без каких-либо ограничений. Поощряется распространение информации с этого сайта на любых других ресурсах. Каждый человек имеет право на неограниченный доступ к этим документам! Каждый человек имеет право на знание требований, изложенных в данных нормативно-правовых актах!

  


 

ГОСТ Р МЭК 61511-1-2011

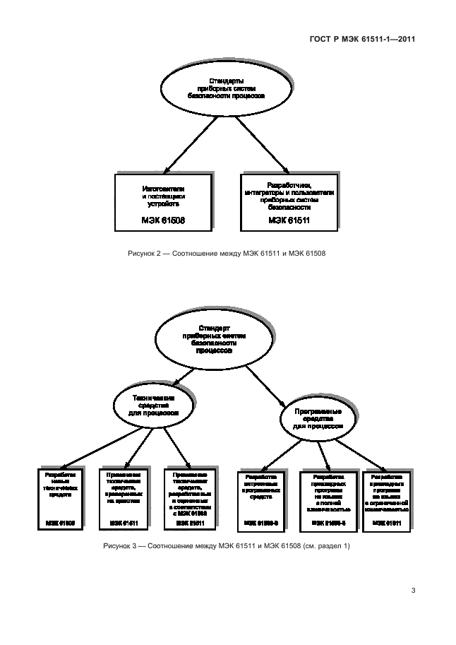
Безопасность функциональная. Системы безопасности приборные для промышленных процессов. Часть 1. Термины, определения и технические требования

Обозначение:ГОСТ Р МЭК 61511-1-2011
Текущий статус документа: действующий
Название документа рус.:Безопасность функциональная. Системы безопасности приборные для промышленных процессов. Часть 1. Термины, определения и технические требования
Название документа англ.:Functional safety. Safety instrumented systems for the process industry proceses. Part 1. Terms, definitions and technical requirements
Дата актуализации текста:01.12.2013
Дата издания:24.01.2013
Дата введения:01.08.2012
Дата последнего изменения:22.05.2013
Область применения:Настоящий стандарт определяет требования к спецификации, проектированию, монтажу, эксплуатации и техническому обслуживанию приборных систем безопасности так, чтобы можно было уверенно удерживать и/или обслуживать конкретный процесс в безопасном состоянии. Настоящий стандарт разработан для внедрения МЭК 61508 в области промышленных процессов
ГОСТ Р МЭК 61511-1-2011ГОСТ Р МЭК 61511-1-2011ГОСТ Р МЭК 61511-1-2011ГОСТ Р МЭК 61511-1-2011ГОСТ Р МЭК 61511-1-2011ГОСТ Р МЭК 61511-1-2011ГОСТ Р МЭК 61511-1-2011ГОСТ Р МЭК 61511-1-2011ГОСТ Р МЭК 61511-1-2011ГОСТ Р МЭК 61511-1-2011ГОСТ Р МЭК 61511-1-2011ГОСТ Р МЭК 61511-1-2011ГОСТ Р МЭК 61511-1-2011ГОСТ Р МЭК 61511-1-2011ГОСТ Р МЭК 61511-1-2011ГОСТ Р МЭК 61511-1-2011ГОСТ Р МЭК 61511-1-2011ГОСТ Р МЭК 61511-1-2011ГОСТ Р МЭК 61511-1-2011ГОСТ Р МЭК 61511-1-2011ГОСТ Р МЭК 61511-1-2011ГОСТ Р МЭК 61511-1-2011ГОСТ Р МЭК 61511-1-2011ГОСТ Р МЭК 61511-1-2011ГОСТ Р МЭК 61511-1-2011ГОСТ Р МЭК 61511-1-2011ГОСТ Р МЭК 61511-1-2011ГОСТ Р МЭК 61511-1-2011ГОСТ Р МЭК 61511-1-2011ГОСТ Р МЭК 61511-1-2011ГОСТ Р МЭК 61511-1-2011ГОСТ Р МЭК 61511-1-2011ГОСТ Р МЭК 61511-1-2011ГОСТ Р МЭК 61511-1-2011ГОСТ Р МЭК 61511-1-2011ГОСТ Р МЭК 61511-1-2011ГОСТ Р МЭК 61511-1-2011ГОСТ Р МЭК 61511-1-2011ГОСТ Р МЭК 61511-1-2011ГОСТ Р МЭК 61511-1-2011ГОСТ Р МЭК 61511-1-2011ГОСТ Р МЭК 61511-1-2011ГОСТ Р МЭК 61511-1-2011ГОСТ Р МЭК 61511-1-2011ГОСТ Р МЭК 61511-1-2011ГОСТ Р МЭК 61511-1-2011ГОСТ Р МЭК 61511-1-2011ГОСТ Р МЭК 61511-1-2011ГОСТ Р МЭК 61511-1-2011ГОСТ Р МЭК 61511-1-2011ГОСТ Р МЭК 61511-1-2011ГОСТ Р МЭК 61511-1-2011ГОСТ Р МЭК 61511-1-2011ГОСТ Р МЭК 61511-1-2011ГОСТ Р МЭК 61511-1-2011ГОСТ Р МЭК 61511-1-2011ГОСТ Р МЭК 61511-1-2011ГОСТ Р МЭК 61511-1-2011ГОСТ Р МЭК 61511-1-2011ГОСТ Р МЭК 61511-1-2011ГОСТ Р МЭК 61511-1-2011ГОСТ Р МЭК 61511-1-2011ГОСТ Р МЭК 61511-1-2011ГОСТ Р МЭК 61511-1-2011ГОСТ Р МЭК 61511-1-2011ГОСТ Р МЭК 61511-1-2011ГОСТ Р МЭК 61511-1-2011ГОСТ Р МЭК 61511-1-2011ГОСТ Р МЭК 61511-1-2011ГОСТ Р МЭК 61511-1-2011ГОСТ Р МЭК 61511-1-2011ГОСТ Р МЭК 61511-1-2011ГОСТ Р МЭК 61511-1-2011ГОСТ Р МЭК 61511-1-2011
 




ГОСТЫ, СТРОИТЕЛЬНЫЕ и ТЕХНИЧЕСКИЕ НОРМАТИВЫ.
Некоммерческая онлайн система, содержащая все Российские Госты, национальные Стандарты и нормативы.
В Системе содержится более 150000 файлов нормативно-технической документации, действующей на территории РФ.
Система предназначена для широкого круга инженерно-технических специалистов.

Рейтинг@Mail.ru Яндекс цитирования

Copyright © www.gostrf.com, 2008 - 2026