Крупнейшая бесплатная информационно-справочная система онлайн доступа к полному собранию технических нормативно-правовых актов РФ. Огромная база технических нормативов (более 150 тысяч документов) и полное собрание национальных стандартов, аутентичное официальной базе Госстандарта. GOSTRF.com - это более 1 Терабайта бесплатной технической информации для всех пользователей интернета. Все электронные копии представленных здесь документов могут распространяться без каких-либо ограничений. Поощряется распространение информации с этого сайта на любых других ресурсах. Каждый человек имеет право на неограниченный доступ к этим документам! Каждый человек имеет право на знание требований, изложенных в данных нормативно-правовых актах!

  


 

ГОСТ IEC 61676-2011

Медицинское электрическое оборудование. Дозиметрические приборы, используемые для неинвазивного измерения напряжения на рентгеновской трубке в диагностической радиологии

Обозначение:ГОСТ IEC 61676-2011
Текущий статус документа: действующий
Название документа рус.:Медицинское электрическое оборудование. Дозиметрические приборы, используемые для неинвазивного измерения напряжения на рентгеновской трубке в диагностической радиологии
Название документа англ.:Medical electrical equipment. Dosimetric instruments used for non-invasive measurement of X-ray tube voltage in diagnostic radiology
Дата актуализации текста:01.12.2013
Дата издания:15.08.2013
Дата введения:01.01.2013
Дата последнего изменения:11.09.2013
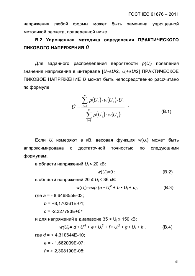
Область применения:Настоящий стандарт определяет требования к характеристикам приборов, используемых для неинвазивного измерения напряжения на рентгеновской трубке до 150 кВ. Настоящий стандарт устанавливает также метод калибровки и определяет правила оценки погрешности измерений, проводимых в иных условиях.
Область применения неинвазивных измерений распространяется на диагностическую радиологию, включая маммографию, компьютерную томографию (СТ), дентальную радиологию и радиоскопию.
Настоящий стандарт не распространяется на аспекты безопасности подобных измерительных приборов. Требования электрической безопасности, относящиеся к этим приборам, содержатся в IEC 61010-1
ГОСТ IEC 61676-2011ГОСТ IEC 61676-2011ГОСТ IEC 61676-2011ГОСТ IEC 61676-2011ГОСТ IEC 61676-2011ГОСТ IEC 61676-2011ГОСТ IEC 61676-2011ГОСТ IEC 61676-2011ГОСТ IEC 61676-2011ГОСТ IEC 61676-2011ГОСТ IEC 61676-2011ГОСТ IEC 61676-2011ГОСТ IEC 61676-2011ГОСТ IEC 61676-2011ГОСТ IEC 61676-2011ГОСТ IEC 61676-2011ГОСТ IEC 61676-2011ГОСТ IEC 61676-2011ГОСТ IEC 61676-2011ГОСТ IEC 61676-2011ГОСТ IEC 61676-2011ГОСТ IEC 61676-2011ГОСТ IEC 61676-2011ГОСТ IEC 61676-2011ГОСТ IEC 61676-2011ГОСТ IEC 61676-2011ГОСТ IEC 61676-2011ГОСТ IEC 61676-2011ГОСТ IEC 61676-2011ГОСТ IEC 61676-2011ГОСТ IEC 61676-2011ГОСТ IEC 61676-2011ГОСТ IEC 61676-2011ГОСТ IEC 61676-2011ГОСТ IEC 61676-2011ГОСТ IEC 61676-2011ГОСТ IEC 61676-2011ГОСТ IEC 61676-2011ГОСТ IEC 61676-2011ГОСТ IEC 61676-2011ГОСТ IEC 61676-2011ГОСТ IEC 61676-2011ГОСТ IEC 61676-2011ГОСТ IEC 61676-2011ГОСТ IEC 61676-2011ГОСТ IEC 61676-2011ГОСТ IEC 61676-2011ГОСТ IEC 61676-2011ГОСТ IEC 61676-2011ГОСТ IEC 61676-2011ГОСТ IEC 61676-2011ГОСТ IEC 61676-2011ГОСТ IEC 61676-2011ГОСТ IEC 61676-2011ГОСТ IEC 61676-2011ГОСТ IEC 61676-2011ГОСТ IEC 61676-2011ГОСТ IEC 61676-2011ГОСТ IEC 61676-2011
 




ГОСТЫ, СТРОИТЕЛЬНЫЕ и ТЕХНИЧЕСКИЕ НОРМАТИВЫ.
Некоммерческая онлайн система, содержащая все Российские Госты, национальные Стандарты и нормативы.
В Системе содержится более 150000 файлов нормативно-технической документации, действующей на территории РФ.
Система предназначена для широкого круга инженерно-технических специалистов.

Рейтинг@Mail.ru Яндекс цитирования

Copyright © www.gostrf.com, 2008 - 2026