Крупнейшая бесплатная информационно-справочная система онлайн доступа к полному собранию технических нормативно-правовых актов РФ. Огромная база технических нормативов (более 150 тысяч документов) и полное собрание национальных стандартов, аутентичное официальной базе Госстандарта. GOSTRF.com - это более 1 Терабайта бесплатной технической информации для всех пользователей интернета. Все электронные копии представленных здесь документов могут распространяться без каких-либо ограничений. Поощряется распространение информации с этого сайта на любых других ресурсах. Каждый человек имеет право на неограниченный доступ к этим документам! Каждый человек имеет право на знание требований, изложенных в данных нормативно-правовых актах!

  


 

ГОСТ IEC 61241-17-2011

Электрооборудование, применяемое в зонах, опасных по воспламенению горючей пыли. Часть 17. Проверка и техническое обслуживание электроустановок во взрывоопасных средах (кроме подземных выработок)

Обозначение:ГОСТ IEC 61241-17-2011
Текущий статус документа: действующий
Название документа рус.:Электрооборудование, применяемое в зонах, опасных по воспламенению горючей пыли. Часть 17. Проверка и техническое обслуживание электроустановок во взрывоопасных средах (кроме подземных выработок)
Название документа англ.:Electrical apparatus for use in the presence of combustible dust. Part 17. Inspection and maintenance of electrical installations in hazardous areas (other than mines)
Дата актуализации текста:01.12.2013
Дата издания:31.05.2013
Дата введения:15.02.2013
Дата последнего изменения:17.07.2013
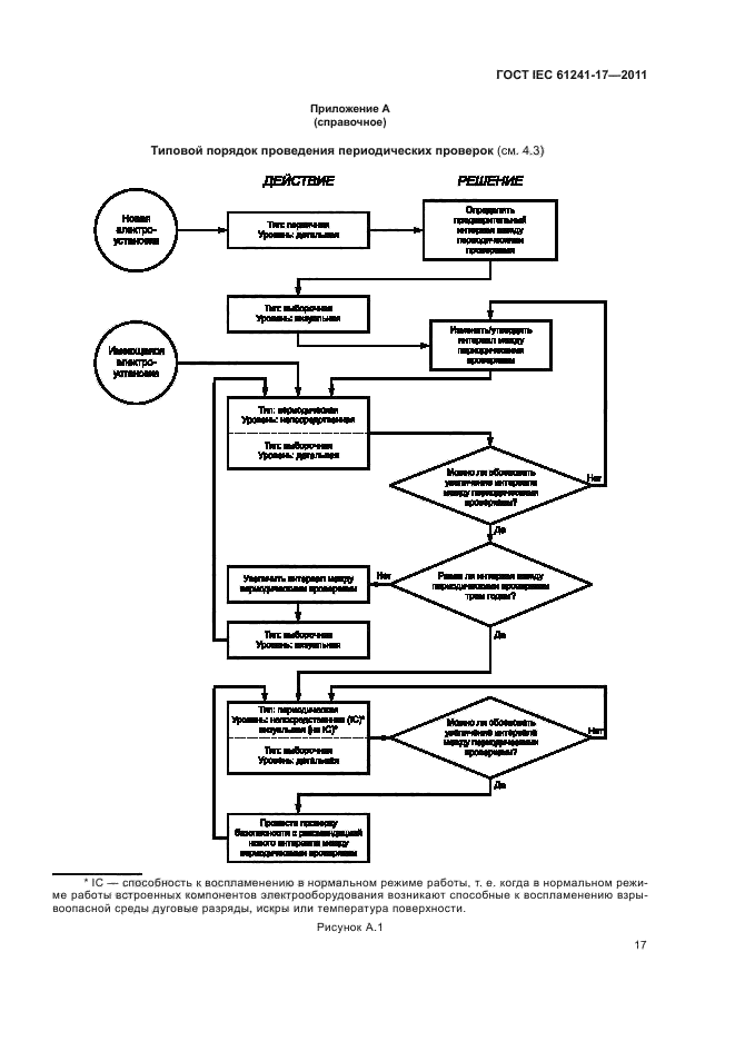
Область применения:Настоящий стандарт серии IEC 61241 предназначен для пользователей, непосредственно связанных с эксплуатацией, проверкой и обслуживанием электроустановок во взрывоопасных средах. Настоящий стандарт не содержит общих требований к электроустановкам, к испытаниям и сертификации электрооборудования.
Настоящий стандарт дополняет требования, установленные в IEC 60364-6-61.
Настоящий стандарт предназначен для применения там, где есть вероятность присутствия опасных по воспламенению пылевоздушных смесей или слоев горючей пыли при нормальных атмосферных условиях.
Стандарт не распространяется:
- на подземные выработки шахт;
- на зоны, в которых существует риск воспламенения из-за присутствия комбинированных смесей;
- на пыль взрывчатых веществ, поддерживающих горение без присутствия кислорода в атмосфере;
- на самовоспламеняющиеся вещества
ГОСТ IEC 61241-17-2011ГОСТ IEC 61241-17-2011ГОСТ IEC 61241-17-2011ГОСТ IEC 61241-17-2011ГОСТ IEC 61241-17-2011ГОСТ IEC 61241-17-2011ГОСТ IEC 61241-17-2011ГОСТ IEC 61241-17-2011ГОСТ IEC 61241-17-2011ГОСТ IEC 61241-17-2011ГОСТ IEC 61241-17-2011ГОСТ IEC 61241-17-2011ГОСТ IEC 61241-17-2011ГОСТ IEC 61241-17-2011ГОСТ IEC 61241-17-2011ГОСТ IEC 61241-17-2011ГОСТ IEC 61241-17-2011ГОСТ IEC 61241-17-2011ГОСТ IEC 61241-17-2011ГОСТ IEC 61241-17-2011ГОСТ IEC 61241-17-2011ГОСТ IEC 61241-17-2011ГОСТ IEC 61241-17-2011ГОСТ IEC 61241-17-2011
 




ГОСТЫ, СТРОИТЕЛЬНЫЕ и ТЕХНИЧЕСКИЕ НОРМАТИВЫ.
Некоммерческая онлайн система, содержащая все Российские Госты, национальные Стандарты и нормативы.
В Системе содержится более 150000 файлов нормативно-технической документации, действующей на территории РФ.
Система предназначена для широкого круга инженерно-технических специалистов.

Рейтинг@Mail.ru Яндекс цитирования

Copyright © www.gostrf.com, 2008 - 2026